
专利技术是反映真正技术实力的重要指标。据世界知识产权组织(World Intellectual Property Organization, WIPO)统计,世界上90%以上的技术创新成果是率先以专利文献形式为公众所知。可以说,专利信息对技术创新的时效性分析和发展态势分析具有国家战略性价值。作为全国性知识产权领域的行业协会,中国专利保护协会向来以为国家、行业和企业提供创新情报和战略咨询分析为重要任务。
随着核心算法的突破、计算能力的迅速提升以及海量数据的支撑,人工智能技术在近十年里发展迅速,已经成为当前的各行各业的关注热点,未来必将成为支撑我国改革发展的强劲动力。尽管已有国内外研究机构对国内外人工智能技术的发展现状进行了不同角度的分析,这些分析也对我国相关行业和企业的发展发挥了积极作用,但纵览之下我们注意到:目前尚无专门从专利文献角度深入分析人工智能技术的研究,不得不说是人工智能技术发展分析工作的一大憾事。
基于此,中国专利保护协会联合人工智能领域的业内技术专家和专利分析专家组成课题组,对人工智能技术在世界范围内和在我国的专利申请数据进行了科学统计和深入分析,最终形成一份数据翔实、分析客观的《人工智能技术专利深度分析报告》(下称《报告》)。《报告》对人工智能领域专利申请的整体态势、主要技术分支、重要专利权人和技术竞争态势进行了深入分析,从多个维度对人工智能领域专利申请现状进行了全方位的剖析。旨在从专利的角度了解人工智能领域技术发展的趋势特点、地域特点和发展态势;分析人工智能技术主要的技术输出国家和地区,行业内最具创新能力的公司和研究机构,以及重要的研发力量。
本文仅从《报告》的专利整体态势分析相关章节中节选部分内容,对人工智能领域专利申请的总体情况进行概要性的介绍。
一、人工智能的定义
在本课题中对“人工智能”做如下定义:人工智能(Artificial Intelligence, AI)亦称机器智能,是指由人制造出来的机器所表现出来的智能。通常人工智能是指通过普通计算机程序的手段实现的类人智能技术。传统的人工智能发展思路是研究人类如何产生智能,然后让机器学习人的思考方式去行为。而现代人工智能概念则认为机器不一定需要像人一样思考才能获得智能,重点是让机器能够解决人脑所能解决的问题。
课题组注意到:在一些已有人工智能报告的分析对象中,存在将部分自动化控制等技术作为人工智能的一种存在形式的情况。课题组认为:当今和今后相当时间内对于人工智能的理解应着重强调核心算法及相关的应用场景。因此,课题组将人工智能的核心问题定义为包括建构能够跟人类似甚至超越的推理、知识、规划、学习、交流、感知、移动和操作物体的能力等。其中,尤其以软件、算法相关的技术为代表。
二、检索策略的确定
本报告基于“人工智能”的上述理解,在确定检索策略时,主要着眼于人工智能基础算法及业内关注的主要应用领域,检索结果侧重于人工智能领域软件相关发明专利申请。
本报告中的数据以中国专利文摘数据库(CNABS)和德温特世界专利索引数据库(DWPI)作为数据来源,使用行业专家和相关技术领域专利审查专家共同给出的人工智能领域的中英文关键词进行检索,在此基础上,使用专利分类号对结果加以限制,最终得到本报告的研究数据。其中,检索策略的确定着眼于两条标准:一是提高检索结果的准确度,避免噪声;二是注重人工智能行业内的主要应用领域和技术分支,尤其是软件、算法相关发明专利申请。
课题组在DWPI数据库中,检索获得人工智能专利申请180617件;在CNABS数据库中,检索获得人工智能专利申请105528件(检索日期2018年10月15日)。
经过大量核实和对照,可以证实使用上述检索策略得到的研究数据基本上涵盖了全球范围内人工智能领域各个主要技术分支的专利申请,且侧重软件、算法相关的专利申请。
三、报告内容摘选
对DWPI数据库中获得的专利申请按照申请年份进行统计,全球范围内,人工智能领域的专利申请量总体上呈逐年上升趋势,在2010年后增长速度明显加快,近两年的增长率更是令人瞩目。由此可见,人工智能领域已经成为世界各国的研发热点,正在迎来全面的技术进步。

图1全球人工智能专利申请量年度变化趋势
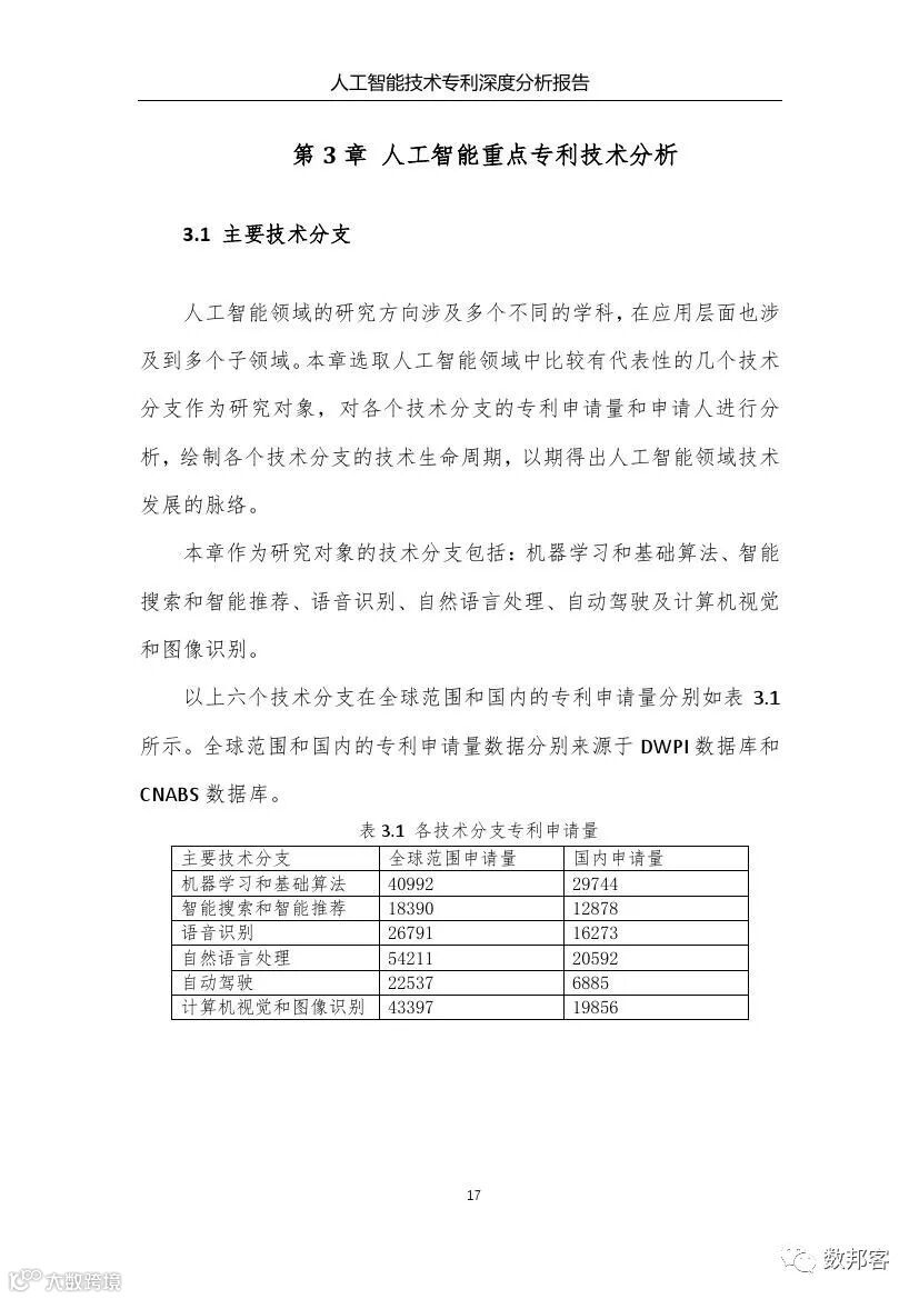
课题组对各个国家/地区的人工智能领域专利申请量进行统计,排名前十位的国家/地区依次为中国、美国、日本、韩国、欧洲(指在欧专局直接提出申请)、德国、澳大利亚、台湾、加拿大和印度。其中排名首位的中国专利申请量为76876件,略高于美国的67276件,排名第三的日本有44755件。
通过对世界范围内申请人关于人工智能技术在国内的专利布局分析,超过半数还是国内的公司和高等院校,得到申请量排名前五的申请人依次为百度、中国科学院、微软、腾讯和三星。这几位申请人的申请量年度变化趋势如图4所示。

图2国内排名前五位的申请人各自申请量趋势
其中三个中国申请人百度、中国科学院、腾讯的申请量在近几年增长迅速,尤其以百度公司最为亮眼,虽然起步较晚,但专利申请量迅速大幅度超过了其他申请人,并在最近两年遥遥领先,累计为2368件。而两家国外来华申请的微软和三星虽然曾经在申请量上具有优势,并保持持续增长的势头,但是在最近几年的表现却有些不尽如人意。
通过对世界范围内申请人关于人工智能技术在美国的专利布局分析,IBM的申请量独占鳌头,比排名稍靠后的微软和Google都要多将近一倍,而在美国申请量排名靠前的公司中,美国公司占了一半,且这些公司在美国申请量和其在全球申请量相近,其他公司则为日韩欧公司,分别为三星、索尼、NEC、东芝和西门子,且这些公司美国的申请量要远低于其全球申请量。

图3 PCT申请来源国家和地区分布
从PCT申请的数量来看,在人工智能领域,美国仍然是技术输出的领头羊,并且其申请量占到总量的41%。如果将图中来自欧洲地区的申请合并在一起共有4137件,因而欧洲作为一个地区,其PCT申请量超过日本,位列第二。而中国虽然近年来在人工智能领域的研究活跃,在国内的专利申请数量激增,但是PCT申请的数量相对较少,仍然没有形成较大规模性的技术输出。
对于人工智能领域主要技术分支、重要专利权人和技术竞争态势等方面的详细的分析请参阅《报告》完整版。
四、报告主要结论
本报告从专利数据入手对人工智能技术进行了深度分析,有益地弥补了已有报告未从专利数据深入分析的遗憾。
从产业角度,从全球范围来看,人工智能领域自2010年起迎来了一段技术快速成长的时期,这一趋势仍将继续。中国和美国在人工智能技术领域将是可预期的技术巨人。
从企业角度,国内的人工智能领域技术发展欣欣向荣,处于技术快速成长的阶段。我国相关企业可以考虑联合浙江大学、中国科学院、清华大学等高校和科研院所的相关技术人员合作研发,争取弯道超车,同时一定要注重对中国、美国的人工智能专利查新、预警和布局。












































本文来源:i199it
》》【已投项目】小i机器人今年利润或破亿 计划明年上市
》》【已投项目】新三板公司成大生物发行H股获证监会批准
》》【新鼎观点】啃哥张驰:科创板打通了一条兼具创业板和新三板共同市场的道路
》》【行业分析】A股突见大量解质押!一周114家公司发解质押公告,是何原因?
》》【行业分析】“五小时定律”:巴菲特受益一生的生活习惯


