大数跨境
0
0

【行业分析】中国康复行业研究报告

【行业分析】中国康复行业研究报告 新鼎资本
2019-08-12
1
  康复医学是医学体系的重要组成部分,与预防医学、保健医学、临床医学并称为“四大医学”。其通过物理疗法、运动疗法、生活训练、言语训练和心理咨询等多种方式来减轻、弥补、重建病残伤的功能障碍,使其能尽快得到最大程度的恢复。我国目前疾病和创伤的致死率下降,存活率明显提高,如何提高存活患者的生活质量,越来越依赖于康复医疗的发展。可见康复医疗有助于患者恢复生活能力,减轻家庭和社会负担,甚至重返社会参与社会经济生产,是涉及民生和社会稳定的重大问题。
一、 康复医院行业概况
行业现状、需求主体、市场空间、诊疗情况、医师队伍、发展特点、未来趋势

1

中国康复医疗现状

  康复医学是医学体系的重要组成部分,与预防医学、保健医学、临床医学并称为“四大医学”。其通过物理疗法、运动疗法、生活训练、言语训练和心理咨询等多种方式来减轻、弥补、重建病残伤的功能障碍,使其能尽快得到最大程度的恢复。我国目前疾病和创伤的致死率下降,存活率明显提高,如何提高存活患者的生活质量,越来越依赖于康复医疗的发展。可见康复医疗有助于患者恢复生活能力,减轻家庭和社会负担,甚至重返社会参与社会经济生产,是涉及民生和社会稳定的重大问题。
  我国人口众多且老龄化进程加快带来多种需求持续扩大康复医疗行业需求空间。我国庞大的人口基数带来了庞大的康复医疗需求群体,而老年人口由于发病率相对更高,是康复医疗的最主要需求群体。目前我国已经步入老龄化社会,且老龄化速度在不断加快。根据国家统计局统计数据显示,截至2018年末,中国人口总数为13.95亿人,比上年末增加530万人,其中 65周岁及以上人口16658万人,占总人口的11.9%,这远超于出了国际上通常对于老龄化的规定(即一国 65岁以上人口占比7%)。而且其中大约有1亿以上的老年人口有康复需求,而且按照目前趋势,二、三十年后我国老年人口要上升至4亿以上,老年人口数量的增加意味着年龄相关性的疾病患者数量也会增加,由此可见我国康复医疗市场需求规模巨大,对我国康复医疗市场提出了巨大的供给挑战。 
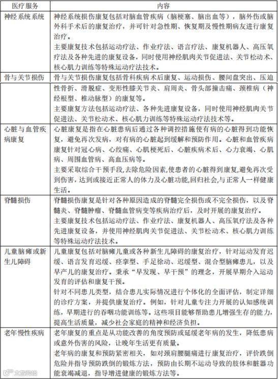
  而且按照病种分,康复医疗包括神经系统疾病康复、骨关节肌肉疾病和伤残康复、心血管及呼吸系统疾病康复、老年康复、儿童疾病康复、精神残疾康复等六大类。1998年-2008年10年以来,我国居民发病率持续上升,尤其是高血压、心脏病、糖尿病等慢性病。全国10.54%的老年人为轻度和中度失能,2%的老年人为重度失能,老年人循环系统疾病、眼科相关疾病及神经系统疾病患病率均超过50%。因此最少有一半的老龄人口需要用到康复服务。根据2008年第四次国家卫生服务调查数据,慢性病患病率随着年龄的上升而增高,老龄化带来的疾病谱改变,老年人高发率病种本身的康复需求加上慢性病致残带来的需求,将持续扩容康复医疗行业需求空间。
数据来源:卫生统计年鉴、兴业证券研究所、博裕金融·懂医行整理


  目前我国人均康复医疗市场规模远低于美国,市场潜力巨大。我国截止2014年,累计已建成社区康复站 21.9万个,较上年增长仅2.34%,依然还是有大幅增长空间的。在对康复医疗的市场的投入方面,据 2010年的统计数据显示,全国各级残联对残疾人康复经费的投入总额为13.3亿元,仅占当年公共卫生总投入的0.7%,占当年GDP的万分之3.8,人均康复经费仅1.1元,只有33.5%的残疾患者享受到了康复服务,而反观美国康复医疗市场投入情况,根据2010 年美国总人口及医疗卫生投入比例计算得知美国人均康复费用为452.3美元(包括长期护理在内),数据显示到2013年,美国康复医疗市场规模在 200亿美元左右(人均80美元),若包括长期护理在内则有2000亿美元;而同期我国国内康复医疗市场 规模仅有200亿人民币(人均15元)。如果按照基本满足我国康复需求的水平测算,则市场规模将会在1000亿人民币以上,而如果按照发达国家标准,则市场规模会在6000亿人民币以上。可见我国与发达国家相比差距甚远,今后还要继续增加相关的投入。
数据来源:公开资料、博裕金融·懂医行整理


  我国康复医疗现阶段存在两方面问题,制约我国康复产业发展。一方面,我国康复市场供给不足。主要体现在康复专业人员、康复医疗机构、康复医疗硬件设施这三点。另一方面,我国康复医疗机制不完善。存在着康复医疗早期介入不及时、康复医疗的双向转诊不顺畅、康复医疗的费用居高不下这三方面问题。 
  首先,我国目前极度缺乏康复专业人员。目前我国康复医师占基本人群的比例约0.4:10万,而发达国家该数据则达到5:10万,两者相差12.5倍。如果按照卫生部要求,我国 二、三级医院共需要康复医师 5.8 万人,治疗师11.6万人,社区综合康复人员需要 90.2万人,是现有康复人才的10倍以上,存在巨大的人才缺口。
数据来源:卫生统计年鉴、博裕金融·懂医行整理


  而且我国目前康复医疗机构严重不足。根据国家卫计委2012年数据,目前我国仅有322家康复医院,其中城市206家,农村116家,这意味着全国600多城市中一多半仍未拥有康复专科医院。
数据来源:兴业证券研究所、博裕金融·懂医行整理
  其次我国康复医疗硬件设施也不够完善。床位数占比少:据卫计委数据,2012年我国康复医学床位数(包含康复专科医院、综合性医院康复医学科)占医疗机构总床位数仅约1.75%,占比很小;康复设备缺乏并且落后。我国大陆省会城市综合医院中有51%的医院康复训练场地不够,49.6%康复设备陈旧,并且缺乏现代化的康复业务管理软件系统,无法满足康复治疗要求以及患者需求。 
  另一方面,我国康复医疗机制有待完善。首先,应该在康复医疗早期及时介入。所谓早期康复,是指患者在患病后,只要生命体征稳定、神志清楚,48小时后即可进行功能康复。早期康复介入是综合性医院康复科的特色,也是生存和发展的土壤,更是保证康复疗效的基本措施。在美国,设置了急诊医疗结构以进行早期的床边康复医疗。由于我国临床医师的康复意识不强,加之受经济利益影响,往往没能及时开出康复会诊单,使患者错过最佳康复介入治疗时机,导致早期康复训练与临床治疗衔接不紧密,急性期过后的患者也没有及时 转入康复科治疗,使康复医学科收治的基本都是疾病晚期患者,加重康复医疗服务工作的压 力。
  其次,应该优化协调康复医疗的双向转诊。据走访调查表明,我国多家医院的康复住院周期长、床位周转率低,综合医院康复医学科常处于超负荷运作状态,滞留的住院患者难以转出,大量早期患者无法得到及时的康复医疗服务。
  最后,我国应该完善医保政策以适当降低康复医疗费用。包括最基本的针对医药费用的报销,而对于占支付费用较大比重的康复辅具的费用,还需要个人承担。还有将更多的康复医疗项目纳入基本医疗的报销范围,核查医保付费机制是否符合康复医疗临床需求;另外 还应确保医保定点医院和报销结算方式透明顺畅,按照康复医疗标准独立执行,防止再次出现很多康复患者未康复就被迫出院回家,或中断治疗一段时间后再次入院的问题。

2

康复医疗需求主体

  我国康复医疗需求主体数量庞大,主要来自于三方面人群:老年人群、残疾人群和慢性病患者。根据疾病谱推测,65岁以上需要康复的老年人占 60%-70%,残疾人群需要康复者占 60%,此外还有慢性病患者住院后的康复,因此至2014年我国康复人群接近1.7亿人。
数据来源:前瞻产业研究院整理、博裕金融·懂医行


  老年人群:老年人高发率病种繁多,其中高血压、糖尿病、关节炎、心脑血管病和呼吸系统 疾病是康复医疗的主要病种。随着我国老龄化程度加深,老年人群成为康复医疗需求最大群体。为适应社会老龄化不断加剧,北京市到2020年,将实现每千常住人口0.5张康复护理床位,每张康复床位至少配备医师0.15名、康复治疗师0.3名和护士0.3名的建设目标。 
  残疾人群:根据第六次全国人口普查及第二次全国残疾人抽样调查,2010年末我国残疾人已达到8502万人,占总人口的6.34%,平均每16个人中就有一名残疾人,而其中5000多万人有康复需求;但是目前我国残疾人群康复服务供给形势堪忧,据统计公报表示,2017年,仅有854.7万残疾儿童及持证残疾人得到基本康复服务。全年仅为244.4万残疾人提供各类辅助器具适配服务,因此,还有大量的残疾人群未得到相关康复服务。 
  慢性病患者:世界卫生组织根据近半个世纪的研究成果,将“健康”定义为“不但是身体没有疾病或虚弱,还要有完整的生理、心理状态和社会适应能力”。据专家介绍,中国符合世界卫生组织关于健康定义的人群只占总人口数的15%,与此同时,有15%的人处在疾病状态中,剩下70%的人处在“亚健康”状态。亚健康人群需要康复治疗,预计至2030年,我国慢性病患病率将高达65.7%,其中80%的慢性病患者需要康复治疗。

3

市场空间

  我国康复医疗处于初级阶段,市场潜力巨大。我国康复医疗行业目前市场规模为200亿元,据华创证券预测,2022年我国康复医疗产业规模可能会达到上千亿元,年复合增长率大于18%。如果按照基本满足我国康复需求的水平测算,则市场规模将会在1000亿人民 币以上,而如果按照发达国家标准,则市场规模会在 6000亿人民币以上。
数据来源:前瞻产业研究院、博裕金融·懂医行

4

中国康复诊疗情况

数据来源:公开资料、博裕金融·懂医行整理

5

中国康复医师队伍及教育情况

  我国在职康复医师16000名,治疗师14000名,即每10万人口匹配1.2位康复医师, 而在发达国家,要求每10万人口匹配30-70位康复医师。在我国开设康复治疗学的本科院校不到100所,每年的毕业生(含医师及治疗师)仅有1万名左右且在现有的医疗体系下收入较低,流动性大。 
  北京市财政为每家转型机构补助1500万元,专项用于人才培养、设备设施采购或房屋维修改造。按照市卫计委的要求,每张康复床位至少配备医师0.15名、康复治疗师0.3名和护士0.3名,康复治疗师占到康复团队的40%。康复医院成本比普通医院的成本要高出 40%, 主要成本出在康复治疗师的配备。目前,展览路医院的康复治疗师主要通过招收一批康复专业的应届毕业生和引进一批在骨科医院等经验丰富的康复科医生以及一些学科骨干。该院康复治疗师的缺口仍在 30%-40%。 
  2016年,北京市组织第一批向康复转型医疗机构的 60名在岗康复治疗师进行培训,培训费用全部由市卫生计生委专项经费承担,经考试合格者,会获得北京市康复治疗技术培训合格证书,以及《康复治疗师岗位培训合格证》。

6

国外康复医疗的发展现状及特点

  国外以发达国家为主已经建立了相当完善的康复医疗服务体系,对我国的康复医疗发展具有一定的借鉴作用。下述以英美、中国香港地区为例介绍了发达地区康复医疗发展的特点, 有助于我国康复医疗行业思考如何在吸收发达国家经验的基础上,协同合作、资源整合,发展出适合中国康复医疗发展的一套模式。
  首先,发达国家都形成了结构清晰且功能明确的康复医疗服务体系,建立了完善的三 级康复医疗网络。例如,美国的三级康复医疗服务体系大致分为急性期康复(Acute Rehabilitation)机构、急性期后治疗(Post-Acute Care,PAC)机构和长期照顾(Long Time Care, LTC)机构。英国的三级康复医疗服务体系为急诊医院(首诊)—政府购买服务的专科康复医院(住院康复)—社区康复,在三级机构之间构建以功能评价为依据的康复流程,进而形成上下互联互通的康复医疗联合体。在我国香港地区,康复医疗服务体系亦分为3个层次:1)区域医院;2)康复医院/中心;3)社区康复服务(日间医院或专科门诊);此外,还有长期照顾医院(包括疗养院和护养院),提供终身照顾服务。
数据来源:兴业证券研究所、博裕金融·懂医行
  第二,发达国家建立了有据可依且流畅高效的康复医疗服务流程。在其转诊过程中一是形成了“康复前置”的积极理念,达到了及时的康复早期介入。如美国的康复早期介入体现在急性期康复中的床边康复在急性病医院非康复科实施,在早期向患者提供中等强度的康复治疗。在英国,临床科室与康复科室则能保持密切联系,确保康复科室及时了解病人状况, 保证康复治疗提早介入。二是保证分诊转诊途径的流畅。在美国,一般急性期患者入院后, 主治医师根据标准的独立功能量表的评估结果以及患者自身的可承受程度进行康复治疗;待患者病情稳定,迅速向急性康复病房、亚急性康复病房、专业康复护理机构或长期照顾机构分诊转诊;不需要住院康复治疗即可恢复的患者也可尽快转至家庭和社区机构。 
  第三,国外设立了依据标准且关注功能的医保支付体系。美国康复医疗服务体系的发展和健全得益于医保支付系统的导向作用。美国的医保支付是以美国康复医学统一数据系统 (Uniform Data System for Medical Rehabilitation,UDSMR)为基础,以独立功能量表(Function Independent Measure,FIM)为评估工具,以一系列功能相关分类法(FIM-FRGs)为依据的预付制。FIM-FRGs对中国医保支付系统有重要的借鉴意义。一是它科学的医保支付标准。FRGs依据标准将患者分组,然后根据独立功能量表评估每组患者的功能障碍水平、年龄和并发症分级,最后测算康复费用标准。二是给付依据为患者切实的功能改善,这促使医院更加关注功能恢复,引导康复医疗机构发展和完善,满足患者不同层次、不同治疗阶段的医疗需求,实现患者及时、主动、顺畅转诊。 
  第四,国外在一些发达地区康复医疗形成了以康复医师为中心的多专业相互协作康复医疗服务团队。美国的康复医疗服务团队由康复医师(PD)、物理治疗师(PT)、作业治疗师(OT)、言语治疗师(ST)、吞咽治疗师、心理治疗师、社会工作者和护士等构成。康复医师(PD)作为中心领导负责协调整个团队,制定治疗计划,并保证计划实施。在英 国,最基础的社区康复也以团队为单位,POT是以社区康复经理为核心,由卫生、护理和社会专业人员组成的,专门为躯体和神经疾病后残留障碍的患者提供康复医疗服务。
  第五,国外普遍重视重视社区以及非政府组织的联合协同作用。社会工作者在医疗服务团队中参与度高。如在香港,义务工作非常普及,仅1997年就有超过 2000位患者参与自助小组,100多名专业人员及近 600名普通市民成为义务工作者。在美国,康复医学科病房除专业康复医师外,还常有一位社会工作者专门负责患者出院后相关事宜。患者出院后如需进入康复中心,社会工作者及时联系。在英国POT小组中,社会工作者或出院协调员也起到了关键性作用。

7

中国康复医疗产业未来趋势

  中国已经步入人口红利渐减阶段,老龄化问题亟待解决,为康复医疗产业提供了巨大需求群体。其次,据预测,慢性病患病率将在2030年达到65.7%,康复医疗的需求将继续扩大。据前瞻产业研究院估计,到 2023年,康复医疗产业规模将增至950亿元,年复合增长率不低于16%。庞大的康复需求,必须有相应的康复资源来满足。因此我国将从国家政策扶植、社会资本介入、技术进步助力三方面建设未来康复医疗产业。
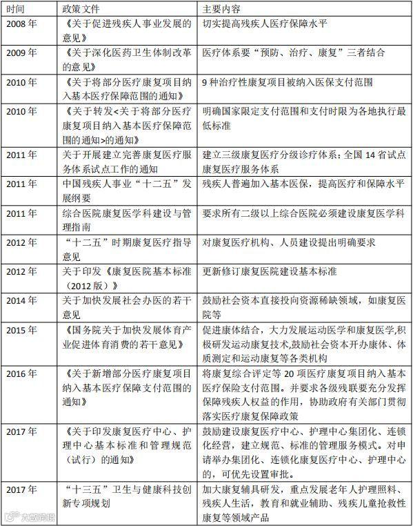
  国家政策对康复医疗扶持力度显著增强。国家已经明确意识到康复医疗行业的巨大发展空间,通过分级诊疗、医疗保险扶持康复医疗行业发展。康复医疗是我国医疗体系的短板,国民康复意识差,通过分级诊疗有助于提高康复医疗的地位。近年来国家不断出台政策,在国务院发布的《关于推进分级诊疗制度建设的指导意见》中明确指出将健全的康复体系作为我国医疗体系的一部分。到2016年,全国分级诊疗试点城市已经扩展到了270个城市,并且上海市、厦门市、江苏省、杭州市被列为“榜样”,在全国分级诊疗中起到示范作用。截至2017年12月,94.7%的地市已开展分级诊疗,逐步完善了我国的医疗体系。
  完善医保政策实现多元结合的支付体系。2016年由人力资源社会保障部、国家卫生计生委、民政部、财政部、国残联5部委联合发布《关于新增部分医疗康复项目纳入基本医疗 保障支付范围的通知》,通知将康复综合评定等20项医疗康复项目纳入基本医疗保险支付范围。并要求各级残联要充分发挥保障残疾人权益的作用,协助政府有关部门贯彻落实医疗康复保障政策,了解、反映残疾人的医疗康复需求,加强并积极争取社会力量对残疾人实施康复救助。截至目前共有 29项康复医疗项目纳入基本医疗保障支付范围,这一政策对康复医疗产业无疑是一大利好消息,减轻了患者经济负担,有利于打造多元化的支付体系。 
  推行医养结合,康复医疗与养老并肩发展。2017年2 月,国务院关于印发《“十三五” 国家老龄事业发展和养老体系建设规划》指出,要加强老年康复医院、护理院、临终关怀机构和综合医院老年病科建设。加强康复医师、康复治疗师、康复辅助器具配置人才培养,广泛开展偏瘫肢体综合训练、认知知觉功能康复训练等老年康复护理服务。
  而且近些年来,除了按照老年人群、残疾人群、慢性病人群类型的划分市场以外,脑瘫康复、脊柱侧凸康复、自闭症康复等儿童康复管理也逐渐受到重视,专家呼吁我国康复医疗行业引入“儿童康复”。我国目前儿童康复资源紧缺,仅仅靠小儿专科医院的康复科不足以支持儿童康复管理,而康复医院大多又没有儿童康复科。所以在未来专家呼吁全面开展儿 童康复医疗。近日召开的第二届上海国际康复研讨会上,大会执行主席、新华医院康复医学科杜青教授表示:“儿童康复的及早介入,可以避免儿童生长发育方面的许多问题,减少病痛,促进儿童健康成长,减轻家庭和社会的经济负担,对社会发展的意义深远。培养儿童康复的专业人才,加强与康复医院、教育机构及其他社会相关机构的合作,是目前亟需解决的问题。”未来康复医疗行业也将拓展儿童康复工作,通过科普宣教、家长参与互动的模式, 开拓康复治疗的崭新模式。
数据来源:公开资料、博裕金融·懂医行整理
  引入社会资本,为康复医疗产业发展提供坚实基础。我国近年来也开始注重社会资本在康复医疗行业建设方面的参与贡献,通过社会资本自建,2017年5月,国务院办公厅《关于支持社会力量提供多层次多样化医疗服务的意见》提出,加快发展专业化服务。积极支持社会力量深入专科医疗等细分服务领域,扩大服务有效供给,培育专业化优势。在康复、护 理、体检等领域,加快打造一批具有竞争力的品牌服务机构。2017年8月,国家卫生计生委印发了《关于深化“放管服”改革激发医疗领域投资活力的通知》鼓励社会力量举办康复 医疗机构、护理机构,打通专业康复医疗服务、临床护理服务向社区和居家康复、护理延伸的“最后一公里”。考虑到民营资本偏爱布局医疗体系缺口和布局专科医院的优势,随着国家政策扶持力度的加大,康复医疗已逐渐成为医疗服务新风口。
  社会资本投资康复医疗的方式也多样灵活,主要包括新建、收购、托管康复医院等,其中,社会资本与公立医院合作建立康复医院成为主流的双赢模式。相比于新建综合性医院, 社会资本进入公立医院共建康复医院模式耗用的资金和资源投入都相对更低,而且盈利周期更短,综合看来性价比更高,自然而然受到社会资本的青睐。此外,不同于各要素要求极高的综合医院,康复医院对专业人才要求低、盈利能力强、标准化程度高、易复制扩张;同时,康复医院与公立医院嫁接,缓解公立医疗系统看病难、看病贵的痛点,给予社会资本介入良机。
  技术进步加速康复医疗产业发展。未来技术进步会对康复医疗产业产生巨大作用,值得更多的关注。康复机器人、康复机械化、康复信息化以及互联网医疗的发展。脑机接口技术(BCI)促进疾病康复,大数据和虚拟现实技术应用于康复医疗,康复医疗信息化稳步推进。
(康复机器人、脑机接口技术BCI、大数据和虚拟现实技术 VR、医疗信息化) 
  一、康复机器人是肢体残疾者康复训练服务中的关键角色。
  我国存在庞大肢体残疾患者群体,而且人数还在上升。根据第六次全国人口普查的总人数,以及第二次全国残疾人抽样调查,截至2010年末我国各类残疾人的总数为8502万,约占全国总人口数的6.2%,其中肢体残疾人2472万,占总残疾人数量的29.07%,在所有残疾种类中所占比重最大。 
  虽然肢体残疾者急需接受必要的康复训练服务,但是我国此方面的服务供给和残疾者需求之间存在巨大缺口。根据残联统计,截至2014年底,全国共有康复机构6914个,开展肢体残疾康复训练服务机构达2181 个,全国共对36.7万肢体残疾者实施康复训练,而我国肢体残疾者有2400多万人,因此,可看出临床需求远超出于目前康复装备供应情况。由于传统的人工或简单的医疗设备已经不能满足患者的康复需求,这也使得人们对于四肢康复设备如康复机器人的需求增大。康复机器人可以减少人员陪护,而且更有成效地帮助病患实现康复。更重要的是,患者、老年人,以及幼儿,即所谓“老弱病残”,对于医疗康复机器人的 需求较为刚性,这一片市场需求未来开拓可期。
  资料来源:Designfactors 官网 、博裕金融·懂医行整理
  数据来源:Technavio, 华泰证券研究所

二、脑机接口技术(BCI)

  人工智能(Artificial Intelligence)的研发基础是脑认知科学,而其最具代表性的应用成果则是融合人类智能和机器智能的人机交互式混合智能。该智能将充分发挥人类智能所特有的复杂思维意向、模糊决策和快速学习、自觉能动性、纠错与行动能力的优势,以及机器智能在大规模快速准确记忆与检索、大规模快速高精度计算等方面的优势,实现更高等级的智能方式。而人-机混合智能发展的核心是脑机接口(brain- computer interface,BCI)技术。

  BCI是一种在没有周围神经和肌肉这一正常传出通路参与的情况下实现人与外界环境的交互并显示或实现人们期望行为的电脑系统。可以将其更简单地理解为通过解码大脑神经活动信号获取思维信息,实现人脑与外界直接交流。所以也可以说BCI是一种康复训练设备, 它应用于多种疾病的康复过程。其促进疾病康复的途径主要有两种:一是通过与环境的交互实现重症瘫痪患者多种功能的替代;二是通过促进大脑重塑实现功能代偿,最终减轻残疾提高患者的生存质量。

资料来源:公开资料、博裕金融·懂医行整理

  BCI技术在近几十年飞速发展,基于BCI的神经康复与接口控制应用现在也有所进展。在神经康复或辅助医学领域,BCI机器人可以帮助肢体运动障碍患者提高生活质量。

数据来源:公开资料、博裕金融·懂医行整理
  另外,BCI在脑部外伤、肢体残疾、神经系统疾病等患者的康复和功能重建中也发挥着重要作用。如:奥地利Graz科技大学应用BCI控制电刺激帮助手部瘫痪病人完成了日常生活中最基本的抓杯、举杯、倒水入口的连续动作,被认为是BCI应用于助残事业的里程碑事件;在2014年巴西世界杯足球赛开幕式上,一名腰部以下完全瘫痪的少年通过BCI控制下 肢外骨骼完成了开球表演,一时轰动全世界,这得益于长期的虚拟训练与外骨骼技术的发展;天津大学神经工程团队于2014年研制成功首台适用于全肢体中风康复的人工神经机器人系统——“神工一号”,该系统融合了运动想象BCI和物理训练康复疗法,在中风患者体外仿生 构筑了一条人工神经通路,经过模拟解码患者的运动康复意念信息,进而驱动多级神经肌肉电刺激技术产生对应动作,在运动康复训练的同时,促进患者受损脑区功能恢复以及体内神经通路的可塑性修复和重建。
   图 1-巴西世界杯瘫痪少年开球      图 2-“神工一号”系列康复机器人应用
数据来源:公开资料、博裕金融·懂医行整理

  可见BCI在医学康复领域的应用已经逐步兴起,除了能帮助具有严重功能障碍的患者建立与外界的交流通道,还可将康复训练中很多的被动运动转换成患者的主动运动,进一步提高患者的主观能动性,从而提高康复效果,克服了传统康复手段被动单一介导的缺陷。BCI让患者通过自己的思想控制外界设备进行训练,这样不仅能够提高患者的主动性,还可在患者受损的中枢神经中形成反馈,刺激脑的重塑或代偿,从而提高康复疗效。随着VR技术的普及,患者可在更加接近现实的环境中产生质量更高的大脑信息,进而提高BCI的性能。并且诸多学者基于BCI技术研发出视觉、听觉神经假体恢复病人视听觉神经功能,帮助意识障碍人群恢复原有意识状态,治疗自闭症、多动症、抑郁症等疾病人群等。

三、大数据和虚拟现实技术(VR)
  精准康复医疗系统是在传统医疗概念的基础上融合了医疗物联网、远程医疗和大数据智 能决策引擎等现代信息科学技术和智能网络平台,通过嵌入式穿戴设备感知和监控人体的生命特征并收集和反馈康复相关信息,发出医疗干预信息和治疗方案;在诊断和治疗的过程中 采用大数据智能决策引擎进行分析、挖掘、数学模拟、图像分析等手段获得信息、传递信息, 进行诊断,评估疾病风险,开展智能判断、决策,展示并提供干预措施。数字精准康复医疗是通过高科技手段而建立的专家系统,是人类在医学领域的智慧通过机器和人工智能的延伸和放大。
  虚拟现实是针对人的感官产生虚拟效果的技术,已经广泛应用于康复治疗领域,在注意力缺陷、空间感知障碍、记忆障碍等认知康复,焦虑、抑郁、恐怖等情绪障碍和其他精神疾病患者的康复,平衡协调性差等运动障碍康复,取得了很好的康复疗效。
四、康复医疗信息化稳步推进
  随着互联网技术的发展,康复病人从临床到康复的转诊将会全面实现信息化,各个医疗机构之间实现信息共享,病人可以在三级康复医院之间流畅转诊。三级康复网络建设项目是以现代康复技术为核心,以三级医院、二级医院、社区服务中心、社区服务站为实体延伸的康复医疗资源整合,目标是通过建立区域内各级医疗卫生机构康复数字化诊疗系统,制定统一的康复诊疗数据平台,实现康复信息数字化、共享化,创建一个区域内患者享受便捷、高质量的远程康复诊疗、转诊、教育等服务的生态圈。 
  2015年4月27日,全国首家数字化康复医院签约及启动仪式在四川省康复医院(四川省八一康复中心)举行,由此启动了覆盖四川全省的三级康复网络建设项目,随后包括上海等其他部分省市及地区也处于积极开展三级康复网络建设的起步阶段。 
  随着康复医疗机构建设再次获得政府层面的支持和技术研发的突破,康复有望成为资本竞相追逐的下一个风口。不过,目前康复扶持政策还处于上层搭建阶段,具体实施细则较少。未来,随着康复政策的进一步落地和医保对康复项目的放开,康复行业将迎来飞速发展。
二、 国内康复医院布局
     产业布局、资本布局

1

产业布局

  我国目前的康复医疗产业主要分为三个时期。
  首先是第一阶段起步期,从20世纪80年代初引入现代康复医学后到1995年。1988年,中国康复研究中心的建立是我国康复行业发展史上的一个里程碑,标志着我国社会正式开始发展康复医疗事业;“八五”期间,全国多地康复机构建设项目纷纷立项开工。拉开康复事业发展的序幕;“八五”期间,全国多地康复机构建设项目纷纷立项开工。
  之后进入到第二阶段,1995-2005年的试点推广期。“九五”、““十五”期间,全国康复行业以及医院建设取得长足发展,二十余省、自治区、直辖市先后成立康复服务机构,并通过实施康复服务与重点项目相结合的方式,扩大康复服务触点。
  第三阶段是全面发展阶段:2005年至今。国家不仅继续关注康复面的扩大、康复机构数量的增长,同时兼顾康复质量的提高,在全面推动的基础上,更加注重康复事业的协调性和可持续性。
·大型综合医院康复科发展起来的康复中心
·以区域医疗中心布点(含医疗健康城)设置的康复医院
·针对地区疾病特殊性和需求而设置的社会性的康复中心
·依托于大型医疗健康机构设置的专科或综合性康复中心
1.1 北京地区
1.2 上海地
1.3 广州深圳地区

2

各资本方在康复行业布局

  从资本市场看,康复护理产业发展空间巨大,近三年来获得融资的康复护理企业主要为创业公司、移动线上平台等,但融资额较小,整体处于初级阶段,大额融资主要聚集在康复医院实体运营。康复护理行业上市公司以建设经营实体机构为主,部分企业沿原有医疗器械板块进军康复设备。
数据来源:公开资料、博裕金融·懂医行整理
  由上图可知,康复医疗“门槛”较低,上市公司纷纷布局。具体表现在对医生依赖度较低,对大型器械依赖度较低,单体医院投入小,医疗风险小,适宜民营资本进入,一些上市公司纷纷布局康复医疗,投资康复医院。上市公司介入康复医疗领域的形式不一,主要以新建、收购、托管康复相关机构等形式切入康复布局,如合佳股份、三星医疗、北大医疗、泰康人寿等。其中,PPP双赢模式合作建立康复医院,已成主流。开展私营资本与公立医院合作(PPP)的康复医疗服务模式,既有利疏通公立医院筹资难的障碍,又有利解决企业缺少医疗资源和稳定病源的问题,此举双赢。康复医院的建立极大助于缓解民众在综合医院看病难的窘境,同时助于康复医院客源量的稳固,且康复医院成本比综合医院低,有利降低医保的负担,在一定程度上缓解民众看病贵的境况。还有一种比较受欢迎的形式是康复诊所的模式,主要以康复为特色,其他科室为辅的小型综合门诊。主要靠销售药品及与医保对接报销盈利,典型的企业如在新三板挂牌的三真康复。
  但是另一趋势是资本较谨慎,企业融资多处于A轮前。虽然国家层面鼓励社会资本办医,考虑到民营资本偏爱布局医疗体系缺口和布局专科医院的优势,政策的导向让康复事业出现了风口,对已经布局医养结合的企业来说,这是一次商业模式的延伸和拓展机会,而观望的企业也正在迅速进入康复领域。2017年,康复领域的融资事件共完成12起,根据公开披露的数据,总金额约1.94亿美元,约合人民币12.86亿元,但其中,就有10亿元人民币的“贡献”来自于顾连医疗。而剩余的2.86亿元人民币的融资,由11家企业瓜分。在上述融资事件中,有9家企业的融资轮次尚处于A轮之前,集中于天使轮及A轮。其中,处于产业链上游的康复器械、智能化硬件企业,以及处于产业链中游的康复服务企业各占表单的一半。
  综上,可以看出的是,资本对康复领域尚未成熟的商业模式投入较为较为谨慎,市场总体而言还未呈现爆发增长的趋势。
数据来源:前瞻产业研究院、博裕金融·懂医行
  此外,因为我国康复医疗行业市场需求缺口较大,可作为刚需型养老服务板块及医疗服务内容的重要分支部分进行布局,也可作为综合医疗、老年病专科医疗、社区门诊医疗等医疗机构与服务的链接端口。另外制约行业发展的最大因素是护理人员、康复医师等专业人员缺乏,因此护理人员及康复医师培训可作为未来投资方向。
  此外,因为我国康复医疗行业市场需求缺口较大,可作为刚需型养老服务板块及医疗服务内容的重要分支部分进行布局,也可作为综合医疗、老年病专科医疗、社区门诊医疗等医疗机构与服务的链接端口。另外制约行业发展的最大因素是护理人员、康复医师等专业人员缺乏,因此护理人员及康复医师培训可作为未来投资方向。
三、 产业链
        上游器械、下游医疗机构
  按照产业链位置分,康复医疗产业包括上游的康复器械、药物生产商和下游的康复医疗服务机构(综合医院康复科、康复医院、康复诊所、社区康复中心等)。

1

上游

1.1 康复器械生产商
数据来源:易三板研究院、博裕金融·懂医行
  东富龙:2015年5月27日公司公告出资3500万元认购上海诺诚电气有限公司437.5万股,占诺诚电气股本的14.77%,成为该公司第二大股东。诺诚电气预计2015-2017年净利润分别为900万元、1500万元、2300万元。
  诺诚电气:成立于1997年,公司主营产品包括脑电图仪、肌电图仪、诱发电位仪、术中神经监护仪等电生理和康复系列产品,是电生理与康复技术细分行业里的“小巨人”。电生理设备属于医院用常规设备,但一直发展较慢,随着传感器、数据传输和分析技术、以及互联网科技的加入,心电、脑电、肌电等受到更多关注,电生理康复应用也日益扩大。诺诚电气凭借自身电生理康复系统的硬件设备与软件开发的技术优势,主导或参与建设了上海部分地区的三级康复网络项目。目前,诺诚电气和上海第六人民医院共同推进实施的徐汇区三级康复网络建设项目,已经完成以第六人民医院、徐汇区卫计委、徐汇区2家二级医院、10家社区医院为示范点的三级康复网络的搭建。
优德医疗:二三线城市康复市场占领者
  优德医疗公司成立于2008年,是直接为医院提供全体系、多品类的康复医疗器械综合解决方案的康复医疗器械提供商,主要产品覆盖康复评定、物理治疗、作业治疗、康复器具、康复护理等多个康复医疗体系,致力于中、高端电子、理疗、康复设备的研发、生产和销售。经过多年的发展,公司凭借良好的市场口碑与精准的客户服务,建立了与多家医院等医疗机构间的良好合作关系,开拓了公司产品的营销渠道,树立了公司品牌形象。同时,公司还积极与国内外知名科研机构以及国际公司进行合作,加强公司产品研发投入力度,不断提高公司产品质量。经过多年的科技研发和市场开发积累,公司在二、三线城市的医院康复科室建设市场占据领先地位。
资料来源:梧桐公会、套三板研究院、博裕金融·懂医行
  公司经过多年在康复领域的精耕细作,已经形成了“医-校-企”的完整闭合模式。“医”指公司紧密结合临床需求,与众多医院保持良好的合作关系,协助医院康复科的筹备、组建,准确把握和及时发掘市场需求,深度挖掘临床一线经验及知识并实现产业化;“校”指公司通过技术培训、学术交流等方式积极与国内高校建立深度合作,充分发挥广泛而稳定的专家顾问资源,联合对临床需求进行科学层面的论证与研究,利用科学方法验证产品功效;“企”指公司作为康复医疗器械的研发生产企业,一方面,通过新建成的优德科技园,提高了公司研发竞争力和生产能力,确保产品技术先进性及产业化的可实现性;另一方面,公司重视终端客户的需求及反馈,持续跟踪用户反馈,并及时改进产品设计,进一步为临床研究提供支持。
迈动医疗:专注于养老康复护理产品的销售和研发。
  迈动医疗成立于2012年,主要从事各类医疗器材及相关配件的贸易业务,具有上海市浦东新区市场监督管理局批准的Ⅲ、Ⅱ类医疗器械经营权。成立之初,迈动医疗主要代理销售进口医疗器械,随着公司业务收入快速增长,公司不断延伸产业链条、优化产品结构、调整业务模式,目前形成了医疗器械代理和自主产品生产销售二者并举的业务模式。
公司销售的主要产品为呼吸机、康复类产品和护理类产品等,产品主要面向二级经销商和医院、养老院等卫生服务机构。康复类产品主要包括运动反馈训练系统和颈腰椎牵引仪器。运动反馈训练系统是以色列MediTouch公司推出的针对身体多关节及躯干进行主动康复运动训练及功能评定的系列产品,产品包括HandTutor–手指及腕关节训练器,ArmTutor–肘及肩关节训练器,LegTutor–膝及髋关节训练器及3D-Tutor–全身多关节训练器。曲度邦™B’POSTURE是巴赫曼健康产品有限公司B+系列的领先健康产品,用来解决和治疗脊柱失衡和失稳引起的各种脊柱病变,是一款可以恢复脊柱生理曲度的医疗设备。
1.2 康复药物生产商

2

下游

  康复医疗机构。主要以4种业态形式存在。从不同康复护理机构类型看,康复专科医院与护理院整体投入较低,对于人员与技术要求低,回收周期短,能够与其他相关机构形成良性互补。康复专科医院与护理院进行对比,护理院整体投资要求较低,对于人员、设备、技术要求更低,可承接资源较多,是社会资本切入康复体系的绝佳入口。
数据来源:公开资料、博裕金融·懂医行整理
  康复医疗机构提供康复医疗服务,主要包括康复管理、康复软件和远程服务。根据中研智库《2017-2022年中国康复医疗行业市场前瞻与投资战略规划分析报告》数据显示,2015年,我国综合医院康复科及康复专科机构数约为4000家,占医院总数的14.50%;康复床位数12.93万张,占医院床位数的2.43%,由此可见,随着康复医疗需求的不断提高,康复设备与医药、康复机构市场潜力巨大,仍有大幅的成长空间。
四、 监管环境
        相关政策、合规要求、资本路径

1

国家政策加大康复医院扶持力度

  2011年颁布的《关于开展建立完善康复医疗服务体系试点工作的通知》明确提出我国要学习发达国家,建立完善的三级康复医疗体系,包括(1)急性期:综合医院;(2)康复期:康复医院;(3)长期随访期:社区医院的三级康复医疗体系。
数据来源:公开资料、博裕金融·懂医行整理

2

合规运营情况

  中国卫生部25日发布《康复医院基本标准(2012年版)》。与1994年发布的《康复医院基本标准》对照,新标准对三级和二级康复医院的床位、科室设置、人员、场地、设备等提出更高要求。
  标准提出,三级康复医院住院床位总数300张以上,每床至少配备1.4名卫生技术人员,医师中具有副高级及以上专业技术职务任职资格人数不低于医师总数的15%;二级康复医院住院床位总数100张以上,每床至少配备1.2名卫生专业技术人员,医师中具有副高级及以上专业技术任职资格的人数不少于医师总数的10%。中国康复医学会副会长王茂斌认为,新标准有利于建立完善康复医疗服务体系,逐步实现分级医疗和双向转诊;有利于规范康复医院建设和服务行为,提高其服务能力;有利于加快队伍建设和人才培养,促进康复医疗学科发展。
  随着中国经济水平的提高和老龄化进程日益加速,康复医疗服务需求巨大。据了解,卫生部制定了《“十二五”时期康复医疗工作指导意见》。“十二五”期间,卫生部将逐步建立康复专业人员培训制度,开展康复治疗师培训工作,争取到2015年底完成全国所有在岗康复治疗师的培训。
  2017年,国家卫计委发布《关于印发康复医疗中心、护理中心基本标准和管理规范(试行)的通知》(下称《通知》),明确提出“鼓励社会力量举办康复医疗机构、护理机构,打通专业康复医疗服务、临床护理服务向社区和居家康复、护理延伸的‘最后一公里’”。人们翘首以待的就近享受康复、护理服务的愿望实现正在提速。

3

资本化路径

  3.1 收购:公立二级医院谋求转型。
过去五年以来二级医院一直处于定位不清晰、人才流失、专科特色不明显的尴尬境地,而原因主要在于以下两方面:一,人才流失:一些大城市建立了三级、二级之间的医联体,三级医院的快速扩张需要更多的专科人才,一些二级专科医院比较资深的医生开始往三级医院流动,导致部分二级医院被空心化,原本可能有的几个优势科室也不复存在,竞争力持续减弱;分级诊疗利好一级医院:近年来三级医院为了加快床位周转率,增加了术后的转诊,但直接获利的是一级医院和部分社区卫生中心。一方面由于一级医院有地理位置上贴近社区以及价格上的优势,另一方面术后稳定期的住院并不需要太复杂的医疗服务,一级医院和部分社区卫生中心可以满足需求,二级医院在这方面没有优势,所以发展愈发艰难。  
  因此在这种背景下部分公立二级医院谋求转型,其中二级医院转型为康复医院十分可行。一个成熟的康复医疗体系中,康复医院最大的病源必然是上级医院康复期病人转诊。相对于民办医院而言,二级医院在转型后依然属于公立医疗体系编制,在与上级医院对接上有更显著的优势,而对于支付方医保基金来说也不需要像民营医院一样经过审核,因此二级医院转型康复医院具有天然优势。
  此外,二级医院转型也得到了政策的大力支持,卫生部2012年发布《“十二五”时期康复医疗工作指导意见》,提出鼓励医疗资源丰富地区的二级综合医院转型为康复医院。上海市先后有三家二级综合医院转型为康复医院,2012年底上海市杨浦区老年医院转型为上海市第一康复医院,宝山区一钢医院转型为上海市第二康复医院,2014年华山医院永和分院转型为上海市第三康复医院。北京市小汤山医院转型后将拿出100张床位作为康复床位,已被确定为市属大医院中的首家“康复医院”。
3.2 托管:由公立综合医院托管经营。
  我国部分公立康复医院或公立医院康复医学科由于建院(科)前期规划不合理、功能定位不明确、专业人才匮乏、市场营销意识淡泊、病源稀少、缺乏科学合理的运营管理能力等问题,导致康复医疗服务能力底下、医疗资源严重浪费、医院发展受限,无法产生社会效益及经济效益。因此,我国部分康复医院采取由公立综合医院托管的方式运营,通过这种“外在于”医院的经营者,把有效的经营机制、科学的管理手段、科技成果、优质品牌等引入医院,包括投入一定量的启动资金等,对医院实施有偿经营。
  所以政策鼓励有条件的大医院按照区域卫生规划要求,可以通过托管、重组等方式促进医疗资源合理流动。为康复机构引入有效的经营机制、科学的管理手段、科技成果、优质品牌等,包括投入一定量的启动资金等。
  以唐山市工人医院集团为例。唐山市工人医院集团托管唐山康复医疗中心,成立唐山市工人医院集团康复医院,工人医院集团将原康复医疗中心就地改造,整体迁移唐山工人医院的内分泌一科、内分泌二科、风湿免疫科、中医科四个病区到康复医院,同时引进眼科、耳鼻喉科等部分技术人员,建成一个以康复为特色,集治疗、保健、康复、预防为一身的综合性医院。此外,徐州市第一人民医院托管徐州市鼓楼康复医院,为鼓楼康复医院提供人才、资金、技术指导,促进鼓楼康复医院健康发展;同时,鼓楼康复医院也符合市第一人民医院服务向社区延伸,双向转诊的长远发展要求,将能够达到双赢目的。
3.3 自建:社会资本涌入康复医院。
  国家层面鼓励社会资本办医。社会资本进入公立医院共建康复医院模式投入较于新建综合性医院的费用耗资较低,且缩短了盈利周期。
  康复医院的建立缓解了综合医院看病难的境况,也同样稳固了康复医院的客源量,且康复医院的平均计价水平低于综合医院,降低了医保的负担,一定程度上缓解了看病贵的境况。社会资本进入公立医院共建康复医院模式投入较于新建综合性医院的费用耗资较低,且缩短了盈利周期,具有较高的性价比。
  目前,我国进入康护护理的主要途径主要有公立二级医院转型、公立综合医院托管运营和社会资本投资建设三个途径。公立医院拥有相对较好的专业技术与品牌资源,同时拥有医保资质,而社会资本资金相对充足、灵活,这样既解决了公立医院筹资难的障碍,又解决了企业缺少医疗资源和稳定病源的问题,二者结合成为我国康复护理产业最优进入路径。
五、 主要康复医院简介

1

湖南湘雅博爱康复医院

  2012年5月成立,由天士力集团控股,引入中南大学湘雅医院与湖南博爱康复医院合作组建,一期建筑面积约3.2万平米,编制床位数量451张,康复治疗业务用面积2万余平米,于2012年9月28日正式开业成立。是湖南省卫生厅(湘卫函【2011】208号)批准设置的三级康复医院,我国中部地区大型康复医学中心之一,是我国《康复医院基本标准》(2012版)颁布以来,通过达标验收的三级康复专科医院,也是第一批获得国家临床重点专科建设的民营康复医院之一。2017年,医院获得国际康复质量认证委员会(CARF)三年期认证,成为全国第三家通过CARF三年期认证的康复专科医院。目前湖南发展正打造以“湘雅医院为技术龙头、湘雅博爱康复医院为服务平台、基层医疗卫生服务机构为基础”的三级康复医疗服务体系。根据公开数据显示,2014年收入达到1亿元,达到盈亏平衡2015年、2016年均超过承诺净利润,实现1621.09万元及2216.71万元,净利润率估计在12%左右。
  在健康需求多元化、人口老龄化与城镇化、慢性疾病高发的今天,医院专注医疗康复事业发展,定位于临床医学体系与预防医学体系的服务内涵延伸。作为国家卫生部康复体系建设试点单位,按卫生行政部门统一部署,承担全省康复体系建设试点任务,在我省率先开启综合医院、康复专科医院、社区卫生服务机构共同组成的三级康复服务体系建设,共同开展“分层级诊疗、分阶段康复”的新型医疗服务模式探索。
数据来源:医院官网资料、博裕金融·懂医行整理

  湘雅博爱人将秉承“快乐工作,与爱同行”的服务理念及“一切以患者为中心”的CARF理念,竭诚为广大康复患者奉献安全、有效、专业、优质的医疗康复服务!病床400张,康复治疗业务用房面积达1万余平方米,是全国第一家通过达标验收挂牌的三级康复专科医院,医疗体系由湘雅医院托管,拥有150名康复治疗师,开设影像科等14个医技相关科室,配备了康复机器人等国内领先的康复设备及百级层流手术室,1.5T核磁共振等先进的设备设施。

2

北京泰康燕园康复医院

  北京泰康燕园康复医院有限公司是由泰康保险集团子公司——泰康之家投资有限公司投资建设的一家拥有先进医疗设备和医疗技术的现代化二级康复专科医院,总投资2.9亿元,建筑面积1.3万平方米,开放床位100张,以康复医学、老年医学、健康管理作为重点发展方向。
  自2015年12月15日正式接待第一个客人开始,北京泰康燕园康复医院有限公司一直秉承客户至上的理念,严格把控医疗服务质量。2016年12月15日医院与美国康复机构GRS Health Services正式达成战略合作伙伴关系,在国内开启了高标准的康复医疗水平和服务质量。依托美国GRS三十余年搭建的康复管理体系,北京泰康燕园康复医院有限公司与美国一线医疗团队密切地合作实践,一跃成为行业内的佼佼者。
数据来源:医院官网、博裕金融·懂医行整理

3

北京北大医疗康复医院

  北大医疗康复医院位于北大医疗产业园,以ICU期间的重症早期康复为发展特色,是华北地区首家以目的地康复为发展特色的三级专科康复医院。
  医院将综合康复、重症早期康复、慢病管理、健康教育以及中西医不同医疗体系进行了高效整合,吸引了国内知名专家作为学科带头人,建立了一套完整的国内常见重大疾病康复的临床流程,代表了中国康复医院的发展方向,并于2016年被授予“中国康复医院领导品牌”。目前医院设有门诊部、康复部、中医科、神经康复一科、神经康复二科、神经康复三科、骨与关节病运动康复中心、综合康复科、疼痛与微创外科、功能检查科共多个特色科室。其中,骨与关节病运动康复中心是与北京大学人民医院骨关节科林剑浩主任为核心专家团队合作,拥有多年骨关节疾病的外科手术及康复治疗经验。团队中多位医生及康复师曾赴欧美学习先进的康复理疗经验和技术,并与南丹麦大学的康复医学与临床生物力学研究所建立了长期战略合作关系。团队致力于骨关节疾病的早期预防工作,帮助广大骨关节疾病患者有效缓解病痛,改善关节功能,提高生活质量。
数据来源:医院官网、博裕金融·懂医行整理

4

江苏澳洋健康产业股份有限公司

  原有主业为黏胶豆纤之外,于2015年7月收购澳洋建投。资产包括澳洋医院、杨合医院、三兴医院和顺康医院,但是在医院侧重点则各有不同,顺康医院主要做康复医疗。2015年11月拟投资9.6亿元用于港城康复医院与康复连锁亿元的建设,港城康复按照二级医院标准设立,以骨关节、神经脑卒中、脊髓损伤等康复医学科,规划病床床位总数300张,建筑面积共计20,000平米,打造华东地区康复专科医院。
  根据中国证券监督管理委员会证监许可[2018]592号《关于核准江苏澳洋科技股份有限公司非公开发行股票的批复》的核准,公司以非公开发行方式向特定投资者发行人民币普通股70,072,900股,发行价格为5.48元/股;本次非公开发行股票募集资金总额为383,999,492元,扣除证券承销费和保荐费等发行费用(含税)共计人民币14,570,072.90元后,募集资金净额为369,429,419.10元。上述募集资金到位情况已经立信会计师事务所(特殊普通合伙)出具《验资报告》(信会师报字(2018)第ZA15175号)验证。
数据来源:华泰证券、博裕金融·懂医行整理

  连锁布局战略考虑在华东范围内选择经济发达、缺少康复专业医院地区,与当地医院合作共建,澳洋主要协助科室管理、提供设备器械等。整体布局预计在2019年完成建设,预计盈利周期在9年左右。

5

珠海和佳医疗设备股份有限公司

  成立于1996年,是国家高新技术企业、深交所上市企业,业务遍及全国24个省、市、自治区。和佳自创立以来,秉承“一切为客户创造价值”的经营理念,恪守“让医疗简单易行”的企业宗旨,配合国家新医改的总体目标和主要内容,践行国家鼓励和引导社会资本发展医疗卫生事业的方针政策,始终投身以县级医院为主体的基层医疗机构建设主战场,服务对象涵盖居民、患者、医生、医联体、医共体和主管医疗机构的政府单位。
  从单一的设备供应商发展成为以智慧医院建设、康复医疗服务、互联网+医疗、医疗金融、医疗供应链和后勤管理服务为五大核心业务的医疗资源与服务平台型公司,和佳打通了从医院投资、医院整体建设、医院运营服务,医疗供应链到医院后勤管理服务的全业务链的布局。目前,和佳股份资产总额超过70亿元,为近万家医疗机构提供了服务。未来,和佳仍将坚持夯实各业务板块,打造医疗资源整合平台、行业上下游生态链支持平台,助推优质医疗资源下沉,提升基层医疗服务能力,与公立医疗体系优势互补、资源共享,满足人民健康需求,为健康中国目标实现贡献力量。国内医疗设备企业,旗下原有业务包含肿瘤微创综合治疗、医用气体净化工程、医学影像与常规诊疗、血透、医疗信息化、移动医疗、整体运营、融资租赁等。
  2015年4月与郑州人民医院医疗管理有限公司签订战略合作协议,由郑州人民医院管理公司占康复医院的20%股权,投资设立康复医院为合作基础,打造康复医院管理、人才培养、技术交流领域发展,重点科室是神经康复和骨伤康复科。同年与美国犹他大学医疗集团合作,包含康复医院的设计指导、看富流程开发、医护人员培训、引入康复教育项目、CARF认证指导、远程教育开发、咨询等全方位的以培训人才为主的合作模式。
  另在南通收购一家养老院,设立了200张床位的康复医院,使用面积近12000平米,于2018年6月获得医保资质。
数据来源:和佳医疗公司官网、博裕金融·懂医行整理  

6

长沙梅溪湖三真康复医院

  成立于2011年12月21日,目前旗下包括长沙三真康复医院、三真康复医院东风分院、梅溪湖分院(试营业)和四家托管社区卫生服务中心。公司于2016年底在新三板挂牌。是湖南中医药大学康复治疗专业教学医院、全国异地医保联网结算医院、省市医保定点医院。医院积极推行康复治疗的规范化临床路径,在脑中风康复、骨关节康复、疼痛康复领域属湖南省领先地位,并拟建立湖南省规模最大、康复治疗最规范的卒中(中风)康复中心,为中南地区中风患者提供优质的就医保障。
  三真康复(870629)于今日发布(2018半年报)业绩报告,公司营业总收入16,402,817.89元,比去年同期(15,689,158.60)增长4.55%,归属于挂牌公司股东的净利润-2,227,807.93元,比去年同期-1,599,341.39元下降-39.3%,基本每股收益(元/每股)为-0.11元,比去年同期(-0.08)元下降-37.5%。
数据来源:东方财富网、博裕金融·懂医行整理
  医院位于梅溪湖国际新城枫林三路,地铁二号线、长株潭城际铁路、湘江新区交通枢纽均近在咫尺,交通非常便利。建筑面积15000平方米,富有鲜明个性的建筑风格,是一个能提供康复治疗的家,除了1600m2的康复治疗中心外,还有空中康复花园、康复美食街、VIP康复区,不仅有CT、DR、彩超、全自动生化仪等设备,还配置了德国进口上下肢智能训练仪、美国减重跑台、英国超声波治疗仪、日本微波治疗仪、下肢机器人等多国进口的先进康复治疗设备,加上一支国内知名的康复治疗专家团队,致力于打造最专业的康复医院。医院在做好康复的同时,也兼顾附近居民的常见病、多发病诊疗。

7

中国康复研究中心北京博爱医院

  创建于1988年10月,是一家集医疗、教学、科研于一体的现代化三级甲等综合性康复医疗机构,是国家药物临床试验机构、国家第一批康复医师临床培训基地、北京市康复医疗质量控制与改进中心主任单位,是首都医科大学教学医院,是北京市首批医疗保险定点医疗机构。
  医院组建有脑重大疾病国家重点实验室、截肢者会诊中心、偏瘫治疗中心、言语听力康复国际合作中心、儿童脑瘫康复国际合作中心、自闭症康复与研究中心、白内障治疗中心、泌尿外科钬激光腔镜诊疗中心、脑血管病治疗中心等专科治疗中心;设有内科、外科、骨科、脊柱脊髓外科、中医科、脊柱脊髓损伤康复科、儿童脑瘫科、心理治疗科、社会职业科、理疗科、影像科、功能检查科、检验科、内窥镜室、骨密度室等临床医技科室和康复业务科室;同时开设了普通内科、呼吸内科、普通外科、泌尿外科、神经内科、妇科、口腔科、眼科、白内障复明中心、耳鼻喉科、皮肤科、透析、肠道门诊等各类综合门诊服务。
数据来源:医院官网、博裕金融·懂医行整理
  医院开放床位1100张,配有1.5T超导型双梯度磁共振、64排多层螺旋CT、单排螺旋CT、DSA、数字胃肠机、数字摄影DR、干式激光相机、XF24细胞能量代谢仪、小动物活体光学成像系统IVIS Lumina Series III、类流式组织细胞定量分析仪TissueGnostics、激光共聚焦扫描显微镜Nikon C2、流式细胞仪BD FACSAria II、多功能酶标仪PerkinElmer EnSpire、二维液相色谱Thermo Scientific UltiMate 3000 RSLCnano、飞行时间质谱Bruker autoflex III Smartbeam TOF/TOF200、钬激光治疗仪、肺功能仪、综合康复评估及训练系统、儿童综合功能康复评定与训练系统、多感官互动训练系统、智能肢体反馈康复训练系统、情景虚拟与现实互动康复训练系统、全身功能康复训练器、康复机器人等具有康复特色及满足综合医疗需要的大型设备500余台。

8

广东省工伤康复医院(广州)

  成立于2001年,现隶属于广东省人力资源和社会保障厅。该康复中心(医院),含广州院区和从化院区,当前承担着(包含但不仅限于)工伤职工的医疗康复、职业康复、社会康复、康复辅助器具装配、劳动能力鉴定以及工伤预防性职业健康检查等任务,是全国集康复、教学、科研、预防为一体的康复专科机构。
  该康复中心(医院),是中国首家为工伤职工提供医疗康复、职业康复、社会康复等综合康复服务的康复专科机构,是人力资源社会保障部与广东省政府"部省共建"的全国工伤康复综合基地。对该基地的建设目标,省、部领导的定位为:"立足广州、服务全省、国内领先、国际一流的国家级工伤康复中心","国家医疗康复和职业康复、康复人才培养、康复科研以及工伤康复国际交流合作的'四大基地'"。
  截至2010年,该中心(医院)共有500多位职工,其中全国硕士研究生以上学历的康复治疗师16名,约占全国的10%。截至2011年底,该中心(医院)建筑总面积54000平方米(含广州院区和从化院区),康复治疗设备国内最齐全、康复训练场所面积国内最大(建筑面积47000平方米)的康复中心大楼,设有12个康复病区共520张床位。截至2015年底,该中心(医院)职工总人数为600余人,其中医疗卫生专业技术人员550名,共开放床位621张。该康复中心(医院),"是一个帮助伤残人员实现梦想的地方"。
数据来源:医院官网资料、博裕金融·懂医行整理

9

北京首都医科大学附属北京康复医院

  首都医科大学附属北京康复医院是一所以康复医学为特色的三级康复医院,隶属于北京市总工会,由北京市残联和首都医科大学参与共同建设,医院同时承担首都医科大学北京康复医学院的工作。医院的前身是北京市工人疗养院,建于1955年。60年来,医院先后为成千上万名劳动模范、先进工作者和干部职工提供了疗休养服务和医疗健康服务。
  2013年以来,医院遵循“大康复、强综合”的学科发展模式,致力于建设首都龙头、国内领先、国际有影响力的,集康复医疗、康复教育培训、康复科学研究和康复医学工程于一体的现代化学院型三级康复医院。
医院位于北京市石景山区,地处风景秀丽的八大处。医院占地面积130余亩,医疗建筑面积超过100000平方米,花园面积超过20000平方米,是首都花园式医院。医院开放床位950张。
  医院现有卫生专技人员近1000人,其中在各级专业学会、协会担任职务的医疗专家100余人,康复治疗师近200人。医院配备1.5T核磁、能谱分析CT和数字DR等先进医疗设备,以及BTE模拟仿真系统、三维平衡分析仪和下肢康复机器人等世界领先的康复设备,同时建有层流手术室、重症监护病房等专业基础设施。
  医院拥有国内一流的康复诊疗中心,其业务面积超过7500平方米,配有1200多台件国内外先进的康复设备,总价值近1.5亿元。中心包含康复评定、运动疗法、作业疗法、物理治疗、传统中医康复、言语康复、水疗、儿童康复和心理康复等亚学科,设有运动分析实验室、职业康复评定与训练实验室、平衡姿势平复与训练实验室、认知功能评估实验室、心肺功能评估实验室、无创脑刺激治疗室、手法治疗室、中低频电疗室、光治疗室、电磁与声波治疗室、高频治疗室、生物反馈治疗室、冷热治疗室、综合水疗室、智能康复训练室、运动功能训练室、手功能训练室和文体治疗室,全面满足康复评定与训练、教学培训与科研的需要。
  医院积极探索临床医疗与康复治疗相互融合的康复医疗模式,为每一位患者配备了由临床医师、康复医师、心理医师、康复治疗师和护士共同组成的综合性康复医疗团队。经过多年探索,医院已经在神经康复、骨科康复、儿童康复、心肺康复、肾病康复、老年康复和康复治疗等方面形成了较为突出的学科优势。
  医院高度重视自身的社会责任,先后参与了非典防治相关工作,为汶川大地震伤病员提供康复治疗,为2008年奥运会和残奥会提供了医疗志愿服务。近年来,医院积极参与首都残疾人康复事业,承担了多项公益服务项目。与此同时,医院发挥原有优势,积极参与职业相关疾病的预防与康复治疗工作,取得了明显的成效。

10

重庆医科大学附属康复医院

  重庆医科大学附属康复医院(重庆市康复医院)是重庆唯一一家非营利性三级康复医院,规划床位1000张,集预防、康复、治疗、科研、教学为一体的大型教学医院。医院依托重庆医科大学及各附属医院的雄厚人才、技术、设备支持,以互联网为载体和技术手段,秉承“整合医学、关爱生命”的服务理念,将先进的康复治疗技术与绿色生态环境相结合,打造国内一流的康复圣地,为亚健康人群、疾病早期及恢复期患者、慢性病患者、老年人群等开展疾病预防、保健、康复治疗、健康教育和咨询等服务。医院两个院区分别位于重庆市九龙坡区、石柱土家族自治县黄水镇,保障了疾病预防、康复治疗、保健养生的全面、连续、新型服务需求。
  自然资源与健康促进的契合:康复医院黄水院区位于重庆市石柱土家族自治县黄水镇,毗邻黄水国家森林公园和高山湖泊,负氧离子含量高,具有独特的高原地理及气候,夏季凉爽宜人,景观别致精美,居家式病房设计,十分适宜疾病康复与疗养。医院秉承人与自然完美和谐的思想,传播健康知识,培育健康行为,开设了运动健身室、图书室、书画室、乐坊、健康教育室等,由专业的医师、运动治疗师、营养师定制运动康复处方,为高血脂、高血压、糖尿病、心脏疾病等患者提供全面康复方案,突破慢病防治的瓶颈,实现疾病的身心康复。
  互联网+健康管理与疾病预防、康复治疗的整合:现代社会心脑血管疾病、肿瘤、糖尿病等已成为威胁人类健康和生命的“三大主因”,其中70%疾病的发生均与不良生活方式相关。医院整合预防医学、临床医学、康复医学的现代防治技术,借助互联网医疗平台,建立个体电子健康信息档案,借助慢病管理系统,利用大数据分析与移动互联网共享优势医疗资源,开展对慢性疾病的早期预防、中期治疗、后期康复的连续性服务,“私人定制”全套康复治疗方案,全程关爱和照护您的健康。
  现代康复治疗技术与中医康复治疗的结合:针对不同疾病各个阶段的康复治疗目标,利用先进的康复治疗设备,在运动治疗、物理因子治疗基础上结合传统的中医特色治疗技术——针灸、推拿、中药外治法、导引术等,稳定和提升疾病的康复治疗效果,发扬中医治“未病”的优势。
  专业的康复治疗团队:医院组建了由内科医师、康复医师、康复治疗师、护师、营养师、心理咨询师等组成的神经系统疾病、骨关节疾病、心肺疾病、儿童疾病的康复治疗团队,整合各专业优势,针对系统疾病实施“中心制”医疗服务活动,从生理、心理、社会多方位全面升级医疗服务品质。
  先进的康复治疗设备:医院拥有世界先进的康复治疗设备,如重庆市唯一的运动心肺测试仪、肌肉关节振动治疗仪、心率变异性测试仪、精神压力分析仪、冲击波疼痛治疗仪、双能X线骨密度仪、经颅磁刺激仪、上下肢智能反馈训练系统、等速肌力训练系统、情景互动训练系统、上肢与认知整合训练系统等,为疾病预防与康复提供有力保障。
  智能化的安全保障系统:医院运用互联网技术,为人、物、信息创造全新的互动模式,以智能化、远程化的信息交流,提升服务水平和效率。全天候安保人员、全覆盖电子监控、安全报警和门禁系统管理,一键式呼叫系统及咨询服务,为人们打造更加轻松、惬意、放心的服务体验。防、治、康、养四位一体全程健康管理,提供健康体检、运动指导、保健养生、康复治疗等服务,为您早期筛查疾病、排除疾病的危险因素、制定疾病的干预方案、指导健康的生活方式。

11

福建中医药大学附属康复医院

  福建中医药大学附属康复医院是一所集医疗、教学、科研为一体的三级甲等专科医院,位于福建省福州市鼓楼区湖东支路13号。
  医院编制床位750张,核定床位500张,开放床位328张。现开放9个病区,设有认知康复、睡眠医学、脊柱康复、疼痛康复、神经康复、骨伤康复、心肺康复、老年康复、肿瘤康复、儿童康复、康复评定部、物理治疗部、作业治疗部、言语治疗部、针灸部、推拿部,以及专家门诊、急诊科、内科、外科、妇科、儿科、眼科、耳鼻喉科、口腔科等临床科室和完备的检验、影像、超声等辅助科室。
  医院将围绕“大康复、小综合”的发展目标,增强基础医疗保障能力,巩固并提升康复诊疗为核心的专科特色优势,创新和推广多学科、多专业协作的医疗服务模式,把医院建设成为综合水平较高、科研实力较强、服务理念先进、既有中医药特色又符合国际康复质量(CARF)标准的高水平三级甲等康复医院。
  来源:泰山汇
推荐阅读
 》》【公司新闻】2019新鼎资本高峰论坛暨年中答谢会在京举行
 》》【已投项目】领跑造车新势力 威马才是真正的实力新秀
 》》【新鼎观点】新鼎资本张驰:科创板开板赚钱效应显著 新三板的曙光不再遥远
 》》【关注】格力上演罕见一幕!25家实力机构角逐424亿股权收购 百度、厚朴等实力最深厚
 》》【行业分析】为什么沃伦·巴菲特有那么多的时间去阅读和思考?
【声明】内容源于网络
0
0
新鼎资本
北京新鼎荣盛资本管理有限公司,专注于优质项目私募股权投资。尤其新能源汽车、芯片半导体、人工智能、商业航天以及生物医药等领域。只为优质项目!
内容 5350
粉丝 0
新鼎资本 北京新鼎荣盛资本管理有限公司,专注于优质项目私募股权投资。尤其新能源汽车、芯片半导体、人工智能、商业航天以及生物医药等领域。只为优质项目!
总阅读2.2k
粉丝0
内容5.3k