搜索
首页
大数快讯
大数活动
服务超市
文章专题
出海平台
流量密码
出海蓝图
产业赛道
物流仓储
跨境支付
选品策略
实操手册
报告
跨企查
百科
导航
知识体系
工具箱
更多
找货源
跨境招聘
DeepSeek
首页
>
【新鼎研究】新三板优质企业之三十九——永顺生物
>
0
0
【新鼎研究】新三板优质企业之三十九——永顺生物
新鼎资本
2020-04-11
1
广东永顺生物制药有限公司
一:公司介绍
(一)核心竞争力
政府采购,大股东为国资,疫苗强制采购,越来越受重视。
(二)核心产品
公司于
2016年11月17日挂牌新三板,
是专业从事兽用
生物制品研发、生产、经营销售和技术
服务
于一体的高新技术企业,是国家生
物产业
基地生物制品研发与生产公共服务平台、
广州
市工程技术研究开发中心、广东省动
物生物制品科技创新中心依托单位。
公司主要产品为畜用、禽用动物疫
苗,产
品种
类覆盖了包括猪瘟系列疫苗、高致病性禽流感系列疫苗、高致病性猪蓝耳病疫苗等重大动物疫病疫
苗及猪伪狂犬病疫
苗、猪圆环病疫苗、鸡新城疫疫苗、鸡法氏囊疫苗等多种常规畜禽疫苗。
疫苗的技术成果转让也是公司收入的组成部分。
公司位于广东省广州市黄埔区,总占地面积40000平方米,通过农业部兽药GMP验收,拥有禽流感灭活疫苗车间、普通灭活疫苗车间及活疫苗车间共十一条生产线,年产能达150亿(羽)头份。主要产品为猪瘟活疫苗、猪繁殖障碍与呼吸综合征活疫苗、猪伪狂犬病活疫苗、禽流感灭活疫苗等,年销售收入约4亿元。公司为农业部 "猪瘟活疫苗"、"高致病性猪蓝耳病疫苗"、"高致病性禽流感灭活疫苗(H5N1亚型)"、"猪链球菌2型灭活疫苗"定点生产企业。并已组建广东省动物生物制品科技创新中心、广州市及广东省工程技术研究开发中心,同时是"广州国家生物产业基地生物制品研发与中试生产公共服务平台"和"兽医生物技术国家重点实验室临床研究与试验广东基地"的依托单位,也是"广州市博士后创新实践基地"。
(三)
获奖情况
近5年申请发明
专利
20项,获授权10项;拥有新兽药证书12项,生产批文40项,实现新产品产业化 17项;参与研发成功并制定国家动物生物制品生产规程与
质量
标准12项。公司自主研发的"动物疫苗传代细胞生产技术"获得国家发明专利授权,率先在国内采用传代细胞生产高效安全新型猪瘟活疫苗(传代细胞源)。公司先后承担国家"863"计划、科技支撑计划和火炬计划等各类科技项目达40几项;获得各类国家、省部级奖项10余项;公司还荣获"中国动物保健品行业最具影响力品牌"、"中国兽医生物制品行业10强企业"和"纪念改革开放30周年中国畜牧业最具影响力品牌"等荣誉。
(四)股东及历次
融资
2017年6月29日,
深圳
旌阁二号股权投资基金合伙企业(有限合伙)、
宁波
滦海中奕股权投资中心(有限合伙)、
嘉兴
滦盛股权投资合伙企业(有限合伙)、汇盈通祺(
武汉
)投资中心(有限合伙)、
青岛
东润创业投资中心(有限合伙)及弘湾资本管理有限公司参与投资,估值20亿元。
二
:行业介绍
(一)竞争对手
动物疫苗属于兽药范畴,兽药也称为动物保健品,是指用于预防、治疗、诊断动物疾病或者有目的地调节动物生理机能的物质。
一般可分类为兽用生物制品和化学药品两大业务模块。
在兽用生物制品中,兽用疫苗占绝大部分。
据兽药协会统计,我国兽用生物制品的市场规模占兽药市场容量的
23.48%
,而兽用生物制品中
94.6%
为疫苗类产品。
疫苗主要由低毒或无毒的微生物制成,在防治动物疾病的同时能保证不增加动物体内的药物残留量,是一种安全绿色的兽药,其技术含量和利润率一般高于其他兽药。
我国经济动物疫苗中,猪、禽、宠物及其他用疫苗约分别占兽用疫苗市场的
40%
、
33%
、
27%
,这一动物种类构成与西方国家明显不同,原因在于我国的禽畜种类结构与西方国家存在差异。
国外主要还是以牛、羊为主,从未来发展来看,国内外动物疫苗都保持在
15%
左右的增长
速度
,而且国内在技术小类上不断赶超欧美,出口疫苗的质量不断提高,并在禽流感等领域里形成了独有的高精尖技术。
目前有重要影响的全球及地区性动物疫苗厂家还有英特威、富道、梅里亚、辉瑞、诗华、先灵葆雅、拜耳和维克等。
尽管全球范围内兽用疫苗的主要市场份额由少数企业占有,但随着经济全球化浪潮的冲击,少数跨国性企业控制市场的格局必将有所变化,相关企业的进一步合并、并购与重组不可避免。
而国内市场恶性竞争的加剧也必然会催生市场退出机制的产生,导致部分企业淘汰出局。
动物疫苗未来的研发趋势包括品种的多元化和安全性,品种类别越多越能对症下药,并降低动物发生疫病的可能性,安全性则要求对动物本身不易产生副作用,并且食物被食用后不会对人体产生副作用。
本土疫苗企业应该努力细化疫苗品种,提高疫苗的安全及稳定性,以成本优势抢夺本土市场。
本土动物疫苗企业的发展出路应集中在调整产品结构、加强研发创新,提升企业品牌竞争力和自身管理能力,加强客户服务以及强强联合走共同发展之路几大方面。
2018年全球兽用疫苗销售规模约69.35亿美元,同比增长5.11%,其中宠物疫苗销售收入约30.5亿美元,同比增长5.28%,占全球兽用疫苗收入比重约44%,预计未来5年全球宠物疫苗销售规模超过56亿美元。
在我国动物疫苗行业发展的初期,由于准入门槛低,动物疫苗行业呈无序竞争态势,企业数量众多、生产规模偏小、技术含量较低、产品结构单一,资金投入有限,不仅大量中小规模动物疫苗企业技术水平落后,违规生产、销售现象较为普遍,导致动物疫苗滥用、造假问题,为行业持续发展带来一定不利影响。2006 年 1 月,我国强制实施动物疫苗行业 GMP 认证要求,动物疫苗企业必须取得GMP 认证后才能获得生产许可证。行业进入壁垒的显著提高使大量规模小、技术实力弱的动物疫苗企业迅速出局,动物疫苗企业集中趋势显著。
随着我国畜牧业集中化养殖趋势日趋显著,拥有规模及技术优势的大型动物疫苗企业竞争优势更为突出,动物疫苗企业集中化程度有望进一步提高
。
(二)市场占有率
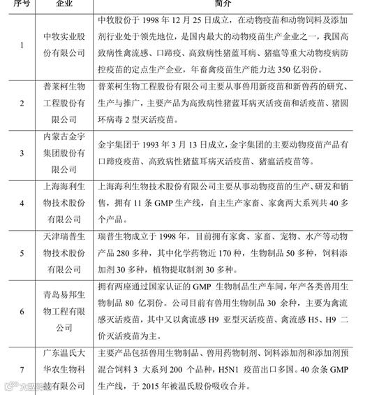
公司主要竞争对手主要包括中牧实业股份有限公司、普莱柯生物工程
股份有限公司、内蒙古金宇集团股份有限公司、
上海
海利生物技术股份有限公司、
天津
瑞普生物技术股份有限公司、青岛易邦生物工程有限公司、广东大华农动物
保健品股份有限公司等。
根据西南证券研究
报告
显示,目前全国强免苗市场份额
前三分别是中牧股份、金宇集团、天康生物,对应占比是
23.7%
、
21.2%
和
15.8%
。
公司是国内领先的动物疫苗综合技术产品提供商,是高致病性禽流感系列疫苗、高致病性猪蓝耳病疫苗政府采购疫苗的定点生产企业之一,公司生产的猪瘟活疫苗也纳入多个省区的政府采购计划。目前公司形成了以猪瘟活疫苗(传代细胞源)、高致病性禽流感灭活疫苗、猪伪狂犬病活疫苗、高致病性猪繁殖与呼吸综合征活疫苗(GDr180株)、猪圆环病毒 2 型灭活疫苗为核心的明星产品群。公司拥有 12 项新兽药证书,持有 38 项动物疫苗的生产批准文号,已经取得权属
证书专利
10
项,并有多个在研项目,承担多项科研课题。
(三)
A
股对标公司
中牧股份 108.59亿 PE31倍
瑞普生物 62.74亿 PE39.78倍
普莱柯 60.06 亿 PE53.82倍
生物股份 230.43亿 PE71.59倍
金河生物 46.95亿 PE26.38倍
(注:以上为3月14日的数据情况)
免责声明:
本研究分析及建议所依据的信息均来源于公开资料,本公司对这些信息的准确性和完整性不作任何保证,也不保证所依据的信息和建议不会发生任何变化。我们已力求报告内容的客观、公正,但文中的观点、结论和建议仅供参考,不构成任何投资建议 。
推荐阅读
》》
【动态】新鼎资本投资部分新三板企业最新表现(4月9日)
》》
【新鼎动态】新鼎资本2020年又一支新三板精选层基金已经完成备案
》》
【已投企业】第四范式完成C+轮融资,估值约20亿美元
》》
【已投企业】
云从科技周曦荣登2020全球科学企业家50人
新鼎资本简介
北京
新鼎荣盛资本管理有限公司(新鼎资本),成立于2015年,为中国证券投资基金业协会备案的私募股权投资机构。
目前管理规模近40亿元,发行备案的私募基金产品50支,投资项目30余个。
新鼎资本聚焦于:芯片半导体,人工智能,生物医药,新能源汽车,四大行业龙头企业,上市前一级市场投资,上市后二级市场退出获取收益。新鼎资本投资案例代表:云从科技(人脸识别国内龙头);影谱科技(人工智能+广告文娱国内龙头);第四范式(机器学习算法国内领先);寒武纪(AI芯片国内龙头);灵汐科技(类脑芯片龙头);小鹏汽车(
阿里
巴巴重仓新势力造车);威马汽车(百度重仓新势力造车);阿尔特汽车(国内汽车设计龙头);亿华通(氢能汽车动力系统龙头);南孚电池(碱性电池龙头);宏济堂(人工麝香垄断);成大生物(人用狂犬病疫苗龙头);泽生科技(心衰药物研发);长风药业(呼吸系统药物研发);东方略(中美新药研发对接平台);祥云股份(磷酸一铵龙头);中建信息(华为重要ICT分销商)。
新鼎资本所获荣誉:
2019年度最佳私募股权投资机构TOP100;2019年度优秀机构投资人(财视中国);2019年度新三板砥砺坚守奖(第一财经);2018年度“最佳私募股权投资机构TOP100”(融资中国);2018-2019年度最具LP投资价值GP-私募股权投资机构50强(CLPA );已投企业威马汽车、云从科技荣获投中2018最佳投资案例(投资中国);“最佳信息技术产业投资基金合伙人”(CLPA)等近百项。
【声明】内容源于网络
0
0
新鼎资本
北京新鼎荣盛资本管理有限公司,专注于优质项目私募股权投资。尤其新能源汽车、芯片半导体、人工智能、商业航天以及生物医药等领域。只为优质项目!
内容
5350
粉丝
0
关注
在线咨询
新鼎资本
北京新鼎荣盛资本管理有限公司,专注于优质项目私募股权投资。尤其新能源汽车、芯片半导体、人工智能、商业航天以及生物医药等领域。只为优质项目!
总阅读
2.2k
粉丝
0
内容
5.3k
在线咨询
关注