广州赛莱拉干细胞科技股份有限公司
一、公司介绍
1、项目核心竞争力
广东省唯一的省级区域细胞制备中心,干细胞在国内属于研发初期,有很好的发展前景。目前存储干细胞,高端疗养化妆品是赛莱拉的主要业务,且在长三角区域取得了一定的口碑。从技术方面,公司目前已掌握并成熟应用“具有靶向缓释能力的脂质体技术在化妆品配方中的应用”、“具有免疫功能的人参寡糖的推广应用”、“具有抗衰老作用的植物提取物的组合物脂质体包裹和应用”、“复合小分子肽冻干制剂的制备和应用”等多项美容化妆品生产核心技术。
基于对干细胞领域的战略技术储备,经过长期的技术积累,公司已拥有“人干细胞生长因子在化妆品中的应用”、“人胎盘干细胞提取物冻干粉及其制备方法与应用”、“核苷二磷酸激酶 A 氧化还原异构体” 3 项核心发明专利和多项发明专利申请。从研发平台整合方面,是国内同行业少数同时拥有“院士工作站(广东省赛莱拉-暨南干细胞研究与储存院士工作站)”和“博士后科研工作站”的企业之一,同时拥有“基因工程药物国家工程研究中心从化产业基地”、“(赛莱拉-暨南大学)干细胞抗衰老与健康研究联合实验室”和“广东(赛莱拉)生物医用材料研发及生物性能检测工程实验室”等产学研平台。公司还与两院院士、耶鲁大学、克莱姆森大学、广州赛莱拉干细胞科技股份有限公司公开转让说明书德克萨斯大学医学院等专家教授展开合作,致力于干细胞领域前沿性应用技术的研发。搭建产学研平台和整合技术合作资源,为公司积极利用外部资源,掌握关键技术,探索产业化应用,占据行业制高点打下坚实的基础,也是公司深化基因工程技术在美容化妆品的应用,寻求美容化妆品业务进一步转型升级的有力保障。承担了8个省级课题。
2、业务介绍(核心产品)
公司隶属于生物医药行业,致力于成为全球领先的干细胞与再生医学解决方案供应商。目前公司获批成立了广东省唯一的省级区域细胞制备中心,主要通过为相关医疗机构、科研院所、企业等提供干细胞储存、制备及科研服务等来获得销售收入。
产品1:干细胞存储
产品2:干细胞研究
产品3:医疗美容相关产品和服务
3、股东背景情况
实际控制人:中国干细胞第一人
陈海佳,男,出生于1971 年,中国国籍,无境外居留权,公司创始人、董事长兼总经理、全国政协委员、中国科协委员、全国工商联执委、公安部监督员、中国管理科学研究院特聘研究员。华南理工大学工商管理硕士,法国IPAG 商学院工商管理博士,暨南大学兼职教授。担任中国青年科技工作者协会副会长、中国医药质量管理协会干细胞与精准医疗质量管理分会会长、全国工商联美容化妆品行业商会会长、广东省青年科学家协会会长、广东省干细胞与再生医学协会会长,同时担任广东省赛莱拉干细胞研究院院长。荣获中国干细胞产业领军人物、第七届全国优秀科技工作者、2012 中华儿女年度人物、 2014 中国最美青年科技工作者、第七届广东省十大杰出青年、2015 广东省双创之星、2017 科技创新创业先进个人、广东省丁颖科技奖、宋庆龄基金会爱心大使等称号。2009 年7 月至 2014 年 2 月担任公司执行董事兼经理。2014年 2 月起至今担任公司董事长兼总经理。
股东介绍:

4、核心研发人员介绍:
公司已拥有一支以公司自有研发团队,中国科学院、中国工程院两院院士和国内外专家顾问团队等外部研发资源为代表的多层次技术创新队伍。公司自有研发团队中,核心研发人员包括陈海佳、葛啸虎、王小燕、刘秋英。除陈海佳外,葛啸虎、王小燕、刘秋英并未持有公司股份。
(1)陈海佳,男,出生于 1971 年,暨南大学兼职教授,现任广东省生物医学工程学会副理事长、广东省生物医学工程学会干细胞与再生医学专业委员会主任、广东省赛莱拉-暨南干细胞研究与储存院士工作站主任、全国工商联美容化妆品业商会常务副会长。获第七届广东省十大杰出青年、2012 中华儿女年度人物等荣誉。
(2)葛啸虎,男,出生于 1975 年,香港理工大学博士,美国斯坦福大学博士后,美国心脏协会高级专业会员、美国休克协会高级专业会员以及美国心脏协会心脏基础科学委员会成员;承担或参与美国国立卫生基金、中国 973 项目、香港研究基金等国际国内项目 10 余项,获得授权及申请国家专利 10 余项,2012年美国心脏协会“Melvin Judkins Young Investigator Award”获得者;专长领域为间充质干细胞分离纯化、干细胞重编程及定向分化、细胞移植、细胞治疗等。
(3)王小燕,女,出生于 1982 年,2014年 2 月正式加入公司,暨南大学生物学博士后,日本山梨大学访问学者,博士后期间主要研究方向为脂肪干细胞调控 NLRP3 炎性小体在急性心肌梗死中的作用及作用机制,以及脂肪干细胞抗炎机制研究;精通各种正常细胞以及肿瘤细胞和病毒培养,药物抗病毒抗炎以及抗肿瘤活性筛选,药物急性毒性实验,药物安全性评价,体内药效学实验等。
(4)刘秋英,女,出生于 1979 年,2014年 3 月正式加入公司,暨南大学药学院生物医学工程博士研究生,其参与的研究课题“人干细胞生长因子生产及其在医学美容方向的应用研究”和“人胎盘干细胞提取物冻干粉及其制备方法与应用”分别获得中华全国工商业联合会 2012 年度与 2013 年度科技进步奖优秀奖。
5、获得奖的情况
国际细胞治疗协会(ISCT)会员。国际细胞治疗协会(ISCT)是于 1992 年在美国华盛顿成立的非营利性机构,是以推动创新性细胞治疗方法研究向临床转化应用从而致力于病患服务的一个全球性协会,同时是目前专注于细胞治疗产品的临床前开发和转化应用,致力于细胞研究、加工、处理及临床移植的国际性专业组织。
自主研发的发明专利“人干细胞生长因子在化妆品中的应用”(专利号:ZL201010614697.3)获得了第十七届中国专利优秀奖。公司于近日正式收到国家知识产权局的授奖决定和中国专利优秀奖证书。
公司董事长兼总经理陈海佳荣获第十五届“广东省丁颖科技奖”、被评为“广州市劳动模范”。
公司的人脐带间充质干细胞新药研发工作取得标志性进展,已正式进入药物非临床安全性评价及药效学研究阶段。
公司与上海交通大学医学院附属仁济医院开展“脐带源间充质干细胞治疗视神经脊髓炎谱系疾病的前瞻性多中心随机对照研究”项目合作,为医院提供符合临床研究标准的细胞制剂及相关技术服务。
截止2019年6月30日,公司(含子公司在内)共取得授权专利 230 项,其中授权的发明专利 151 项,实用新型专利 79 项。
2019 年 5 月,公司的“人骨髓间充质干细胞”制品,获得中国食品药品检定研究院两个批次的检定合格报告。
公司承办了 2019 第四届国际(广州)干细胞与精准医疗产业化大会,牵头发起成立粤港澳干细胞新药研发战略合作联盟。
入选 2018 年广州“未来独角兽”创新企业、广州“高精尖”成长企业。
6、历次融资及挂牌情况
2014年7月30日挂牌
2015年3月5日,定增269.5万股,价格5.76人民币,新进股东为13名自然人。投后估值3.67亿。
2015年5月15日,定增400万股,价格6.16人民币,新进股东为12个自然人以及三家券商,中金公司,国泰君安,广发证券。投后估值4.96亿。
2016年1月12日,定增410万股,价格9.1人民币,新进股东为17个自然人,三家券商,首创证券,财富证券,华融证券,投后估值6.29亿。
2017年5月31日,定增463万股,价格7.2人民币,新进股东为横琴德普成长一号投资企业(有限合伙),广西威阳鼎泓资产管理有限公司-威阳1号私募投资基金,以及另外七个自然人。估值为7.81亿人民币。
2017年10月29日,向自然人定增400万股,价格7.2元人民币,投后估值为8.09亿。
7、最新经营进展
无血清培养基:公司成功解决了干细胞制备的“卡脖子”技术问题,研发出第二代干细胞无血清培养基产品。该产品具有完全无动物源性、组分明确、蛋白浓度低、扩增效率高等特点,目前已通过医疗器械产品注册备案,并逐步进入科研院所进行试用,部分指标已达到或超过进口同类产品,获得了试用单位的好评。
区域细胞制备中心二期建设:公司稳步推进广东省区域细胞制备中心建设,目前二期建设主体工程已完成,正在进行 GMP 装修及相关设备安装,2019年下半年可进入试运行。
科研推广应用情况:公司与国内多家三甲医院进行干细胞临床研究项目合作,其中为上海交通大学附属仁济医院提供细胞制剂及相关技术服务,助其“脐带源间充质干细胞治疗视神经脊髓炎谱系疾病的前瞻性多中心随机对照研究”项目顺利通过国家备案。
二:行业介绍
公司隶属于生物医药行业,致力于成为全球领先的干细胞与再生医学解决方案供应商。目前公司获批成立了广东省唯一的省级区域细胞制备中心,主要通过为相关医疗机构、科研院所、企业等提供干细胞储存、制备及科研服务等来获得销售收入。
干细胞行业介绍
(1)我国干细胞研究发展迅速
干细胞产业作为再生医学的一部分,已成为广受重视的新兴高科技产业,干细胞领域的研究进程和成果已成为衡量一个国家生命科学与医学发展的重要指标,许多国家都加大了对干细胞研究的支持力度,使干细胞的研究和应用得到了快速发展。
我国干细胞研究虽然起步较晚,但随着政府对科研经费投入力度的不断加大,近几年我国的干细胞研究发展很快,新技术、新理论不断地涌现和突破,已从前 10 年的基础研究和资源保存逐步向干细胞临床治疗应用方面转化。
“十一五”期间,973 计划、863 计划和发育与生殖研究国家重大科学研究计划大力支持干细胞的基础研究、关键技术和资源平台建设,在干细胞研究及转化应用领域取得了一批标志性成果:在世界上首次证明了小鼠诱导性多能干细胞(iPS 细胞)的发育全能性;首次揭示体细胞重编程起始的分子机制;首次成功建立大鼠和猪的诱导性多能干细胞;发现提高诱导性多能干细胞的转化效率的有效途径;鉴定了干细胞干性的分子标志物等;研发了一批治疗性干细胞产品和组织工程产品。近年来,国家提出把生物等战略性新兴产业培育发展成为中国先导性、支柱性产业的口号,初步形成了中国干细胞研究开发的技术体系,推动了干细胞研究产业化发展。
与此同时,近期出台的一系列干细胞临床应用相关监管法规,将使干细胞领域发展更加有序。在政府的大力投入和科研人员的不断突破创新之下,中国干细胞产业已经处于继欧美发达国家之后第二梯队中的领先地位,特别是试验性干细胞临床应用研究更是处于世界先进水平。
(2)干细胞产业全球市场规模
根据国际研究机构 MarketResearch.com 与 Transparency Market Research 的研究数据,2010 年全球干细胞市场规模大约为 215 亿美元,到 2013 年已经超过 400亿美元,预计到 2018 年全球干细胞医疗的潜在市场规模将达到为 1,195 亿美元。
目前,北美和西欧仍是最大的两个干细胞市场,分别占据了 44%和 38%的市场份额。亚太地区是第三大干细胞市场,占据 17%的市场份额。
(3)我国干细胞市场规模
目前,我国已形成了近百家不同规模的干细胞公司从事干细胞领域相关技术的研发、干细胞库的建立和干细胞及相关产品的应用,中国的干细胞产业从上游的存储到下游临床应用的完整产业链雏形已经形成。2009 年,中国干细胞产业收入约为 20 亿元,2013 年已经超过 100 亿元,预计到 2015 将达到 300 亿,年复合增长率超过 50%。
竞争对手分析
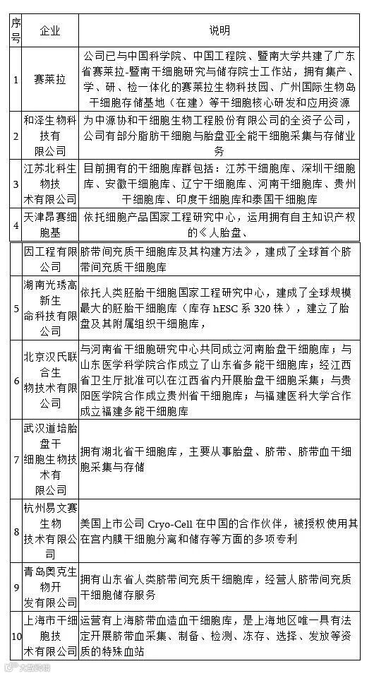
在科学研究的推动下,国内的干细胞产业已形成初步规模,目前国内从事干细胞产业相关的企业有数十家,具有代表性的企业主要为协和干细胞基因工程有限公司、江苏北科生物科技有限公司、广州赛莱拉干细胞科技股份有限公司、天津昂赛细胞基因工程有限公司、湖南光琇高新生命科技有限公司等。
从目前我国干细胞产业的发展情况看,主要包括干细胞采集与储存、干细胞技术研发与产业转化两大领域。干细胞的采集与储存主要涉及脐带与脐带血干细胞、胎盘干细胞、脂肪干细胞;干细胞技术研发与产业转化涉及的领域诸多,目前业内企业大都只涉及其中部分细分领域,但随着国家行业监管体系和产业政策的完善,全面有序推进干细胞技术的研发和产业化应用已成必然趋势。
(1)干细胞采集与储存
目前,干细胞采集与储存主要涉及脐带与脐带血干细胞、胎盘干细胞、脂肪干细胞。目前我国由卫生部批准的具有运营资质的脐带血干细胞库有 7 个;而关于胎盘干细胞、脂肪干细胞的储存,目前我国尚无明确的关于脂肪干细胞存储库资质的规定,亦无明确的政策予以禁止,赛莱拉等行业内部分企业主要致力于储存技术的储备和储存库的规划建设,也有部分企业已开展相关的储存业务。

干细胞技术研发与产业转化包括各类干细胞增殖、干细胞制剂开发等干细胞技术研发与产业化研究,代表性企业主要有深圳市北科生物科技有限公司、和泽生物科技有限公司等。

市场占有率
目前比较难统计市场占有率,但是干细胞存储业务目前每个省发1-2个牌照,因为涉及到公民生物信息,所以牌照大多数只发给公立的机构。
A股对标公司情况
新日恒力(600165):收购博雅干细胞80%股权。博雅干细胞目前主要从事的业务为干细胞的制备、存储以及干细胞临床应用研究,具体包括新生儿围产组织的间充质干细胞、造血干细胞的制备及储存以及成人免疫细胞的制备与存储业务。
银河生物(000806):银河生物全资子公司成都银河生物医药有限公司与四川大学签订了合同,指定项目通过四川大学生物治疗国家重点实验室开展。麦迪舜医疗集团主要投资全球再生医学产品的研发和商业化,包括干细胞专利技术和治疗产品。
中源协和(600645)拥有全国性干细胞库网络的公司,在全国16个地区。
冠昊生物(300328)完成北昊干细胞与再生医学研究院有限公司的股权收购工作
四环生物(000518)生物制药,产品有重组人白细胞
三.未来发展和价格
1、过去三年收入利润增长情况
干细胞存储业务,随着疾病的升级,人们对干细胞的认识,基本上新生儿都会选择存储干细胞,为未来疾病的治疗和自身的保健选择更多一种可能。
2017年公司实现营业收入1.53亿元,同比增长 27.89%。实现归属于上市公司股东的净利润 2,829 万元,同比略增 23.54%。
2018年公司实现营业收入 1.69 亿元,同比增长 10.70%。实现归属于上市公司股东的净利润 2,898.91 万元,同比略增 2.45%。
2019 年上半年,公司实现营业收入 8,081.18 万元,同比增长 11.79%;实现归属于挂牌公司股东的净利润 1,628.32 万元,同比增长 13.48%;公司主营业务更为突出,其中细胞制备及服务收入达到 6,991.48 万元,占收入总额的 86.52%,同比增长 20.67%;经营活动产生的现金净流量 14,79.80 万元,较上年同期增长 82.74%,公司整体经营及商业模式稳定,总体业绩较上年呈平稳增长趋势。
2、融资情况
目前市场价格高于上次融资价格。

