总体要求
1、 指导思想
2、 建设目标
建设思路
1、 人工智能标准体系结构
▲人工智能标准体系结构
▲人工智能标准体系框架
建设内容
1、 基础共性标准
▲基础共性标准
2、 支撑技术与产品标准
▲支撑技术与产品标准
3、 基础软硬件平台标准
▲基础软硬件平台标准
4、 关键通用技术标准
▲关键通用技术标准
5、 关键领域技术标准
▲关键领域技术标准
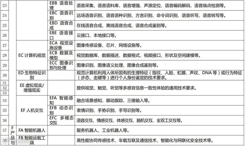
6、 产品与服务标准
▲产品与服务标准
7、 行业应用标准
▲行业应用标准
8、 安全/伦理标准
▲安全/伦理标准

