搜索
首页
大数快讯
大数活动
服务超市
文章专题
出海平台
流量密码
出海蓝图
产业赛道
物流仓储
跨境支付
选品策略
实操手册
报告
跨企查
百科
导航
知识体系
工具箱
更多
找货源
跨境招聘
DeepSeek
首页
>
【行业分析】智能制造报告
>
0
0
【行业分析】智能制造报告
新鼎资本
2021-03-10
1
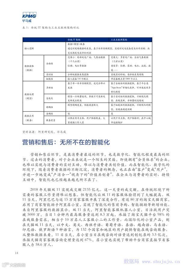
随着物联网、5G、人工智能、云计算等技术的“核聚变”式爆发,各主要工业国围绕智能制造所制定的“再工业化”战略也甚嚣尘上。我国在2019年的政府工作
报告
中首次提出了“智能+”的概念,将智能制造确定为了国家经济发展新动能的重要发展方向。
来源:
阿里
研究院
推荐阅读
》》新鼎资本已投上市企业动态出新!
》》新鼎资本已投企业地平线获新闻联播点赞,海光信息拟在科创板上市,燧原科技完成C轮融资18亿
》》博奥全集成芯片实验室获国家药监局应急审批批准!
》》长江产业基金:看好新能源汽车赛道,看好威马汽车
》》威马汽车与“金融国家队”达成115亿元战略合作
》》新鼎资本已投企业动静很大!
》》新鼎资本已投企业经营数据喜人!
》》小鹏汽车12月交付量5700台
》》希迪智驾成为业内首批获得“LTE-V2X协议一致性认证”证书企业
》》2020全年销量22,495辆,四季度销量创历史新高
》》
新鼎资本已投企业云从科技完成科创板上市辅导,星环科技完成股改......
》》2020新鼎资本已投第五家上市企业——福昕软件上市交易
》》
AI芯片设计第一股寒武纪今天成功登陆科创板
》》新鼎资本新三板精选层一号已投企业成大生物,科创板过会!
》》
阿尔特成功过会 品牌价值不断上升
》》
威马汽车正式启动上市辅导,或成第一家登陆科创板“造车新势力”
》》浪潮云荣获CSA 2020安全磐石奖
》》创年度新高!小鹏汽车11月交付量4224台
》》AI独角兽“云从科技”科创板IPO申请获受理,2019年营收达8亿元
》》紫光展锐与中兴通讯达成5G战略合作,共同推动生态发展
》》智行者科技与一汽南京达成战略合作
》》驭势科技牵手一汽物流,打造物流创新技术标杆
》》京微齐力荣获“硬核中国芯-2020年度最具潜力IC设计企业”奖
新鼎资本简介
北京
新鼎荣盛资本管理有限公司(新鼎资本),成立于2015年,为中国证券投资基金业协会备案的私募股权投资机构。目前管理规模近60亿元,发行备案的私募基金产品83支,投资项目50余个。
新鼎资本聚焦于:芯片半导体,人工智能,生物医药,新能源汽车,四大行业龙头企业,上市前一级市场投资,上市后二级市场退出获取收益。
新鼎资本投资案例代表:寒武纪(688256)(AI芯片国内龙头);小鹏汽车(XPEV)(阿里巴巴重仓新势力造车);阿尔特汽车(300825)(国内汽车设计龙头);亿华通(688339)(氢能汽车动力系统龙头);云从科技(人脸识别国内龙头);影谱科技(人工智能+广告文娱国内龙头);第四范式(机器学习算法国内领先);
燧原科技(专注人工智能领域云端算力平台);
海光信息(国产CPU核心);屹唐半导体(中国半导体装备产业的龙头企业);
紫光展锐(中国最大的泛芯片设计企业);集创北方(国内显示芯片龙头企业);京微齐力(北京唯一一家FPGA芯片企业);
泰科天润(新材料半导体龙头企业)
;
西人马(专注于芯片的IDM企业);
星环科技(业内第一家将大数据平台完整构建在基于容器的云平台上的企业);
灵汐科技(类脑芯片龙头);
博奥晶典(中国生物芯片研发、生产知名企业);
福昕软件(688095)(国内PDF领域龙头企业);
浪潮云(政务云领域的龙头企业);
地平线(中国领先的人工智能芯片设计商
);
驭势科技(自动驾驶领域龙头企业
);
智行者科技(国内无人车产业龙头企业);
希迪智
驾(自
动驾驶龙头及路端设备设计企业);
氢璞创能(国内电堆
领域龙头企业);
清陶发展(国内固态锂电池产业化的领跑者);
泽景电子(国产HUD头部企业);
赛特斯(5G概念龙头股);
威马汽车(百度重
仓新势力造车);
南孚电池
(碱性
电池龙头);
宏济堂(人工麝
香垄断);
成大生物(人用狂犬病疫苗龙头);
泽生科技(心衰药物研发);
长风药业(呼吸系
统药物研发);
东方略(中美新药研发对接平台);
祥云股份(磷酸一铵龙头);
中建信息(华为重要ICT分销商)等。
新鼎资本所获荣誉
:
2020
中国最佳私募股权投资机构Top100(
融资
中国);IPO最佳投资机构TOP100(IPO早知道);中国半导体投资机构TOP100(中国半导体投资联盟);
20
20年度中国电动汽车最佳投资机构TOP30(电车人);
2020中国投资机构软实力GP100(母基金周刊);2019年度最佳私募股权投资机构TOP100(投资中国);2019年度最佳私募股权投资机构TOP100(融资中国);已投企业亿华通荣获投中2019最佳投资案例(投资中国);2019年度优秀机构投资人(财视中国);2019年度新三板砥砺坚守奖(第一财经);2018年度“最佳私募股权投资机构TOP100”(融资中国);2018-2019年度最具LP投资价值GP-私募股权投资机构50强(CLPA );已投企业威马汽车、云从科技荣获投中2018最佳投资案例(投资中国);“最佳信息技术产业投资基金合伙人”(CLPA)等近百项。
【声明】内容源于网络
0
0
新鼎资本
北京新鼎荣盛资本管理有限公司,专注于优质项目私募股权投资。尤其新能源汽车、芯片半导体、人工智能、商业航天以及生物医药等领域。只为优质项目!
内容
5350
粉丝
0
关注
在线咨询
新鼎资本
北京新鼎荣盛资本管理有限公司,专注于优质项目私募股权投资。尤其新能源汽车、芯片半导体、人工智能、商业航天以及生物医药等领域。只为优质项目!
总阅读
1.2k
粉丝
0
内容
5.3k
在线咨询
关注