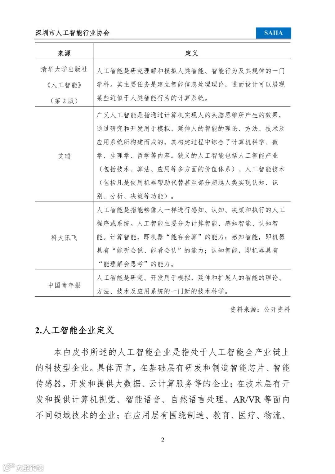
根据白皮书显示,2020年,中国人工智能核心产业规模达到3251亿元,同比增长16.7%;人工智能领域融资金额为896.2亿元,融资数量有467笔,人工智能领域单笔融资额达到1.9亿元,同比增长56.3%。



















































































































来源:深圳市人工智能行业协会
北京新鼎荣盛资本管理有限公司(新鼎资本),成立于2015年,为中国证券投资基金业协会备案的私募股权投资机构。目前管理规模60多亿元,发行备案的私募基金产品93支,投资项目50余个。
新鼎资本聚焦于:芯片半导体,人工智能,生物医药,新能源汽车,四大行业龙头企业,上市前一级市场投资,上市后二级市场退出获取收益。
新鼎资本投资案例代表:寒武纪(688256)(AI芯片国内龙头);小鹏汽车(XPEV)(阿里巴巴重仓新势力造车);阿尔特汽车(300825)(国内汽车设计龙头);亿华通(688339)(氢能汽车动力系统龙头);云从科技(人脸识别国内龙头);影谱科技(人工智能+广告文娱国内龙头);第四范式(机器学习算法国内领先);燧原科技(专注人工智能领域云端算力平台);海光信息(国产CPU核心);屹唐半导体(中国半导体装备产业的龙头企业);紫光展锐(中国最大的泛芯片设计企业);集创北方(国内显示芯片龙头企业);京微齐力(北京唯一一家FPGA芯片企业);泰科天润(新材料半导体龙头企业);西人马(专注于芯片的IDM企业);星环科技(业内第一家将大数据平台完整构建在基于容器的云平台上的企业);灵汐科技(类脑芯片龙头);博奥晶典(中国生物芯片研发、生产知名企业);福昕软件(688095)(国内PDF领域龙头企业);浪潮云(政务云领域的龙头企业);地平线(中国领先的人工智能芯片设计商);驭势科技(自动驾驶领域龙头企业);智行者科技(国内无人车产业龙头企业);希迪智驾(自动驾驶龙头及路端设备设计企业);氢璞创能(国内电堆领域龙头企业);清陶发展(国内固态锂电池产业化的领跑者);泽景电子(国产HUD头部企业);赛特斯(5G概念龙头股);威马汽车(百度重仓新势力造车);南孚电池(碱性电池龙头);宏济堂(人工麝香垄断);成大生物(人用狂犬病疫苗龙头);泽生科技(心衰药物研发);长风药业(呼吸系统药物研发);东方略(中美新药研发对接平台);祥云股份(磷酸一铵龙头);中建信息(华为重要ICT分销商)等。
新鼎资本所获荣誉:2020年度最佳私募股权投资机构TOP100(投资中国);2020中国最佳私募股权投资机构Top100(融资中国);IPO最佳投资机构TOP100(IPO早知道);中国半导体投资机构TOP100(中国半导体投资联盟);2020年度中国电动汽车最佳投资机构TOP30(电车人);2020中国投资机构软实力GP100(母基金周刊);2019年度最佳私募股权投资机构TOP100(投资中国);2019年度最佳私募股权投资机构TOP100(融资中国);已投企业亿华通荣获投中2019最佳投资案例(投资中国);2019年度优秀机构投资人(财视中国);2019年度新三板砥砺坚守奖(第一财经);2018年度“最佳私募股权投资机构TOP100”(融资中国);2018-2019年度最具LP投资价值GP-私募股权投资机构50强(CLPA );已投企业威马汽车、云从科技荣获投中2018最佳投资案例(投资中国);“最佳信息技术产业投资基金合伙人”(CLPA)等近百项。