新华社北京3月12日电,《中华人民共和国国民经济和社会发展第十四个五年规划和2035年远景目标纲要》(简称“‘十四五’规划”)正式发布,明确“基因与生物技术”作为七大科技前沿领域攻关领域之一;“生物技术”作为九大战略性新兴产业之一,其中“基因技术”为未来产业。“十四五”规划部分要点以及“基因与生物技术”的相关内容如下。

-
经济运行总体平稳,经济结构持续优化,国内生产总值突破100万亿元; -
创新型国家建设成果丰硕; -
5575万农村贫困人口实现脱贫; -
农业现代化稳步推进,粮食年产量连续稳定在1.3万亿斤以上; -
生态环境明显改善;教育公平和质量较大提升; -
金融风险处置取得重要阶段性成果;对外开放持续扩大; -
新冠肺炎疫情防控取得重大战略成果,应对突发事件能力和水平大幅提高; -
公共文化服务水平不断提高; -
国防和军队建设水平大幅提升,国家安全全面加强,社会保持和谐稳定。
-
新一轮科技革命和产业变革深入发展 -
国际力量对比深刻调整,不稳定性不确定性明显增加 -
新冠肺炎疫情影响广泛深远,世界经济陷入低迷期 -
全球能源供需版图深刻变革 -
我国已转向高质量发展阶段:制度优势显著,治理效能提升,经济长期向好,物质基础雄厚,人力资源丰富,市场空间广阔,发展韧性强劲,社会大局稳定,继续发展具有多方面优势和条件。 -
我国发展不平衡不充分问题仍然突出:重点领域关键环节改革任务仍然艰巨,创新能力不适应高质量发展要求,农业基础还不稳固,城乡区域发展和收入分配差距较大,生态环保任重道远,民生保障存在短板,社会治理还有弱项。
-
坚持党的全面领导; -
坚持以人民为中心; -
坚持新发展理念; -
坚持深化改革开放; -
坚持系统观念。
-
必须立足新发展阶段、贯彻新发展理念、构建新发展格局; -
必须坚持深化供给侧结构性改革; -
必须建立扩大内需的有效制度; -
必须坚定不移推进改革; -
必须坚定不移扩大开放; -
必须强化国内大循环的主导作用。
-
构筑产业体系新支柱
-
聚焦新一代信息技术、生物技术、新能源、新材料、高端装备、新能源汽车、绿色环保以及航空航天、海洋装备等战略性新兴产业,加快关键核心技术创新应用,增强要素保障能力,培育壮大产业发展新动能。
-
推动生物技术和信息技术融合创新,加快发展生物医药、生物育种、生物材料、生物能源等产业,做大做强生物经济。深化北斗系统推广应用,推动北斗产业高质量发展。深入推进国家战略性新兴产业集群发展工程,健全产业集群组织管理和专业化推进机制,建设创新和公共服务综合体,构建一批各具特色、优势互补、结构合理的战略性新兴产业增长引擎。鼓励技术创新和企业兼并重组,防止低水平重复建设。发挥产业投资基金引导作用,加大融资担保和风险补偿力度。
-
前瞻谋划未来产业
-
在类脑智能、量子信息、基因技术、未来网络、深海空天开发、氢能与储能等前沿科技和产业变革领域,组织实施未来产业孵化与加速计划,谋划布局一批未来产业。
-
在科教资源优势突出、产业基础雄厚的地区,布局一批国家未来产业技术研究院,加强前沿技术多路径探索、交叉融合和颠覆性技术供给。
-
实施产业跨界融合示范工程,打造未来技术应用场景,加速形成若干未来产业。
-
其中,坚持基本医疗卫生事业公益属性,以提高医疗质量和效率为导向,以公立医疗机构为主体、非公立医疗机构为补充,扩大医疗服务资源供给。 -
加快优质医疗资源扩容和区域均衡布局,建设国家医学中心和区域医疗中心。加强基层医疗卫生队伍建设,以城市社区和农村基层、边境口岸城市、县级医院为重点,完善城乡医疗服务网络。 -
提升医护人员培养质量与规模,扩大儿科、全科等短缺医师规模,每千人口拥有注册护士数提高到3.8人。实施医师区域注册,推动医师多机构执业。稳步扩大城乡家庭医生签约服务覆盖范围 -
……
-
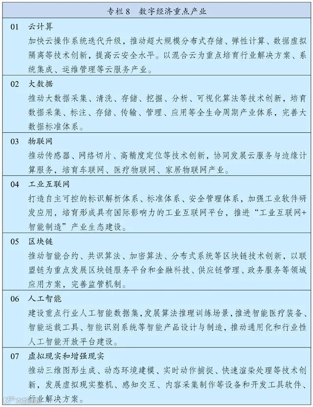
培育壮大人工智能、大数据、区块链、云计算、网络安全等新兴数字产业,提升通信设备、核心电子元器件、关键软件等产业水平; -
构建基于5G的应用场景和产业生态; -
鼓励企业开放搜索、电商、社交等数据,发展第三方大数据服务产业; -
促进共享经济、平台经济健康发展。
-
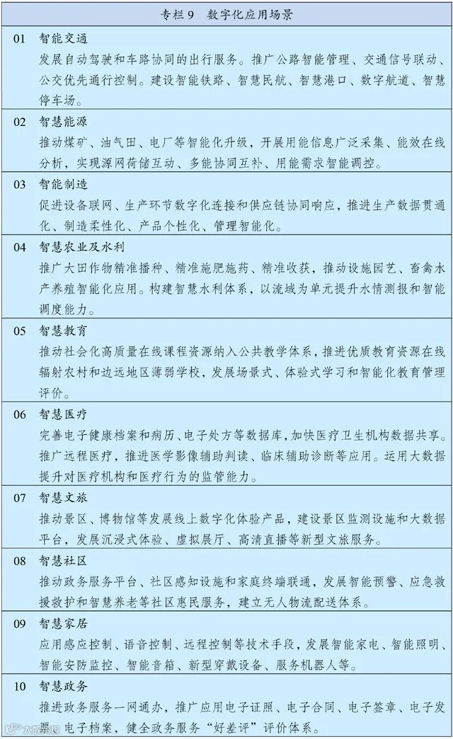
实施“上云用数赋智”行动,推动数据赋能全产业链协同转型; -
在重点行业和区域建设若干国际水准的工业互联网平台和数字化转型促进中心,深化研发设计、生产制造、经营管理、市场服务等环节的数字化应用,培育发展个性定制、柔性制造等新模式; -
加快产业园区数字化改造; -
深入推进服务业数字化转型,培育众包设计、智慧物流、新零售等新增长点; -
加快发展智慧农业,推进农业生产经营和管理服务数字化改造。
-
以促进城市群发展为抓手,全面形成“两横三纵”城镇化战略格局; -
依托辐射带动能力较强的中心城市,提高1小时通勤圈协同发展水平,培育发展一批同城化程度高的现代化都市圈。
-
立足特色资源和产业基础,确立制造业差异化定位,推动制造业规模化集群化发展,完善大中城市宜居宜业功能; -
因地制宜发展小城镇,促进特色小镇规范健康发展。推进以县城为重要载体的城镇化建设。支持东部地区基础较好的县城建设,重点支持中西部和东北城镇化地区县城建设,合理支持农产品主产区、重点生态功能区县城建设。
-
建立健全生物安全风险防控和治理体系,全面提高国家生物安全治理能力。 -
完善国家生物安全风险监测预警体系和防控应急预案制度,健全重大生物安全事件信息统一发布机制。 -
加强动植物疫情和外来入侵物种口岸防控。 -
统筹布局生物安全基础设施,构建国家生物数据中心体系,加强高级别生物安全实验室体系建设和运行管理。 -
强化生物安全资源监管,制定完善人类遗传资源和生物资源目录,建立健全生物技术研究开发风险评估机制。 -
推进生物安全法实施。加强生物安全领域国际合作,积极参与生物安全国际规则制定。

