搜索
首页
大数快讯
大数活动
服务超市
文章专题
出海平台
流量密码
出海蓝图
产业赛道
物流仓储
跨境支付
选品策略
实操手册
报告
跨企查
百科
导航
知识体系
工具箱
更多
找货源
跨境招聘
DeepSeek
首页
>
【行业分析】燃料电池&氢能行业专题报告:为之,难者亦易
>
0
0
【行业分析】燃料电池&氢能行业专题报告:为之,难者亦易
新鼎资本
2021-09-07
2
1 概述:氢能产业链条
产业链概述:氢能源链条
氢生产-氢储运-加注-燃料电池氢应用构成了整个氢能-燃料电池产业链。各个环节的技术竞争力现状、成本现状和竞争性技术路线扩张等因素共同导致了氢能-燃料电池产业 链发展的相对滞后。2020年以前的大规模补贴(商用车单车50万元国补等)引发了初期规模扩张,但也存在问题。
2 政策:从全局探索到局域先发
燃料电池城市群申报
2020年9月21日, 财政部、 工信部、 科技部和能源局等联合下发 《关于开展燃料电池汽车示范应用的通知(财建〔 2020〕 394 号 ) 》 , 对燃料电池汽车的购置补贴政策调整为燃料电池汽车示 范应用支持政策。2021年8月31日,
北京
(大兴、海淀、延庆、顺义、房山、昌平、 经开等区,
天津
滨海新区,
保定
,
唐山
,
滨州
、
淄博
)、
上海
(上 海,
苏州
、
南通
,
嘉兴
,淄博,宁东,
鄂尔多斯
)、广东(
佛山
、
广州
、
深圳
、
珠海
、
东莞
、
中山
、
阳江
、
云浮
,
福州
,淄博,
包头
,
六安
)等三个城市群率先获批。
城市群示范主要参数门槛
城市群示范目标涵盖燃料电池汽车规模、
功率
、启动
温度
、功率密度、续航、质保、运行里程、技术探索 、氢气产量、制氢碳排放和氢气价格等多方面因素,有效体现了氢能-燃料电池产业链技术进步-成本下降 的各个要素。
城市群示范积分计算要求
燃料电池汽车的积分基准值逐年减少;单车功率80kW是关键指标;关键零部件、
质量
安全等有加分;用氢 清洁低碳经济有加分。氢能供应给出了经济运输半径200km。根据燃料电池汽车城市群示范目标和积分评价体系, 示范城市补贴上限分1.7万分, 1分奖励10万元, 对应 奖励总额17亿元;如果超额完成任务,最多可予以10%奖励。
山东省 “氢进万家” 工程
“氢进万家”工程实施周期 5年,在山东
济南
、
青岛
、
潍坊
、淄博四个城市,开展副产氢纯化、可再生能 源制氢、管道输氢、氢能交通、热电联供、氢能产业链数据监控等氢能生产和利用技术的工程化示范,打 造全国首个万台套氢能综合供能装置示范基地。
3 氢源储运加注:路径和经济性
氢源路径
三种氢源路径:灰氢(化石能源制氢),蓝氢(化石能源制氢+碳捕集;工业副产氢)和绿氢(电解水 制氢),由于化石燃料制氢碳排放大,灰氢长期不可取;工业副产宜因地制宜;绿氢目前受制于电费成 本高。
氢源
成本比较和降本之路
化石能源制氢和工业副产制氢成本较低,纯度有限,未来降本空间较小。电解水制氢成本偏高,主要因 为设备成本和用电成本较高,随着可再生能源度电成本降低,电解水制氢降本的空间较大,或于2030年 实现经济性。所以,未来的氢能制取将以“蓝氢”为过渡及局域应用,积极向“绿氢”发展。
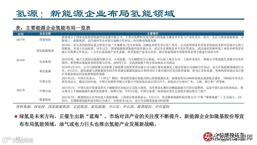
新能源企业布局氢能领域。
绿氢是未来方向,正催生出新“蓝海”。市场对该产业的关注度不断提升,新能源企业如隆基股份等宣 布布局氢能领域,油气或电力巨头也推出氢能产业发展新战略。
储运
技术-成本并重
储氢手段多样,包括高压气氢、低温液氢、金属储氢、吸附储氢、有机化合物储氢等。技术要求单位体 积、单位质量储氢效率高、成本低。我国车载储氢系统主要以35MPa 气氢为主,70MPa车载储氢系统尚处于示范阶段,车载液氢和深冷高 压技术处于研发阶段。
储氢瓶技术进展规划
储氢瓶方面,中国目前成熟产品只有35MPa和70MPaIII型瓶,其中70MPaIII型瓶在乘用车样车上应用, IV型瓶还处于研发阶段,未来需要从30MPa向70MPa、从III型向IV型、从常温向低温、从小容积向大容 积过渡。储氢瓶核心原材料碳纤维尚未摆脱进口。
成本比较和降本之路
运输环节的成本主要由运输距离、运输形式等要素决定。国内加氢站目前均以20MPa长管拖车运输为主 ,1kg氢气100km运输典型成本为6-8元。短期主要通过增加长管拖车数量或运输氢气的瓶组压力降低20%以上的公路运输成本,中长期通过液氢 槽车把运输和加注环节的成本降低50-70%,通过氢气输配管道,将氢气单位运输成本降低80%以上。
4 氢应用:燃料电池,氢电技术和艺术
燃料电池:由氢到电的技术和艺术
将燃料和氧化剂中的化学能直接转化为电能(及部分热能)的反应装置是燃料电池。燃料电池单体电连 接组合成电堆,再增加必要零部件组成系统。
燃料电池分类
根据燃料、载流子、电解质化学成分物理形态等多种因素不同,燃料电池分为多种类型。质子交换膜燃 料电池是研究和应用热点,固体氧化物燃料电池也有相当前景
燃料电池堆、系统技术构架
车用燃料电池堆是由数百个单电池通过一定的组装方式(串联)形成的一个发电单元。燃料电池系统是以燃料电池堆为基本单元,增加必要的辅助零部件构成的一套完整的发电系统。
燃料电池电堆国产化进展
当前电堆国产化率约50%。金属板电堆功率密度达到3.1kW/L, 和丰田Mirai2014版电堆功率类似;国内新 一代石墨板功率密度较高者达到3kW/L以上, 相对巴拉德9ssl电堆1.7kW/L有大幅提升。国产电堆的短板 主要在可靠性和寿命方面。
燃料电池电堆技术目标
商用车用电池堆在耐久性、成本方面比乘用车要求更高,乘用车用电池堆在
体积
功率密度方面比商用车的 目标要求高。到2035年,预计商用车电池堆成本从2500元/kW下降到400元/kW,寿命从11000h提升到 30000h,乘用车电池堆体积功率密度从3kW/L提升到6kW/L。
5 碳中和目标之下:百年大计氢助力
碳中和,氢能产业的广阔终局
净零排放情景下,我国的能源消费总量存在研究争议(和当前基本持平,还是能源强度降低超预期),但 是能源结构必然面临“供给可再生能源、消费直接/间接电气化”的调整。氢能在这一过程中有望成为关键 性的二次能源。
氢能成本降低,规模有望接近一亿吨/年
氢气将在可再生能源电力0.2元以内、特高压输电用户侧制氢及规模加注情景下,实现30元/kg成本。氢能的主要应用增量在于作为二次能源间接电气化。氢气的年规模将从当前约2500万吨增加至接近1亿吨。如果能源强度降低有限,氢气规模可能更高。
燃电车用氢是电动车用电之外的另一优选
交通领域,届时光伏风电水电+电池+电动车替代汽油和部分柴油(充电、换电)。光伏风电水电+氢能+燃料电池乘车替代部分汽油(加氢)。燃料电池商用车是长续航重载交通脱碳的优选,替代部分柴油(加氢)。
氢能和碳中和,长周期储能的优选
储能领域,电池在长
时间
尺度(周以上)的高自放率限制了其跨月乃至跨季节的应用。氢和氢制燃料储能(配合质子交换膜/固体氧化物燃料电池利用)也是除抽水蓄能、电化学储能之外的重要 储能应用分支。
6 重点企业分析
亿华通
亿华通是一家专注于氢燃料电池发动机系统研发及产业化的高新技术企业,率先实现了发动机系统及燃料 电池电堆的批量国产化。目前,公司已形成以自主氢燃料电池发动机为核心,包括双极板、电堆、整车控 制器、智能DC/DC、氢系统、测试设备、燃料电池实验室全套解决方案等在内的纵向一体化产品与
服务
体 系,具备自主核心知识产权,其产品主要应用于客车、
物流
车等商用车型。公司除氢燃料电池发动机外,还有电堆、电压变换器、控制器等产品。
公司氢燃料电池发动机的核心技术源自清华大学,每年从清华大学等高校院所引进人才。截至2020年,公司 拥有146项燃料电池相关发明
专利
与91项发动机控制相关软件著作权,主要分布于燃料电池系统、电堆、双 极板三个环节,能够反映亿华通及其子公司目前的产品结构以及“剥洋葱式、由外到内”的技术路线。2020年公司发动机系统销售量494台,全国燃料电池汽车销量1177辆,公司市占率为42%,较2019年的18.2% 大幅提升。
中材科技
中材科技以风电叶片、玻璃纤维及制品、锂电池隔膜为主导产业,同时从事高压复合气瓶、膜材料及其他 复合材料制品的研发、制造及销售。全资子公司中材科技(苏州)有限公司以燃料电池氢气瓶及系统、车 载CNG气瓶、工业气瓶、加氢站用移动式及固定式气体储运单元为主营业务,拥有
成都
、苏州、
九江
三个 生产基地,年产能超过70万只(氢气瓶年产能3万只),产品配套国内知名汽车制造企业和能源公司。中材科技车载储氢产品包括35MPa和70MPa III型瓶,容积实现28L到380L全覆盖。公司已具备 IV型瓶的 技术储备以及量产能力。
中材科技在压力容器领域有长达60年开发历史,在气体储运领域有着扎实的技术基础,CNG气瓶配套国内近9成整车企业, 市占率60%以上。作为国内较早布局储氢瓶业务的公司,中材科技从2008年就开始从事高压储氢气瓶设计,与清华大学共同 承接了国家的863项目,2011年完成验收。公司气瓶目前100%自己设计和加工制造,核心材料如碳纤维也逐步实现国产化。目前公司氢能方面的主要客户有:(1)国内各大整车企业,在CNG产品方面有长期的合作历史;(2)燃料电池发动机系统 和部分集成类企业,包括亿华通,爱德曼、舜华等,与他们共同配套主机厂;(3)某个特定领域的龙头企业。
报告
节选:
来源:中信建投
推荐阅读
》》北京屹唐半导体科技股份有限公司拟IPO
》》新鼎资本冠名第五届亚洲百佳球场颁奖盛典
》》小鹏汽车5月交付量同比大增483%,P7打破历史纪录
》》新鼎资本斩获2020投中榜五项大奖
》》新鼎资本已投上市企业动态出新!
》》希迪智驾深度参与的三项智能交通团体标准正式发布实施
》》新鼎资本已投企业地平线获新闻联播点赞,海光信息拟在科创板上市,燧原科技完成C轮融资18亿
》》紫光展锐新增融资53.5亿元,预计今年底申报科创板
》》博奥全集成芯片实验室获国家药监局应急审批批准!
》》长江产业基金:看好新能源汽车赛道,看好威马汽车
》》威马汽车与“金融国家队”达成115亿元战略合作
》》新鼎资本已投企业动静很大!
》》新鼎资本已投企业经营数据喜人!
》》小鹏汽车12月交付量5700台
》》浪潮携手广西打造“四个一”工程,助力企业数字化转型
》》希迪智驾成为业内首批获得“LTE-V2X协议一致性认证”证书企业
》》2020全年销量22,495辆,四季度销量创历史新高
》》
新鼎资本已投企业云从科技完成科创板上市辅导,星环科技完成股改......
》》2020新鼎资本已投第五家上市企业——福昕软件上市交易
》》
AI芯片设计第一股寒武纪今天成功登陆科创板
》》新鼎资本新三板精选层一号已投企业成大生物,科创板过会!
》》
阿尔特成功过会 品牌价值不断上升
》》
威马汽车正式启动上市辅导,或成第一家登陆科创板“造车新势力”
》》浪潮云荣获CSA 2020安全磐石奖
》》创年度新高!小鹏汽车11月交付量4224台
》》AI独角兽“云从科技”科创板IPO申请获受理,2019年营收达8亿元
》》紫光展锐与中兴通讯达成5G战略合作,共同推动生态发展
》》智行者科技与一汽南京达成战略合作
》》驭势科技牵手一汽物流,打造物流创新技术标杆
》》京微齐力荣获“硬核中国芯-2020年度最具潜力IC设计企业”奖
新鼎资本简介
北京新鼎荣盛资本管理有限公司(新鼎资本),成立于2015年,为中国证券投资基金业协会备案的私募股权投资机构。目前管理规模近70亿元,发行备案的私募基金产品100余支,投资项目50余个。
新鼎资本聚焦于:芯片半导体,人工智能,生物医药,新能源汽车,四大行业龙头企业,上市前一级市场投资,上市后二级市场退出获取收益。
新鼎资本投资案例代表:寒武纪(688256)(AI芯片国内龙头);小鹏汽车(XPEV)(
阿里
巴巴重仓新势力造车);阿尔特汽车(300825)(国内汽车设计龙头);亿华通(688339)(氢能汽车动力系统龙头);云从科技(人脸识别国内龙头);影谱科技(人工智能+广告文娱国内龙头);第四范式(机器学习算法国内领先);
燧原科技(专注人工智能领域云端算力平台);
海光信息(国产CPU核心);屹唐半导体(中国半导体装备产业的龙头企业);
紫光展锐(中国最大的泛芯片设计企业);集创北方(国内显示芯片龙头企业);京微齐力(北京唯一一家FPGA芯片企业);
泰科天润(新材料半导体龙头企业)
;
西人马(专注于芯片的IDM企业);
星环科技(业内第一家将大数据平台完整构建在基于容器的云平台上的企业);灵汐科技(类脑芯片龙头);博奥晶典(中国生物芯片研发、生产知名企业);福昕软件(688095)(国内PDF领域龙头企业);浪潮云(政务云领域的龙头企业);地平线(中国领先的人工智能芯片设计商);驭势科技(自动驾驶领域龙头企业);智行者科技(国内无人车产业龙头企业);希迪智驾(自动驾驶龙头及路端设备设计企业);氢璞创能(国内电堆领域龙头企业);清陶发展(国内固态锂电池产业化的领跑者);泽景电子(国产HUD头部企业);赛特斯(5G概念龙头股);威马汽车(百度重仓新势力造车);南孚电池(碱性电池龙头);宏济堂(人工麝香垄断);成大生物(人用狂犬病疫苗龙头);泽生科技(心衰药物研发);长风药业(呼吸系统药物研发);东方略(中美新药研发对接平台);祥云股份(磷酸一铵龙头);中建信息(华为重要ICT分销商)等。
新鼎资本所获荣誉
:
2020年度最佳私募股权投资机构TOP100(投资中国);
2020
中国最佳私募股权投资机构Top100(
融资
中国);IPO最佳投资机构TOP100(IPO早知道);中国半导体投资机构TOP100(中国半导体投资联盟);
20
20年度中国电动汽车最佳投资机构TOP30(电车人);
2020中国投资机构软实力GP100(母基金周刊);2019年度最佳私募股权投资机构TOP100(投资中国);2019年度最佳私募股权投资机构TOP100(融资中国);已投企业亿华通荣获投中2019最佳投资案例(投资中国);2019年度优秀机构投资人(财视中国);2019年度新三板砥砺坚守奖(第一财经);2018年度“最佳私募股权投资机构TOP100”(融资中国);2018-2019年度最具LP投资价值GP-私募股权投资机构50强(CLPA );已投企业威马汽车、云从科技荣获投中2018最佳投资案例(投资中国);“最佳信息技术产业投资基金合伙人”(CLPA)等近百项。
【声明】内容源于网络
0
0
新鼎资本
北京新鼎荣盛资本管理有限公司,专注于优质项目私募股权投资。尤其新能源汽车、芯片半导体、人工智能、商业航天以及生物医药等领域。只为优质项目!
内容
5350
粉丝
0
关注
在线咨询
新鼎资本
北京新鼎荣盛资本管理有限公司,专注于优质项目私募股权投资。尤其新能源汽车、芯片半导体、人工智能、商业航天以及生物医药等领域。只为优质项目!
总阅读
1.2k
粉丝
0
内容
5.3k
在线咨询
关注