01
个人所得税起征点提高至1万元?
企业所得税率降至20%?
全国政协常委、财政部原部长楼继伟5月23日下午在全国政协中共界别小组讨论时建议,企业所得税应降到20%,个人所得税边际税率可从45%降到33%。
同时,全国人大代表、格力电器董事长兼总裁董明珠在直播活动上表示,今年两会她会继续关注个税起征点,希望国家将起征点调高至一万元:“我还是希望国家能够把起征点再提高,放开手脚给他(消费者)去用。”
另外,全国人大代表、湖南科力尔电机集团股份有限公司董事长聂鹏举建议:企业所得税比率降低至17%,高新技术企业所得税比率降低至13%,对生产高精尖且替代进口产品的生产设备支出实行企业所得税前加计150%一次性扣除。减轻企业负担,提高企业的投资回报率,提升企业的投资意愿,进一步优化营商环境。
此外,还有人提出了增值税税率并档的建言↓↓
02
13%、9%、6%增值税税率并为一档8%?
取消增值税普通发票?!
全国人大代表、天明集团创始人兼董事长姜明在接受《中国经营报》采访文章,文章阐述了他的《关于增值税税制改革的建议》。
姜明建议:
一、应该简化税制,合并为一档税率8%
税率结构简化,有利于增值链抵扣链条的顺畅运转,体现税收中性原则。
“建议增值税采用一档税率8%,将前两档税率降下来,充分体现政府减税降费的决心;另外,以服务业为主的税率6%上升2个百分点。但不能增加这类企业的税负,应该通过调整抵扣政策降低实际税率——允许服务业把人力资源成本列入进项抵扣。一般服务业人力资源成本约占运营成本的70%~80%,如果采用8%的税率,则实际税率仅为1.6%~2.4%。”
二、取消普通发票
姜明说,增值税制自1994年开始执行以来,一直保留着营业税,直到2016年实施全面营改增后,营业税的名称消失了,但新增了“增值税普通发票”作为不能享受抵扣的小规模纳税人的发票和计税模式。“普票”实际上就是营业税,这是增值税改革不彻底、税制存在漏洞的具体表现。
建议取消增值税普通发票,取消针对小规模纳税人的特殊税收制度,小规模纳税人适用统一税制,适用8%的税率,人力资源成本可以抵扣。具体方案见第1条。
三、取消以票定税
姜明表示,增值税发票是税务部门确定企业税收的唯一依据,但由于管理成本高、争议多,完全不能适应现代税收管理的要求。我国的电子税务系统应用较早,功能领先。
在此基础上,完全可以实现税务处理的无纸化、网络化、大数据化。首先是我们具备这样的技术手段,其次可以借此完全消除假发票案件,杜绝因为虚开发票导致的巨额税收损失。建议税务部门取消以票定税制度,立即全面实施税务电子化、网络化。
对于上面的建议,网友们说法不一,那当前的税率是怎样的呢?往下看...
03
会计必看,以免多缴税!
抛开人大代表建议不谈,对当下正在实施的最新增值税税率表了然于胸是我们财务人必须要做的,同时也要清楚一般纳税人适用的简易计税项目,以免多交税。
今天,小编给大家送上5月1日起实施的最新增值税税率表高清大图,会计赶紧打印下来学习下!


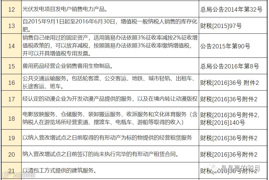
然后,再来看一般纳税人适用的简易计税项目汇总。目前一般纳税人适用简易计税的项目还是挺多的,大家可以具体看看下面这个分类统计。








关于两会上的消息,小行就分享到这儿啦,如果大家对代表们的这些建议有什么看法,欢迎留言讨论哦~
★ 推 荐 阅 读 ★

★ 关 注 我 们 ★

来源:中国经营报、思维导图学税法、晶晶的税月、财务经理人、税台、财务第一教室


