10月31日,市场监管总局、国家发展改革委、工业和信息化部、自然资源部、生态环境部、住房城乡建设部、交通运输部、中国气象局、国家林草局等九部门联合发布《建立健全碳达峰碳中和标准计量体系实施方案》(以下简称《实施方案》)。
作为碳达峰碳中和“1+N”政策体系中重要文件之一,提出了完善碳排放基础通用标准体系、加强重点领域碳减排标准体系建设、加快布局碳清除标准体系、健全市场化机制标准体系、完善计量技术体系、加强计量管理体系建设、健全计量服务体系7个方面的24项重点任务,明确了实施碳计量科技创新工程、碳计量基础能力提升工程、碳计量标杆引领工程、碳计量精准服务工程、碳计量国际交流合作工程5项重点工程,开展双碳标准强基行动、百项节能降碳标准提升行动、低碳前沿技术标准引领行动、绿色低碳标准国际合作行动4项重点行动,并对协调推动各项工作落实提出相应要求。
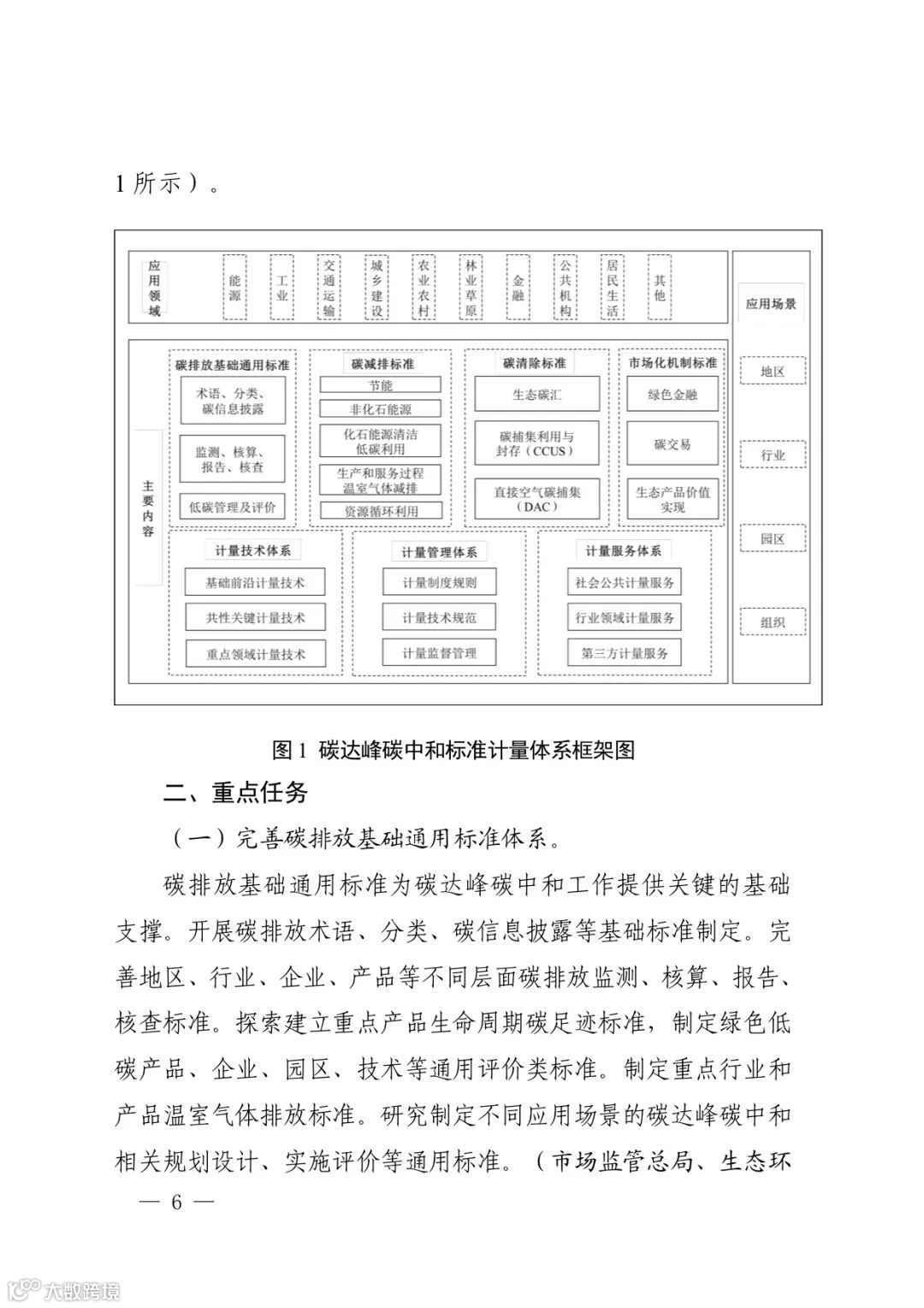
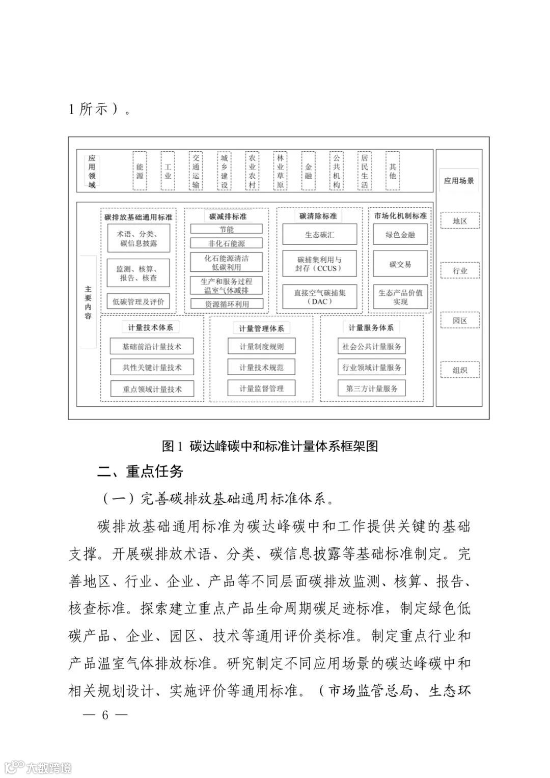
《实施方案》首次构建了多维度、多领域、多层级的碳达峰碳中和标准体系框架,提出了碳排放基础通用标准、碳减排标准、碳清除标准、碳市场标准等四个方面标准的范围。这些标准广泛应用于能源、工业、城乡建设、交通运输、农业农村、林业草原、金融、公共机构、居民生活等领域中,支撑地区、行业、园区、组织等各个层级实现“双碳”目标。
在碳排放基础通用标准方面,重点是开展术语、分类、信息披露等基础标准制定,完善不同层面碳排放监测、核算、报告、核查标准。制定碳足迹、绿色低碳评价、重点行业和产品温室气体排放等标准以及碳达峰碳中和相关规划设计、实施评价标准,夯实碳达峰碳中和标准基础,着力解决行业、企业、重点产品等不同层面碳排放核算标准覆盖面不足、方法不统一不规范等问题。
在重点领域碳减排标准方面,重点是完善节能、新能源和可再生能源、新型电力系统、化石能源清洁低碳利用、工业绿色低碳转型、交通运输低碳发展、基础设施低碳升级、农业农村降碳增效、公共机构节能低碳、资源循环利用等10个方面的标准。
在加快布局碳清除标准方面,重点是加快生态系统固碳和增汇、碳捕集利用与封存、直接空气碳捕集(DAC)等碳清除技术标准研制,这些负排放技术是实现碳中和目标所必须的,但目前技术和标准还存在较多空白,因此要通过技术创新和标准制定协同推进,尽快补齐短板。
在市场化机制标准方面,重点是加强绿色金融标准、碳排放交易相关标准规范、生态产品价值实现标准等制修订,支撑碳交易、生态产品价值实现等工作,为发挥市场机制的作用提供有效标准支撑。
《实施方案》提出:
到2025年,碳达峰碳中和标准计量体系基本建立。
到2030年,碳达峰碳中和标准计量体系更加健全。
到2060年,技术水平更加先进、管理效能更加突出、服务能力更加高效、引领国际的碳中和标准计量体系全面建成,服务经济社会发展全面绿色转型,有力支撑碳中和目标实现。
全文如下:

为贯彻落实《中共中央 国务院关于完整准确全面贯彻新发展理念做好碳达峰碳中和工作的意见》和《2030年前碳达峰行动方案》有关部署,近日,市场监管总局、国家发展改革委、工业和信息化部、自然资源部、生态环境部、住房城乡建设部、交通运输部、中国气象局、国家林草局等九部门联合发布《建立健全碳达峰碳中和标准计量体系实施方案》(以下简称《实施方案》)。

























来源:能源日参

北京新鼎荣盛资本管理有限公司(新鼎资本),成立于2015年,为中国证券投资基金业协会备案的私募股权投资机构。目前管理规模90多亿元,发行备案的私募基金产品170余支,投资项目70余个。
新鼎资本聚焦于:芯片半导体,人工智能,生物医药,新能源汽车,商业航天五大行业龙头企业,上市前一级市场投资,上市后二级市场退出获取收益。
新鼎资本投资案例代表:寒武纪(688256)(AI芯片国内龙头);小鹏汽车(XPEV)(阿里巴巴重仓新势力造车);阿尔特汽车(300825)(国内汽车设计龙头);亿华通(688339)(氢能汽车动力系统龙头);云从科技(688327)(人脸识别国内龙头);海光信息(688041)(国产CPU核心);影谱科技(人工智能+广告文娱国内龙头);第四范式(机器学习算法国内领先);燧原科技(专注人工智能领域云端算力平台);屹唐半导体(中国半导体装备产业的龙头企业);紫光展锐(中国最大的泛芯片设计企业);集创北方(国内显示芯片龙头企业);京微齐力(北京唯一一家FPGA芯片企业);泰科天润(新材料半导体龙头企业);西人马(专注于芯片的IDM企业);星环科技(业内第一家将大数据平台完整构建在基于容器的云平台上的企业);灵汐科技(类脑芯片龙头);博奥晶典(中国生物芯片研发、生产知名企业);福昕软件(688095)(国内PDF领域龙头企业);浪潮云(政务云领域的龙头企业);地平线(中国领先的人工智能芯片设计商);智行者科技(国内无人车产业龙头企业);希迪智驾(自动驾驶龙头及路端设备设计企业);氢璞创能(国内电堆领域龙头企业);泽景电子(国产HUD头部企业);赛特斯(5G概念龙头股);威马汽车(百度重仓新势力造车);南孚电池(碱性电池龙头);宏济堂(人工麝香垄断);成大生物(688739)(人用狂犬病疫苗龙头);泽生科技(心衰药物研发);长风药业(呼吸系统药物研发);东方略(中美新药研发对接平台);祥云股份(磷酸一铵龙头);中建信息(华为重要ICT分销商)等。
新鼎资本所获荣誉:2021“最受LP关注新一代信息技术领域投资机构TOP20”(母基金周刊);2021中国最佳私募股权投资机构TOP100(融资中国);中国半导体投资机构TOP100(中国半导体投资联盟)、最佳投资机构榜单(中国半导体投资联盟);2021GPLP最具创新投资机TOP10(犀牛财经);2021年中国最受创业者欢迎私募股权投资机构TOP50(36氪);2021年中国芯片/半导体领域投资机构TOP20(36氪);2020年度最佳私募股权投资机构TOP100(投资中国);2020中国最佳私募股权投资机构Top100(融资中国);IPO最佳投资机构TOP100(IPO早知道);中国半导体投资机构TOP100(中国半导体投资联盟);2020年度中国电动汽车最佳投资机构TOP30(电车人);2020中国投资机构软实力GP100(母基金周刊);2019年度最佳私募股权投资机构TOP100(投资中国);2019年度最佳私募股权投资机构TOP100(融资中国);已投企业亿华通荣获投中2019最佳投资案例(投资中国);2019年度优秀机构投资人(财视中国);2019年度新三板砥砺坚守奖(第一财经);2018年度“最佳私募股权投资机构TOP100”(融资中国);2018-2019年度最具LP投资价值GP-私募股权投资机构50强(CLPA );已投企业威马汽车、云从科技荣获投中2018最佳投资案例(投资中国);“最佳信息技术产业投资基金合伙人”(CLPA)等近百项。
本信息仅供参考,不构成对任何人的投资建议。市场有风险,投资需谨慎。