今天起,无需预约,即可进行个税综合所得年度汇算!大家通过手机APP就能完成退税或补税!


在这里,我们给大家准备了2022年最新最全的个税汇算操作攻略。
关于办理2021年度个人所得税
综合所得汇算清缴的通知
依据政策,符合规定的情形需办理年度汇算进行退税或补税。

根据主管税务局通知,手机“个人所得税APP”已经开通申报2021年度个人所得税年度汇算清缴功能,申报截止日期是6月30日。
如需委托单位代办汇算清缴,应于2022年4月30日前与单位进行书面确认,补充提供其2021年度在本单位以外取得的综合所得收入、相关扣除、享受税收优惠等信息资料。
请大家根据本人实际情况申报,参照附件完成汇算清缴。如有疑问,请联系财务部。
附件1:如何判断自己是否需要综合所得汇算清缴?
附件2:如何自己在个税APP上完成综合所得汇算清缴?
附件3:如何委托单位办理个税综合所得汇算清缴?
附件4:大病医疗专项附加扣除填报指南
XX财务部/人资部
2022年3月16日
附件1:如何判断自己是否需要汇算清缴?

2、哪些人无需办理年度汇算
(一)年度汇算需补税但综合所得收入全年不超过12万元的;
(二)年度汇算需补税金额不超过400元的;
(三)已预缴税额与年度汇算应纳税额一致的;
(四)符合年度汇算退税条件但不申请退税的。
附件2:如何在个税APP上完成汇算清缴?
本附件详细介绍如何通过自然人电子税务局(手机 APP 端)办理年度汇算自行申报。
首先,下载安装个人所得税APP,注册登录后,找到并进入综合所得年度汇算入口。

(一)据自己的实际情况,选择申报方式
1、简易申报:适合2021年度取得的综合收入额没超6万,且已预缴税款,需要申请退税的员工。(办理时间:3月1日至5月31日)
2、标准申报:2021年度综合所得年收入额超过6万的,需要通过标准申报方式办理年度汇算。(办理时间:3月1日至6月30日)
注意:居民个人取得境外所得的,需要到办税服务厅办理。
(二)具体申报操作流程(标准申报)

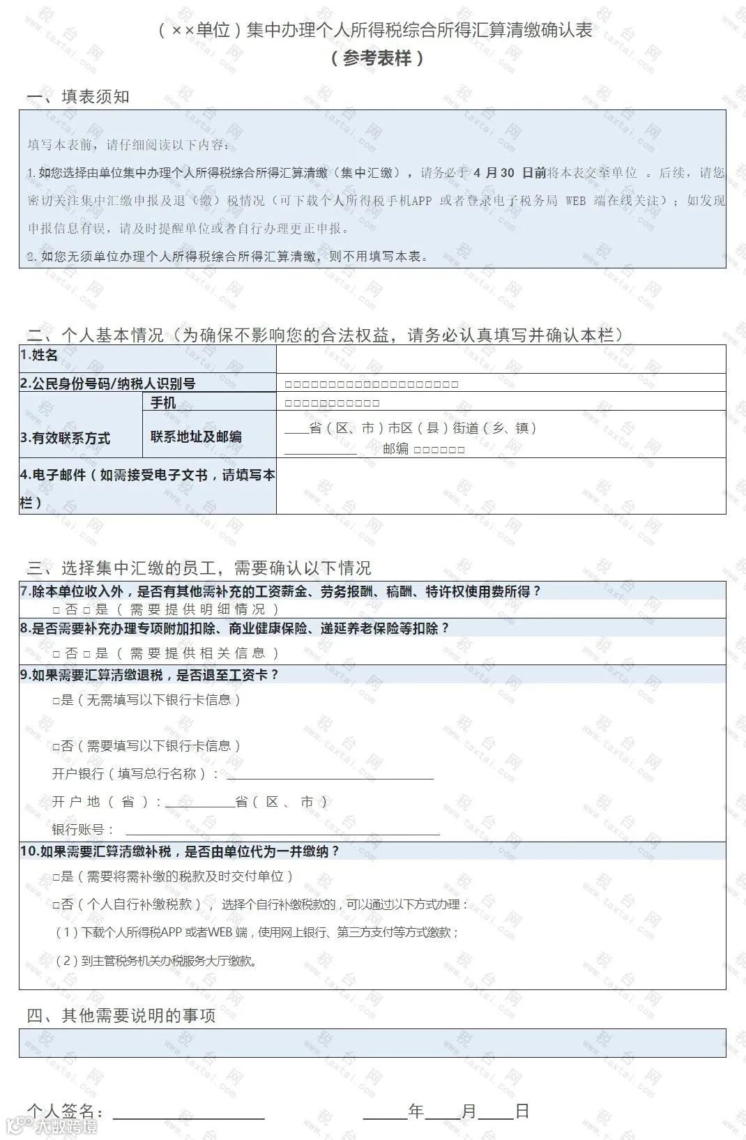
附件3:如何委托单位办理个税综合所得汇算清缴?
1、单位代为办理确认:增加电子等方式
如果不方便自行申报,你也可以选择委托单位来办理个税综合所得汇算清缴。由于牵扯到隐私问题,如果条件允许,还是建议各位按照附件2指引,进行自行申报。
选择委托单位办理,需要在2022年4月30日前填写并提交下表。

上表为某地方税局制作的参考表样,仅供参考。
注意:
(1)个人对所提交信息的真实性、准确性、完整性负责,单位不会进行核实,也不承担由此产生的风险。
(2)根据政策规定,申报表及相关收入、扣除等资料,需自年度汇算期结束之日起留存5年。
2、纳税人未与单位确认请其代为办理的,单位不得代办
税务总局公告2021年第2号规定:纳税人未与单位确认请其代为办理年度汇算的,单位不得代办。
3、全日制学历教育的实习生可以要求单位代办
税务总局公告2021年第2号规定:任职受雇单位除支付工资薪金的单位外,还包括按累计预扣法预扣预缴劳务报酬所得个人所得税的单位,主要是保险营销员、证券经纪人或正在接受全日制学历教育的实习生等情形。如纳税人向单位提出代办要求的,单位应当办理,或者培训、辅导纳税人通过网上税务局自行完成年度汇算申报和退(补)税。
附件4:大病医疗专项附加扣除查询及申报指南
如果在2021年度发生大病医疗费用,符合标准的可以在汇算清缴中进行扣除。

2021年度个税汇算最新变化
附:专项附加扣除等操作指南
一、个税汇算清缴最新变化:
1、添加无需办理年度汇算的情形:符合年度汇算退税条件但不申请退税的。
2、添加需要办理年度汇算的情形:因适用所得项目错误或者扣缴义务人未依法履行扣缴义务,造成纳税年度内少申报或者未申报综合所得的,纳税人应当依法据实办理年度汇算。
3、年度汇算需补税的纳税人,年度汇算期结束后未足额补缴税款的,税务机关将依法加收滞纳金,并在其《个人所得税纳税记录》中予以标注。
4、同时取得综合所得和经营所得的纳税人,可在综合所得或经营所得中申报减除费用6万元、专项扣除、专项附加扣除以及依法确定的其他扣除,但不得重复申报减除。
专项扣除的内容有哪些,具体扣除标准是什么?






二、如果人员信息有变动,如何操作?
1、人员信息采集有人员变动需要操作
进入“自然人电子税务局(扣缴端)”后台,点击“人员信息采集”——“添加”——“报送”

不同的人群,填写人员信息时有所不同:
(1) 实习生
人员信息采集-任职受雇从业类型选“实习学生(全日制学历教育)”,如下图:

(2) 首次参加工作的人群
“任职受雇从业类型”选择“雇员”,入职年度就业情形选“当年首次入职其他人员”
(3) 两处工资的人群
有两处工资的人员,比如,同一个月份在A单位工作,又在B单位工作。减除费用只能在一个单位扣除;另外一个单位不扣除减除费用,该单位财务申报人员信息时,是否扣除减除费用选“否”
(4) 非列举的人员
具体操作,如下图:

2、专项附加扣除下载更新,下载更新/迁入上年数据
专项附加扣除两种更新方式(2选1):
(1)下载更新:员工个人手机APP、网页端填写的专项附加信息直接点下载更新即可。
(2)迁入上年数据
2021年,专项附加扣除信息员工没有通过APP填写数据需要点“迁入上年数据”


3、报表填写
记得点“预填专项附加扣除”
填写申报表,可以使用“模板”,实现批量填写;1月份单位有发放年终奖的,选择单独扣除的,填写“全年性一次性奖金”这个表格,按系统操作步骤申报即可。
综合所得申报具体步骤如下图:(分类所得、非居民所得申报具体操作会有所不同)


重点来了:2021年全年在职,收入不超过6万元的员工,2022年1月可以一次性扣除6万元减除费用。
这个具体咋操作?
填写2022年1月工资薪金所得,系统会自动跳出一个该规定的确认表;

符合条件的员工系统会生成一个名单,是否直接按照6万元扣除,选“是”,点击“确认”即可。


没有符合条件的员工,系统也会有提示。

4、税款交纳需注意时间
申报成功后,点击“税款缴纳”哦,通过三方协议可以自动缴税,注意税款缴纳的时间。

个税计算申报方法
1、预扣预缴

1)2020年7月,税总局公告2020年第13号对首次入职居民个人取得工资薪金所得以及正在接受全日制学历教育的学生实习取得劳务报酬所得进行了优化:


2)12月4日,税务局又发布了一项最新公告,简化了两类人纳税人个税预扣预缴方法:

2、汇算清缴

二、个税扣缴、计算和申报方法!
除上述之外,税法还规定了特殊的计税方法,在这里我们总结了10种常见一次性收入,个大家依次讲解。
1、个人取得的全年一次性奖金收入

2、央企负责人取得的一次性任期奖励收入
中央企业负责人取得年度绩效薪金延期兑现收入和任期奖励,符合《国家税务总局关于中央企业负责人年度绩效薪金延期兑现收入和任期奖励征收个人所得税问题的通知》(国税发〔2007〕118号)规定的,在2021年12月31日前,参照财税〔2018〕164号第一条第(一)项执行;2022年1月1日之后的政策另行明确。
3、人与用人单位解除劳动关系取得一次性补偿收入

4、提前退休一次性补贴收入

5、内部退养取得一次性补贴收入

6、一次性领取年金个人账户余额

对于缴纳年金如何在个税前扣除,我们也准备了相关课程
7、个人因退休等情形一次性领取原提存住房公积金
个人实际领(支)取原提存的基本养老保险金、基本医疗保险金、失业保险金和住房公积金时,免征个人所得税。
8、伤职工及其近亲属取得的一次性伤残补助金
对工伤职工及其近亲属按照《工伤保险条例》(国务院令第586号)规定取得的工伤保险待遇,免征个人所得税。
9、退役士兵取得的一次性退役金和一次性经济补助
一次性退役金和一次性经济补助按照国家规定免征个人所得税。
10、个人从破产企业取得的一次性安置费收入
企业依照国家有关法律规定宣告破产,企业职工从该破产企业取得的一次性安置费收入,免征个人所得税。
来源:国家税务总局、财务第一教室、税务大讲堂、梅松讲税、税台、言税、个税管家、小陈税务08、天津税务、厦门税务等,文章版权归原作者所有,如有不妥,请联系删除。
免 费 领 现 金 活 动

★ 推 荐 阅 读 ★

● 点我获取中兴通最新联系方式>>>>>>
点个在看 送你小心心↓

