数据安全为人民
随着全球信息化步伐的加快,数据安全也变得越来越重要,甚至事关国家安全和发展、事关广大人民群众的切实利益,深刻影响政治、经济、文化、社会、军事等各领域安全。国家采取了哪些措施保障数据安全?现在,小亿就来给大家普及数据安全法律法规。
中国的数据安全法规
在中国,近两年颁布的若干项法律对个人数据保护作出了定义,并且随着实践推进而不断完善,例如:《信息安全技术 个人信息安全规范》、《互联网个人信息安全保护指引(征求意见稿)》、《儿童个人信息网络保护规定》、《网络安全等级保护条例2.0》等,今年两会期间更是提出加快《数据安全法》的推动。从相关规定来看《信息安全技术 个人信息安全规范》这一标准从多个方面明确规定了企业的义务:
企业尽可能收集最少的数据类型和最小的数据量,并且把收集频率降到最低;
在保存和传输信息的时候,不能以明文形式,并且一段时间之后要删除;
在使用个人信息的时候,要遵循“最小授权原则”(不要把使用权限给予太多人),敏感信息最好不要明文展示出来;
对于能够接触到用户敏感信息的人,要进行背景审查,并且签订保密协议;
对于较大规模的公司(从业人员规模超过200人,或者处理超过50万人的个人信息),需要设置专门的机构和高管来负责信息安全事宜;
对于数据泄露事件,必须建立应急预案。一旦发生事故,要及时上报有关监管机构,并逐个通知所有受影响的个人用户。
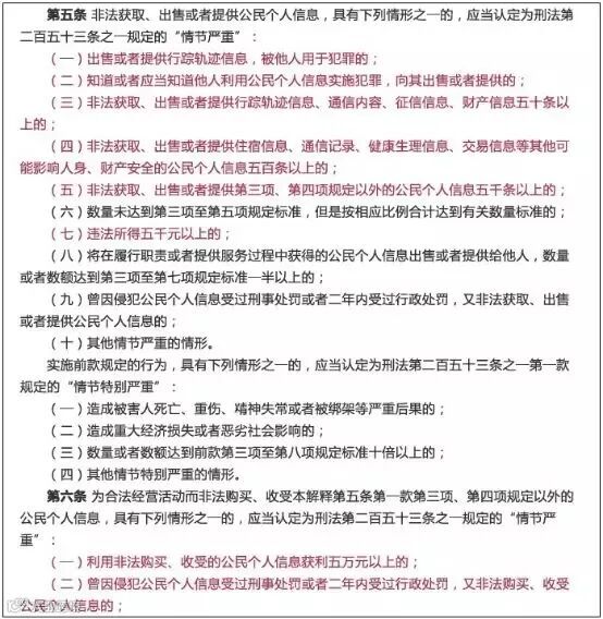
除此之外,关于数据安全领域的惩罚边界也逐渐明确,我国最高人民法院和最高人民检察院颁布了《关于办理侵犯公民个人信息刑事案件适用法律若干问题的解释》。其中明确指出:未经被收集者同意,将合法收集的公民个人信息向他人提供的,属于刑法第二百五十三条之一规定的“提供公民个人信息”,从而直接构成了犯罪。
虽然数据安全已经得到国家的重视,但目前我国数据安全的相关规定仍然不够全面,也就导致了民众呼吁要加快《数据安全法》的拟定与实施。此前有相关专业人士针对我国现有与数据安全相关的法律法规政策进行了深入研究,目前我国对数据出境安全评估的主体和重要数据的界定不清晰,与数据安全相关的政策文件法律效力低,要求较为分散,难以系统性解决数据安全保障问题,其提出五项《数据安全阀》需重点解决的问题:
明确数据安全法的管辖范围,将相关国家、企业、组织、公民利益的数据活动纳入数据安全法管辖;
明确“重要数据”概念,完善重要数据保护规定,对“重要数据”实施特别保护,要对“重要数据”的存储、加密以及拥有者进行数据安全评估等;
要明确安全责任单位的责任义务,对安全责任单位采取安全措施的原则、落实数据安全保护责任、采取防范危害数据安全行为技术措施等作出相应规范,建立数据安全投诉举报制度;
要完善数据安全监管体系和数据安全监测预警、应急处置机制,实现对数据安全风险的全天候实时、动态监测;
明确数据安全法律责任。
只有当相关的约束受到了明确定义,隐私数据才不会轻易落入人手,个人的财产(甚至人身安全)才能得到保障。而且企业的数据也需要得到切实的保护。在这个万物互联的时代,联想到最近内鬼贩卖上亿条用户的身份和联系方式信息获利事件,企业数据安全实在令人担忧。不法分子有越来越多的网络渠道可以攻击一家企业实体,其后果令人无法掉以轻心。
数据安全法规,目前还是一个成长中的孩子,数据安全的国际博弈才刚刚开始。希望现实中的不完善可以倒逼法规的持续改进,让其找到严谨和灵活的平衡点,为大家创造一个可信赖的大数据时代。亿赛通也时刻紧跟国家脚步,严格遵守并宣传我国法律法规,为保障国家、企业、个人的数据安全尽自己的一份力!
文章资讯来源于互联网


