前言
随着智能设备的普及,用户对于设备的充电速度和便利性的需求越来越高,而传统的充电方式电流的传输效率慢,需要较长时间才能充满电源,对用户的体验非常不友好,因此快充技术油然而生,但不同产商之间快充协议的不同,导致设备与充电器之间的不兼容,致使充电效率慢,影响用户体验,而快充协议芯片的作用就是设备与充电器之间的桥梁,确保充电器能够根据设备的需求提供合适的电流和电压,给用户带来更优秀的使用体验。
充电头网知悉最近易冲推出了全新一代快充协议IC CPS8849,其具有多种封装,可根据应用场景的不同灵活选择,支持市面上所有的主流快充协议,集成MTP,可通过Type-C进行软件升级,为用户提供更加便捷的数据传输和软件更新方式,输出电压可达3V-22V,集成高精度恒压环(CV)和恒流环(CC),以满足PPS,UFCS协议电压电流精度规范,为用户带来更高效、快速、安全的充电体验的同时也能更好的保护用户的设备和电池。
快充协议IC CPS8849
最近易冲半导体推出了全新一代快充协议IC CPS8849,它具有多种封装,支持市面主流快充协议,可用在墙插类AC/DC和DC-DC车载电源等单C和多口扩展产品中。

本期,小编将为大家详细介绍产品的:8点关键性能,4大功能亮点和3项技术特色。

关键特性
■ 支持PD3.1,UFCS,SCPA/B,QC2.0/QC3.0,VFCP,AFC,Apple Mode
■ 集成MTP,可通过Type-C进行软件升级
■ 输出电压范围3V-22V
■ 集成高精度恒压环(CV)和恒流环(CC),以满足PPS,UFCS协议电压电流精度规范
■ 支持Opto和FB Control
■ 12位高精度ADC采样
■ 多组GPIO和I2C,丰富外围应用及多口扩展
■ 集成初级AC电压侦测和输出Mosfet阻抗异常侦测

功能亮点
亮点1:
4种封装可选,针对不同应用场景

应用不同场景和领域,小编已经为你梳理好应用场景和选型指南
亮点2:
全协议支持,并能支持华为手机高压超级快充

使用ChargerLAB POWER-Z KM003C测得易冲CPS8849支持多种快充协议,包括UFCS,PD3.1,SCP,Apple 2.4A等协议,其中UFCS融合快充功率上限达111W,不过可以通过一个GPIO pin配置成65W和33W以进行相应产品设计。

对三星、苹果以及国内以华米OV为代表的头部手机品牌产品进行兼容性测试,实测对于各个厂商自家的快充协议也有较好的支持。
亮点3:
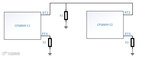
支持AC/DC和DC/DC的多口扩展应用


DC-DC多口输出方案DEMO(I2C分配和FB分配)
基于易冲CPS5206+CPS8849的参考设计实物如上图,器件单面布局,电路看上去仍旧十分精简。


多口输出方案支持双口功率分配,分配方式分为FB分配模式和I2C分配模式,当采用FB模式时,输出档位为固定档位,单插一个C口时,最高可支持65W,当插入两个C口时,先插入的C口可输出40W功率,后插入的C口可输出20W功率。


当使用I2C模式时,两个CPS8849之间可以进行通讯,单插一个C口时,最高可支持65W,当插入两个C口时,输出功率可以由两颗IC进行动态分配。
亮点4:
支持A/C干涉口应用

AC-DC干涉口应用DEMO(右侧为可替换的单C口输出模块)
此外还可做主流65W快充参考设计,接口可为单USB-C或1A1C配置,实物如上图。其中,使用易冲CPS9011 (CCM+QR PWM) 和CPS9901 (CCM/DCM SR) 构成AC-DC部分, CPS8849A (可编程多协议source芯片)作为输出控制芯片,该方案性能参数如下:


实测基于易冲CPS8849的参考设计支持UFCS、FCP、SCP、QC2.0/5、PD3.0、PPS、DCP、Apple 2.4A充电协议。
基于易冲CPS8849的三款参考设计,近期充电头网会做详细解析介绍,敬请期待。
技术特色
技术特色1:
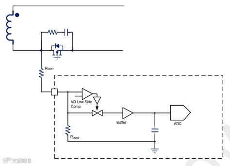
通过检测SR Vds电压来进行AC电压的侦测

可用于初级AC电压High / low line,PWM工作频率、脉宽等侦测以实现LPS和各种功率降额控制。
技术特色2:
通过负载开关压降检测LPS和输出短路

当芯片检测到输出电流小于阈值电流且负载开关压降大于设定值时就会进入LPS保护,触发LPS保护后,固件将OPTO拉高,触发主侧保护,重启系统。阈值电流、负载开关压降阈值和脱杂时间可由固件编程设定。
技术特色3:
FB直连控制DC-DC转换器

FB引脚可根据系统要求通过内部DAC设定相应的源或汇电流来调节DC/DC转换器的输出电压。 通过将电流放大器的输出电压转换为FB电流源,调节DC/DC变换器的反馈回路,实现恒流控制,从而实现输出电流调节。
易冲半导体成立于2016年,是一家高速发展的高性能模拟及混合信号集成电路芯片设计公司。公司拥有一支高质量的管理研发团队,团队核心成员均为业内资深专家。易冲半导体正快速布局从220V电源到电池的全链路产品,包括:AC/DC,快充协议芯片、线缆IC、USB端口保护IC、无线充电芯片,开关充电芯片,电荷泵以及相关电源管理芯片等。产品可广泛应用于智能手机/穿戴、个人电脑、智能家居、车载电子等行业。
充电头网总结
易冲半导体推出的全新一代快充协议IC CPS8849全面支持市面上主流的快充协议、AC/DC等多口扩展应用以及A/C干涉口应用,可灵活适应不同的设备,节省了成本以及设计空间,有利于统一的开发和维护,同时也能提供更多的功能,根据不同的需求和应用场景选择不同的封装,更好的适应不同的场景,从而提升其产品竞争力,为用户提供更加便捷、智能和个性化的充电体验。
来源:易充无线
往期推荐
新鼎资本简介
北京新鼎荣盛资本管理有限公司(新鼎资本),成立于2015年,为中国证券投资基金业协会备案的私募股权投资机构。目前管理规模90多亿元,发行备案的私募基金产品200余支,投资项目80余个。新鼎资本聚焦于:芯片半导体,人工智能,生物医药,新能源汽车,商业航天五大行业龙头企业,上市前一级市场投资,上市后二级市场退出获取收益。
本信息仅供参考,不构成对任何人的投资建议。市场有风险,投资需谨慎。
# 部分已投企业 #
半导体:海光信息(688041)|寒武纪(688256)|屹唐半导体(已过会)|锡产微芯|博康化学|鲁汶仪器(完成辅导)|华进半导体|粤芯半导体|集创北方|东方晶源|科益虹源|国望光学|启尔机电|中科智芯|长鑫存储|紫光展锐|泰科天润|中星微电子|灵汐科技|德尔科技(获问询)|合肥欣奕华(IPO辅导中)|京仪装备(已过会)|芯享科技|广东致能|得一微电子(已问询)|他山科技|京微齐力|盛合晶微(IPO辅导中)|托伦斯|凯世通|帧观德芯|亚科鸿禹|翰博高新(301321)|凯德石英(835179)
新能源汽车/新能源:小鹏汽车(XPEV)|威马汽车|亿华通(688339)|阿尔特(300825)|智行者科技|希迪智驾|驭势科技|地平线|黑芝麻(向港股递交招股书)|国富氢能(IPO辅导中)|清陶发展|泽景电子|中科富海|氢璞创能|鸿基创能|中储国能|海德利森
AI/智能制造:云从科技(688327)|星环科技(688031)|浩瀚深度(688292)|第四范式(向港股递交招股书)|浪潮云(IPO辅导中)|影谱科技|中建信息|六分科技|互联网域名中心|中科闻歌(完成辅导)|途鸽科技|新迪数字|安捷中科|小i机器人(AIXI)|蓝箭航天|星际荣耀|中科航星|克莱明机器人|南孚电池(603031|天力锂能(301152)|奥迪威(832491)|福昕软件(688095)|祥云股份(获问询)
生物医药:成大生物(688739)|深度智耀|漫迪医疗|博奥晶典|柏惠维康|圣兆药物|东方略|民祥医药|长风药业(获问询)|泽生科技|宏济堂|合佳医药






