2023年11月18日,美国太空探索技术公司(Space X),进行了“星舰”重型运载火箭的第二次试飞。Space X“星舰”飞船发射起飞之后,飞船与推进器分离后仍继续飞行了一段距离,Space X公司称与“星舰”失去联系。
虽然Space X星舰第二次试飞未能达到完整流程效果,但依旧获得了许多人的掌声,不论在技术创新还是在第一次失败后多项技术的修复改进,都在证明其“人类历史最强火箭”的桂冠当之无愧。
由此商业航天发展被更多地带入到普通人的视野中;整个产业里面,火箭发动机为航天的产业的基石与心脏,而Space X 作为商业航天的标杆企业,其发展历程与商业模式也值得我们探究为何其会获得全球关注?为何其价值千亿美元?
内 容 目 录
一、全球商业航天产业概况
二、商业航天基石:火箭发动机
三、商业航天标杆:Space X 的发展历程
四、商业航天标杆:Space X 的商业模式
五、中国商业航天发展进程
六、小结:仰望宇宙深空,星辰启航正当时
1、商业航天概念界定
2、商业航天产业链
-
电子元器件、材料及燃料厂商; -
卫星研制商、发射服务提供商和地面设备制造商; -
卫星运营商与卫星应用服务提供商(国内卫星运营商主要是中国卫星网络集团有限公司); -
终端用户(政府、企事业单位、个人)。
3、商业航天产业政策驱动:全球战略
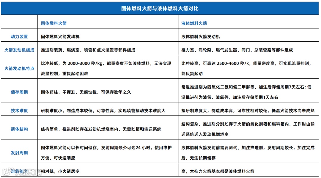
1、火箭类型:固体火箭 or 液体火箭
2、发动机推力:轻型 or 中型 or 重型
-
轻型火箭通常指有效载荷在 2 吨以下的火箭 -
中型火箭的有效载荷在 20 吨以下 -
重型火箭的有效负载在 20 吨以上
3、发动机类型
1、起步:军方扶持,技术积累
2、商用铺垫:卫星互联网融资基建与应用
3、商用发展:星链计划发展商业运营
商业模式:军民两用,多端组合
1、基础设施:发射场+运载火箭
2、航天器:星舰卫星+星舰+龙飞船
3、后端服务:卫星互联网+载人航天
1、中国商业航天发展里程碑
2、民生需求推动市场规模快速增长
3、产业链概况:(上游)卫星制造
4、产业链概况:(中游)卫星发射、地面设备制造
5、产业链概况:(下游)卫星应用及运营
5、中国商业航天产业图谱
仰望宇宙深空,星辰启航正当时
往期推荐
新鼎资本简介
北京新鼎荣盛资本管理有限公司(新鼎资本),成立于2015年,为中国证券投资基金业协会备案的私募股权投资机构。目前管理规模90多亿元,发行备案的私募基金产品200余支,投资项目80余个。新鼎资本聚焦于:芯片半导体,人工智能,生物医药,新能源汽车,商业航天五大行业龙头企业,上市前一级市场投资,上市后二级市场退出获取收益。
本信息仅供参考,不构成对任何人的投资建议。市场有风险,投资需谨慎。
# 部分已投企业 #
半导体:海光信息(688041)|寒武纪(688256)|屹唐半导体(已过会)|锡产微芯|博康化学|鲁汶仪器(完成辅导)|华进半导体|粤芯半导体|集创北方|东方晶源(辅导获受理)|科益虹源|国望光学|启尔机电|中科智芯|长鑫存储|紫光展锐|泰科天润|中星微电子(辅导获受理)|灵汐科技|德尔科技(获问询)|合肥欣奕华(辅导获受理)|京仪装备(已过会)|芯享科技|中科科仪(辅导获受理)|广东致能|得一微电子(已问询)|他山科技|京微齐力|盛合晶微(IPO辅导中)|托伦斯|凯世通|帧观德芯|亚科鸿禹|翰博高新(301321)|凯德石英(835179)
新能源汽车/新能源:小鹏汽车(XPEV)|威马汽车|亿华通(688339)|阿尔特(300825)|智行者科技|希迪智驾|驭势科技|地平线|黑芝麻(向港股递交招股书)|国富氢能(辅导获受理)|清陶发展(辅导获受理)|泽景电子|中科富海|氢璞创能|鸿基创能|中储国能|海德利森
AI/智能制造:云从科技(688327)|星环科技(688031)|浩瀚深度(688292)|第四范式(HK6682)|浪潮云(辅导获受理)|影谱科技|中建信息(辅导获受理)|六分科技|互联网域名中心|中科闻歌(完成辅导)|途鸽科技|新迪数字|安捷中科|小i机器人(AIXI)|蓝箭航天|星际荣耀(辅导获受理)|中科航星|克莱明机器人|南孚电池(830806)|天力锂能(301152)|奥迪威(832491)|福昕软件(688095)|祥云股份(获问询)
生物医药:成大生物(688739)|深度智耀|漫迪医疗|博奥晶典|柏惠维康|圣兆药物|东方略|民祥医药|长风药业(获问询)|泽生科技|宏济堂|合佳医药






