
2017年 第45号
为贯彻落实《中国制造2025》和《土壤污染防治行动计划》,鼓励采用先进适用的清洁生产技术,从源头削减控制重金属的产生,减少重金属对环境造成的污染,工业和信息化部组织编制了《国家涉重金属重点行业清洁生产先进适用技术推荐目录》,现予公告。
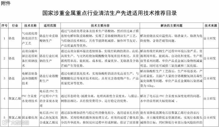
附件:国家涉重金属重点行业清洁生产先进适用技术推荐目录
工业和信息化部
2017年10月27日







极科网要闻
2017年 第45号
为贯彻落实《中国制造2025》和《土壤污染防治行动计划》,鼓励采用先进适用的清洁生产技术,从源头削减控制重金属的产生,减少重金属对环境造成的污染,工业和信息化部组织编制了《国家涉重金属重点行业清洁生产先进适用技术推荐目录》,现予公告。
附件:国家涉重金属重点行业清洁生产先进适用技术推荐目录
工业和信息化部
2017年10月27日






