
2019年4月,腾讯首个智慧农业项目亮相。腾讯云与广东粤旺农业集团、深圳壹家仓供应链科技有限公司、粤港澳大湾区产融基金在广州市白云国际会议中心举行签约发布会,各方签署了战略合作协议,将携手共同打造“智慧农业平台”。未来在打造“智慧农业平台”的过程中,腾讯云微瓴将为平台提供其自主研发的“物联网类操作系统”,并连接腾讯区块链技术、腾讯计费等众多产业互联网“工具箱”中的工具和能力,为智慧农业场景提供技术支持。

近年来,智慧农业这块大蛋糕就吸引了很多国际巨头的关注,其中就包括软银、亚马逊、谷歌等。在2018年,包括百度、阿里等国内互联网巨头也都加快了在智慧农业领域的布局,而2019年又进来一批进入局者。那么这里面所提及的智慧农业指的是什么?众巨头为何都来抢一杯羹?
何为智慧农业?
简而言之,智慧农业就是将物联网技术运用到传统农业中去,运用传感器和软件通过移动平台或者电脑平台对农业生产进行控制,使传统农业更具有“智慧”。除了精准感知、控制与决策管理外,从广泛意义上讲,智慧农业还包括农业电子商务、食品溯源防伪、农业休闲旅游、农业信息服务等方面的内容。
经中商产业研究院分析整理,总结出我国大力发展智慧农业主要有以下三大作用:

资料来源:中商产业研究院整理
(1)“智慧农业”能够有效改善农业生态环境。将农田、畜牧养殖场、水产养殖基地等生产单位和周边的生态环境视为整体,并通过对其物质交换和能量循环关系进行系统、精密运算,保障农业生产的生态环境在可承受范围内,如定量施肥不会造成土壤板结,经处理排放的畜禽粪便不会造成水和大气污染,反而能培肥地力等。
(2)“智慧农业”能够显著提高农业生产经营效率。基于精准的农业传感器进行实时监测,利用云计算、数据挖掘等技术进行多层次分析,并将分析指令与各种控制设备进行联动完成农业生产、管理。这种智能机械代替人的农业劳作,不仅解决了农业劳动力日益紧缺的问题,而且实现了农业生产高度规模化、集约化、工厂化,提高了农业生产对自然环境风险的应对能力,使弱势的传统农业成为具有高效率的现代产业。
(3)“智慧农业”能够彻底转变农业生产者、消费者观念和组织体系结构。完善的农业科技和电子商务网络服务体系,使农业相关人员足不出户就能够远程学习农业知识,获取各种科技和农产品供求信息;专家系统和信息化终端成为农业生产者的大脑,指导农业生产经营,改变了单纯依靠经验进行农业生产经营的模式,彻底转变了农业生产者和消费者对传统农业落后、科技含量低的观念。另外,智慧农业阶段,农业生产经营规模越来越大,生产效益越来越高,迫使小农生产被市场淘汰,必将催生以大规模农业协会为主体的农业组织体系。
现阶段我国农业发展到农业4.0时代,农业的发展也走上了新的台阶,开始了智慧农业之路。90年代,是智慧农业的发展期,农业机器人成为了农业发展的新方向,多数科研人员也为此不断地努力奋斗着。现阶段,随着大数据、云计算和人工智能技术的进步,智慧农业处于规模应用期,精准农业、无人机植保等的大规模应用,提高了生产效率也改善了生态环境。
农业发展历程

资料来源:中商产业研究院整理
那么我国智慧农业发展情况如何?本文将从政策+规模+布局+趋势四大板块入手展示智慧农业最全版图,以供广大读者参考。
一、行业政策——政策持续加码、推动智慧农业行业发展
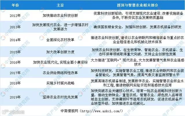
智慧农业是农业的根本出路,国家在智慧农业或智慧农业产业化上给予了诸多的政策及扶持。连续多年来,中央一号文件均有涉及到智慧农业的相关内容。如:2017年的中央一号文件中,明确了以“农业供给侧结构性改革”为主线,提到了加快科技研发,实施智慧农业工程,推进农业物联网和农业装备智能化;2018年一号文件的主旨为“实施乡村振兴战略”,提到了发展数字农业,推进物联网实验和遥感技术的应用。当然,今年也不例外。今年的一号文件的一大重点则为加快突破农业关键核心技术:培育一批农业战略科技创新力量,推动生物种业、重型农机、智慧农业、绿色投入品等领域自主创新。支持薄弱环节适用农机研发,促进农机装备产业转型升级,加快推进农业机械化。政策持续加码、不断地推动智慧农业行业健康快速发展。
2012-2019年中央一号文件提到与智慧农业相关内容

资料来源:中商产业研究院整理
二、市场规模——智慧农业市场规模进一步扩容
随着互联网的快速发展和国家乡村振兴战略的提出,农业作为支撑国民经济发展的基础产业,正在被互联网、大数据、人工智能等新科技进行重构和升级,互联网已经成为农业发展的重要设施,农业也正在焕发出崭新的力量。目前,全球都在加快智慧农业发展。根据国际研究预测,全球智慧农业的市场规模将从2016年的90.2亿美元达到2025年接近700亿美元的规模。如此大的市场空间,令众多企业表现出巨大的兴趣,都想在此领域分得一杯羹。
全球智慧农业市场规模

数据来源:公开资料、中商产业研究院整理
从国内来看,我国智慧农业起步较晚,但其发展速度也是非常之快。据预测,到2020年,智慧农业的潜在市场规模有望增长至268亿美元,年复合增长率达14.3%。

数据来源:中商产业研究院整理
三、企业布局——互联网巨头纷纷布局智慧农业

资料来源:中商产业研究院整理
在国家乡村振兴战略、国家数字化农业战略等多种因素的推动下,农业领域出现一片蓝海,阿里、京东、百度、腾讯等巨头纷纷布局智慧农业,为推动我国智慧农业建设做出努力。
(1)阿里(AI技术服务农业)
2018年6月7日,云栖大会?上海峰会正式发布阿里云ET农业大脑,将人工智能与农业深入结合。
目前,阿里云ET农业大脑已应用于生猪养殖、苹果及甜瓜种植,已具备数字档案生成、全生命周期管理、智能农事分析、全链路溯源等功能。
阿里借助AI技术服务农业生产案例:

资料来源:中商产业研究院整理
(2)百度(企业服务化)
百度没有选择全产业链,而是拿出了自家擅长的云计算、大数据平台、AI等技术与农业企业进行合作,让农企的生产更加智慧。
例如:
百度云就和中化农业携手,基于百度在物联网、云计算、人工智能和大数据等技术领域积累,合力构建了智能化农业生产过程管理平台。
该平台可以通过和各种物联设备、信息、数据、传感器结合,实现从大田到精作的全流程信息采集、分析和处理,实现“精准种植”。
2018年4月10日,百度与雷沃重工签署战略合作协议,让人工智能与农机完美融合。
未来,人工智能赋予农机的,不仅仅自动驾驶,自己播种、灌溉、收割,AI还将涉足农机的研发制造,不但要提升农业耕作效率,解放生产端的劳动力,还将解放制造端的劳动力。
(3)京东智慧农业共同体(全产业链上的智慧农业)
2018年4月9日,京东无人机开放赋能暨智慧农业共同体启动会在京东集团总部举行。京东宣布将以无人机农林植保服务为切入,整合京东集团物流、金融、生鲜、大数据等能力,搭建智慧农业共同体,与地方政府、农业上下游龙头企业、农业领域专家等共同合作,构建开放、共生、共赢的农业合作平台。
京东将通过搭建智慧农业共同体平台,在带动农业增产增收基础上,实现高品质农产品输出,打造科技服务三农的新样本。
从京东布局智慧农业来看,具体有2个方面:

资料来源:中商产业研究院整理
(4)腾讯养鹅(AI技术)
2018年4月1日,腾讯宣布正式养鹅AI生态鹅厂已完成主体建设腾讯公司宣布,筹备近两年的“AI生态鹅厂”已在贵州贵安新区完成项目主体建设。由于企鹅所需饲养条件较高,目前腾讯将先以贵州平坝灰鹅作为试点,未来或考虑引入天鹅和企鹅。未来,腾讯也将会加入鹅语翻译、鹅脸识别、鹅屎咖啡等技术。这技术如果研发成功,将会对养殖业带来新的变革。
在今年的4月,腾讯智慧农业再有大动作:腾讯云与广东粤旺农业集团、深圳壹家仓供应链科技有限公司、粤港澳大湾区产融基金在广州市白云国际会议中心举行签约发布会,各方签署了战略合作协议,将携手共同打造“智慧农业平台”。
(5)美团“未来食物农场”
美团一直坚持以“吃”为核心,致力于“帮大家吃得更好,生活更好”, “未来食物农场”是食物领域的一次新的尝试,将AI技术运用到水果、蔬菜,甚至肉类的培育中,让大家提前品尝到未来食物。
美团“未来食物农场”该项目负责人美团首席未来食物科学家—于仁杰博士表示,“未来食物农场”计划将会在三年内全面完成并进行推广,届时将会开启饮食的新纪元。

资料来源:中商产业研究院整理
四、发展趋势——智慧农业三大发展方向:

资料来源:中商产业研究院整理
1、由人工走向智能
(1)、在种植、养殖生产作业环节,摆脱人力依赖,构建集环境生理监控、作物模型分析和精准调节为一体的农业生产自动化系统和平台,根据自然生态条件改进农业生产工艺,进行农产品差异化生产。
(2)、在食品安全环节,构建农产品溯源系统,将农产品生产、加工等过程的各种相关信息进行记录并存储,并能通过食品识别号在网络上对农产品进行查询认证,追溯全程信息。
(3)、在生产管理环节,特别是一些农垦垦区、现代农业产业园、大型农场等单位,智能设施与互联网广泛应用于农业测土配方、茬口作业计划以及农场生产资料管理等生产计划系统,提高效能。
2、突出个性化与差异性营销方式
物联网、云计算等技术的应用,打破农业市场的时空地理限制,农资采购和农产品流通等数据将会得到实时监测和传递,有效解决信息不对称问题。
近年来各地兴起农业休闲旅游、农家乐热潮,旨在通过网站、线上宣传等渠道推广、销售休闲旅游产品,并为旅客提供个性化旅游服务,成为农民增收新途径和农村经济新业态。
3、提供精确、动态、科学的全方位信息服务
面向“三农”的信息服务为农业经营者传播先进的农业科学技术知识、生产管理信息以及农业科技咨询服务,引导龙头企业、农业专业合作社和农户经营好自己的农业生产系统与营销活动,提高农业生产管理决策水平,增强市场抗风险能力,做好节本增效、提高收益。
同时,云计算、大数据等技术也推进农业管理数字化和现代化,促进农业管理高效和透明,提高农业部门的行政效能。
来源:中商产业研究院


