国家发展改革委 关于
印发《中西部和东北重点地区承接产业转移平台建设
中央预算内投资专项管理暂行办法》的通知

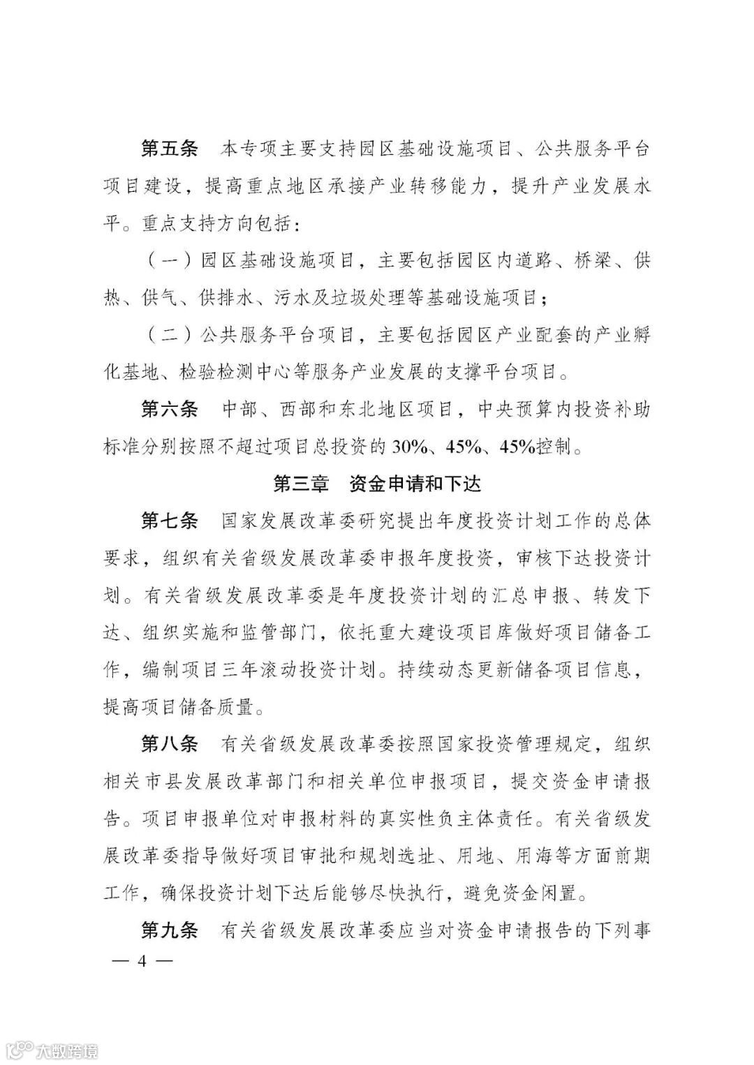
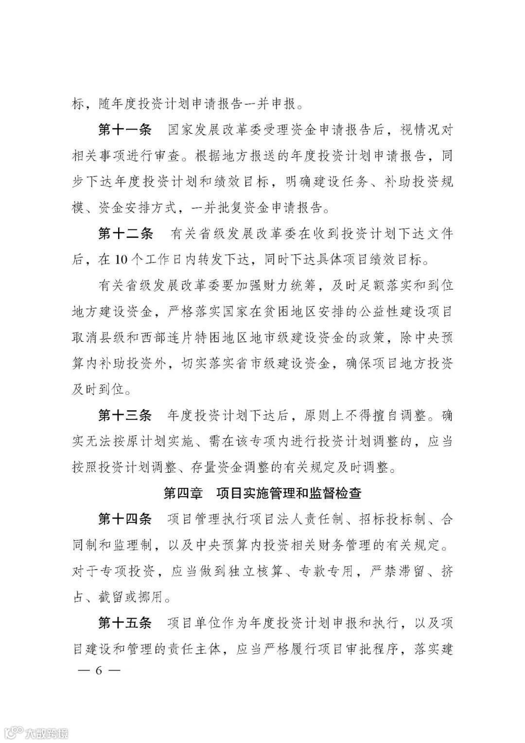
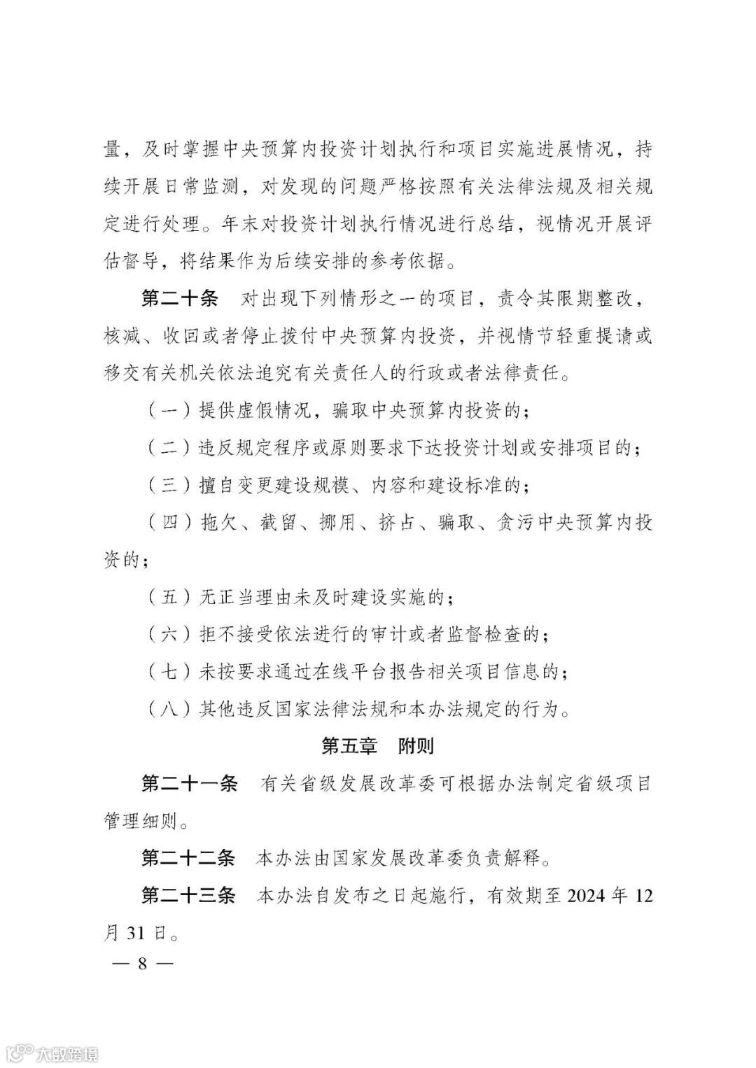
为促进中西部和东北地区积极有序承接国内外产业转移,加强重点地区承接产业转移平台建设中央预算内投资专项管理,提高中央预算内投资使用效率,推进中央预算内投资管理制度化、规范化、科学化,现印发《中西部和东北重点地区承接产业转移平台建设中央预算内投资专项管理暂行办法》,请遵照执行。
国家发展改革委
2020年3月13日
附件:《中西部和东北重点地区承接产业转移平台建设中央预算内投资专项管理暂行办法》






>>>阅读原文,下载附件<<<
【科强动态】硬科技助力“抗疫”;科强与西科控股相关公司共同捐赠47台“红外血管成像仪”
【科强动态】科强研究院致客户、在孵企业、合作伙伴的一封信
【媒体播报】西安市退役军人精英创业赛成功举办,各媒体争相报道!
【媒体播报】2019西安市退役军人精英创业赛圆满举办
【技术融合】区块链技术如何在现代军事领域“一展身手”
【技术融合】云作战:战场上空的“云”是为打通战场“经络”穿针引线
·END·
汇聚硬科技 推举强军梦
科强研究院 科强智库
请扫码关注,了解更多资讯!

