摘要
高技术制造、先进制造、高端装备、装备制造等产业是国民经济行业中大类、中类、小类等不同层次行业的组合。高技术制造业中的“医疗仪器设备及仪器仪表制造业”,是专用设备制造业和仪器仪表制造业两个大类中各挑选部分中类和小类组合而成,在标准的国民经济行业中并不存在一个大类与之直接对应。而高技术制造业中的“医药制造业”与标准的国民经济行业中的医药制造业大类完全对应。装备制造业包含的七个行业则与国民经济行业中的大类完全对应。战略性新兴产业分类是在《国民经济行业分类》基础上的再分类。作为战略性新兴产业的高端装备制造业自然是国民经济行业中大类、中类、小类等不同层次行业的组合。先进制造业以战略性新兴产业和高端装备制造业为代表,同样也是国民经济行业中大类、中类、小类等不同层次行业的组合。
报告提出了一种测算高技术制造、先进制造、高端装备、装备制造等产业规模与增速的方法。即利用国家统计局公布的2007年规上工业分行业增加值数据、规上工业分行业实际增速以及分行业PPI数据,计算2007年之后的规上工业分行业增加值数据,再将分行业数据汇总即可。不过,由于先进制造业无明确定义,高端装备制造业涉及的活动和产品过细,该方法暂时可以测算的是高技术制造业与装备制造业的规模与增速。
高技术制造业和装备制造业对我国工业贡献分别高达23%与52%。2017年,我国高技术制造业增加值已经达到3.3万亿,对规上工业增加值增速的贡献达到23%;装备制造业的增加值更是高达9.1万亿元,对规上工业增加值增速的贡献高达52%。从内部结构看,计算机、通信和其他电子设备制造业对高技术制造业的贡献率最高,达到64.52%。计算机、通信和其他电子设备制造业、电气机械及器材制造业、通用设备制造业对装备制造业增速的贡献率最高,分别达到28.23%、18.89%、16.02%。
美国难阻我国进入以高技术制造、先进制造、高端装备、装备制造等为代表的新经济的黄金时代。美国发起“贸易战”、限制中国企业对美投资并购、对中国高技术企业(中兴)实施出口限制的目的之一是抑制中国高技术制造业、先进制造业、高端装备制造业、装备制造业的发展。但历史的大势是无法改变的,美国的这些举措只会加快我国在这些领域的自主创新步伐,实现自力更生,从而更好地迎接新经济的黄金时代。
正文
近期,美国通过发起“贸易战”、限制中国企业对美投资并购、对中国高技术企业(中兴)实施出口限制等一系列手段对中国进行刁难,实际上,这背后的一个重要原因是美国希望借此抑制中国高技术制造业、先进制造业、高端装备制造业、装备制造业的发展。这些产业代表我国经济的发展方向,因此,市场关注度颇高。但对这些产业的概念、内涵以及他们之间的区别,他们与统计局公布的通用装备制造业、专用装备制造业等产业的差别,市场了解的似乎不够充分。
为此,本报告指出,高技术制造业、先进制造业、高端装备制造业、装备制造业等产业实际上是国民经济行业中大类、中类、小类等不同层次行业的组合。接着,报告提出了一种测算高技术制造、先进制造、高端装备、装备制造等产业规模与增速的方法。测算结果显示,2017年,我国高技术制造业增加值已经达到3.3万亿,对规模以上工业增加值增速的贡献达到23%;装备制造业的增加值更是高达9.1万亿元,对规模以上工业增加值增速的贡献高达52%。最后,报告指出,美国的刁难只会加快我国在高技术制造、先进制造、高端装备、装备制造领域的自主创新步伐,实现自力更生,从而更好地迎接新经济的黄金时代。
一、高技术制造、先进制造、高端装备、装备制造是不同层次行业的组合
(一)解码国民经济行业划分标准
要厘清高技术制造、先进制造、高端装备、装备制造等产业的内涵与区别,首先要知悉我国国民经济行业划分标准。2017年10月1日,最新版的《2017年国民经济行业分类(GB/T 4754—2017)》正式实施。该分类标准明确指出,我国目前采用线分类法与分层次编码方法,用代码将国民经济行业划为门类、大类、中类、小类四级。其中,共有20个门类、97个大类、473个中类、1381个小类。具体来看,农、林、牧、渔业、采矿业、制造业、建筑业、批发零售业、信息传输、软件和信息技术服务业等属于门类行业;有色金属矿采选业、农副食品加工业、纺织业、医药制造业、通用装备制造业、专用装备制造业等常见的统计局公布分行业效益数据的行业属于大类行业;而像水泥、石灰和石膏制造、采矿、冶金、建筑专用设备等中类行业,水泥制造、矿山机械制造等小类行业的数据统计局基本不公布,相关数据一般只能向有关行业协会咨询。

(二)高技术制造业、先进制造业、高端装备制造业、装备制造业是国民经济行业中大类、中类、小类等不同层次行业的组合
至于高技术制造业、先进制造业、高端装备制造业、装备制造业,他们并不属于国民经济行业分类标准中的某一门类、大类、中类或小类。但它们的产业标准是以国民经济行业分类标准为基础制定的,不同的是它们是大类、中类、小类等不同层次行业的组合。具体来看:
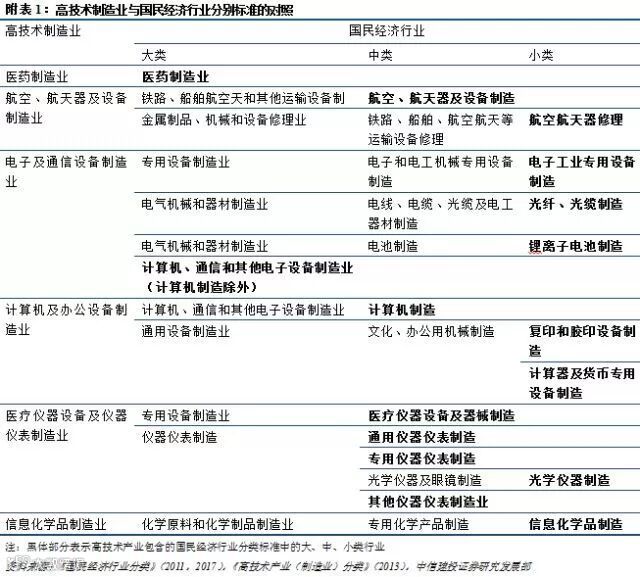
国家统计局公布的《高技术产业(制造业)分类》(2013)明确指出,目前,我国的高技术制造业分类标准是以《国民经济行业分类》为基础,对国民经济行业分类中符合高技术产业(制造业)范畴相关活动的再分类。我们梳理发现,高技术制造业中的“医疗仪器设备及仪器仪表制造业”,就是专用设备制造业和仪器仪表制造业两个大类中各挑选部分中类和小类组合而成,在标准的国民经济行业中并不存在一个大类与之直接相对应。而高技术制造业中的“医药制造业”则是由医药制造业一个大类组成,正好完全对应。
装备制造业包含金属制品业、通用设备制造业、专用设备制造业、汽车制造业、铁路、船舶、航空航天和其他运输设备制造业、电气机械和器材制造业、计算机、通信和其他电子设备制造业、仪器仪表制造业等七个行业,这些行业与《国民经济行业分类》的大类行业完全对应。
高端装备制造业包括航空装备产业、卫星及应用产业、轨道交通装备产业、海洋工程装备产业与智能制造装备产业,是七大战略性新兴产业之一。国家统计局公布的《战略性新兴产业分类(2012)》明确指出,战略性新兴产业分类是在《国民经济行业分类》基础上,对战略性新兴产业相关活动的再分类。只是由于战略性新兴产业涉及到更细的活动和产品,国民经济行业分类的详细程度不能完全满足战略性新兴产业分类的需要。因此,战略性新兴产业分类细化到行业和产品(服务)。但实际上,产品(服务)是国民经济行业中小类行业的再细分。也就是说,战略性新兴产业中的小类行业是国民经济行业分类中小类行业的全部或部分。因此,作为七大战略性新兴产业之一,高端装备制造业同样是国民经济行业中大类、中类、小类等不同层次行业的组合。
目前,国家对先进制造业尚无明确定义。从国务院、发改委和工信部等政府部门发布的文件显示,先进制造业以战略性新兴产业和高端装备制造业为代表,处于制造业价值链高端和产业链核心环节。具体包括航天、大飞机、工业机器人、高铁、数控机床、新能源汽车、智能汽车、5G、超级计算机、无人机、新材料、现代农业机械、高端医疗器械和药品、高端船舶和海洋工程装备等行业。由此可见,先进制造业应该也是以国民经济行业分类标准为基础,大类、中类、小类等不同层次行业的组合。

二、如何测算高技术制造、先进制造、高端装备、装备制造的规模
(一)数据缺失导致无法通过直接汇总的方式测算规模
既然高技术制造业、先进制造业、高端装备制造业、装备制造业是国民经济行业中大类、中类、小类等不同层次行业的组合,那是否意味着将相关层次行业增加值数据加总,就可以测算出这些行业的规模呢?理论上确实如此,但是国家统计局只公布过年度规模以上工业分行业增加值数据,即大类工业行业的增加值数据,但并没有公布中类或小类行业的有关数据。因此,我们无法直接获取高技术制造业、先进制造业、高端装备制造业等产业包含的中类与小类层次行业数据,从而难以直接测算上述产业的规模。而且由于国家统计局自2008年开始,不再对外发布年度规模以上工业分行业增加值数据。因此,即使装备制造业包含的七个行业与国民经济行业中的大类行业完全对应,但由于我们难以直接获取相关行业数据,同样无法直接测算装备制造业业的规模。
(二)一种测算这些行业规模的方法
尽管如此,我们仍可以利用国家统计局公布的2007年规模以上工业分行业增加值数据、规模以上工业分行业实际增速以及工业分行业PPI数据,计算2007年之后的规模以上工业分行业增加值。然后将装备制造业包含的七个大类行业数据汇总,即可以测算出我国装备制造业的规模与增速。与此同时,通过将国家统计局发布的《高技术产业(制造业)分类》(2013)与国民经济行业分类标准进行对照后发现,我国高技术制造业一共包括2个大类行业(医药制造业+计算机、通信和其他电子设备制造业)、1个准大类行业(不包括钟表与计时仪器制造与眼镜制造的仪器仪表制造业)、2个中类行业(航空、航天器及设备制造+医疗仪器设备及器械制造)、7个小类行业(航空航天器修理+电子工业专用设备制造+光纤、光缆制造+锂离子电池制造+复印和胶印设备制造+计算器及货币专用设备制造 +信息化学品制造)。虽然中类和小类行业数据难以获得,但考虑到一个大类行业一般包括多个中类行业(5个以上),一个中类行业又包括多个小类行业(5个以上)。因此,我们考虑用“医药制造业+计算机、通信和其他电子设备制造业+仪器仪表制造业”作为高技术制造业的替代指标。不过,先进制造业因无明确定义,暂时无法用此方法测算其规模与增速。高端装备制造业因涉及的活动和产品过细,暂时也无法用此方法测算其规模与增速。

(三)测算方法结果稳健可靠
在运用上述方法测算高技术制造业、装备制造业的规模之前,我们计算了2008年以来历年的规模以上工业分行业增加值,然后汇总计算规模以上工业增速,并将之与国家统计局公布的增速进行比较。以验证我们测算方法的稳健性与可靠性。计算结果显示,测算的规模以上工业增加值增速与国家统计局的公布值较为接近(除个别年份外),预估偏差率均在5%以内,这表明我们的测算方法行之有效。


三、高技术制造业和装备制造业对工业增速贡献高达23%与52%
通过梳理细分行业,并结合现有数据,我们找到了测算高技术制造业与装备制造业增加值增速的方法,恰好,目前国家统计局也公布历年高技术制造业与装备制造业增加值增速数据。通过对比,我们发现,无论是增速还是占比,计算结果与统计局公布的数据都十分吻合,误差较低。这表明我们的计算结果较为可靠。在测算数据可靠性较高的前提下,我们进一步发现,目前,高技术制造业对规模以上工业增加值增速的贡献达到23%,装备制造业的贡献则高达52%,两者已成为影响工业的关键因素。
(一)我国高技术制造业与装备制造业的增加值达3.3万亿元与9.1万亿元
从增速角度看,我们计算的高技术制造业与装备制造业增加值增速与国家统计局公布的数据高度吻合。以2017年为例,该年高技术制造业与装备制造业的增加值增速公布值分别为13.4%与11.3%,而我们的测算值则分别为13.5%与11.7%,误差仅为0.1%和0.4%。测算结果显示,从绝对规模看,2017年,我国高技术制造业增加值已经达到3.3万亿,装备制造业的增加值更是高达9.1万亿元。

(二)估测的高技术制造业与装备制造业增加值占比为11.8%和32.7%
从占比角度看,我们的估测值与国家统计局公布的数据同样比较一致。同样以2017年为例,该年统计局公布的高技术制造业与装备制造业增加值占比分别为12.7%与32.7%,而我们的测算值则分别为11.83%和32.67%,误差仅为0.87%与0.03%。
需要指出的是,在计算占比时,我们是将测算的高技术制造业与装备制造业增加值除以国家统计局公布的全部工业增加值,而非计算的规模以上工业增加值。这主要是基于三方面原因考虑:第一、2007年规模以上工业增加值数据比全部工业增加值数据大,而我们计算基期恰恰是2007年,这可能导致我们测算的规模以上工业增加值数据偏高;第二、行业口径在2007年以来经过了多次调整,部分原属于工业的细分行业被调整出去。因此,即使是通过汇总分行业规模以上工业增加值的方法,得出的规模以上工业增加值数据也有可能偏大;第三、高技术制造业涉及的医药制造业、计算机、通信和其他电子设备制造业、仪器仪表制造业这三个大类行业未作大的调整,装备制造业囊括的七个大类行业只是把交通运输业拆分成汽车制造业与铁路、船舶、航空航天和其他运输设备制造业等行业,因此,行业口径的变化对我们估测高技术制造业与装备制造业增加值的影响较小。综上所述,我们在计算占比时,规模以上工业增加值数据用统计局公布的全部工业增加值数据。

(三)计算机、通信和其他电子设备制造业对高技术制造业与装备制造业的拉动率最高
无论是从拉动率还是贡献率角度看,高技术制造业与装备制造业已经成为影响工业的关键产业。2015年以来,高技术制造业与装备制造业对规模以上工业增加值的拉动稳步上升。2017年,测算的规模以上工业增加值增速为6.3%(实际值为6.6%)。其中,高技术制造业对规模以上工业增加值的拉动率为1.43个百分点,对规模以上工业增加值增速贡献达到22.68%;装备制造业对规模以上工业增加值的拉动率为3.27个百分点,对规模以上工业增加值增速贡献达到51.83%。从内部结构看,计算机、通信和其他电子设备制造业对高技术制造业的贡献率最高,达到64.52%。计算机、通信和其他电子设备制造业、电气机械及器材制造业、通用设备制造业对装备制造业增速的贡献率最高,分别达到28.23%、18.89%、16.02%。


四、美国难阻我国进入新经济的黄金时代
近期,美国通过发起“贸易战”、限制中国企业对美投资并购、对中国高技术企业(中兴)实施出口限制等一系列手段对中国进行刁难,实际上,这背后的一个重要原因是美国希望借此抑制中国高技术制造业、先进制造业、高端装备制造业、装备制造业的发展。但历史的大势是无法改变的,美国的这些举措无法阻碍我国高技术制造业、先进制造业、高端装备制造业、装备制造业的发展,只会让我们更加清醒的认识到核心装备、关键技术靠化缘是要不来的,唯有通过加快自主创新的步伐,加速进口替代,实现自力更生,从而更好地迎接新经济的黄金时代。
从经济发展规律角度看,按照美国著名经济学家钱纳里和赛尔奎的工业化理论,一个国家或地区在工业化中后期向后工业化阶段转变的过程中,以煤炭、有色、钢铁为代表的传统重工业占比会不断减少;而以高技术、先进制造、高端装备、装备制造等为代表的新兴产业占比会持续提升。当前,我国正处于从工业化中后期向后工业化阶段过渡的发展阶段。在这一发展阶段,我国将迎来以高技术制造、先进制造、高端装备、装备制造等为代表的新经济的黄金时代。
从政策层面看,党的十九大报告明确提出,要加快建设制造强国,加快发展先进制造业,促进我国产业迈向全球价值链中高端,培育若干世界级先进制造业集群。与此同时,我国有关部门也出台了一系列政策,推动我国高技术、先进制造、高端装备、装备制造等产业的发展。今后,工业互联网、环保设备、智能制造、新能源汽车、智能网联汽车、半导体、芯片、5G、机器人、生物医药等行业将迎来大发展的黄金机遇期。

考虑到我国经济已由高速增长阶段转向高质量发展阶段,正处在转变发展方式、优化经济结构、转换增长动力的攻关期,建设现代化经济体系是我国经济发展的迫切要求和重要战略目标。高技术制造、先进制造、高端装备、装备制造等产业的快速发展,不仅有利于推动我国经济实现“三大变革”(质量变革、效率变革、动力变革),提高全要素生产率,助力现代化经济体系建设,还将为建设科技强国、质量强国、航天强国、网络强国、数字中国与智慧中国提供强有力的支撑。




来源:产业中国研习社
编辑:邱磊
科技智库 一个有态度的公众号


长按,识别二维码,加关注


