
近日,36氪《2020年度中国新经济独角兽TOP100暨「价值指数」》报告正式发布。
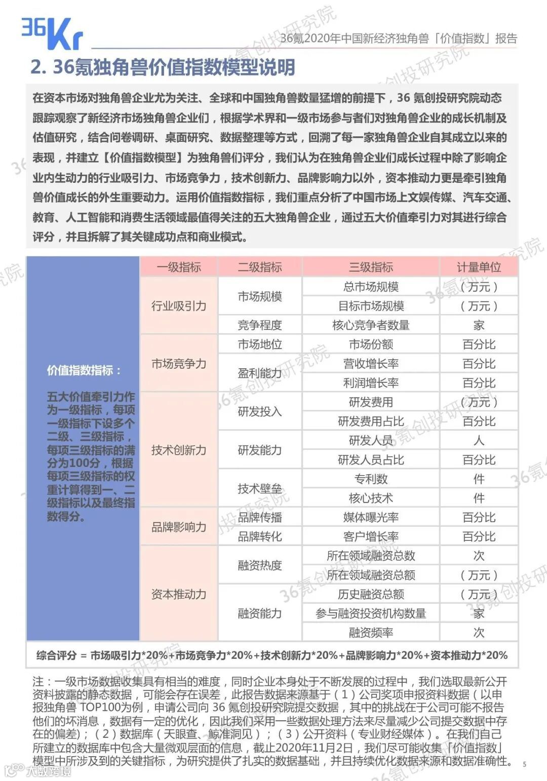
36氪创投研究院根据学术界和一级市场参与者们对独角兽企业的成长机制及估值研究,结合问卷调研、桌面研究、数据整理等方式,回溯了每一家独角兽企业自其成立以来的表现,并建立「价值指数模型」为独角兽们评分,进而得出了100家代表中国新经济的独角兽企业。
报告认为,在独角兽企业们成长过程中除了影响企业内生动力的行业吸引力、市场竞争力,技术创新力、品牌影响力以外,资本推动力更是牵引独角兽价值成长的重要外生动力。
36氪创投研究院指出,这些独角兽们不仅从新经济的浪潮里脱颖而出、备受瞩目,并且长期来看其价值成长将贯穿整个一二级市场,最终引领未来商业的发展方向。根据上榜独角兽企业的整体发展、融资情况、所处行业等维度统计分析,它们身上集中体现了以下六大特征:
“马太效应,强者愈强”,估值持续向头部企业集中,16家超级独角兽贡献了超过7成估值;
融资速度和规模从早期向后期递增,资本参与程度加强,上榜独角兽平均经历6轮融资;
2018年“资本寒冬”却成为独角兽的“吸金年”,当年新晋独角兽数量爆增;
独角兽企业依然聚集于北、上、杭、深,未来长三角、大湾区独角兽数量有望与北京缩小差距;
在线教育类独角兽融资力度暴增,国潮新品牌类独角兽悄然升起,各新兴技术细分领域成为独角兽崛起的润土。
2020中国新经济独角兽企业TOP100榜单
具体报告如下
来源:36氪创投研究院"
编辑:邱磊


