
7月6日,江苏省药监局发布《关于开展2021年药品生产质量安全自查自纠工作的通告》。
通告明确,药品上市许可持有人、药品生产企业(以下统称持有人)对2019年以来主体责任落实情况开展自查。委托生产的持有人,自查自纠范围要延伸至受托生产企业。
持有人应于2021年9月30日前完成自查。2021年10月15日前,持有人应向所在地省局检查分局报送《药品生产质量安全自查自纠报告》。

药品上市许可持有人、药品生产企业(以下统称持有人)是药品质量安全的第一责任人,必须严格遵守药品法律法规和规范,认真落实药品生产各项监管制度要求,对生产管理过程中药品的安全性、有效性和质量可控性负责。持有人要主动对药品生产质量管理体系、药品生产质量管理行为等开展持续性的自我检查,及时发现问题并进行自我纠正,不断提升药品生产合规水平。为进一步督促企业落实主体责任,根据《药品管理法》《疫苗管理法》《药品生产监督管理办法》《药品注册管理办法》等法律、法规规定,现就开展2021年药品生产质量安全自查自纠工作有关事项通告如下∶
一、省内取得《药品生产许可证》的持有人均应对上市药品生产质量安全开展自查自纠。委托生产的持有人,自查自纠范围要延伸至受托生产企业。
二、持有人的法定代表人、主要负责人以及生产管理负责人、质量管理负责人应当组织落实自查自纠工作,承担相关责任义务。鼓励委托第三方机构协助开展自查,提高自查成效。
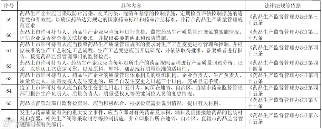
三、持有人要按照《药品管理法》《疫苗管理法》《药品生产监督管理办法》《药品注册管理办法》《药品生产质量管理规范》等法律、法规规定,全面落实药品生产质量安全主体责任,并对2019年以来主体责任落实情况开展自查,自查包括但不限于以下内容∶
(一)对照《药品生产质量安全主体责任重点事项清单》(附件1)和《药品生产质量安全主体责任负面事项清单》(附件2)开展自查,评估企业生产质量管理是否符合相关法律法规要求。
(二)按照《药品生产质量管理规范》及相关附录开展自查,评估企业药品生产质量管理规范的实施情况。
(三)对照《药品生产环节典型问题清单》(附件3),举一反三开展自查,查找药品生产质量管理中存在的风险隐患。
(四)对各类行政处罚和药品生产监督检查发现问题的整改,以及聚集性不良事件、抽检不合格等问题的处置等,进行彻底回顾自查,同时评估整改是否到位、处置是否彻底。
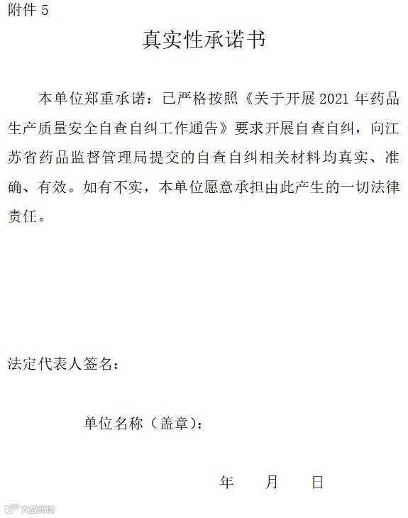
四、持有人应于2021年9月30日前完成自查。对自查发现的问题应立即采取有效整改措施,短期内不能完成整改的,应当制定切实可行的整改计划。对存在重大质量安全风险隐患的,持有人应立即停止生产活动并采取风险控制措施,同时报告省局药品生产监管处和所在地检查分局。2021年10月15日前,持有人应向所在地省局检查分局报送《药品生产质量安全自查自纠报告》(附件4)纸质版和电子版,同时递交《真实性承诺书》(附件5)。
五、省局各检查分局要审核持有人自查自纠报告,并按风险管理原则开展检查。对未按期上报自查自纠报告的,或对自查自纠工作不认真、走过场,存在瞒报、漏报的持有人,要列入重点监管对象。省局各检查分局应于10月30日前向药品生产监管处报送《药品生产质量安全自查自纠工作情况汇总表》(附件6)。
六、省局将根据各持有人自查自纠情况实施飞行检查,并对检查情况进行通报。在此基础上,省局将进一步推动完善企业落实主体责任的有关措施,研究建立药品生产质量安全自查自纠工作长效机制,并将企业落实主体责任情况纳入监管信用等级管理。
江苏省药品监督管理局























