搜索
首页
大数快讯
大数活动
服务超市
文章专题
出海平台
流量密码
出海蓝图
产业赛道
物流仓储
跨境支付
选品策略
实操手册
报告
跨企查
百科
导航
知识体系
工具箱
更多
找货源
跨境招聘
DeepSeek
首页
>
【产业情报】政府促进科技成果转化资助的国际经验及启示
>
0
0
【产业情报】政府促进科技成果转化资助的国际经验及启示
科情智库
2016-07-11
1
导读:科技成果转化环节的资金不足是制约科技成果转化的瓶颈。
点击上方“
科情智库
”可以订阅哦
此为
原创
转载请注明来自“公众号:
科情智库
”
科技成果转化, 是指为提高生产力水平而对科
学研究与技术开发所产生的具有实用价值的科技成
果所进行的后续试验、开发、应用、推广直至形成
新产品、新工艺、新材料, 发展新产业等
活动
,处
于创新链条的后端,是科技创新与市场结合的关键
环节。各国政府都注重制定政策和措施鼓励产学研
合作,以便创新成果被顺利地开发,并向技术需求
方转移,实现商业化。然而,由于科技成果转化环
节风险高、资金需求量大、缺少配套条件,并且具
有很强的外部性,需要政府部门给予政策、资金、
环境等多方面的支持和引导,因此,发达国家政府
普遍通过设立资助项目的方式来促进科技成果转
化,聚集科技成果转化的资金、技术、人才、信息
等要素,取得了较好的效果。本文选取
美国
、加拿
大、英国等发达国家政府在促进科技成果转化方面
的典型资助进行分析研究,以期对我国的科技成果
转化工作提供借鉴。
发达国家促进科技成果转化资助情况
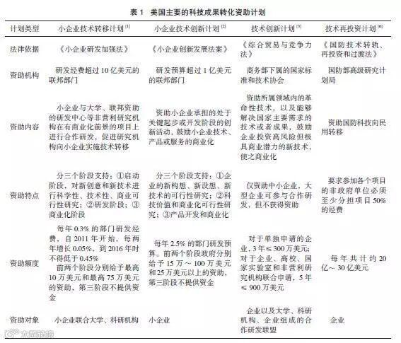
1. 美国科技成果转化资助计划
美国是世界上科技成果转化最成功的国家之
一。享誉世界的“硅谷模式” 证明, 美国的大学、
联邦实验室与工业界之间建立了良好的伙伴关系。
多项科技成果转化资助计划的实施、完善的法律保
障以及科学的激励机制是美国科技成果转化成功的
重要因素, 尤其是政府部门在设立成果转化计划引
导和推动科技成果转化方面发挥了重要作用。为加
大对关键环节的投入,美国政府主要建立了小企业
技术转移计划(STTR)、小企业技术创新计划资
助(SBIR)、技术创新计划(TIP)、技术再投资
计划(TRP)等,对企业或产学研联盟提供直接资
助,并通过法律保障资助计划的投入力度,对美国
科技成果转化为创新实力起到了重要作用,详见表1。
2.
加拿大
科技成果转化资助计划
科技成果转化难,除资金缺乏因素外,还包括
配套技术不够、人才缺乏、信息不对称等多种因素。
为创造促进成果转化的良好环境,加拿大政府在加
大投入的同时,也注重以资助计划为核心搭建网络
平台,汇集资源,提供配套
服务
。加拿大政府通过
技术伙伴计划(TPC)、工业研究援助计划(IRAP)、
联邦技术转移伙伴计划(FPTT)等,建立起了一套
以政府为主导的促进科技成果开发和转化的高效运
作体系,为国家经济发展创造了巨大的价值。上述
计划的特点见表2。
3. 英国科技成果转化资助计划
企业与科研机构的合作具有极大的互补性:一
方面,企业从与科研单位的合作中提高了研发力量,
增强了产品的市场竞争力;另一方面, 科研部门与
企业合作,获得了资助,发挥了科研部门的知识专
长,加快了人才培养,加速促进研发。为促进科技
与产业的结合,英国政府设立了联系计划(LINK)、
研发资助计划(GRD)、知识转移伙伴计划(KTP)
等资助计划,通过研究机构和商业界的长期合作,
化解了企业研发的风险,提升了创新能力,见表3。
4. 其他国家促进科技成果转化的资助计划
其他发达国家也都制定了相应的资助措施来支
持科技成果转化。如,日本政府于2003年组建了
科学技术振兴机构(JST),是隶属于文部科学省
的独立行政法人, 其主要工作之一是新技术的产业
化开发。法国通过“研究与技术创新网络”来加强
研究伙伴关系,成功地促进了商业部门与学术研究
人员之间的合作。瑞士于2005年2月启动“知识
及技术转让”计划,有效促进了全社会的创新和创
业精神,使科技成果迅速转化为产品,为国家和社
会创造了财富。
发达国家促进科技成果转化资助的主
要特点
1. 通过立法保障各项资助计划的实施
发达国家十分重视对促进科技成果转化的立
法,制定法律对资金投入和激励机制方面进行保障,
具体包括:
(1) 通过立法确保增加科技成果转化环节的投
入。如,美国的《技术创新法》明确指出,联邦政
府对国家投入研发成果的转化负有责任,要求政府
部门推动高新技术向地方政府和企业转移。日本的
《
专利
法》、《外汇及外贸管理法》、《产业教育振
兴法》、《工业标准化法》等,对科技成果转化的
法律地位、资金支持、税收优惠、管理等进行了
明确规定。英国的《发明开发法》、《应用研究合
同法》等也对科技成果转化的投入进行了规定 。
这些措施明确了科技成果转化的法律地位,保证了
科技成果转化的投入。
(2) 通过立法设立了科技成果转化资助计划。从
20世纪80年代开始,美国制定了十多部与科技
成果转化有关的法律,并在多部法律中规定设立促
进科技成果转化或技术转移的计划,如,1982年
的《小企业创新开发法》规定在联邦政府主要研究
机构内制定小企业创新研究计划;1992年《小企
业研发加强法》增加了小企业创新研究计划各部门
预算投入比例,并在国防部、能源部、健康与人类
服务部、国家航空航天局和国家科学基金会5个机
构启动小企业技术转让计划。这些法律措施明确了
科技成果转化资助的主体、经费、资助对象和方式
等重要内容,使各项资助计划有法可依。
(3) 通过立法理顺了科技成果转化机制。美
国1980年颁布的《拜杜法案》,允许大学、小企
业和非营利机构对政府资助所得的研发成果拥有知
识产权,并可以专有或者非专有方式授权给产业界,
进行技术转移。在这个法案及其相关修订法案
的激励下,美国的大学与产业界的合作大为改观,
为科技成果转化打下了良好基础。法国1999年颁
布的《技术创新和科研法》鼓励发展公共科研部门
与企业的合作关系,允许科技人员自由流动。日本
1999年颁布的《关于促进大学等的技术研究成果
向民间事业者转移的法律》鼓励大学设立科技成果
转化中介机构,为科技成果转化提供全方位的服务。
法律措施理顺了科技成
果转化的机制,保障了科技
成果转化顺利进行。
2. 加强企业和高校、科研院所的合作,形成科
技成果转化的良好氛围
产学研合作是科技成果产业化的主要形式。企
业的技术开发能力相对来说比较薄弱,但有资金的
优势,而大学、科研机构拥有科技开发人才、实验
设备等优势,企业依托大学,实现了强强联合,优
势互补。为此,世界各国都将促进产学研合作
的资助作为推动科技成果转化的重点。如,美国的
小企业技术转移计划通过支持中小企业与研究机构
间合作的技术转移项目,来鼓励促进中小企业与非
营利研究机构间的合作;加拿大的技术伙伴计划资
助企业、组织和研究机构或其联合体的产业研究以
及竞争前开发和相关学习活动,为能够产生经济、
社会和环境效益的示范项目提供资金支持;日本的
企学联合新技术创新化计划从产业界的视角发掘新
技术,通过大学、公立研究机构等与企业的合作研
究实现创新。总之,促进产学研合作的资助或奖励,
促进了科技成果由科研机构、大学向企业转移,起
到了良好的效果,体现在两个方面:
(1) 建立起以科技成果转化和产业化为导向
的研究模式,使科技成果与经济需求紧密结合。各
国的资助计划通过支持高校科研机构从事产业化方
面的研究,使得高校和科研院所将产业和市场需求
作为从事科研的出发点,建立起以科技成果转化和
产业化为导向的研究模式,从而使科技成果与经济
需求的结合更加紧密。
(2) 提升了企业的创新能力和竞争力,产生
了良好的科技与经济效益。各国的资助计划将产学
研合作作为资助重点,有利于增加企业从事创新和
科技成果产业化的资金、技术和人员投入,为企业
的科技成果转化提供有效的支持。这些措施解决了
企业技术、人员不足的问题,加速了产品开发过程,
提升了企业的创新能力和竞争力,同时也使科研机
构通过技术转让获得收益,产生了良好的经济效益。
3. 重视搭建网络,发挥科技成果转化主体的作用
发达国家在对促进科技成果转化进行资助的过
程中,注重搭建促进科技成果转化的平台。通过平
台和网络的构建,促进科技成果生产者、使用者和
转化者之间的紧密结合,以及成果、资金、技术、
人才之间的紧密结合,成为促进科技成果转化的加
速器,具体有以下作用:
(1) 信息传递。通过构建科技成果转化网络,
将成果信息、企业信息、专家经验等汇集起来。成
果转化网络的建立,一方面能够促进企业获得成果信
息,使成果提供方更多地了解市场需求;另一方面能
够为企业、科研机构的战略决策提供依据,为政府制
定政策提供参考。如,加拿大联邦技术转移伙伴计划,
通过商业化层面的信息发布,促进技术和知识转移,
为联邦科学部门和机构提供网上经验交流的平台,
共享专家经验、信息和政府领导成员观点,建立起
科技成果提供者和使用者之间良好的合作关系。
(2) 专家共享。专家经验在科技成果转化过
程中起着重要作用,因此,政府通过成果转化资助
构建起专家经验共享的平台。如,英国知识转移伙
伴计划中,每个项目都有一个咨询专家,负责给予
所有参与者咨询意见,通过提供专家咨询建议,帮
助成果转化者更顺利地获取相关技能和经验。另外,
专家可对科技成果转化项目进行评价、跟踪,并为
政府提供决策咨询。
(3) 交易撮合。政府在科技成果转化资助过
程中往往会搭建平台,针对企业和科研机构的成果
转让,
专利申请
、人才培养等提供全方位的服务。
如日本 JST 实施大量的交易撮合活动来促进研究
成果顺利转移到企业中并进行开发和商业化。
4. 注重资助之间的衔接,体现政策导向
发达国家在实施科技成果转化资助的过程中注
重结合转化规律,分阶段对不同时期的成果转化项
目进行资助,加强各阶段之间的衔接,并与政府战
略导向紧密结合。
(1) 分阶段实施科技成果转化资助有利于提
高资金使用效果。如小企业技术创新计划、小企业
技术转移计划都将科技成果从产生到市场化划分为
3 个阶段进行资助,并针对不同阶段设立不同的筛
选和资助标准。这种做法能够使资助的效果得到更
好的发挥,并引导社会资金投入到科技成果转化过
程中。
(2) 分阶段资助使得项目实施的关键阶段能
够集中更多的人、财、物资源,更有利于科技成果
转化过程中关键技术和难点的突破。如,英国小企
业研究与技术开发奖励计划功能目标的设计衔接性
和配套性强,能够满足中小企业技术创新不同类型
的资金需求。
(3) 科技成果转化资助过程中注重结合地区
自身特点,并体现政府的政策导向。如,日本地区
创新综合支援计划针对地区内急需进行产业化的领
域对科技成果进行实用化的研究开发。英国小企业
研究与技术开发奖励计划充分结合各区域的发展特
点和需求,形成独立的资助体系,并充分体现了地
方政府的政策导向。这种科技成果转化资助与地区
经济特点相结合的做法,体现了科技成果转化的最
终功能目标,有效地促进了区域经济的长远发展。
我国科技成果转化资助存在的主要问题
2014年,我国全社会研发投入已达13015.6
亿元,其中财政科技支出6454亿元,但在科技
成果转化资助方面仍存在一些问题。
1. 政府成果转化环节的投入存在缺口
根据《2013年全国科技成果统计年度
报告
》,
适宜技术转化的应用类科技成果中, 未应用或停用
的原因仍以资金问题为首要制约因素。科技成果转
化具有多阶段性和长期性,通常需要经过研发、中
试、产业化几个阶段才能实现成果的经济价值,每
一阶段都面临着很高的技术风险和市场风险,需要
大量资金投入。据推算,从研发到中试再到产业化
所需资金的比例是1∶10∶100。因此,成果转化阶
段需要政府资金投入来分散和降低风险。目前,虽
然国家和地方政府设立了成果转化引导基金和技术
创新引导基金,但由于设立
时间
短、金额不足,与
需求相比还有很大差距,资金缺乏仍然是制约成果
转化的首要因素。
2. 科技成果转化资助计划缺少系统性设计
中央层面有国家科技成果转化引导基金、中小
企业技术创新基金、产业技术基金等,地方层面也
有成果转化基金,但存在重复交叉、定位不清、资
源分散的问题。多数资金投向了风险较小的产业化
阶段,资源难以集中在科技成果转化阶段,无法产
生应有效果。
3. 科技成果转化所需人才、技术、信息、中介服务等资源不足
科技成果转化不仅需要技术手段,在科技成果
向企业转移、转化的过程中,还需要相应懂技术和
管理的高端人才,对接科技成果转化的网络平台和
从事风险评估、技术评价、法律、管理等的专业化
中介服务机构,而我国现阶段中介机构良莠不齐,
服务能力较弱, 尤其是缺少专业的中介机构,使得
企业难以识别和承接有价值的科技成果,市场化实
现困难。
启示
针对以上分析,提出如下建议:
(1) 深入实施《促进科技成果转化法》
保障科技成果转化投入的法律地位,理顺科技
成果转化机制。《促进科技成果转化法》修订案
规定:国家对科技成果转化合理安排财政资金投
入,引导社会资金投入,推动科技成果转化资金投
入多元化发展。研究开发机构、高等院校的主管
部门以及财政、科技等相关行政部门应当建立有利
于促进科技成果转化的绩效考核评价体系,将科技
成果转化情况作为相关单位及人员评价、科研资金
支持的重要内容和依据之一。科技成果完成单位应
按照一定标准对完成、转化职务科技成果作出重要
贡献的人员给予奖励和报酬。《促进科技成果转化
法》虽然从法律层面上保障了科技成果转化的投
入,建立了促进科技成果转化的激励机制,但目前
尚未正式颁布,还有待法律的实施以及投入增长、
评价机制、奖励和报酬等措施的进一步完善。
(2) 加大科技成果转化的政府资金投入
从发达国家经验来看,实施促进科技成果转化
的资助,通过法律、政策、制度等手段给予相应的
资金、技术、人才方面的支持,是提升产业竞争力,
增强国家创新能力的有效手段。目前,我国经济发
展方式亟待转变,经济结构面临着深层次的调整,
急需一批重大科技成果的转化和利用来提升产业竞
争力。虽然部分省市出台了相应措施来支持科技成
果转化,但由于时间短、资金额度有限,我国目前
科技成果转化环节的政府投入仍存在缺口,因此,
应加快完善国家层面的科技成果转化资助措施,发
挥政府资金的引导和带动作用,并鼓励和引导各地
区加大投入,给予科技成果转化长期、持续的资金
支持,营造良好的政策环境。
(3) 整合资源,增强科技成果转化资助的系
统性设计
根据中央财政科技计划管理改革,整合过去分
散在各个部门的技术创新引导类计划,避免资源分
散冲突和聚焦不够,突出目标和问题导向,加强科
技计划的科技成果转化目标和绩效考核,明确科技
成果转化资助计划的内容、标准和实施阶段,引导
金
融资
本、社会资本等对科技成果转化环节的多元
化投入,优化管理方式和措施,避免科技成果转化
资助向产业化的后端延伸,切实解决科技成果转化
的资金瓶颈问题。
(4) 培育中介机构和成果转化网络平台,集
聚优质资源
借鉴发达国家经验,搭建将科技成果生产者、
使用者和转化者紧密结合的科技成果转化平台。通
过平台和网络的构建,聚集资金、信息、技术、人
才等资源,与科技成果转化项目库相结合,发挥平
台的信息传递、专家共享和交易撮合功能,提高科
技成果转化的效率和效益。科技成果转化资助应构
建起企业、高校、科研院所合作的网络平台,促进
成果提供者和需求方的有效对接,充分调动各类主
体的积极性,促进科技成果在更大范围内转化。
作者简介:
潘昕昕:科学技术部科技经费监管服务中心,硕士,助理研究员。
研究方向:科技投入、科技经费管理。
本文来源自《全球科技经济瞭望》(李世辉 供稿)
点击下方
“阅读原文”
可查看原文
istic
微信号:keqingzhiku
长按识别二维码关注我们
投稿
邮箱
:isticweixin1@istic.ac.cn
【声明】内容源于网络
0
0
科情智库
宣传科技信息资源及科技情报研究成果,关注产业最新动态、发展热点和重大变革,为科技创新提供新媒体渠道。
内容
1586
粉丝
0
关注
在线咨询
科情智库
宣传科技信息资源及科技情报研究成果,关注产业最新动态、发展热点和重大变革,为科技创新提供新媒体渠道。
总阅读
6
粉丝
0
内容
1.6k
在线咨询
关注