
第二轮中央生态环保督察追责问责3300余人
31个省(区、市)及新疆生产建设兵团、6家中央企业的督察反馈,同步移交158个责任追究问题。
总体完成率超过97%,第二轮督察明确的2164项整改任务已完成61%。
生态环境部部长黄润秋在2023年全国生态环境保护工作会议上的工作报告指出适时启动第三轮中央生态环境保护督察。
那么在第三轮中央生态环境保护督察中,企业需要做好哪些迎检准备呢?
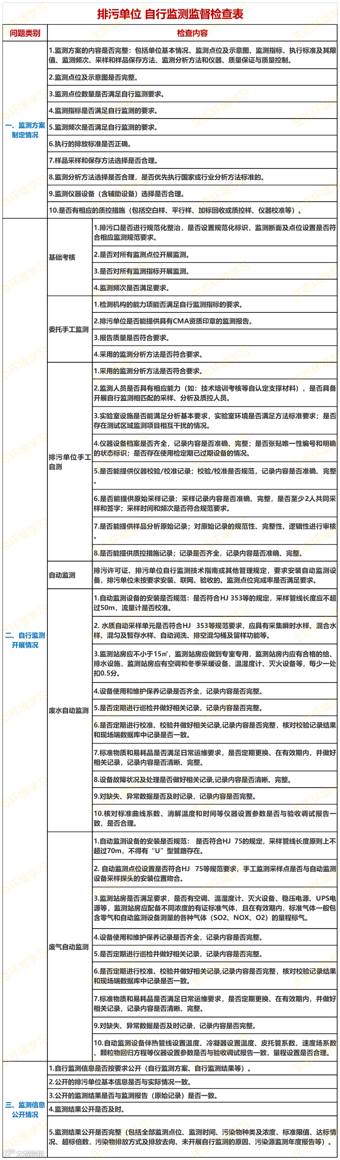
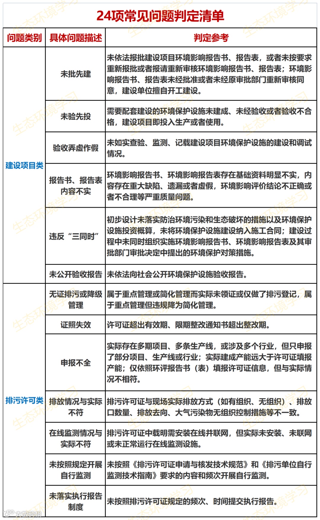
下附中央生态环境保护督察企业应知手册、《24项常见违法问题判定清单》、《排污单位自行监测监督检查表》、《排污许可检查内容和违法判定清单》、危废现场检查的63个要点供参考!
企业新建、改建、扩建项目应执行建设项目环境影响评价管理制度,履行相关审批手续,并严格落实环评文件及批复要求中的污染防治措施。
企业应执行建设项目环境保护“三同时”管理制度,确保建设项目配套的污染防治设施及风险防范措施与主体工程同时设计、同时施工、同时投产使用。
(1)企业应按照生态环境部门的要求完成排污登记工作,提供必要的资料,并保证所提供的各类环境信息真实有效,不得瞒报或谎报。
(2)排污企业应按照规定申请领取排污许可证,并确保排污许可证在有效期内。企业排污必须按照许可证核定的污染物种类、控制指标和规定的方式排放污染物。
(3)排污企业在申请排污许可证时,应按照自行监测技术指南以及《排污许可管理办法(试行)》的规定,编制自行监测方案。
(4)排污企业申领排污许可证后,应确保排污许可证副本中的规定得到良好执行
企业应按照《中华人民共和国环境保护税法实施条例》的规定,及时、足额缴纳环境保护税,并明确责任部门和人员。企业应当知晓缴纳环境保护税不免除其防治污染、赔偿污染损害的责任和法律、行政法规规定的其他责任。
(1)企业办公楼门口应当悬挂整体平面布置图,标示出生产车间、办公楼、锅炉房、固废仓库、废水及废气治理设施等位置,以及生产废水、生活污水、回用水、清下水管道和生产废水、生活污水、清下水以及生产废气排放口位置。
(2)产生废水的车间地面应当落实防腐防渗保护措施。并按照生态环境部门的要求,对车间内废水需分类收集的,应当分类收集并进行类别及流向标识;对产生废水的生产工艺,应当在进水端和出水端分别装有水表流量计;对废水收集管明管明渠,应当落实无杂物覆盖。
(3)产生废气的车间应当落实完善的收集处理设施。并按照生态环境部门的要求,对需要密闭车间进行密闭,不得设置排气扇,生产时不得开启门窗,车间要做到负压效果。对无法密闭的,应当采取措施减少废气排放。
安装污染源在线监控设备的企业,应当对相关设备进行有效管理,建立设备基础信息档案,提出对监控设备运行管理要求、信息传输检查要求等内容,以保证监控设备稳定运行,监测数据有效传输。
企业应建立废水管理制度,明确废水管理的部门与责任人。明确废水排放的目标指标,建立废水收集、处理设施管理台账,加强废水处理设施的现场管理,除被允许的情况外,应实现生产废水、生活污水、清下水 “三水”分开,规范收集、运营和排放,定期监测废水排放情况,对照相关排放标准做合规性评价,确保废水稳定达标排放。
企业应建立废气管理制度,明确废气管理的部门与责任人。明确废气排放的目标指标,建立废气收集、处理设施管理台账,对各类废气排放源分别采取措施进行治理。定期监测废气排放情况,对照相关排放标准做合规性评价,确保废气稳定达标排放。
企业应建立工业固体废物管理制度,明确工业固体废物管理的部门与责任人。明确工业固体废物综合利用的目标指标,建立工业固体废物的种类、产生量、流向、贮存、处置等有关资料的档案,按年度向所在镇街生态环境分局申报登记。
申报登记事项发生重大改变的,应当在发生改变之日起10个工作日内向原登记机关申报。涉及跨省转移工业固体废物的,需办理跨省转移工业固体废物手续后方可转移。
企业应按照减量化、资源化、无害化的原则依法依规对工业固体废物实施管理,优先对其实施综合利用,降低处置压力。
企业应建立危险废物管理制度,明确危险废物管理的部门与责任人。明确危险废物处置的目标指标,建立危险废物来源清单和危险废物处置商及处置情况清单。
当法律法规和其他要求、生产工艺、污染治理工艺等发生变化,新、改、扩建设项目投产,发生危险废物污染事故后,企业应及时重新识别危险废物。
当法律法规和其他要求、生产工艺、污染治理工艺等发生变化,新、改、扩建设项目投产,发生危险废物污染事故后,企业应及时重新识别危险废物。
企业应建立隐患排查治理的管理制度,明确责任部门、人员、方法。并对隐患进行评估,确定隐患等级,登记建档。土壤污染重点监管单位应建立土壤和地下水污染隐患排查治理制度,定期聘请专业单位对有毒有害物质的地下储罐、地下管线、污染治理设施等重点设施开展隐患排查。
隐患排查的范围应包括所有与企业生产经营相关的场所、环境、人员、设备设施和活动。可采取综合排查、日常排查、专项排查及抽查等方式开展隐患排查工作。
根据隐患排查和分级的结果,企业应当制定隐患治理方案,并按照有关规定的要求分别开展隐患治理。
其中,重大隐患治理方案内容应包括:治理目标、完成时间和达标要求、治理方法和措施、资金和物资、负责治理的机构和人员责任、治理过程中的风险防控和应急措施或应急预案。
重大隐患治理结束后企业应组织技术人员和专家对治理效果进行评估和验收,并编制重大隐患治理验收报告。
企业可采用仪器仪表等技术手段及管理方法,对废水、废气等重大环境因素建立应急监测预警系统及报告机制,并与企业突发环境事件应急预案相衔接。
企业应建立突发环境事件应急管理制度,建立环境应急管理机构或指定专人负责环境应急管理工作。
企业应按应急预案的要求,落实各项风险防控措施,对应急设施、装备和物资进行检查、维护、保养,确保其完好可靠。制定应急预案演练计划,定期组织应急预案演练,并对应急演练的效果进行评估、总结。
企业在明确发生突发环境事件后,应立即启动应急响应程序,按有关规定及时向当地政府及生态环境部门报告,并依照应急预案开展事故处理,采取切断或者控制污染源以及其他防止危害扩大的必要措施,妥善保护事故现场及有关证据,及时通报可能受到危害的单位和居民。
企业发生突发环境事件后,应按规定成立调查组,明确其职责与权限,进行调查或配合上级部门的调查。
件调查组应根据有关证据、资料,分析事件的直接、间接原因和责任,提出整改措施和处理建议。按照有关规定编写突发环境事件调查报告,针对事故原因举一反三,制定纠正与预防措施并落实到位。
企业应按照审核程序和时限完成清洁生产审核评估、验收工作,以实现“节能、降耗、减污、增效”的目的。
鼓励企业采用原辅材料利用效率高、污染物排放量少的清洁工艺,减少各类污染物的产生,并将资源能源消耗指标纳入企业各级考核要求。
企业应坚持“减量化、无害化、资源化”的原则,积极开展工业废水处理回用、能量梯级利用、固体废弃物综合利用工作,并将废弃物(资源)综合利用指标纳入企业各级考核要求。
企业应建立节能与减碳管理制度,明确节能与减碳管理的责任部门与责任人,设定能源节约及碳排放减排的目标指标,定期核算能源节约及碳排放削减的绩效统计并留档。
企业应建立环境信息公开制度,明确企业环境信息公开的责任部门与责任人,对新、改、扩建项目应按要求进行公众意见征求与环境影响评价信息公开。并根据《中华人民共和国环境保护法》以及《企业事业单位环境信息公开办法》中涉及企业环境信息公开内容的有关规定,定期公开企业环境管理信息。
企业日常信息公开可采取以下一种或者几种方式予以公开:当地政府网站或企业网站;公告或者公开发行的信息专刊;广播、电视等新闻媒体;信息公开服务、监督热线电话;本单位的资料索取点、信息公开栏、信息亭、电子屏幕、电子触摸屏等场所或者设施;其他便于公众及时、准确获得信息的方式。
对于企业年度环境信息公开,应在上一年度工作完成后的半年内,编制环境信息公开报告书。企业应保留环境信息公开相关投诉、沟通、处理等信息与记录。
为避免因环保问题引发公共关系危机,企业可根据实际情况建立与周边社区、新闻媒体的沟通管理机制,如定期组织执法单位、社区代表、媒体召开座谈会等,确保对企业环保问题的任何投诉、建议,能得到及时处理与反馈。
属于国家规定的落后产能行业的企业,应确保污染物达标排放,并积极响应国家政策,逐步淘汰高能耗、高污染、低效益的工艺,勇于创新,积极转型。
涉废气排放的企业应编制污染天气应急预案,载明不同级别预警下的应急减排措施,明确具体停产的生产线、工艺环节和各类减排措施的关键性指标。在启动污染天气应急响应期间,涉废气排放的企业应积极响应减排措施,特别是涉VOCs排放企业,应错峰生产或减产限产。其中重点管控企业涉VOCs排放工序应暂停生产,待应急响应解除后方可恢复正常生产。
企业项目终止或者搬迁的,应事先对原址土壤和地下水受污染的程度进行监测和评估,编制环境风险评估报告,报所在镇街生态环境分局备案;对原址土壤或者地下水造成污染的,应当进行环境修复。
1. 10种危废常见的违法行为
2. 12个危废台账的检查要点
3. 15个危废贮存的检查要点
4. 8个危废转移的检查要点
5. 3个危废标识设置的检查要点
6. 3个污染物排放的检查要点
7. 6个对持证单位的检查要点
8. 5个对环保手续的检查要点
9. 8个对危废自行利用处置的检查要点
详细解读如下:
(1)贮存不规范,露天堆放、危废和固废混合随意堆放等。
(2)未按照规定设置识别标志,危废贮存地及包装无清楚、正确的标识。
(3)未按照规定制定危废管理计划或者申报危废有关资料,没有建立清晰、详细的危废台账。
(4)未按照规定填写危废转移联单或者未经批准擅自转移危废,未按时完成危废动态管理相关信息的申报和执行联单制度。
(5)非法转移、非法排放、非法处置危废。
(6)在运输过程中沿途丢弃、遗撒危废。
(7)无危废处置资质的单位非法收集、运输、贮存、利用、处置、倾倒危废。
(8)私设暗管或利用渗井、渗坑、裂隙、溶洞等排放、倾倒、处置危废等。
(9)未经许可,擅自新增、改建、扩建处理处置设施。
(1)产废单位是否对工业废料、废酸等危废产生名称、种类、数量、来源、出入库、转移等情况如实登记造册和规范记录。
(2)针对《危废产生工序记录表》,核对工序、原材料、产品、副产品等相关内容是否和排污许可证保持一致,是否与实际情况相符。
(3)产生的危废相关信息是否准确、全面。
(4)针对《危废特性表》,核对每类危废特性信息与实际情况是否相符。
(5)针对《危废产生情况一览表》核对危废流向是否真实。
(6)上年度产生量是否与申报登记或者监管平台数据一致。
(7)针对《危废台账记录表》,查看是否有原始记录。
(8)在危废产生、贮存、自行利用处置环节,核对各类危废的产生、贮存、自行利用处置环节记录表是否与《危废产生情况一览表》保持一致;
(9)危废产生、贮存、自行利用处置情况记录相关信息是否与实际情况相符。
(10)针对《危废台账企业内部报表》,核对危废种类是否齐全;
(11)危废产生、贮存、自行利用处置及流向是否与实际情况相符。
(12)危废经营单位是否建立健全危废经营记录簿,涵盖分析、接收、利用、处置、内部检查、运行、环境监测、事故记录和报告、应急演练等内容。
(1)是否按照《危废贮存污染控制标准》,按照危废特性分类收集、分区贮存。
(2)贮存场所地面是否作硬化及防渗处理。
(3)贮存场所是否有雨棚、围堰或围墙。
(4)贮存场所是否设置废水导排管道或渠道。
(5)冲洗废水是否根据排污许可证要求纳入企业废水处理设施处理或按照危废管理。
(6)贮存液态或半固态废物的,是否设置泄露液体收集装置。
(7)盛装危废的容器材质和衬里是否与危废相容。
(8)容器和包装物是否有破损、泄漏和其他缺陷。
(9)是否混合堆存不相容的危废。
(10)是否将危废混入非危废中贮存。
(11)危废经营记录簿、信息平台数据、实际贮存的危废种类和数量,三者是否一致。
(12)针对在常温常压下易爆、易燃及排出有毒气体的危废,产废单位是否进行预处理,使之稳定后贮存。
(13)不能进行预处理的,是否按易爆、易燃危险品贮存。
(14)贮存废弃剧毒化学品的,是否按照公安机关要求落实治安防范措施。
(1)产废单位是否按规定制定包含危废转移计划在内的危废管理计划,并备案;
(2)产废单位是否按照危废管理计划中的转移计划执行;
(3)危废移出单位是否如实填写运行危废转移联单;
(4)危废承运单位是否认真核实运输的危废与转移联单一致;
(5)是否制定运输过程环境风险应急预案,采取防止污染环境措施,配备相应的污染防治设施设备;
(6)危废接受单位是否认真核实接受的危废与转移联单一致;
(7)是否如实、规范填写转移联单中接收单位栏目,数据、类别等信息与经营记录簿一致;
(1)在产生、收集、贮存、运输、利用、处置危废的设施、场所是否根据《危险废物贮存污染控制标准》(GB 18597)附录A设置规范(形状、颜色、图案均正确)的识别标志。
(2)在产生、收集、贮存、运输、利用、处置危废的设施、场所是否根据《环境保护图形标志-固体废物贮存(处置)场》(GB 15562.2)设置规范的识别标志。
(3)盛装危废的容器和包装物是否根据《危废贮存污染控制标准》(GB 18597)附录A设置标签,并如实、完整填写类别、数量、危险特性、产生日期和责任人等相关信息。
(1)许可证持证单位的破碎、研磨、混合搅拌等预处理设施是否有较好的密闭性,并保证与操作人员隔离。
(2)含挥发性和半挥发性有毒有害成分的危废的预处理设施是否布置在室内车间,废气经收集处理后达标排放。
(3)根据排污许可证的要求,检查设施运行和污染物排放的其他问题。
(4)环评报告是否符合《建设项目危险废物环境影响评价指南》相关要求。
(5)是否存在基础资料明显不实,内容遗漏、虚假造假等重大缺陷。
(1)对拥有危废自行利用处置设施的企业和单位,结合环评文件、排污许可证、危废管理计划、生产台账等基础资料,对原料使用量、产生环节、产品出入库量进行核实,去向是否存在不合理。
(2)对工业废料、废酸等危废自行利用处置设施,要核算使用量、处置量和再生量是否合理,是否与利用处置能力和再生能力总体匹配。
(3)按照企业的原料、产品、排污环节、产废环节等逐一核查,调阅企业用电量情况,核实企业生产负荷和生产经营情况。
(4)核实企业的排污设施、污染物和现场实际设施是否与排污许可证正副本一致。
(5)核实企业是否涉嫌非法处置,擅自改变原料。
(6)是否建立危废利用和处置台账,并如实记录利用情况。
(7)是否定期对自行处置设施污染物排放进行环境监测,并符合相关标准要求。
(3)是否配备必要的应急装备和物资,制定详细的应急演练计划,定期组织应急演练。
(来源:生态环境圈,如有侵权请联系删除)


