
官方版《全员安全生产责任制宣贯》专题片
一、总则
(一)生产经营单位应依法履行安全生产主体责任,建立健全全员安全生产责任制。
(二)生产经营单位的主要负责人是本单位安全生产的第一责任人,对本单位的安全生产工作全面负责。其他负责人对职责范围内的安全生产工作负责。
(三)生产经营单位应结合行业、性质、规模特点,以及组织架构和内部运行管理模式,参照本责任清单制定符合本单位实际的全员安全生产责任清单,明确主要负责人、其他负责人、职能部门负责人、生产车间(区队)负责人、生产班组负责人、一般从业人员等全体从业人员的安全生产责任。
(四)生产经营单位应制定全员安全生产责任制考核标准,并建立落实相应的监督考核机制。
二、生产经营单位主要负责人安全生产责任清单【18条】
(一)建立健全并落实本单位全员安全生产责任制;
(二)组织制定并实施本单位安全生产规章制度和操作规程;
(三)确定符合条件的安全生产分管负责人或者安全总监、技术负责人;
(四)依法设置安全生产管理机构并配备安全生产管理人员,落实本单位技术管理机构的安全职能并配备安全技术人员;
(五)每季度至少召开一次安全生产专题会议,研究和审查有关安全生产的重大事项,协调本单位各相关机构安全生产工作事宜;
(六)每年度向职工代表大会、职工大会或者股东大会报告安全生产情况,接受工会、从业人员、股东对安全生产工作的监督;
(七)保证本单位安全生产投入的有效实施,依法履行建设项目安全设施与主体工程同时设计、同时施工、同时投入生产和使用的规定;
(八)组织建立并落实安全风险分级管控和隐患排查治理双重预防工作机制,负责管控重大风险,建立健全重大事故隐患排查、评估、报告、监控和治理制度;
(九)建立健全本单位(构成重大危险源的企业)重大危险源安全管理制度并督促落实;
(十)督促、检查本单位的安全生产工作,及时排查和消除生产安全事故隐患;每季度至少全面检查一次,属于高危生产经营单位的,每月至少全面检查一次;
(十一)组织制定并实施本单位安全生产教育和培训计划;
(十二)依法开展安全生产标准化建设、安全文化建设和班组安全建设工作;
(十三)加强本单位动火作业、临时用电作业、受限空间(有限空间)作业、高空作业、盲板抽堵作业、吊装作业、动土作业、断路作业、设备检修等特殊作业管理;
(十四)建立健全本单位安全生产责任制绩效考核制度;
(十五)组织制定并实施本单位的生产安全事故应急救援预案,配备必要的应急救援装备和物资,按规定组织开展应急演练;
(十六)建立、健全本单位的单位负责人现场带班制度,属于高危生产经营单位的,应当组织制定并实施24小时应急值班制度;
(十七)及时、如实报告生产安全事故,组织事故抢救;
(十八)法律、法规、规章规定的其他安全生产职责。
三、生产经营单位安全生产分管负责人(安全总监)安全生产责任清单【15条】
(一)协助主要负责人履行安全生产管理职责,对安全生产工作负有组织实施、综合管理和日常监督的责任;
(二)协助主要负责人建立健全本单位全员安全生产责任制、安全生产规章制度和安全操作规程,并督促实施;
(三)主持日常安全管理工作,组织本单位安全生产管理机构和安全生产管理人员开展工作,监督指导本单位生产安全事故应急预案演练与修订工作;
(四)定期向安全生产委员会(领导小组)和主要负责人报告工作,并提出须由安全生产委员会(领导小组)研究、讨论和通过的安全工作议题;
(五)组织召开安全生产工作会议,及时总结和部署安全生产工作;定期预判、评估安全生产状况,研究解决安全生产问题;
(六)协助主要负责人组织开展安全生产宣传教育培训工作;
(七)协助主要负责人建立落实安全生产风险分级管控制度,并负责职责范围内的较大风险的管控工作;
(八)协助主要负责人组织制定生产安全事故隐患排查治理制度,每月至少全面检查一次安全生产工作,对查出的事故隐患及时督促整改;
(九)组织制定本单位外来施工作业安全管理制度,监督检查本单位对承包、承租单位安全生产资质、条件的审核工作,督促承包、承租单位履行安全生产职责;
(十)组织制定本单位动火作业、临时用电作业、受限空间(有限空间)作业、高空作业、盲板抽堵作业、吊装作业、动土作业、断路作业、设备检修等特殊作业管理制度,并监督落实;
(十一)协助主要负责人建立健全本单位安全生产责任制绩效考核机制,考核与监督本单位各部门、各岗位履行安全生产责任制情况;
(十二)发生生产安全事故,按规定时间和程序报告,组织事故救援和善后处置,配合有关部门开展事故调查处理,组织内部的事故调查处理;
(十三)提名分支机构和工程项目派驻专职安全生产管理人员;
(十四)对本单位人员职务晋升、表彰奖励候选人履行安全生产职责情况提出意见建议;对从业人员违反安全生产管理制度和安全操作规程的行为,经批评教育拒不整改的,提出处理意见并监督落实;
(十五)法律、法规、规章以及本单位规定的其他安全生产职责。
四、分管生产、设备、技术等其他负责人安全生产责任清单【7条】
(一)按照“管业务必须管安全,管生产经营必须管安全”的原则,对分管工作履行安全生产“一岗双责”,组织分管部门、车间建立落实安全生产责任制;
(二)组织贯彻执行安全生产规章制度和操作规程,并进行监督检查;
(三)组织落实分管领域的安全风险分级管控和隐患排查治理措施,对分管领域的较大风险进行管控,并监督问题隐患的整改落实;
(四)按职责分工,组织落实本单位构成重大风险的特殊作业安全措施;
(五)组织审核年度安全投入资金预算,做到专款专用,并监督执行;
(六)按规定时间和程序报告生产安全事故,按职责分工组织事故救援,做好伤亡事故的善后处理工作;
(七)法律、法规、规章以及本单位规定的其他安全生产职责。
五、生产经营单位安全生产管理机构、安全生产管理人员安全生产责任清单【15条】
(一)组织或者参与拟订本单位安全生产规章制度、操作规程并监督实施;
(二)参与本单位涉及安全生产的经营决策,提出改进安全生产管理的建议,督促本单位其他机构、人员履行安全生产职责;
(三)组织制定本单位安全生产管理年度工作计划和目标,并进行考核;
(四)组织或者参与本单位安全生产宣传教育和培训,如实记录安全生产教育和培训情况;
(五)监督本单位安全生产资金投入和技术措施的落实;
(六)组织开展危险源辨识和评估,督促落实本单位重大危险源的安全管理措施,监督劳动防护用品的采购、发放、使用和管理;
(七)检查本单位的安全生产状况,及时排查生产安全事故隐患,提出改进安全生产管理的建议;
(八)制止和纠正违章指挥、强令冒险作业、违反操作规程的行为;
(九)组织落实安全风险分级管控措施和隐患排查治理制度,督促落实安全生产整改措施;
(十)制定本单位外来施工作业安全管理制度,督促承包、承租单位履行安全生产职责,并对承包、承租单位及人员的相关资质进行审核、监管;
(十一)对本单位动火作业、临时用电作业、受限空间(有限空间)作业、高空作业、盲板抽堵作业、吊装作业、动土作业、断路作业、设备检修等现场作业情况进行抽查监督;
(十二)组织制定安全生产责任制绩效考核制度并监督实施;
(十三)组织或者参与拟订本单位生产安全事故应急救援预案;
(十四)组织或者参与本单位应急救援演练;
(十五)法律、法规、规章以及本单位规定的其他安全生产职责。
六、生产、设备、技术等其他职能部门负责人安全生产责任清单【6条】
(一)履行安全生产“一岗双责”,落实本部门安全生产责任制;
(二)严格执行安全生产规章制度和操作规程;
(三)组织制定并实施本部门安全生产教育和培训计划,并如实记录;
(四)落实本部门安全风险分级管控和隐患排查治理措施;
(五)按职责权限参与事故应急预案编制和应急演练工作,组织事故救援,做好伤亡事故的善后处理工作;
(六)法律、法规、规章以及本单位规定的其他安全生产职责。
七、生产经营单位车间(区队)主任安全生产责任清单【16条】
(一)车间(区队)主任是车间(区队)安全生产的第一责任人,对本车间(区队)的安全生产全面负责;
(二)保证国家安全生产法律法规和企业规章制度在本车间的贯彻执行,做到车间(区队)生产与安全生产同时计划、布置、检查、总结和评比;
(三)定期召开安全专题会议,听取安全员的工作汇报,及时解决生产中的安全问题;
(四)严格执行本单位隐患排查治理各项工作制度,深入排查本车间安全生产问题隐患,组织整改落实,并做好相关记录;
(五)组织拟定本车间(区队)的安全生产年度、季度、月计划;
(六)组织拟定本车间(区队)的安全生产教育培训计划,做好员工的安全生产教育培训;
(七)负责落实本单位的安全生产规章制度和操作规程,落实安全生产的措施计划;
(八)定期组织车间(区队)人员开展安全检查、危险源辨识、风险预判活动,发现安全隐患,立即组织整改,直至消除;
(九)加强设备装置的检修维护,严格执行检维修作业安全制度,保证设备、安全装置等设施处于完好状态;
(十)执行本单位外来施工作业安全管理制度,派员现场监督,督促承包、承租单位履行安全生产职责;
(十一)对车间(区队)动火作业、临时用电作业、受限空间(有限空间)作业、高空作业、盲板抽堵作业、吊装作业、动土作业、断路作业、设备检修等特殊作业,按职责权限下达作业指令,指派专人进行现场作业监护;
(十二)属于危险化学品、矿山、建筑施工、运输、冶金、有色、涉氨制冷、涉爆粉尘及人员密集场所等重点行业领域企业的,对车间(区队)具有安全风险的生产装置工艺、重要设备设施逐一组织制定并落实管控措施;
(十三)加强班组管理,定期组织开展班组长安全培训;
(十四)组织实施本车间(区队)人员的安全生产责任制绩效考核;
(十五)本车间(区队)发生生产安全事故后,妥善保护事故现场,立即采取有效措施组织救援;
(十六)法律、法规、规章以及本单位规定的其他安全生产职责。
八、生产经营单位生产班组长安全生产责任清单【6条】
(一)每天召开班前会,开展班前安全教育,告知班组作业区域的主要安全生产风险点、防范措施和事故应急措施,做好技术交底;
(二)加强班组安全培训,督促班组人员熟知工作岗位存在的危险因素、防范措施及事故应急措施;
(三)严格执行本单位安全风险分级管控和隐患排查治理各项工作制度,组织开展班前、班中、班后安全检查或交接班检查,对班组作业区域进行安全风险隐患排查,落实安全防范措施,并做好相关记录;
(四)督促班组人员严格遵守本单位的安全生产规章制度和岗位安全操作规程,正确佩戴和使用劳动防护用品;
(五)对作业中发生的险情、突发事件及时报告,组织事故初期应急处置并采取措施保护现场;
(六)法律、法规、规章以及本单位规定的其他安全生产职责。
九、生产经营单位岗位员工安全生产责任清单【9条】
(一)严格遵守安全生产规章制度和操作规程,服从管理;
(二)积极参加安全学习及安全培训,掌握本职工作所需的安全生产知识,提高安全生产技能,从事特种作业的必须经培训取得相应资格证书;
(三)认真开展岗前、岗中、交接班安全隐患排查,确保本岗位作业区域内相关机械设备、用电、环境等保持安全状况;
(四)发生生产安全事故后,事故现场有关人员应当立即报告本单位负责人;发现事故隐患或者其他不安全因素,应当立即向现场安全管理人员或者本单位负责人报告;
(五)有权对单位安全生产工作中存在的问题提出批评、检举、控告,有权拒绝违章指挥和强令冒险作业;
(六)熟悉本岗位的安全生产风险和应急处置措施,发现直接危及人身安全的紧急情况时,有权停止作业或者在采取可能的应急措施后,撤离作业现场;
(七)正确佩戴和使用劳动防护用品;
(八)熟练掌握应急逃生知识,提高互救自救能力;
(九)法律、法规、规章以及本单位规定的其他安全生产职责。
一、严格落实第一责任人责任
02、坚持依法生产经营
企业必须牢固树立法治观念,从事生产经营活动应依法取得安全生产相关证照和许可,符合法律法规、国家和地方标准或者行业标准规定的安全生产条件,及时主动获取并严格执行与安全生产相关的法律法规标准,依法健全完善安全生产规章规程和安全防范措施,严禁使用国家和省明令淘汰的危及生产安全的设备及工艺,及时淘汰更新陈旧落后的设备及工艺。生产有毒有害物质或发生事故可能影响公众安全健康的高危行业企业,应建立与公众沟通的交流机制,定期公布相关信息,自觉接受社会监督。
03、加强安全管理机构和人员配备
企业应依法依规设置安全生产管理机构或者配备专(兼)职安全生产管理人员,企业主要负责人、分管安全生产负责人、安全总监、安全生产管理人员,应具备与本单位所从事的生产经营活动相适应的安全生产知识和管理能力。其中,高危行业企业应设置安全生产管理机构、配备专职安全生产管理人员,危险化学品、矿山、道路运输、建筑施工等重点行业领域内达到一定规模的生产经营单位应配备安全总监、注册安全工程师。
04、加大安全生产经费投入
05、开展安全生产标准化建设
企业应按照法律法规和国家标准、行业标准,健全安全生产标准化工作体系和运行机制,积极开展以岗位达标、专业达标和标准化创建等为内容的安全生产标准化建设,建立完善本单位安全生产例会、例检、隐患排查治理等各项安全生产制度和操作规程,落实强制性安全生产标准规范,确保各生产环节和相关岗位工作符合法律、法规、标准、规程要求,实现安全行为规范化。
二、严格落实全员岗位责任
06、建立健全全员安全生产责任制
企业应严格按照国家安全培训规定要求,采取“送出去学、请进来教”等形式,加强对从业人员的安全生产理论教学与实践技能培训,并记入教育培训考核档案。高危行业企业应抓好在岗员工安全技能提升培训、新上岗员工安全技能培训、班组长安全技能提升培训等。通过经常性的教育培训,使企业负责人和安全生产管理人员具备与岗位相适应的安全生产知识和管理能力,使特种作业人员具备特种岗位作业的专业技能,使班组长(工段长)、车间主任具备一线岗位安全管理的知识和能力,使一线从业人员具备本岗位安全生产和应急处置的基本知识和安全操作技能。未经安全生产教育培训合格的从业人员,不得上岗作业。特种作业人员必须按照国家有关规定经专门的安全作业培训并取得相应资格,方可上岗作业。
企业应每年组织全员安全生产责任制落实情况考核,考核结果与员工收入、晋级等挂钩,激发全员参与安全生产的积极性和主动性,推动全员安全生产责任制落实。
企业应严格落实安全风险分级管控和主动报告制度,定期排查、全面辨识、动态更新、严格管控生产工艺、设施设备、作业环境、人员行为和管理体系等方面存在的安全风险,并依据事故发生概率和可能后果,按照有关标准评估确定风险等级,针对不同等级的安全风险制定相应安全管控措施,逐一明确具体的责任部门、责任人,确保风险可控。
企业应牢固树立“隐患无处不在、成绩每天归零”的意识,视隐患为事故,建立全员参与、全岗位覆盖、全过程衔接的隐患排查机制和清单管理、动态更新、闭环整改的动态调整机制,持续组织开展事故隐患排查治理;对动态排查出来以及政府主管部门通知整改的安全隐患,应逐条落实整改措施、责任、资金、时限和事故应急预案。完善举报奖励制度,发动并激励员工主动排查、发现举报事故隐患。自身安全监管力量不足的企业,应按照国家有关安全规范,定期组织专家或委托有资质的第三方安全技术服务机构开展安全检测和隐患排查治理。
企业应对重大危险源进行登记和建档,采用先进技术手段对重大危险源实施现场动态监控,定期检测评估,制定应急预案,完善控制措施,按照有关规定建立健全安全监测监控系统并与负有安全生产监督管理职责的部门进行联网。对具有较大或以上危险因素的生产经营场所和有关设施设备,应建立运行、巡检、维修、保养的专项安全管理制度,安排专人负责管理,并设置明显的安全警示标志和事故应急处置卡,配备消防、防雷、通讯、照明等应急器材和设施,根据生产经营设施的承载负荷或者生产经营场所核定的人数控制人员进入。定期组织对安全设施设备进行体检式安全评估,确保始终处于安全可靠状态。
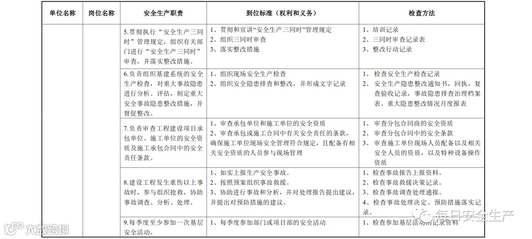
企业新建、改建、扩建工程项目的安全设施投资,应纳入项目建设概算,安全设施与建设项目主体工程应同时设计、同时施工、同时投入生产和使用。高危行业领域建设项目应依法进行安全评价,安全设施未经设计审查合格不得施工建设,未经验收合格不得投入生产和使用。部分早期建设运行、未进行安全设计审核和验收的企业,应请原设计单位或有资质的第三方安全技术服务机构进行安全评估和设计,并按要求进行补充建设,经验收合格后再投入使用。
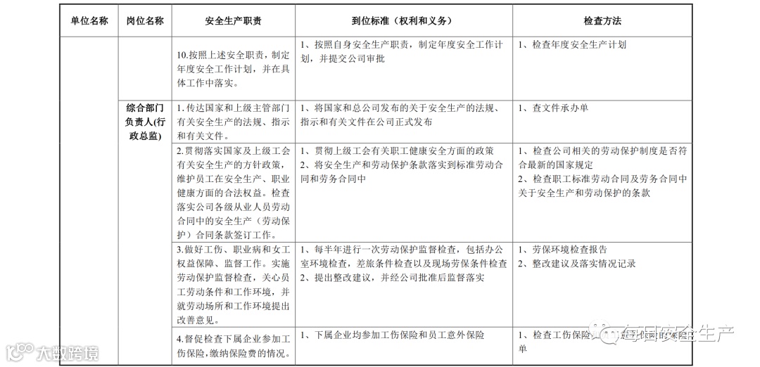
企业应按规定开展从业人员身体健康检查,定期为从业人员无偿提供和更新符合国家标准或者行业标准的劳动防护用品,督促、教育从业人员正确佩戴、使用,并如实记录购买和发放劳动防护用品情况。劳动防护用品不得以货币或者其他物品替代。企业工会应加强监督检查,贯彻实施工会劳动保护“三个条例”,建立专兼职结合的工会劳动保护队伍。
企业委托其他具有专业资质的单位进行危险作业的,应在作业前与受托方签订安全生产管理协议,告知其作业现场存在的危险因素和防范措施,明确各自的安全生产职责。企业将生产经营项目、场所、设备发包或出租的,应与承包、承租单位签订专门的安全生产管理协议,或在承包合同、租赁合同中约定有关的安全生产管理事项。
企业复工复产前,应严格按照国家及行业有关标准和规定,制定复工复产方案,组织对生产系统特别是管道、阀门、仪表等机械设备,通风除尘、污水处理等处理设施,应急报警、放射防护、防雷防爆装置等保护设施进行全面检查,确保安全方可复工使用。
企业应积极运用智能化、信息化手段加强安全生产,推广应用先进适用的新技术、新工艺、新装备和新材料,建立安全生产监控系统并接入政府监管部门信息管理平台。加快实施机械化换人、自动化减人,实现精细化生产、标准化管理,从源头提高企业安全生产水平。化工生产企业应建成集重大危险源监控信息、可燃有毒气体检测报警信息、企业安全风险分区信息、生产人员在岗在位信息以及企业生产全流程管理信息等于一体的信息管理系统,实现风险隐患“一表清、一网控、一体防”。
企业应针对本单位可能发生的生产安全事故特点及危害,制定相应的应急救援预案。建立专职或兼职人员组成的应急救援队伍,不具备单独建立专业应急救援队伍的企业,应与邻近建有专业救援队伍的企业签订救援协议,或者联合建立专业应急救援队伍,配备与本企业风险等级相适应的应急救援器材、设备和装备等物资,定期组织应急救援实战演练和人员避险自救训练,使各级各类人员熟悉应急救援预案,熟记岗位职责和应急处置要点,熟练操作应急救援器材和设备、装备,提高现场应急救援能力。
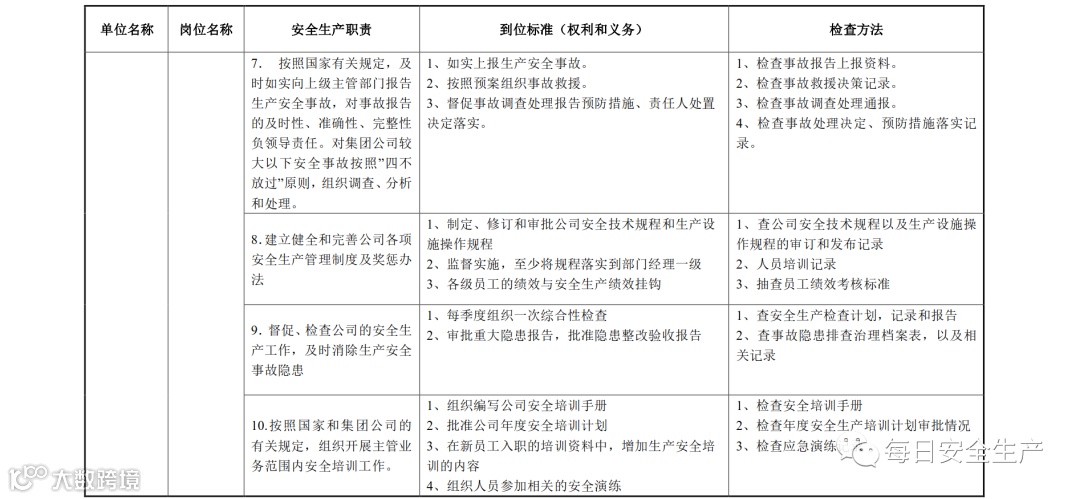
企业应严格遵守事故报告有关规定,按照报告时限、内容、方式、对象等要求,及时、完整、客观地向有关部门报告事故,不得瞒报、漏报、谎报、迟报。企业法定代表人和实际控制人应按规定第一时间到达事故现场,立即启动事故应急救援预案,积极采取有效措施组织抢救,防止事故扩大。
企业应主动配合有关部门对责任事故的调查处理,妥善做好事故善后工作,深刻吸取事故教训,按照事故调查报告全面落实整改措施,并接受监督检查。重视加强对轻微事故、未遂事故的调查处理及原因分析,研究落实预防改进措施,防范人员伤亡和有较大财产损失的事故发生。建立事故信息共享机制,针对同行业、本地区发生的典型事故,及时组织学习反思、警示教育和自查自纠,有效预防类似事故发生。
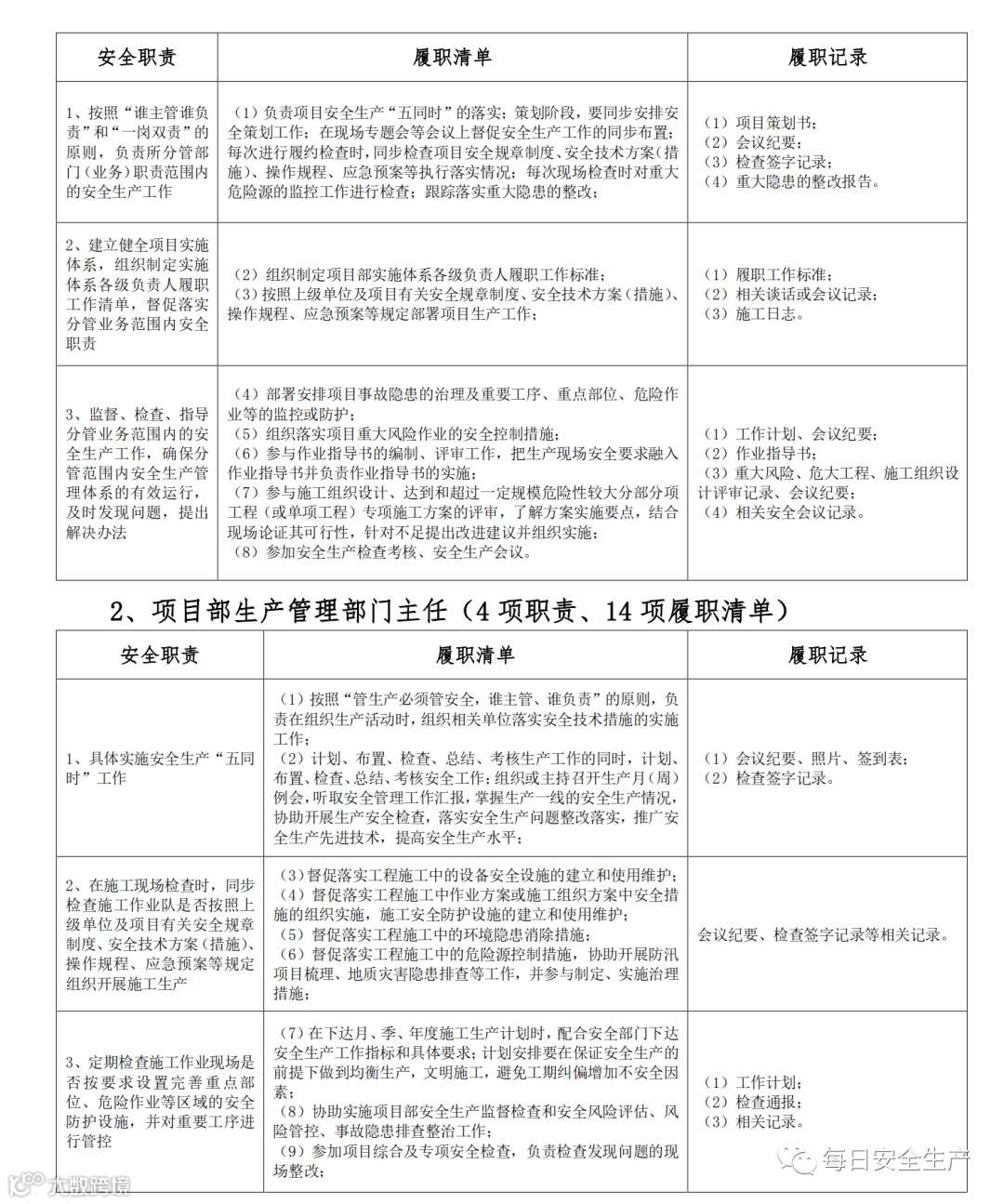
一、生产经营单位主要负责人履职清单要点
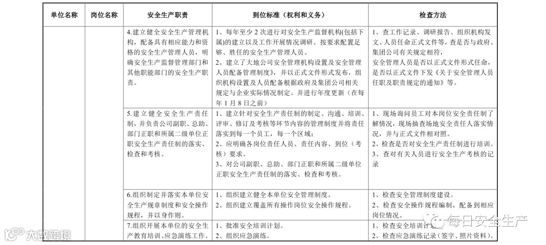
1.建立、健全本单位安全生产责任制,并分解到各部门、各岗位,明确责任人员、责任内容和考核奖罚标准;
2.组织制定本单位安全生产规章制度和操作规程,并保证其有效实施;
3.组织制定并实施本单位安全生产教育和培训计划,并保证计划的落实;
4.保证本单位安全生产投入的有效实施;
5.督促、检查本单位的安全生产工作,及时消除生产安全事故隐患。应当经常性地进行督促、检查,对检查发现的问题及时解决,及时排除;
6.组织制定并实施本单位的生产安全事故应急救援预案;
7.及时、如实报告生产安全事故,不得隐瞒不报、谎报或者迟报;
8.每季度至少组织一次安全生产全面检查,研究分析安全生产存在的问题,督促各有关部门落实整改,及时消除生产安全事故隐患;
9.每年至少组织并参与一次事故应急救援演练;
10.发生事故时迅速组织抢救,并及时、如实向负有安全生产监督管理职责的部门报告事故情况,做好善后处理工作,配合调查处理;
11.每年向职工大会或者职工代表大会、股东会或者股东大会报告安全生产工作和个人履行安全生产管理职责的情况,接受工会、从业人员、股东对安全生产工作的监督。
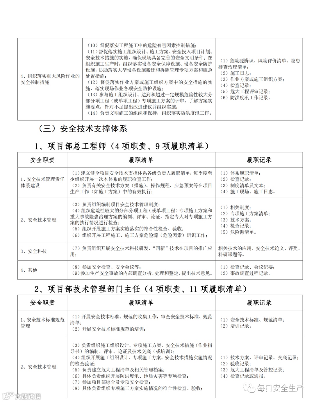
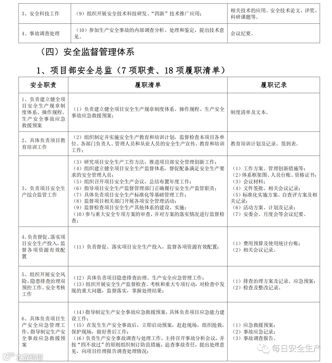
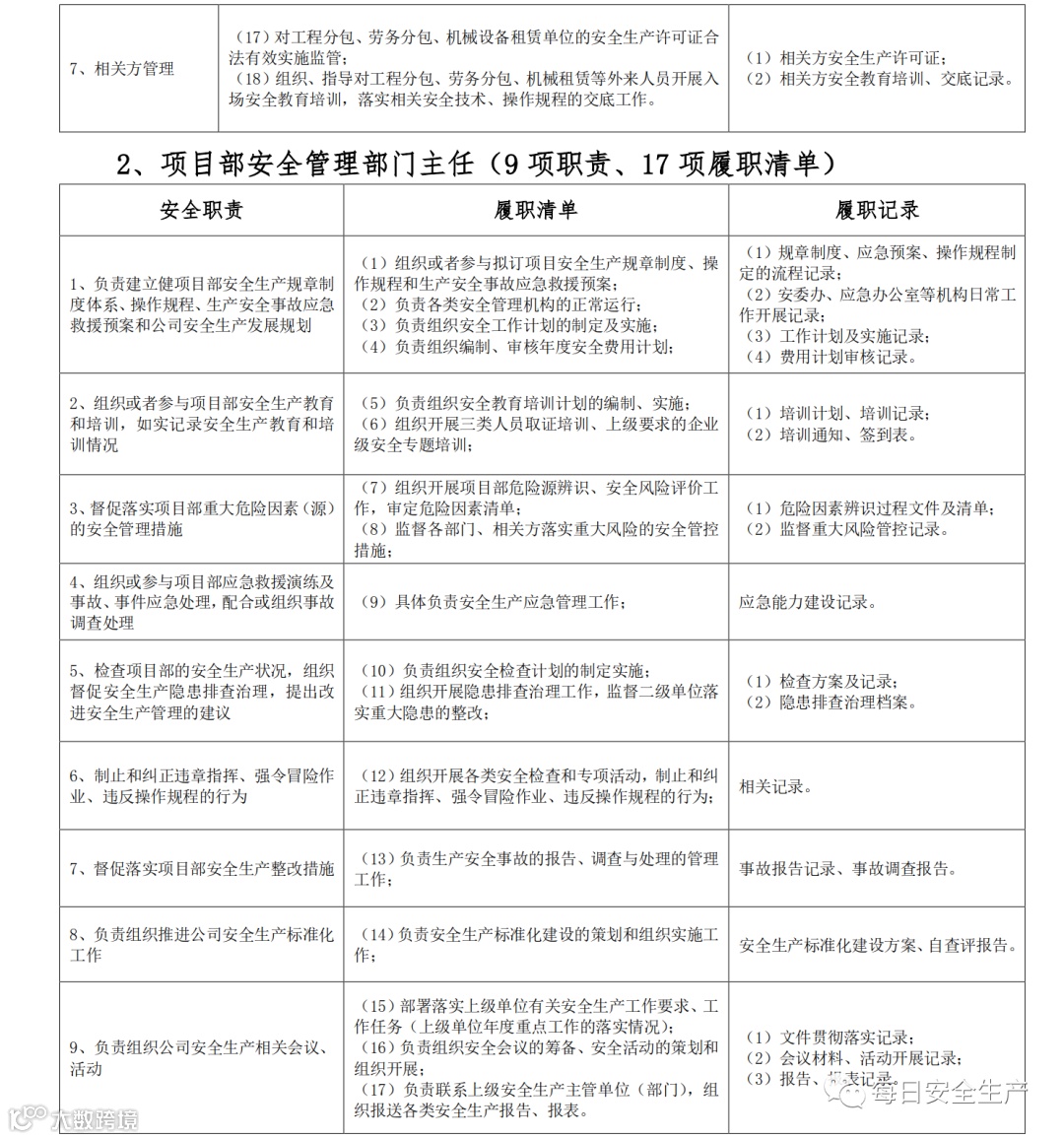
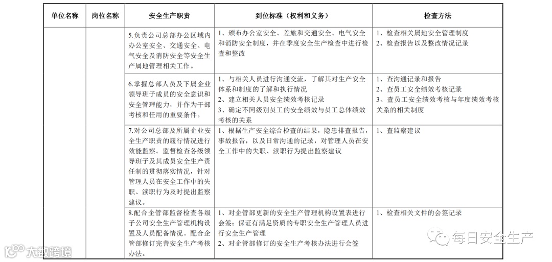
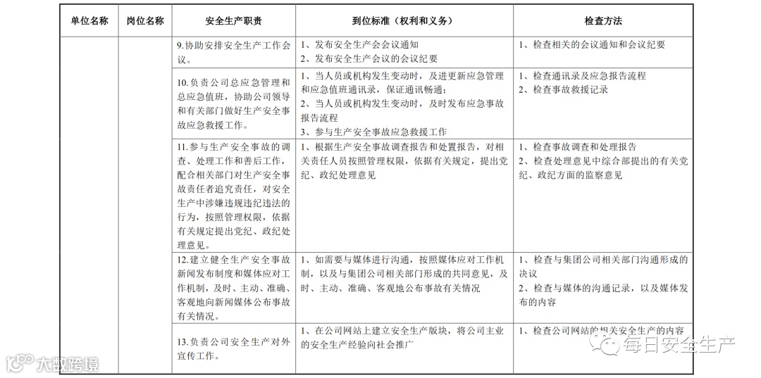
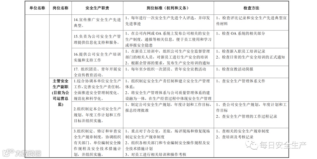
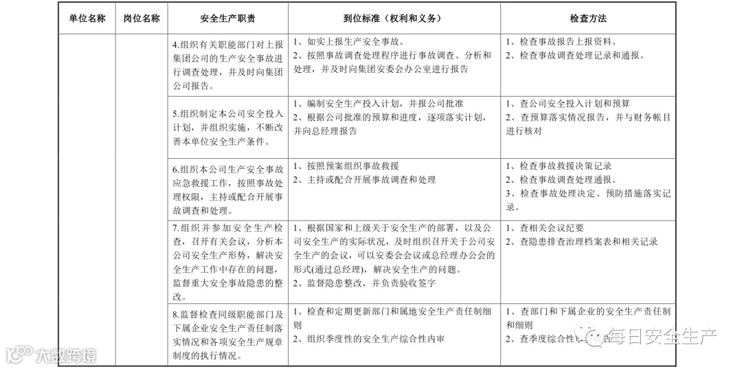
1.负责企业安全生产综合监督管理,监督检查各职能部门落实安全生产责任。负责综合协调本单位的安全生产工作;
2.制定本单位安全生产各项规章制度、操作规程及工作规划和年度计划,并组织实施及落实到位;
3.负责本单位隐患排查和整改治理工作,每月至少组织一次安全生产全面检查,研究分析安全生产存在的问题,督促各有关部门落实整改,及时消除生产安全事故隐患;
3.组织构建安全风险管控和隐患排查治理双重预防体系建设,推广先进适用安全技术装备,更新淘汰落后生产工艺技术装备;
4.组织开展安全生产标准化建设和岗位精细化管理;
5.组织实施新、改、扩建设项目履行安全设施“三同时”;
6.负责企业动火作业等高危特殊作业项目审批;
7.负责对违章指挥、违章作业、违反劳动纪律行为的处罚和责任追究;
8.组织至少每年一次对安全生产法律法规、标准规范、规章制度、操作规程的执行情况进行评估;
9.参与本单位事故的应急救援和调查处理。
1.组织或者参与拟订本单位安全生产规章制度、操作规程和生产安全事故应急救援预案,以确保相关制度、规程、预案符合本单位安全生产的实际;
2.组织或者参与本单位安全生产教育和培训,如实记录安全生产教育和培训情况,以保证教育和培训计划符合本单位的实际,及时掌握教育和培训计划的实施进展状况;
3.督促落实本单位重大危险源的安全管理措施,有利于安全生产管理人员在现场检查中发现重大危险源是否按照有关规定进行管理,未按规定的督促相关部门及时整改;
4.组织或者参与本单位应急救援演练;
5.检查本单位的安全生产状况,及时排查生产安全事故隐患,提出改进安全生产管理的建议;
6.制止和纠正违章指挥、强令冒险作业、违反操作规程的行为;
7.督促落实本单位安全生产整改措施;
8.组织安全生产日常检查、岗位检查和专业性检查,并每月至少组织一次安全生产全面检查;
9.督促各部门、各岗位履行安全生产职责,并职责考核、提出奖惩意见;
10.参与所在单位事故的应急救援和调查处理。
五、班组负责人履职清单要点
六、岗位员工主要职责要点
5.有权拒绝违章作业的指令,对他人的违章作业要加以劝阻和制止。
两起事故对比视频,看完你就明白新安法为何提出全员安全责任制!































(来源: 每日安全生产,如有侵权请联系删除)
免责声明

