

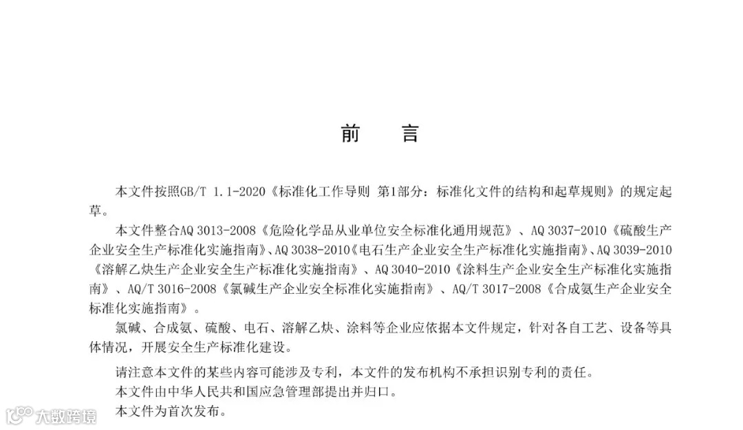
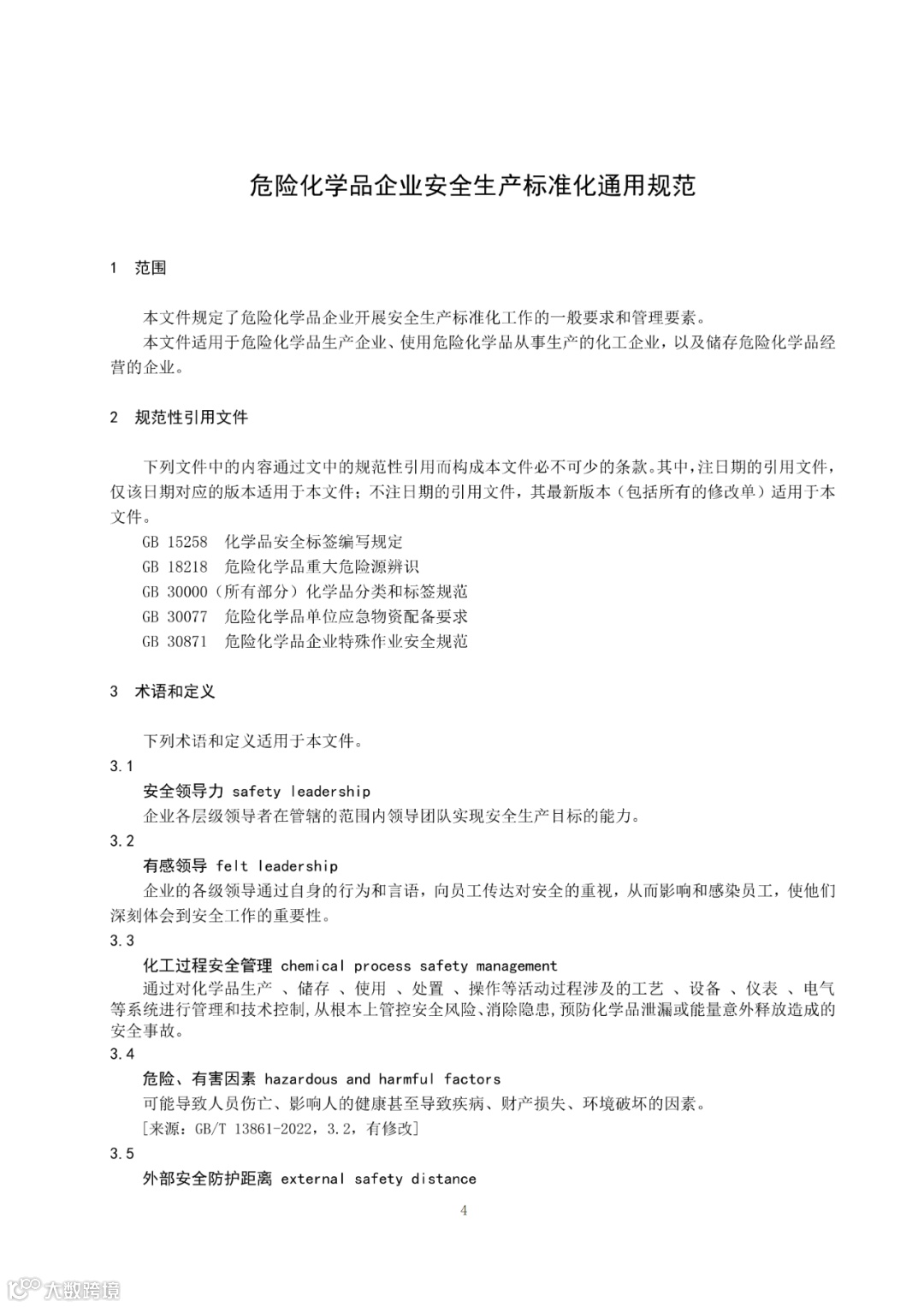
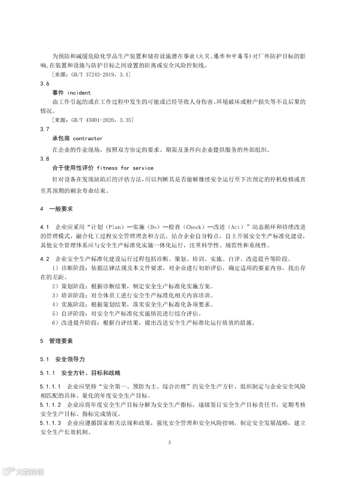
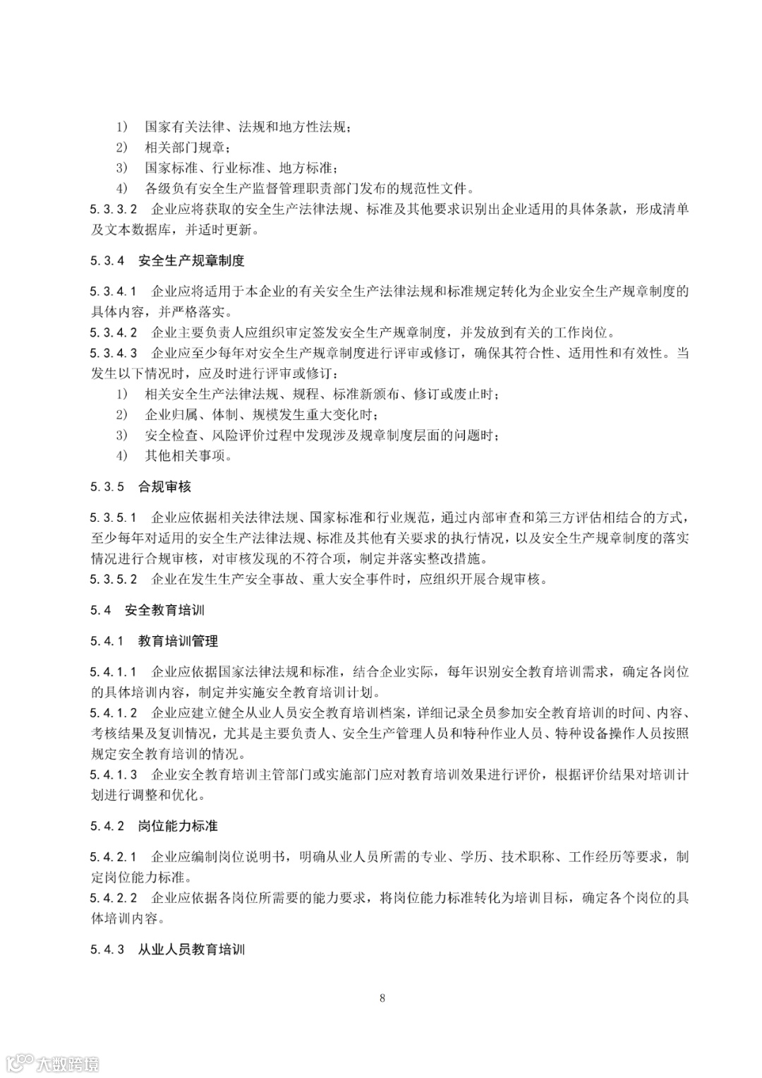
为推动危险化学品企业加强安全生产标准化建设,应急管理部危化监管一司整合有关行业标准,组织制定了《危险化学品企业安全生产标准化通用规范》(征求意见稿)和编制说明。现向社会公开征求意见,征求意见截止时间为2024年10月30日。





























(来源:应急管理部,如有侵权请联系删除)
若是转载文章会标明出处,文章版权归原作者所有,转载仅为交流学习。文章内容为作者个人观点,并不代表本公众号的观点。如涉及作品内容、图片、版权和其他问题,请与我们联系删除!

药商68网

为推动危险化学品企业加强安全生产标准化建设,应急管理部危化监管一司整合有关行业标准,组织制定了《危险化学品企业安全生产标准化通用规范》(征求意见稿)和编制说明。现向社会公开征求意见,征求意见截止时间为2024年10月30日。





























(来源:应急管理部,如有侵权请联系删除)
若是转载文章会标明出处,文章版权归原作者所有,转载仅为交流学习。文章内容为作者个人观点,并不代表本公众号的观点。如涉及作品内容、图片、版权和其他问题,请与我们联系删除!
