2025年12月供应链与物流行业核心动态
12月,中国物流集团发起系列收购,中国数联发布“136866”战略,国家队加速推动物流与多行业的深度融合;快递业务量同比增速连续两个月回落至个位数,行业步入高质量发展新周期;智能技术持续驱动零售消费体验升级与后端物流效率跃升,头部企业加快生态整合与场景化落地。
平台与零售企业加速布局
- Temu提出“三年再造一个拼多多”,月活用户达2.464亿,位列全球电商APP前三;
- 淘宝闪购加大投入,目标成为市场份额绝对第一;
- 盒马2025年营收增速超40%,2026财年GMV预计突破1000亿元;
- 胖东来2025年销售额同比增长近40%;
- 李宁正式入驻京东秒送,“宁咖啡”北京首家超级奥莱店开业;
- 安踏接入淘宝闪购;
- 亚马逊首个全球智能枢纽仓(GWD)落地深圳;
- 沃尔玛联合Alphabet旗下Wing,在美推出区域性商用无人机配送服务。
快递与国际物流进展
- 1–11月,同城快递业务量144.7亿件,同比增长2.2%;异地快递1624.4亿件,增长16.3%;
- 11月A股上市快递企业单月件量增速触低点,申通完成对丹鸟并表;
- 顺丰首推“超时赔付”服务,并成为亚马逊FIST承运商;
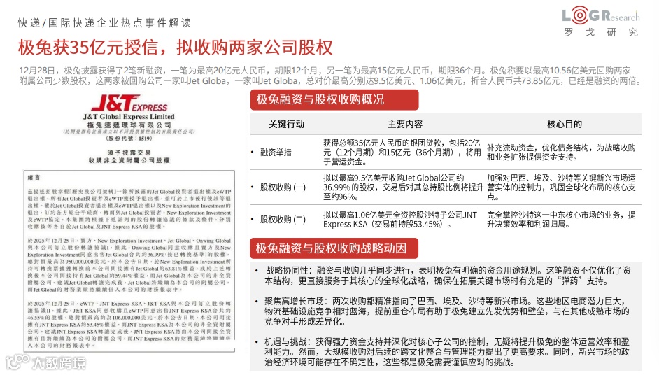
- 极兔获35亿元授信,拟收购两家公司股权;
- 联邦快递Q2业绩超预期,上调全年业绩指引;
- 京东物流首个海外智狼仓在英国启用,无人机于沙特完成海外首次试飞;
- 菜鸟与蜜雪集团共建全链路一体化供应链系统,协同天猫超市加码淘宝闪购;
- 红星冷链毛利率持续超50%,顺利通过主板上市聆讯;
- 德迅助力奇瑞汽车构建欧洲售后备件供应链网络;
- 新石器入驻京东自营商城,联合双汇物流推进无人配送在冷链物流规模化应用;
- 九识智能与东风股份签署全面战略合作协议,淮安制造基地投产。
政策与标准建设
- 交通运输部印发《关于加快公共数据资源开发利用的实施意见》;
- 市场监管总局实施《外卖平台服务管理基本要求》国家标准;
- 三部门联合发布《互联网平台价格行为规则》;
- 联合国启动“可持续交通十年”行动计划;
- 欧盟拟于2028年扩大碳边境调节机制(CBAM)覆盖范围至下游制成品;
- 《电力中长期市场基本规则》印发,聚焦市场准入、交易机制、结算监管与风险防控四大核心规范;
- 我国将牵头制定海洋能转换系统国际标准体系;
- 三部门联合发布《国家级零碳园区建设名单(第一批)》;
- 2025年中国机场(含港澳台)货运航班量Top50、全球班轮公司运力100强、全球电商APP月活榜等权威榜单陆续发布。
资本市场与投融资
12月供应链与物流领域新增投融资事件7起,已披露融资总额约30.20亿元,数量与金额环比均呈上升趋势。
重点板块动态
产业供应链企业
Temu以2.464亿月活用户跻身全球电商APP前三;淘宝闪购明确“市场第一”目标,2025年持续扩大仓储、履约与即时配送能力覆盖。


快递/国际快递
国家邮政局数据显示,2025年11月行业运行总体平稳;A股上市快递企业件量增速明显放缓,申通完成丹鸟并表;极兔获35亿元授信,启动并购计划。



供应链物流
京东物流英国智狼仓正式运营,沙特完成无人机海外首飞;德迅支撑奇瑞汽车建成覆盖欧洲主要市场的售后备件供应链网络。


港航与国际物流
中石化与中国航油合并,总资产近2.8万亿元;中远海运完成对百年欧洲物流企业的收购,强化欧陆腹地服务能力。


货运物流
国货航拟终止综合物流项目,转向飞机引进;国航计划采购60架空客飞机,强化机队更新与运力储备。

物流科技企业
新石器入驻京东自营商城,联合双汇物流推动无人车在冷链配送场景规模化落地;特斯拉FSD v14通过物理图灵测试,标志AI从“对话智能”迈入“行动智能”新阶段。


政策与数据要点
交通运输部、市场监管总局及多部委密集出台数据治理、平台监管、绿色低碳等领域政策;《电力中长期市场基本规则》《外卖平台服务管理基本要求》等关键标准落地;国家级零碳园区首批名单公布;全球班轮运力百强、中国机场货运航班Top50、全球电商APP月活榜等权威数据同步发布。









来源 | 罗戈研究

