
科情智库
周小林1,李 力1,2,杨 云1
(1.科技部科技评估中心,北京 100081;
2.中国科学院苏州生物医学工程技术研究所,江苏苏州 215163)
摘 要:为保持在科技领域的领先地位,汇聚和培养人才,提高全球竞争力,各主要国家/地区纷纷制定了大型研究基础设施战略规划(路线图)。本文对欧盟、英国、美国能源部制定的大科学规划以及俄罗斯拟制定的科研基础设施战略进行了对比研究及深入分析,认为各国(地区)制定大科学规划在管理实施模式、优先领域选择、设施遴选标准、分类支持体系、定期更新制度,以及风险评估等方面具有突出特点。在此基础上,提出了我国制定国际大科学计划(工程)战略规划的政策建议。
关键词:大科学;研究基础设施;战略规划;路线图
大科学计划(工程)是衡量一国科学基础和科技水平的重要指标,牵头组织和实施大科学计划(工程),有利于整合全球资源,确立一国在科技上的领先地位。各主要国家/地区均高度重视牵头和参与国际大科学工程(计划),纷纷制定了研究基础设施战略规划(路线图),或将大科学计划与工程列入国家整体科技发展战略规划之中,作为国家科技的核心竞争力。新时期以来,我国对大科学计划(工程)高度重视,尤其是2018年3月,国务院发布了《积极牵头组织国际大科学计划和大科学工程方案》,提出要提升我国在全球科技创新领域的核心竞争力和话语权,同时,《积极牵头组织国际大科学计划和大科学工程战略规划(2020—2035年)》已正式启动编制工作。
自20世纪60年代“大科学”的概念提出以来,引起了科研人员的广泛关注,国内外学者在大科学的定义和分类、发展历史、国内外现状、管理实施、监测评价等方面进行了大量研究。部分学者也关注到大科学计划(工程)规划和路线图的重要性,程如烟分析了2016年欧盟研究基础设施路线图的制定程序、遴选标准和全生命周期管理,认为我国应成立专门的重大科技基础设施管理机构,对重大科技基础设施的进展进行跟踪和评估,开展全生命周期管理。樊潇潇等、董琳、全博等分别对澳大利亚、法国、荷兰制定研究基础设施路线图的原则、组织模式、重要管理观点等进行了研究,认为我国应借鉴发达国家制定路线图的经验,优化重大科技基础设施发展规划制定工作,同时加强大科学的国际科技创新合作。总体来说,学者对各国制定大科学计划(工程)规划的研究基本限定于单一国家或地区的经验,缺乏国际对比及系统研究。
本文全面分析了欧盟、英国、美国、俄罗斯4个地区和国家制定大科学计划(工程)规划组织实施的基本情况,在此基础上总结出各国(地区)大科学计划(工程)规划在起草机制、遴选原则、评估机制、优先领域等方面的特点,以期为我国制定大科学战略规划、落实《积极牵头组织国际大科学计划和大科学工程方案》提供决策参考意见。
1 各国(地区)制定大科学计划(工程)规划的概况
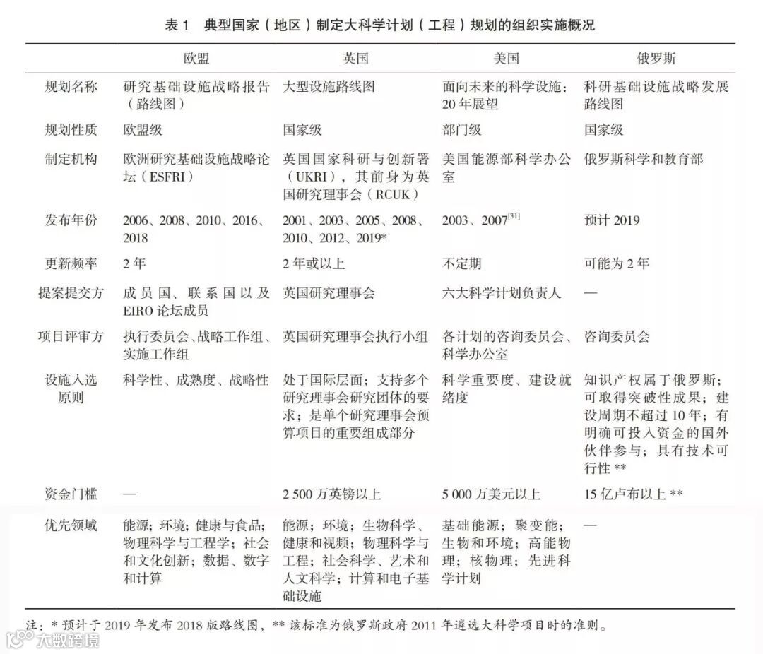
目前,各主要国家(地区)均制定了研究基础设施战略规划(路线图),或将大科学计划与工程列入国家整体科技发展战略规划之中。欧盟已发布了5版《欧洲研究基础设施路线图》,分别为2006版、2008版、2010版、2016版和2018版。欧洲国家中,已有包括英国、德国、法国、荷兰、瑞典、丹麦、捷克等在内的20多个国家制定了本国的研究基础设施路线图。其中,英国已发布了2001版、2003版、2005版、2008版和2010版的大型研究设施路线图,并于2012年发布了资本投资的战略框架《投资于增长:面向21世纪的科研基础设施投资》,同时,2018版路线图也正在制定中。美国、日本、俄罗斯等非欧盟国家也制定了众多与大科学相关的规划和政策。例如,美国虽没有国家层面的大科学项目规划,但其中一些具体的职能部门发布了领域层面的规划性质文件,如美国能源部(DOE)于2003年发布了规划性文件《面向未来的科学设施:20年展望》(以下简称《20年展望》),美国能源部与美国国家科学基金会(NSF)于2014年发布了《为科学发现而建设:全球背景下美国粒子物理研究战略规划》等。俄罗斯将大科学相关内容包含在国家科技发展战略或科技发展规划中。例如,2012年底出台的《2013—2020年俄罗斯科学技术发展规划》,2016年12月颁布的《俄罗斯科学技术发展战略》等,均将支持“大科学项目”建设列为主要内容。同时,俄罗斯正着手制定本国的科研基础设施战略发展路线图,预计2019年发布。
以欧盟、英国、美国制定的大科学规划以及俄罗斯拟制定的科研基础设施战略发展路线图为例,其组织实施相关信息如表1所示。

2 各国(地区)制定大科学计划(工程)规划的特点
2.1 实行“集中布局+各部分管”的一体化管理实施模式
从各主要国家大科学规划/路线图的制定机构来看,各规划/路线图的制定机构同时也是大科学项目的协调或管理部门,为大科学项目的一体化管理实施创造了条件;从其管理模式来看,由于下属机构也具有管理职能,因而基本上采取了“集中布局+各部分管”的模式。例如,英国国家科研与创新署是英国科学政策和学术研究的协调机构,同时负责协调7个独立的研究理事会,其大型研究基础设施采用“英国国家科研与创新署+研究理事会”的管理模式,由英国国家科研与创新署统筹管理,制定规划路线,但具体到单个设施,又分属不同的研究理事会。美国能源部的科学办公室主管10个国家实验室,是能源部支持大科学装置建设最多的部门,其下设6个业务办公室,分别通过6大科学研究计划支持本领域内的大科学设施。这些部门均可以依托其下属理事会或下属业务办公室开展大科学项目的推荐、遴选、征集和管理工作。同时,被纳入规划/路线图的项目均是其后期资助的优先选项或者必要前提,这在一定程度上保证了大科学项目从纳入路线图、批准资助,到设计、建设、运营、结束的全周期管理。
2.2 注重吸纳广泛的利益相关方参与,充分发挥专家咨询的作用
欧盟在制定路线图时,吸纳了广泛的利益相关方参与决策、管理、监测和评估等工作,邀请的专家来自不同国家、不同机构和不同领域。英国大型设施路线图里各项基础设施的建议来源也非常广泛,包括各研究理事会与学术界和工业界的研究人员的持续沟通与接触、与欧洲和国际伙伴的联系、与欧洲研究基础战略论坛以及特定学科领域和学科相关的论坛和战略小组的讨论,以及各种各样正式和非正式的接触等。美国能源部则充分发挥了其6个领域的咨询委员会的作用,在制定《20年展望》时,6个咨询委员会共由118人组成,其中64%来自大学,15%来自能源部的实验室,10%来自工业界,3%来自其他政府部门,8%来自有关机构,充分尊重了各利益相关方的意见。俄罗斯组建了跨部门工作组专门负责协调所有大科学项目相关事宜,其成员来自政府机关、企业、科学院,以及国家研究中心等机构,同时在评审过程中全部邀请国外专家做评委,杜绝国内利益集团的影响。
2.3 基于国家优势领域,选择大科学计划(工程)的优先发展方向
各个国家/地区在制定规划/路线图时,会考虑当前的科研背景、政府愿景和面临的挑战,从而选择优先资助的领域。以欧盟2018版路线图、英国2010版路线图及美国能源部《20年展望》为例,涉及的领域基本为能源、环境、健康与食品、物理科学与工程、社会和文化创新以及计算和电子基础设施6个领域(如图1所示)。其中,欧盟和英国对于领域的划分基本类似,美国能源部则对物理科学与工程做了更细的划分。此外,美国能源部没有对社会和人文科学方面的基础设施进行支持,这与能源部的职能定位有较大关系。

从各领域设施的分布数量来看(如图2所示),物理科学与工程领域、健康与食品领域,以及环境领域的设施受到了各国(地区)的高度重视。其中,物理科学与工程领域涉及的大科学设施数量最多,达到了58项,占所有领域的1/3以上。对于美国来说,美国能源部和美国国家科学基金会支持的设施各有侧重,美国能源部多支持加速器、对撞机、先进光源等高能物理和基础能源领域,而美国科学基金会则集中于天文台、望远镜等天文学领域,以及极地计划、海洋科考船等地球科学领域。

2.4 注重所选大科学项目的科学性、成熟性和国际性
欧盟和美国能源部在进行路线图的设施筛选时,均非常注重大科学项目的科学性和成熟度。科学性保证了入选的设施解决最重要科学问题,以及对领域作出重大贡献的能力;成熟度保证了该设施的技术可行性、建造和运营成本的可接受度等。以美国《20年展望》为例,能源部各咨询委员会在对建议的53个设施进行筛选时,其标准为科学重要度和建设就绪度。具体为:(1)科学重要度。即提议的设施将在多大程度上回答最重要的科学问题;是否有其他方法或设施能够回答这些问题;该设施是否会对较多的研究领域做出贡献;设施的建设是否会在领域内或领域之间产生新的协同效应;以及科学界对该设施的需求程度。(2)建设就绪度。即设施的概念是否得到过正式研究;对建设该设施所涉及的技术挑战的信心程度;为确保设备的技术可行性所进行的研发工作的充分性;以及建造和运营成本的可接受度。
需要特别指出的是,英国和俄罗斯明确将设施具有“国际合作”作为其入选路线图或资助的标准。英国提出了4种设施合作模式,分别为:英国牵头、与欧洲合作伙伴联合、与全球合作伙伴联合、分布式参与;俄罗斯则明确要求要有国外合作伙伴投资。我国虽然已经拥有很多大科学装置,但都不是真正意义上的“国际”大科学计划(工程),如今中国第一次将牵头组织“国际”大科学计划(工程)作为国家的一项战略任务,突出了“国际”属性,因此英国和俄罗斯的“国际合作”要求非常契合我国积极牵头组织国际大科学计划(工程)的战略需求。
此外,英国、美国和俄罗斯对入选的大科学项目均有一个资金门槛,其中英国要求2 500万英镑以上,美国能源部要求5 000万美元以上,美国国家科学基金会的主要研究设备和设施建造计划(MREFC),将项目总建设/升级成本的阈值设置为7 000万美元,俄罗斯则要求投资额不少于15亿卢布(按2011年汇率,约合4 840万美元)。
2.5 对大科学项目进行分类支持
欧洲研究基础设施战略论坛从2016年路线图开始,将不同阶段的基础设施划分为项目设施和地标设施。项目设施表示处于筹备阶段的研究基础设施,地标设施表示那些已经建成或者在《路线图》中已达到高级实施阶段的研究基础设施。
美国能源部在制定《20年展望》时,也对大科学设施设定了优先级。在其两个评估准则中,科学重要度被细分为最高、一般和难以评估3个等级,建设就绪度被细分为近期、中期和长期3个等级。根据这两个原则,这些设施被分为A、B、C、D、E共5类(见表2),从而确定了最终入选的28个科学设施的优先级排序(即将其分为近期、中期和长期3个等级)。在2007年对《20年展望》开展的中期评估也发现,这种分级管理模式有效区分了大科学设施的成熟度和目前所处的阶段,对设施的支持和发展起到了很好的指导作用。

2.6 建立了大科学规划的监测、评估以及定期更新机制
欧盟、英国和俄罗斯均采用或拟采用路线图的方式规划未来10~20年的研究基础设施,同时定期更新。欧盟和英国均发布了多个版本的路线图,俄罗斯参考欧盟基础设施路线图的经验,拟在3年内制定完成科研基础设施发展路线图并定期更新,同时将这项工作作为未来的战略重点之一。这些路线图的定期更新主要体现在两方面。一是对路线图方法论的更新,这些更新逐步完善了其对研究基础设施的规划、组织和管理工作。二是对入选路线图的设施的更新,例如欧盟路线图对欧洲研究基础设施战略论坛项目的“10年周期规则”(若一个项目在路线图上停留10年时间仍然无法进入实施阶段,则将被移出路线图),以及正试点对欧洲研究基础设施战略论坛地标设施的定期审查工作。此外,欧盟和俄罗斯对(或拟对)世界范围内的科研基础设施进行全景分析,以此作为制定路线图的背景和基础。
2.7 注重项目的商业性及风险评估
美国能源部和英国研究理事会特别注重项目的商业性和风险评估。美国能源部在定义阶段即开始开展风险规划工作,践行风险的流程管理。英国对风险的防控体现在3个方面:一是项目在申请大型研究基础设施基金(LFCF)资助之前,需要由执行小组审查其商业性。二是在大型研究基础设施基金优先排序标准中,需考虑风险和成本因素,包括经济效益和投入产出比,以及项目中的技术风险水平以及如何管理这些风险。三是在政府商务办公室(OGC)审批流程中,政府商务办公室会指派专人对项目的总体风险水平进行评估,考虑到所涉及的资本金额以及大型研究基础设施基金计划和项目所提供资金的性质,所有大型研究基础设施基金资助的计划和项目都将被评为“中等”及以上风险。
3 对我国制定国际大科学计划(工程)规划的建议
经对比研究和分析,本文认为我国应从以下几个方面借鉴相关国际经验,加快制定我国的大科学计划(工程)战略规划,以充分发挥国际大科学计划(工程)在带动我国进一步融入世界科技新格局中的作用。
一是参照路线图方式管理我国的大型研究基础设施。在国际大趋势下,我国将牵头和参与国际大科学计划(工程)作为新时期的重要任务之一,除制定《积极牵头组织国际大科学计划和大科学工程方案》之外,在各级国家规划和部门规划中,也均设置了参与和牵头组织国际大科学计划和大科学工程相关重要内容。然而截至目前,我国仅在2013年和2016年分别发布了《国家重大科技基础设施建设中长期规划(2012—2030年)》和《国家重大科技基础设施建设“十三五”规划》,尚未出台真正意义上有关牵头和参与国际大科学计划和大科学工程的规划。建议我国参考欧盟和英国的经验,以路线图的方式制定我国的大科学计划(工程)战略规划,建立大科学项目的监测评估机制以及规划/路线图的定期更新机制。同时,对世界范围内的大科学设施现状和未来发展方向开展“全景分析”,以使我国的大科学战略规划融入全球科技发展格局中。
二是吸纳广泛的利益相关方参与监测评估。在大科学规划/路线图制定过程中,应充分征求多方意见,考虑各地区、各机构和各领域的相关利益。成立由管理专家、战略专家、领域专家、企业家,以及国际专家组成的战略咨询委员会,使大科学规划在符合国家战略的同时,也着力解决最重要的科学问题,同时为我国带来科学发现以外的政治、经济等溢出社会效益。
三是基于国家优势领域,选择大科学计划(工程)的优先发展方向。我国要牵头发起国际大科学计划(工程),选择国家优势学科尤为重要。一方面以强大的、国际领先的领域基础为支撑,才能号召其他国家广泛参与;另一方面,我国已经在优势领域积累了大量科研及管理人才,极大提高了成功发起并牵头国际大科学计划(工程)的可能性。
四是建立科学合理的评估标准。我国在制定国际大科学计划(工程)规划时,应构建一套符合我国国情的、科学合理的评估标准。总结来看,应考虑以下几点:(1)战略重要性。如这项科学活动是否满足国家紧迫需求,是否能够提高国家的科技影响力,是否能够带来巨大的社会效益。(2)科学卓越性。即项目是否具有合理的、重大的科学目标和科学意义,是否能够保持国家在该领域的先进性,能带来多少新技术的发展,该科学项目是否不可替代。(3)项目成熟度。项目的概念是否得到过研究和论证,相关技术基础是否成熟,国内是否有扎实的技术基础,是否有具有高水平的人才和团队储备等。(4)项目国际性。该项目是否具有广泛的国际背景,是否有与其他国家合作的潜力,是否有其他国家表现出投资意愿等。
五是建立国际大科学计划(工程)分类支持体系。我国在制定国际大科学计划(工程)规划时,可借鉴欧盟和美国的模式,结合国情和科研领域需求,对拟支持的大科学工程(计划)实行分级管理,分批资助。对于成熟度高、国内研究基础好、可在近期内进入建设阶段的大科学项目,进行优先资助;对于重要度高但技术上不成熟的项目,可纳入远期支持范围。
致谢:感谢国家科技评估中心翟翠霞教授及中国科学技术信息研究所张丽娟副研究员为本研究提供俄罗斯制定大科学规划方面的资料及帮助。
来源:《全球科技经济瞭望》2019年3月第34卷第3期(总第399期)
推荐阅读 >
识别下方二维码,关注「科情智库」
持续关注产业动态及科技领域报告

