
科情智库
耿 喆,徐 峰,贾晓峰
(中国科学技术信息研究所)
摘要:近年来人工智能的发展如火如荼,学术界对于人工智能产业的研究也呈现快速增长的趋势。文章梳理了创新生态系统研究的4个层次,并结合产业生态理论及人工智能产业自身特点,研究人工智能产业创新生态系统生物成分及非生物成分中各构成要素,分析了生产者种群、消费者种群、分解者种群等内部要素并建立了人工智能产业创新生态系统的一般模型。
自20世纪50年代“人工智能”一词首次提出以来,人工智能的发展经历了三起两落。21世纪初,随着大数据、高性能计算和深度学习技术的大幅提升,加之人工智能硬件、算法及应用层均取得突破,人工智能进入爆发期。麦肯锡研究显示,2030年人工智能可能为全球额外贡献13万亿美元的GDP增量(相较于2018年),平均每年推动GDP 增长约1.2个百分点,足以比肩人类历史上前三次通用技术革命(蒸汽机、电气化、信息化)带来的影响。此外,人工智能技术覆盖面非常广泛,目前正在与安防、交通、医疗、教育等传统领域深入融合,预计到2020年,我国人工智能核心产业的市场规模将超过1 600亿元,而融合发展带来的相关产业市场规模将超过万亿元。随着各国间人工智能发展水平的鸿沟不断扩大,世界贫富差距也会进一步拉开,因此世界主要国家和地区积极在人工智能领域深耕布局,抢夺技术先机,我国政府高度重视人工智能发展,自2017年以来陆续发布人工智能相关规划并启动重点研发项目,努力营造人工智能创新生态系统,目前中国已经成为仅次于美国的全球人工智能的主要投资力量。
本文借助生态学的观点,分析了创新生态系统的研究层次;运用产业生态理论,研究了人工智能产业创新生态系统中生物成分的创新种群和非生物成分环境的各构成要素,分析了消费者种群生态位关系并建立了人工智能产业创新生态系统的一般模型,希望为推动我国人工智能产业创新生态系统的构建提供参考与借鉴。
1
相关理论研究概述
1.1 创新生态系统
目前对于创新生态系统尚未形成统一的界定,从生物学的角度看,生态系统是在一定区域内的所有生物与环境通过能量之间的流转而组成的统一整体,由非生物成分、生产者、消费者和分解者构成,各要素间相互联系、相互作用,通过物质、信息以及能量的转换维持生态系统的平衡。
1.2 产业生态理论
类似于自然生态系统,产业生态系统中行业和企业各司其职,分别承担生产者、消费者、分解者等不同的角色,形成了企业物种、行业种群、行业集群、产业系统的不同层次,并具有自然生态系统“共生互惠、协同竞争、领域共占、结网群居”等特点。在产业生态系统中,企业之间、行业之间、行业和环境之间相互联系、相互依存、相互作用,并进行特定的物质、能量和信息流的交换。产业生态理论强调物质能量的循环流动,系统内不同企业和行业占据着不同的生态位,形成了类似自然生态系统的生态链,使资源在产业系统内得到循环利用,减少废物排放,降低产业活动对环境的污染和破坏,实现产业系统与生态系统的良性循环和可持续发展。
1.3 创新生态系统研究的4个层次
创新生态系统的理论体系是对自然情况的反映和重现,当前,国内外对于创新生态系统的研究已经逐渐成熟,取得了很多丰富的成果,创新生态系统理论研究包含以下4个层次:(1)国家创新生态系统。从创新生态系统的特征和本质出发, Freeman最早提出了国家层面的创新生态系统,是指为了实现技术进步与发展而将所有参与人员集合在一起的动态网络。(2)区域创新生态系统。作为地域性的组织网络,区域创新生态系统的主体应涵盖高校、企业与科研院所,这些单位之间互相合作、共享信息,从而逐步构成高效科学的生态化系统。目前关于区域创新生态系统的研究主要包括组成要素、评价指标以及区域生态系统创新对于社会经济的提升和技术改造等方面的推动作用研究。(3)产业创新生态系统。是在一定地理区域范围内,产业之间相互集聚、相互影响从而构成的产业网络,在这个网络中,不同主体进行信息共享和资源流通,促进整个生态系统的可持续发展。(4)企业创新生态系统。从企业层级看创新生态系统,当前研究的着眼点在于如何借助外部信息和资源的价值,为企业系统内在的发展提供助力,促进企业系统的高效、科学发展。
2
人工智能产业创新生态系统基本框架
2.1 人工智能产业的主要特征
依据研究界对人工智能的模拟程度,目前我国正处于弱人工智能阶段,弱人工智能强调的是人工智能的工具性,其主要思路是借鉴人类的某些智能行为,减轻人类在某些领域智力劳动的负担。人工智能从架构上分为3层,即基础层、技术层和应用层。基础层主要是为人工智能技术(含算法)提供计算能力以及数据输入,包括超算/云计算平台、GPU/FPGA/NPU等人工智能芯片、相关的数据资源以及大数据工具。技术层是整个人工智能的核心,包括算法和人工智能技术,该层在基础层的基础上开发算法模型,并通过海量识别训练和机器学习建模,开发面向不同应用领域的技术,如语音识别、图像识别等。应用层是将人工智能技术与应用场景结合起来,实现商业化落地,这个部分是国内人工智能发展最为活跃的领域,主要应用包括智能安防、智能投顾、智能客服、智能家居、无人驾驶、机器人等多个领域,具体构架见图1。
人工智能的每一次浪潮,都离不开计算能力的提升,继CPU之后,相继出现了GPU、TPU、NPU、FPGA等人工智能专用芯片,超算、云计算等基础设施也使得计算能力得到显著提高,长期困扰人工智能发展的计算能力不足的问题得到缓解。算法是人工智能的核心,深度学习算法突破是关键,算法的优化也正在使得计算效率大幅提升,进一步节约计算资源、降低能耗,实现了硬件能力和算法的良性互动。海量数据为算法实现和优化提供支持。可以说计算能力、算法以及数据是人工智能产业发展的三驾马车,缺一不可,这也是人工智能区别于其他产业的最大特征。
2.2 人工智能产业创新生态系统
与自然界的生态系统相似,人工智能产业创新生态系统包括生物成分的创新种群和非生物成分的环境两部分,其中生物成分的创新种群可分解为生产者、消费者和分解者。自然生态系统与人工智能创新生态系统的生物成分对应关系如图2所示。
在自然界的生态系统中,生产者即绿色植物,为消费者、分解者提供物质和能量;消费者即人和动物等,以生产者为食物,获得自身生长、发育、繁殖所需的物质和能量;分解者即细菌、真菌等微生物,将死亡的动植物分解成简单的无机物,这些物质再次被绿色植物吸收和利用。在人工智能产业的创新生态系统中,需要特别注意的是,消费者不是我们通常所说的“购买和使用人工智能产品的人”,而主要是指将人工智能技术应用到具体产业的各种应用层企业、高校、科研院所等。此时,生产者、消费者、分解者的界限不是那么清晰,可能出现交互或者重叠的状况。原则上,人工智能生产者从事基础层、技术层的研发活动;消费者将人工智能技术应用于各产业,形成“人工智能+”产业;分解者即用户层使用、购买相关产品,并将信息反馈给生产者,同时资金回流,使整个创新生态系统得以持续发展。
非生物成分的环境对整个产业的创新活动具有一定的影响,一般称之为创新生境。根据其对创新活动的影响程度,可分为主要创新生境和次要创新生境。主要创新生境对创新活动发生直接、重要的影响,包括政府及公共部门、创新基础设施、大数据环境、创新人文环境;次要创新生境对创新活动发生间接、次要的影响,主要包括科技环境、经济环境、社会环境、创新资源环境。由此,本文构建了人工智能产业创新生态系统的一般模型,如图3所示。
2.3 生产者种群
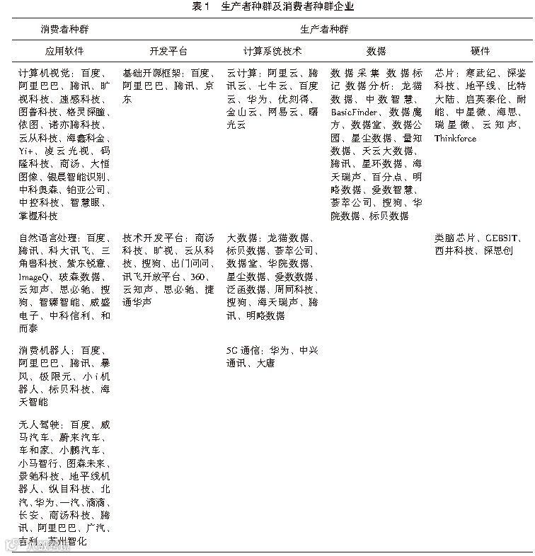
生产者种群包括从事基础层和技术层的企业、高等院校、科研机构等组织。其中企业包括从事芯片研发的寒武纪、地平线、深鉴科技;从事云计算的阿里云、腾讯云、百度云、华为;从事大数据的龙猫数据、标贝数据;从事基础开源框架的百度、阿里、腾讯、京东;从事技术开发平台的商汤、旷世、云从科技。高等院校在创新活动中主要从事基础科学研究,高等院校拥有大量的研究设备和实验场所,同时拥有大量的专业人才,科研实力雄厚。目前,清华大学、南京大学、哈尔滨工业大学、吉林大学、南京理工大学等院校开设了人工智能专业及这一领域的基础科学研究。科研院所更侧重于应用基础研究,如中国科学院自动化研究所、计算技术研究所等科研院所掌握着最先进的科研资源,在人工智能技术研发中发挥关键核心作用。
2.4 消费者种群
消费者种群包括将人工智能技术应用于各产业的企业组织,是创新成果的重要产出器。例如从事计算机视觉的百度、阿里、旷世、速感科技;从事自然语言处理的科大讯飞、三角兽科技;无人驾驶汽车的百度、腾讯;消费机器人的暴风、极限元、小i机器人等。通常在每个细分领域都有几家龙头企业以及若干中小企业,龙头企业及中小企业之间的交互作用形成企业创新网络,从而形成各领域内的局部创新生态系统,最终推动整个人工智能产业的创新生态系统构建。生产者种群及消费者种群企业见表1。
2.5 分解者种群
人工智能创新生态系统的分解者是人工智能产品的购买使用者。人工智能产品的购买使用者分为两类,一类是私人购买者,另一类是政府及公共部门。目前人工智能产品及人工智能技术不仅广泛运用于普通私人消费者的日常生活,也越来越多地在政府机构及公共部门使用,例如各种功能场景的智能机器人已经应用于政府政务大厅及公共场所,人脸识别技术已广泛运用在智能公安系统及各交通枢纽的重要通道。人工智能产品的购买使用者作为创新生态系统的技术分解者,将产品的使用感受反馈给技术的生产者与研发者,高校、科研机构、企业从各自角度对自身环节进行技术改进和产品完善,整个创新生态系统得以循环、优化。此外,使用者的购后感受对其他有意愿购买人工智能产品的分解者具有重要的参考价值,这也影响了人工智能的市场推广和技术升级。
2.6 创新平台
创新平台为生产者、消费者、分解者提供沟通与合作平台,为创新生态系统的有效运行提供支撑。成功搭建创新平台可以整合系统内优势资源,加强合作研发,共担风险;同时也成为吸引创新资源的重要途径。创新平台的功能包括:一是实现资源共享,信息资源除了在生产者、消费者、分解者之间传递外,还可以直接汇集到创新平台实现共享,这将大大提高信息的利用效率,节省信息传递时间,提高创新生态系统的运行效率;二是实现技术标准的建立与推广,技术标准在创新生态系统中起着核心枢纽作用,创新生态系统要求各种群实施系统的、整体性的创新,各种群应采用相同的技术标准。目前我国已经在自动驾驶、城市大脑、医疗影像及智能语音四大领域建设了国家开放创新平台,四大平台的建立对于整合优势资源、加强合作、共享资源及建立统一标准都有非常积极的影响,对于整个人工智能产业的创新也会产生强有力的拉动作用。
2.7 主要创新生境
由于人工智能产业的特殊性,安全伦理对于人工智能未来发展具有十分重要的导向及规范作用。人工智能伦理研究是人工智能技术发展到一定程度的产物,它既包括人工智能的技术研究,也包括机器与人、机器与环境及人、机、环境之间关系的探索。有关人工智能与人的关系,很多人进行过质疑与讨论,甚至担忧机器将会全面替代人类或冲击人类的岗位与职业。关于人工智能安全问题,2016年7月,特斯拉无人驾驶汽车发生重大事故,造成了一名司机当场死亡。此事很快成为当时新闻媒体关注的焦点,人们不仅关注事故本身带来的影响,更加担心机器作为行为执行主体,发生事故后是否有健全的责任承担机制。究竟是惩罚做出实际行为的机器,还是惩罚设计或下达命令的人,或者两者兼而有之?如果机器应当受罚,那究竟如何处置?是应当像美剧《西部世界》展示的那样,将所有记忆全部清空,还是直接销毁?目前还没有相关法律对其进行规范与制约。人工智能的安全伦理问题与很多新兴学科类似,历史不长,但发展速度很快。然而目前无论是国内还是国外,都很少有成型的法律法规来对人工智能技术与产品进行约束,随着人们将注意力转向该方向,相信在不远的将来,有关政府部门会出台一套通用的人工智能伦理规范条例,来为整个行业做出表率。
政府及政策环境对人工智能产业尤为重要。人工智能产业是具有较强正外部效应的产业,如果单靠市场自发调节,产业发展的道路将非常漫长,要充分发挥政府和公共部门的协调、指导作用,同时加大资金的支持力度和政策的倾斜度。在人工智能产业发展的初期,政府的支持十分重要;随着产业的发展,政府逐渐淡出,转为由市场机制发挥主导作用。
大数据环境为人工智能的发展提供重要驱动。数据量同深度学习和训练的准确性密切相关,研究显示,数据字符数越多,训练越充分,算法模型结果的准确率越高。随着移动互联网、电子商务等领域的快速发展,全球数据量实现爆发式增长,这为人工智能发展奠定了坚实的基础,这是此前几个阶段所没有的。据IDC、希捷的联合研究显示,未来较长时间内,全球的数据量都将以惊人的速度增长,2025年全球的数据量将达到163ZB,是2016年的10倍之多,其中2015—2025年的平均增速将超过30%。如此海量的数据将为人工智能准确性的提升提供强大驱动力。
2.8 次要创新生境
次要创新生境包括科技环境、经济环境、社会环境、创新资源环境等,它们直接或间接地影响着创新生态系统的有效性和持续性。次要创新生境位于创新生态系统的外围,对创新生态系统产生总体、长远的影响,因此,次要创新生境的选择、适应和改造对于整个创新生态系统来说同样是至关重要的。以人工智能产业创新生态系统的科技环境为例,其与核心部分存在着双向的互动,这将促使整个创新生态系统的优化。当前,国内正在积极推进“互联网+”“工业4.0”战略,这为国内经济社会信息化水平的提升起到了重大作用,“互联网+”主要解决的是连接的问题,通过连接衍生出各类服务;“工业4.0”主要解决的是工业制造环节信息化水平提升的问题。随着上述两个战略的推进,人工智能产业未来几年将延续快速发展的势头。
3
总结
本文结合产业生态系统理论,从产业创新生态系统的层面构建了人工智能产业创新生态系统模型的一般框架,并从生产者种群、消费者种群、分解者种群、创新平台、主要创新生境、次要创新生境几个方面进行了解析。人工智能产业创新生态系统具有类似自然生态系统的特点,生态系统内企业、高校和科研机构、中介机构、政府、金融机构等创新物种、种群在整个生态系统中发挥着各自的优势和专业特长,创新物种、种群之间及其与外部环境因素之间存在复杂的物质、能量、信息的交换和流动,产生了各创新物种、种群相互依存、相互作用的创新聚集效应,不断提升产业生态系统整体的创新能力,促进了产业结构优化和可持续发展。
原文参见《全球科技经济瞭望》2018年第11期
推荐阅读 >
世界能源委员会发布最新氢能产业发展报告
“2018年度中国科技资源管理领域十大事件”评选结果
美国初创企业XNOR. AI研制出无线太阳能AI摄像头
识别下方二维码,关注「科情智库」
持续关注产业动态及科技领域报告

