
科情智库
王运红,潘云涛,赵筱媛,张贵兰,宋 扬
(中国科学技术信息研究所,北京 100038)
摘要:合理的智库人才分类系统为智库人才管理和分析等工作提供了支撑。本文通过对国内外智库人才分类进行调研,针对智库人才的特征,设计了研究领域、技术类型和“旋转门”经历三个分类。在此分类系统下对样本数据进行统计分析,发现智库人才多为政策研究型人才,基础研究和技术分析人才比例较低;人才的研究领域多集中在国民经济、国际事务与外交以及社会治理,在科技创新、能源与资源、公共卫生与健康领域的人才有较大缺口;具有“旋转门”经历的智库人才占比较低,从学者到官员比例更低。
关键词:智库人才;人才分类设计;人才分析
在一个国家崛起的关键历史时期,智库对其发展有重大推进作用。智库体现了一个国家的各方面软实力,承担着为政府提供战略思维服务、启迪民智、引导大众舆论、支撑政府决策等功能。近年来,我国高度重视智库及人才队伍建设,2015年1月,中国中央办公厅、国务院办公厅联合印发《关于加强中国特色新型智库建设的意见》,意见中指出,加强智库人才队伍建设,实施中国特色的新型智库高端人才培养规划,培养并造就一批具有正确的政治方向、富于创新精神、德才兼备的高端智库人才队伍是智库建设的重点任务。
美国宾夕法尼亚大学“智库研究项目”(TTCSP)发布《全球智库报告2019》,TTCSP全球智库数据库中列出的所有8248家智库中,美国仍以1871家的数量遥遥领先,是全球拥有智库机构最多的国家,中国有507家,位居第三。虽然中国智库的研究成果和地位在不断提升,但是也可以看到我们在高质量的智库数量与美国差距巨大,智库人才依然缺乏。
研究科学合理、具有中国特色的智库专家分类体系,对盘活国内专家和人才,孕育储备后备人才精英是非常必要的。本文通过对国内外智库人才分类情况进行调研发现,中国的智库机构对于智库人才并没有一个统一的分类体系,不利于智库人才的管理、信息化、标准化和共享。本研究设计符合智库人才特征的专业分类体系;在不同类型的智库中,选择452位高级研究人才作为样本数据进行实证研究,其研究结论可望为我国智库建设过程中培养和引进人才提供建议。
1.1 智库人才界定
国内外学者对智库人才研究很多,对智库定义有智库思想家、智库研究人员、智库学者、智库政策专家、智库政策分析师、智库科研人员等。智库人才需要很强的应用与实践相结合的综合能力,需要跨学科的研究能力和专业融合能力,需要合作共事的能力,适应跨学科、跨领域、跨部门、跨国界的合作。非常专业的研究能力和丰富的人生经历是一名优秀智库专家的必备条件,美国知名智库高级研究人员大多是顶级学者或学术带头人,不仅学术积累深厚,而且具有前瞻性思维和开阔的视野,同时具有参与公共政策和影响政策层的能力。
综合国内外情况,本文定义的“智库人才”包含三类,一是高端顾问,指从政府卸任高官或在学术界、行业内对政府有影响力的知名专家和学者,具有专业领域完善的知识体系和深厚的学识,能通过著书立说或参政议政将自己的思想观点传达出去,影响决策;二是智库专家,指有较完善的专业知识和技能,具有较强的研究能力和创新能力,能独立主导和参与大型课题和项目的研究人员;三是复合型人才,指具有较高的综合素质,懂得非营利化机构的运营管理,能进行项目的策划、组织、宣传等管理运营工作的复合型人才。
1.2 研究样本的选取
为了解中国智库人才的构成和特点,研究样本选取自不同类型的9所代表性智库机构,覆盖了政府智库、高校智库、研究机构智库和民间智库,采集452名智库人才的信息,其中来源于政府智库146人,高校智库104人,研究机构智库68人,民间智库68人。具体构成见表1。

2.1 美国智库人才分类情况
美国智库人才按照工作性质、研究领域和能力进行分类。按照工作性质分类大致有以下几类:研究人员、管理人员、资料员、秘书、服务人员等;按照研究领域分类也比较普遍,如兰德公司把自己的研究专家按照研究领域分为:科学与技术、能源与环境、健康与护理、基础建设与运输、国际事务、法律和商业、公共安全、国家安全、人口老龄化、恐怖主义与国土安全、儿童和家庭、教育和艺术;按照能力的层级分类,一般分为资深研究员、研究员、助理研究员、分析人员、资料员等。
2.2 欧洲智库人才分类情况
欧洲的智库人才也按照工作性质、研究领域、工作能力进行分类,有的智库研究国际问题,按照地区和国别进行分类。欧洲智库研究的领域与美国有所不同,根据本国的关注重点进行自己研究领域的布局。如伦敦国际战略研究所的专家有两个分类体系,一是将其研究领域分为冲突、全球政策、国防、环境和气候变化、地缘经济、恐怖主义和安全;二是对专家擅长研究的地域进行划分,分为美洲、欧洲、亚太、非洲、中东、俄罗斯,在每个地域下分别对应不同的国家。
2.3 亚洲智库人才分类情况
亚洲国家智库代表是中国、日本、韩国和新加坡的智库。亚洲智库人才的分类,一是根据研究能力分类,二是根据研究领域分类,如亚洲新加坡东南亚研究所人员分为三类:高级研究员或研究员、客座研究员、访问学者。日本野村综合研究所分为研究员、副主任研究员、主任研究员、理事等几类。
2.4 中国智库分类情况
中国智库有的按照学术职称分类,分为研究员、副研究员、助理研究员、教授、副教授、助理教授,或按照其他职称系列来划分,如高级经济师、经济师。按照专业领域分,如山东省人才工作领导小组办公室根据专业领域不同,将智库高端人才分为经济建设领域、政治建设领域、文化建设领域、社会建设领域、生态文明建设领域和党的建设领域六类。按照专家级别,分为首席专家、岗位专家、一般入库专家三级。庆海涛采用南京大学中国智库研究与评价中心的分类标准,将我国智库人才按照来源分为九类:党政部门智库专家、党校行政学院智库专家、社科院智库专家、社会智库专家、高校智库专家、科研院所智库专家、军队智库专家、企业智库专家和传媒智库专家。
2.5 智库人才分类的合理利用
通过智库人才的多维度分类,组建高水平的研究队伍,是智库高质量产出的关键。智库人才的多维度分类,更容易构建一个具有高度可塑性、经验丰富、分工明确、梯度合理的研究队伍,使研究团队协调工作并发挥最大的作用。国外智库非常重视研究队伍的科学合理配置,以提高智库研究工作的效率和成果水平。在实施一个研究课题时,按研究领域和研究方向进行划分,从不同的研究方向上和不同工作性质的小组中,抽调人员组成研究队伍,以便于在课题的研究过程中进行跨学科综合性研究,从而形成一个多领域交叉、多工种合作、多层级配合的强有力的项目团队。
当前对于智库人才评价和管理,依然存在很多的问题。智库人才不同于高校和研究机构的专业研究人员,智库机构通过科学合理、多维度的分类对人才评价时,可以避免采用单一标准和不合适的评价指标,在同一类型中对智库人才进行分类评价,更有可比性,才能选拔出来该领域的优秀人才。
智库人才通过发表出版物等途径提出新观点、新思想、新理念,对政治、外交、经济、社会等各个领域的公共决策产生重大影响,智库人才的综合素质和能力要求很高,智库人才的分类应能反映其具有的多维能力的特征,分类应遵循实用性、多维度、兼容性、系统性原则。
为了更加清楚地了解和分析我国智库人才的分布领域、职业流动以及对决策的支撑作用,本次研究重点对专家的研究领域、技术类型以及“旋转门”经历等信息进行了分类。研究结果发现,智库人才多为政策研究型人才,基础研究和技术分析人才比例较低;专业领域多集中在国民经济、国际事务与外交以及社会治理,在科技创新、能源与资源,公共卫生与健康领域的科技人才有较大缺口;具有“旋转门”经历的智库人才占比较低,从学者到官员比例更少。
3.1 研究领域分类设计与分析
3.1.1 智库人才研究领域分类设计
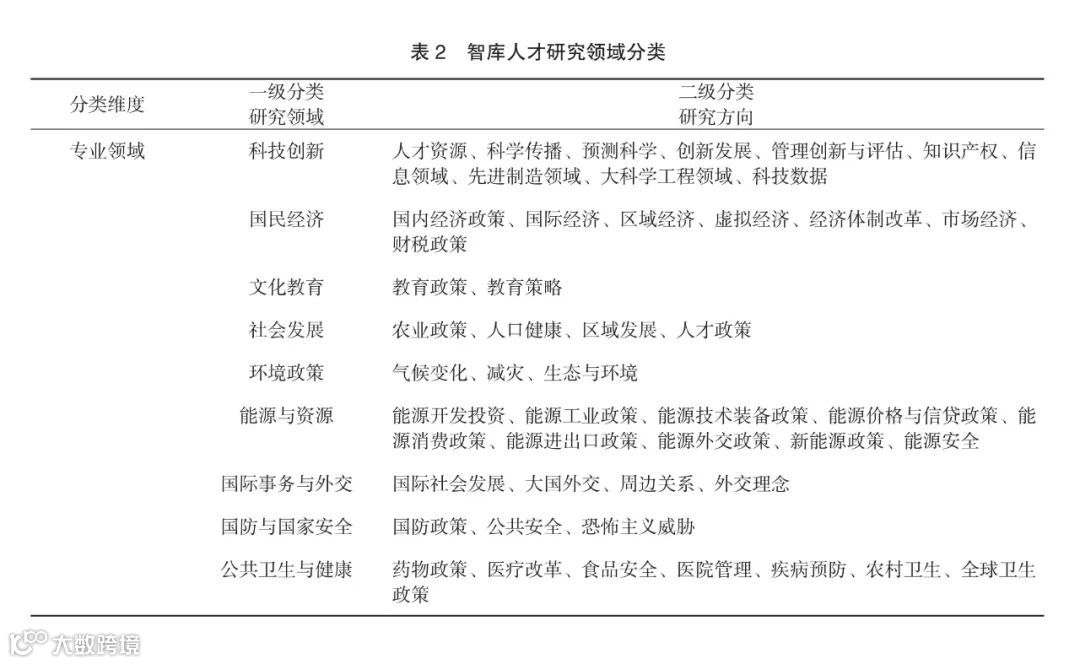
智库人才擅长的研究领域反映了专业特质,通过对452名智库人才数据进行采集清洗,对研究内容进行特点提炼,对研究成果进行分析,提取关键词和出现频次,从而设计智库人才的专业分类。一级为研究领域,二级为研究方向,如表2所示。

这个分类尽管不能涵盖智库人才研究领域的所有分类和研究方向,但可以作为智库人才研究、培养和引进等工作的一个参考,在使用时,可以根据本单位实际需要进行修订和调整。
3.1.2 智库人才研究领域分布情况
依据研究领域分类设计,对样本的智库人才进行分类统计(见图1)。国民经济领域的研究人才占样本比例41.15%,其次是国际事务与外交(16.59%),社会治理(14.16%),再次是企业发展(6.19%)、科技创新(5.53%)、社会发展(4.42%)和文化教育(4.20%)。由此可见,样本数据中的智库人才,国民经济领域的人才占比最高,但是在科技创新、能源与资源、公共卫生与健康这三个专业领域方面的智库高端专家总计7.96%,反映了这三个领域中智库人才的缺乏。

3.2 技术类型分类设计与分析
3.2.1 智库人才技术类型分类
把智库人才从事工作按其技术类型分为三类,“基础研究”型人才主要从事基础理论研究为主,如哲学、古代汉语、经济基础等;“技术分析”型主要从事技术、数据的分析,对智库报告提供技术和数据分析等支持;“政策研究”型主要从事宏观、全局性、战略性问题研究,提供决策依据、建议和方案。
3.2.2 智库人才技术类型分布情况
从样本数据看,智库人才主要集中在政策研究,基础研究和技术分析人才比例较低。
对452位智库人才的分析发现,92.70%的人才从事政策研究,从事政策研究的人才覆盖了各个专业领域。从事基础研究的24人,研究领域主要是社会治理、社会发展、国民经济、文化教育和其他,任职智库为上海社会科学院和中国社会科学院。从事技术分析的只有9人,研究领域主要是科技创新、国民经济和文化教育,任职智库为上海社会科学院、中国社会科学院以及天则经济研究院。
政策研究型人才在辅助政府管理和出台政策方面更具优势,但是国家综合科技国力的提升更多的需要依靠基础研究和技术人才,研究显示很多智库在这两种类型上都明显不足,因此在未来人才培养和智库建设时,更应该重点在这两类人才上下功夫。
3.3 “旋转门”经历分类及分析
“旋转门”指的是政府、利益集团、智库及游说公司之间人员的流动任职,后来特指智库学者与政府官员角色转换的一种现象和机制。“旋转门”机制有利于打破体制壁垒和部门行业隔阂,最大限度地优化智库的人才资源配置。
从拥有一流智库的欧美国家的长期政治、战略实践来看,“旋转门”是一种非常有效的机制,不仅有利于扩大人们的视野,开拓人们的思维,而且可为战略制定提供有效的、长远的咨询。“旋转门”形成了行政官员与研究者的角色交换,这种大轮换使得政府与智库的关系更加密切,人际交往更加频繁,决策和智慧得到最有效的融合,提高了有关政府部门的决策力,增强了人员活力。
本文中对智库人才的“旋转门”经历设置三个类型:一是“从官员到学者”,即原来在政府工作,后到智库机构从事研究和咨询工作;二是“从学者到官员”,即原来在高校或者研究机构从事研究工作,后到政府部门从事管理等工作;三是“双向流动”,即具有从政府官员到研究者,从研究者到政府官员的双向流动经历。

对452名智库人才样本进行分类统计(见图2),无“旋转门”经历的学者420人,而有“旋转门”经历的仅有32人,占比7.08%,其中,从政府官员到学者有19人,从学者到政府官员仅3人,具有从学者到政府官员或从官员回到学者双向流动经历的有10 人。总体来看,具有“旋转门”经历的占少数,从学者到政府官员的数量远远少于从政府官员到学者的数量。
在所有具有“旋转门”经历的32名学者中,研究领域为“国民经济”的14人,“国际事务与外交”的11人,社会治理有3人,文化教育2人,国防与国家安全1人,社会发展1人。
从政府官员到学者的智库人才的研究领域大多集中在“国际事务与外交”“国民经济”两个领域。从学者到政府官员的智库人才的研究领域集中在“国民经济”和“文化教育”两个领域。具有双向流动经历的研究专业领域比较宽,包括了“国民经济”“国际事务与外交”“文化教育”“社会治理”4个领域(见表3)。

通过对国内外智库人才分类调研,以及对样本数据库的实证分析,可知我国智库人才队伍存在一些明显的短板与不足。如果没有高端智库人才也就没有一流的智库,我国智库人才建设仍存在较大提升空间,本文对我国智库人才的培养、引进等提出以下建议。
(1)建议按照技术类型和研究领域,建立智库人才专门的职称评价体系。
(2)我国智库人才应在研究专业背景、技术类型方面更加多元化,才能适应智库的发展和产出高水平成果。
智库的研究人员既需要有比较深厚的理论和学术基础,也需要丰富的实践经验。吸纳具有学科交叉、工作资历丰富、善于交往并具有高度国际化的视野,知识技能多元、综合研究能力和专项研究能力都很强的复合型人才,是建设一流智库的智力保障。科技型智库的智库人才,如科技创新、能源与资源、公共卫生与健康等专业的人才还有很大的缺口,建议中国的智库尤其是科技智库在这些领域加强人才的培养、引进。
技术分析是智库成果产出的重要科学支撑,建议提高智库人才结构中技术分析人才的比例,要引进和培养一批懂得软件系统和数据挖掘工具,善于运用可视化系统、融合交叉学科研究能力强的技术型人才。
(3)逐步探索建立专业领域覆盖更广的“旋转门”制度,打通民间智库人才到政府就职的畅通渠道。
“旋转门”机制受到国家领导人的高度重视和肯定,推动党政机关与智库之间人才有序流动,推荐智库专家到党政部门挂职任职,从国家层面上对“旋转门”制度实施提供了政策保障。
研究显示,具有“旋转门”经历的智库人才主要集中在“国民经济”“国际事务与外交”“社会治理”“文化教育”“国防与国家安全”“社会发展”这几个领域,其他领域如科技创新、能源与资源、公共卫生与健康领域的智库人才,在政府部门和智库自由流动的很少,因此建议在这些领域拓宽智库人才通过“旋转门”能交流到政府就职的渠道。从政府官员到学者远远多于从学者到政府官员的人数,学者转为官员的都是出自官方智库或者半官方的高校智库和研究机构智库,从民间智库到政府就职很难解决身份和编制,探索如何“打破体制和身份壁垒”,让优秀的智库人才能够在民间智库、政府部门和研究机构之间自由流转,才能使优秀的人才服务于政府的决策过程。
来源:《全球科技经济瞭望》2020年6月第35卷第6期(总第414期)
推荐阅读 >
识别下方二维码,关注「科情智库」
持续关注产业动态及科技领域报告

