
科情智库
摘要:社会、生态问题越来越成为创新驱动发展的掣肘,且行之有效的政策工具尚未完全建立。因此,对可持续发展的转型创新政策进行讨论尤为重要。本文以社会技术系统理论提出的转型创新政策三个框架理论为基础,介绍国外转型创新政策试验的模式与特征,并进一步总结创新驱动可持续发展的国际经验。
关键词:可持续发展;转型创新政策;试验;社会—技术系统
科技创新让许多国家在取得显著经济增长的同时也产生了一系列的社会、环境问题,挑战着可持续发展进程。这些挑战无法依靠渐进的技术发展得到解决,有助于解决这些挑战的创新政策体系尚未形成。如何发展以应对社会问题和挑战为目标、支撑可持续发展的科技创新政策,成为当前创新实践和政策制定、实施面临的新问题。
联合国《2030年可持续发展议程》倡导通过“转型创新”(Transformative Innovation)克服“单项单打独斗”的片面发展,实现经济、社会和环境三个维度全面的、可持续的发展。由不同国家科技创新政策决策者和研究人员组成的“转型创新政策联盟”(Transformative Innovation Policy Consortium,TIPC)为了更好理解科技与社会“协同演化”促进可持续发展,从历史和发展的视角提出了创新政策的三个框架,并在一些国家展开了转型创新政策实践研究。
本文在转型创新政策联盟研究基础上尝试厘清转型创新政策内涵,介绍国外转型创新政策与实践的模式与特征,探索政策试验的过程与成果,总结创新驱动可持续发展的国际经验。
转型创新政策联盟社会—技术系统转型学者Schot等提出了创新政策的三个框架(或类型),认为创新政策需要从框架1、框架2向框架3演化转型。框架1基于“发明—创新—扩散”的线性逻辑,认为创新带来经济增长和商业机会,基础研究是技术进步的先行者,因而创新政策的核心是增加基础研究投入和供给,创新产生的社会、环境问题则能够依靠进一步的创新得到解决。框架2则注意到基础研究并不会自动转化为创新和经济增长,因而以“创新链模式”取代“线性模式”,提出创新政策的核心是要提升国家或区域的“创新体系”能力,产学研网络、产业集群和区域创新体系等成为重要的政策方向。框架1和框架2都以创新的“正外部性”为前提,认为科技进步必将带来经济增长。目前,框架1和框架2是当下主流的创新政策框架,业已嵌入世界各国的制度结构和法规当中。
但是,创新的 “负外部性”日益凸显,社会、环境问题激增,社会边缘群体的发展需求一定程度上被忽略。同时,“把市场带回社会”的创新政策也无法从根本上解决上述问题。因此,框架3即转型创新政策,主张建立社会包容性更强的创新政策。框架3与框架1和框架2最大的不同,在于其将可持续发展作为目标,认为创新首先要解决当下的环境与社会问题,经济增长不应是知识生产和创新的唯一目标,而应将公共福利和环境清洁放置于比经济增长和商业机会更加重要的位置。如图1所示,①代表框架1,②代表框架2,③代表框架3;实线表示该框架解决了这方面的问题,比如框架2中知识创造和创新利用之间的联系;虚线表示该框架某一方面假设是有待验证的,例如,框架1中各产业对科学研究结果的利用等。

进而,框架3批判框架1和框架2对以往处于边缘的、鲜少引起关注的创新成果容纳度不够,以系统性思路容纳创新的选择标准和所有的创新成果;要实现这一目标,有赖于社会—技术系统(Socio-technical System)的根本转型。
转型创新政策认为创新应该是微观层的技术利基(Niche)、中观层社会—技术体制(System)和宏观层大景境(Landscape)三个层面各自内部变化和互动的结果,如图2所示。创新政策首先应当在微观层面为有利于可持续发展但尚处于市场边缘的创新成果创造利基空间,边缘创新孵化成活后,通过一系列的试验、评估、学习,以国家实施具体项目的形式平等地与现有主导范式互动,即利基能够挑战已有的或主流的市场结构。随着更加多元的创新主体和创新网络参与,逐步推动中观层社会—技术系统的转型,并进而推动宏观景境缓慢转变,最终达成整个社会以较高效率实现可持续发展的目标。

目前,转型创新政策还是一个探索性概念,人们甚至不知道如何设计、完成和评估所谓的“转型创新政策”。但是,仅有的一些国际经验证明,构建和扩展利基的试验(Experimentation)是非常重要且效率极高的转型政策产生的方式。这一结论也在转型研究文献中得到了证实。
首先,转型是长期的、复杂的、开放的,涉及多个创新利益相关者的过程。发展愿景、期望和问题框架应该在可持续的基础上重新评估,并根据新证据、新技术和实践进行审查。这些过程本身需要自反性(Reflexivity):利益相关者要发现自身工作和研究的方式,探索和学习新的规范和惯例,在取得初步成果后,质疑他们已有的规划和惯例,进入深度学习阶段。
第二,转型的规范性特征(Normative Character)迫使人们思考转型的目的是什么,以及由谁来实施转型,以及为谁而转型。可见,技术和政策干预并不是中立的。试验为转型创新提供了空间来展现政策上的转型,这对于创新方案设计、评估以及制定替代方案都是至关重要的。而且,试验提供了试探某项具体的特定路径是否可取的可能性。
第三,试验是可以在系统创新所需的多个社会—技术维度之间建立一致性的一种方法。试验是构建利基的工具,而利基是社会—技术变化的重要来源。换句话说,试验是一种打开新的社会技术发展、挑战现有发展模式、为可接受的转型路径设置集体优先级的手段。
总而言之,试验关注创造性地探索创新方案或其替代方法来解决传统发展过程的问题。转型创新政策试验的目的是帮助决策、确认假设,并为证明决策提供证据。创新政策试验的范围从对创新政策模型工具性的测试,到试图增加创新治理中的自反性和学习。这样可以避免大规模的失败,且能对创新政策选择进行短暂和有限规模的探索。
转型创新政策联盟强调试验在转型创新政策探索中的作用,因而鼓励其成员收集分析相关的试验案例。结果显示,近年来,越来越多的国家鼓励社区自下而上的“自我试验”,形成了大量创业文化营造试验(Experimentation in the Start-up Culture)、创新政策试验室(Innovation Policy Labs)和生活试验室(Living Labs)等试验案例。
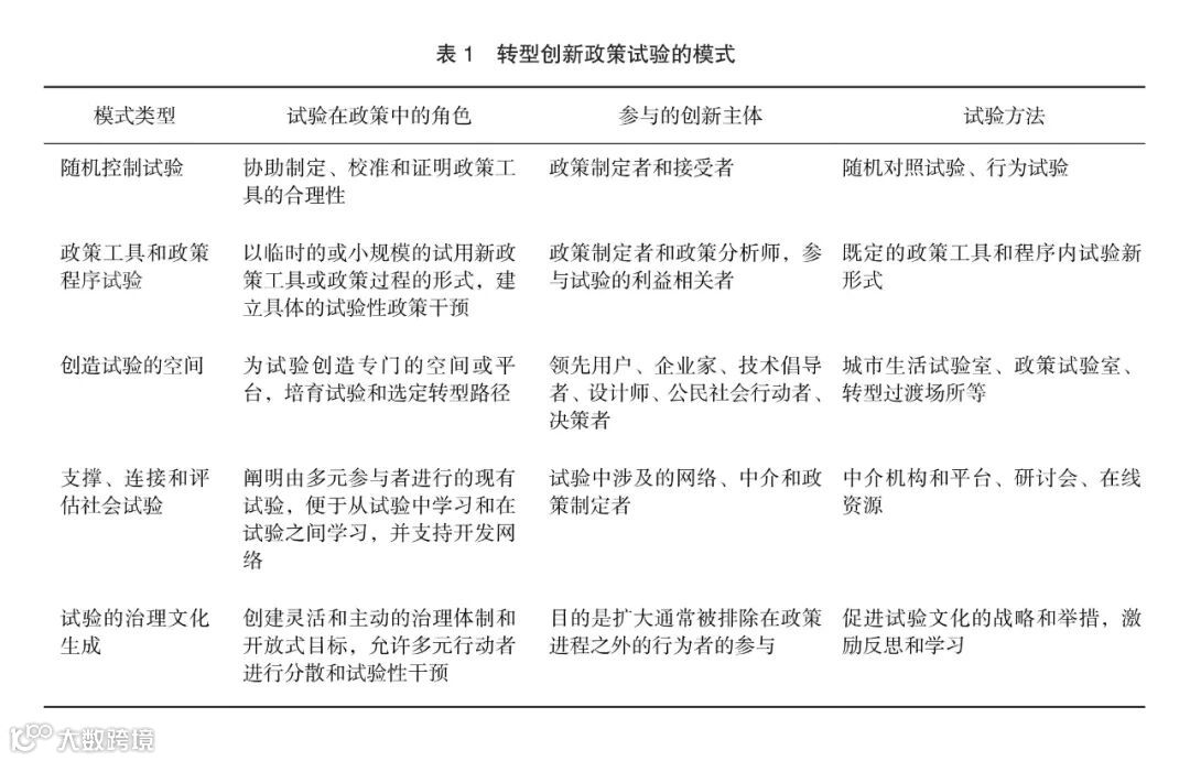
按试验对创新政策的作用与结果,此类创新政策试验可总结为5种模式:随机控制试验(Randomized Control Trails),政策工具和政策过程试验(Policy Instrument and Policy Process Experiments),创造试验的空间 (Creating Experimental Space),支持、链接和评估的社会试验(Supporting,Connecting and Reviewing Societal Experiments)和试验的治理文化生成(Experimental Governance Culture)。每种模式的政策试验内容、试验目的和适用范围总结见表1。在试验过程中,这5种模式之间存在着明显的重叠与互补。为了解决一个问题,政策制定者可能会在不同的试验阶段使用不同的模式。

至少后4种试验模式被一些国家证实了在推进可持续发展过程中发挥了一些作用。比如,芬兰和哥伦比亚自下而上的城市生活试验室越来越受关注,城市生活试验室为更多的创新行动者、政府组织等提供了参与创新的空间与平台,是“创造试验空间”的典型试验。也有瑞典、挪威等由国家规划部门自上而下就创新资助的调整而进行的试验。
目前,许多国家或地区现有的创新治理体制和结构仍然有利于传统的研发筹资方式。创新决策者通过发起、支持或动员并评估此类社会试验,为决策提供信息、启动社会学习过程、开发替代路径和制定理想的未来,以更好地参与可持续转型社会试验过程。
2.1 芬兰的试验文化、空间和支撑政策
目前,芬兰已经进行了多种模式的转型创新政策试验,这让人们了解到其在转型创新政策生成方面的巨大潜力。
芬兰2015年的政府项目对培育试验治理文化设定了具体的目标后,由总理办公室发起实施该目标的小型试验。试验的具体实施过程是:通过财政补贴和数字工具实现循环经济、人工智能和社会保健领域数字化办公,强调移动支付的便捷性,避免繁琐的行政程序和成本。同时,也在政策层面上尝试设定新的政策倡议。比如,为了获取更好的公共卫生服务,对通过基本收入和自由选择决定提供者的政策工具进行试验等。但是,由于这些政策倡议是新近提出来的,其在政策制定和转型方面的作用还有待观察。
Kalasatama智能生活区是芬兰的国家试点项目,是由Kalasatama区居民、城市官员和其他利益相关者密切合作、共同创建智能城市基础设施和服务的试验性创新平台。创新中介机构Virium发挥了重要作用,把试验范围从商业模式和技术发展扩大到智能生活和服务的协同发展,打破原有的商业联盟,创建了新的开发者俱乐部,鼓励居民参与,并在所有参与者之间建立网络。城市网络HINKU自下而上自组织发起了减少二氧化碳排放量的社区活动,其目标是在2030年碳排放量减少80%,并获得芬兰环境研究所的认可,在全国各城市推广其政策模式。目前,该社区活动从2008年的5个小城市扩展到2017年的30多个小城市和大城市。政府部门在支持和协调各城市之间的进程和转移学习方面发挥了重要作用。
不同的政策试验模式可以更系统地将社会与环境领域联系起来进行转型创新。芬兰综合运用了几种模式才显示其在转型创新政策生成方面的潜力。
2.2 南非的生活试验室
自20世纪90年代以来,南非农村社区生活试验室一直推进开放创新。生活试验室的创新宗旨是通过共同创造的平台或生态系统,依靠技术创新来解决日常生活中的新兴经济、社区福祉、教育和社交媒体问题。利益相关者直面发展挑战,共同参与建立生活试验室,通过开发评估工具、培训与交流和澄清知识产权等培育社区记忆。社区记忆衍生的共同的发展愿景、强大的领导力和自我持续的发展模式,是生活试验室成功的关键。
与传统创新政策相比,生活试验室能够承担更大的试验计划失败风险。这主要是因为其通过社区赋权、能力建设,能够打破社区封闭发展的模式进而获得网络支持。生活试验室的社会容纳度更高,包容性更强。南非科技部对该项目进行了5年的监测,认为生活试验室在其他政策无效的情况下很好地解决了发展中的不确定性问题。
南非农村社区差异悬殊,不同的社区生活试验室呈现出不同类型的试验模式。信息通信技术在社区之间实现创新产品及服务共享方面发挥了重要的作用。南非生活试验室也在努力促进国际协作,尝试通过学习和经验共享,获得可持续发展的最佳实践。
2.3 哥伦比亚:挑战导向的试验治理文化
《2030绿皮书》(Libro Verde 2030)是哥伦比亚进行转型创业政策文化治理的风向标,它将政策制订者定位为试验的主持人,概述了如何创建一个解决和应对社会挑战的创新系统。
Colciencias是哥伦比亚支持基础和应用研究的政府部门,通过非正式手段为新一代或有转型创新政策制定者的试验提供资金支持。它曾支持的 “精品咖啡”(Specialty Coffee)项目,是典型的赋予弱势群体(咖农)政策制定者角色的试验治理模式。
哥伦比亚是世界上三大咖啡出口国之一,其咖啡出口量占世界总出口量由2000年的2%迅速增长到2013年的28%。咖啡出口量的激增促使咖农转变种植和销售策略,反思他们在产业链中的角色与身份等。另一方面,消费者对咖啡品质、生长环境和可持续性提出了更高的要求,愿意以更高的价格购买更加优质的“精品咖啡”。咖农及一些微小型咖啡加工公司自组织成立农民协会,获得了Colciencias项目支持,在咖农和消费者、城市和农村甚至和咖啡消费国之间建立稳定的销售网络。咖农及协会在这个过程中通过反思自身角色,通过不断学习重塑自身价值认识,通过更加持续的生产、销售方式获得更稳定的发展。“精品咖啡”项目的成功鼓励当地农村社区开展了一些社会服务类项目,这对冲突过后的哥伦比亚有着重要的意义,“和平和可持续”的社区建设是哥伦比亚和平发展愿景的体现。
但是,这些试验目前还仅限于非正式的学习与评估,国家层面的正式政策和机制目前还没有建立起来。转型创新政策都是以证据为本的,因此,Colciencias内部研讨会也致力于一些政策设计和监测,希望能够为创新政策提供依据。
2.4 瑞典的挑战驱动的创新政策试验室
瑞典创新局(Vinnova)是政府资助R&D研究的机构,它在2011年发起了一项应对“发展挑战”的项目,鼓励创新利益相关者在组织嵌入中保持自反性的工作方式。这里的“挑战”既是指发展过程中的威胁和风险,也指经济增长的机会。“挑战驱动创新”项目即是通过鼓励需求、挑战和用户驱动的各种行动来刺激转型创新的机会。
瑞典创新局总结出政策试验室的主要经验:首先,对“挑战驱动创新”项目的资助要摆脱组织结构,摆脱学科限制;其次,在执行过程中,自下而上发起的试验也需要过程指导,这是因为,对于许多创新者或利益相关者来说,对完全陌生且开放的方案做出反应往往出乎意料地困难;再次,反思、评价和修订是至关重要的。试验设计方案更要不断反思和评估才能逐渐修订成为相对包容和成熟的可行路径;最后,可持续的转型创新需要政策组合。从瑞典的试验来看,没有哪一种单一的政策工具足以应对发展的所有挑战。相反地,整合不同的政策工具与手段能够刺激和促进各种创新活动,使整个系统实现转型。
以上也是瑞典创新政策生成的系统学习过程。但是,这种方法在瑞典尚未制度化,支持试验方面的成果很有限。
转型是非常复杂的过程,单一或一组试验只能促成转型的某个特定成果,而不是直接促成转型。根据可持续转型研究,发现社会—技术系统理论与可持续发展是相互作用的结果,二者相互作用的过程可以分为3步:创造利基、利基扩展和嵌入,以及新的社会—技术机制生成。这3个步骤并非严格依序发生,在实践过程中经常并行操作。
实际上,试验的目的从创造利基、扩展利基市场到解决社会问题,与转型创新政策所倡导的创建利基、利基扩展和开放社会—技术体制解决社会问题的目标依次对应。鉴于二者有如此紧密的联系,什么样的试验能刚好触动发展转型?创新参与者或者利益相关者如何参与能够最有效率地推动转型?转型创新政策联盟结合国际上的试验案例总结出试验的创新成果,以及每个创新成果解决了什么发展问题、面临什么困境,详见表2。

在上述试验模型中,“利基”为创新方案提供了必要的保护空间,使其免于或尽可能少地受到主流方案的挑战。在这样特定环境中,学习的职能需要重新体现。创新行动者通过学习新的知识调整方向,有时甚至需要深度学习各种方向以确保选择的正确性。“网络”旨在创建创新背后的社区“利基”以促进利益相关者之间的互动并提供必要的资源,是成功创造“利基”的核心过程。中介和公众参与能够有效地巩固“利基”、诱导深度学习,因此,“包容性”成为是否实现“转型”的重要考量因素。“利基”形成的期望应该是关照社会和环境问题,并在不同行动者之间共享,然后催生兼顾行动者需求的共同发展愿景。
一次试验或单个“利基”并不足以实现转型,也有许多“利基”并不适合扩展,反而阻碍了转型和“利基”加速。因此,需要更多的行动者、特别是用户(消费者)参与到试验中。同时,试验或“利基”也要实现地理上的扩张,在其他地方复制。中介的出现实现了“利基”在区域之间去语境化和再语境化的流通,后续出现的规范必须为集体所接受。
然而,利基建设和扩张并不一定充分,转型还需要利基挑战制度的过程。环境或社会问题往往要求制度开放,允许新的利基来实现改变。“核心制度要素的弱化再生产”其实是为利基嵌入创造机会。利基如何挑战制度的路径依赖、自证是“优化路径”,需要利基行动者及其网络、中介机构破坏旧的制度或市场,提出新制度。转向新制度往往会产生极高的成本,这迫使行动者深度学习,实现在用户、区域之间制度共享。制度会重新评估发展愿景,对发展愿景的认识改善将影响创造新的利基。
面临各类社会问题和挑战,响应联合国可持续发展议程目标,世界各国的创新政策和社会—技术系统正面临转型需求。试验是探索创新政策转型的重要方式,本文介绍了转型创新政策联盟若干成员国家转型创新政策试验的案例,已有的试验对今后转型创新政策的探索启示如下:
(1)不同的国家体制和发展阶段导致不同国家的转型创新政策试验截然不同,发展语境在解释试验性政策参与的效率时非常关键且重要。通过比较不同国家的社会试验,发现许多试验需要政府部门的合作或支持。所以,在设计新的政策试验时,要考虑到国家政治经济体制对其的影响。
(2)在已有的5种政策试验中,至少4种可以作为转型创新政策生成的有效途径。比如,在传统政策工具和流程范围内进行试验、决策者创造新的试验空间、决策者支持和参与进行中的试验实现试验治理文化的培育等。但是,仅仅依靠试验手段还不足以推进转型创新,试验需要依靠一系列的创新成果为转型创新提供新方法和新路径。
(3)试验产生的转型成果有效地证明了试验对于转型来说是必要的。试验能够促进新利基的出现和扩散,同时破坏旧制度并向新的社会—技术系统转型。但是,目前掌握的国际经验尚不能支持这一论证,尤其是试验对发展愿景的作用与影响,仍需要长时间的跟进研究。
总之,学术界开始对政策试验有浓厚的研究兴趣,但是目前仍需要找到有效的方法评估政策试验的效率。在设计、实施和评估创新政策试验项目时,应该更具包容性地把创新成果视为所有创新行动者共同的产出,这也将为所有行动者共同创新留下了充分的空间。我国今后也应注意借鉴国际上转型创新政策的探索经验,积极推进创新政策试验,为科技创新更好地服务全面和可持续社会发展贡献中国经验。
来源:《全球科技经济瞭望》2020年7月第35卷第7期(总第415期)
推荐阅读 >
识别下方二维码,关注「科情智库」
持续关注产业动态及科技领域报告

