
科情智库
供稿:中国科学技术信息研究所研究生部(院)
●中国科学技术信息研究所简介●
中国科学技术信息研究所(简称中信所)是科技部直属的国家级公益类科技信息研究机构。定位于“为科技部等政府部门提供决策支持,为科技创新主体(企业、高等院校、科研院所和科研人员)提供全方位的信息服务;成为全国科技信息领域的共享管理与服务中心、学术中心、人才培养中心和网络技术研究推广中心,成为国家科技创新体系的重要支撑,并在全国科技信息系统中发挥指导和示范作用”。
成立60余年来,中信所凭借自身雄厚实力,承担着国家和省部级重大研究项目,经费充足,研究成果丰硕,培养造就了众多情报学领域专家,形成了一定的业界影响力。中信所还肩负着国家科技管理信息系统、国家科技报告服务系统、国家科技信息资源综合利用与公共服务中心、国家工程技术图书馆建设与发展的重任,为我国科技创新与发展做出了不可或缺地贡献。
中信所博士后科研工作站于2002年经国家人社部和全国博士后管理委员会批准设立,是具有独立招收资格的国内首家“图书情报与档案管理”学科博士后科研工作站。2010、2015、2020年度本站被评为全国优秀博士后科研工作站。我所自2003年招收博士后以来,已累计招收百余名博士后入站,在本学科领域工作站中排名第一。近年来,本站博士后先后获得50余项中国博士后科学基金特别资助和面上资助,在本学科领域工作站中排名第一。
一、招收条件
1. 具有良好的思想政治素质和道德修养,遵纪守法;
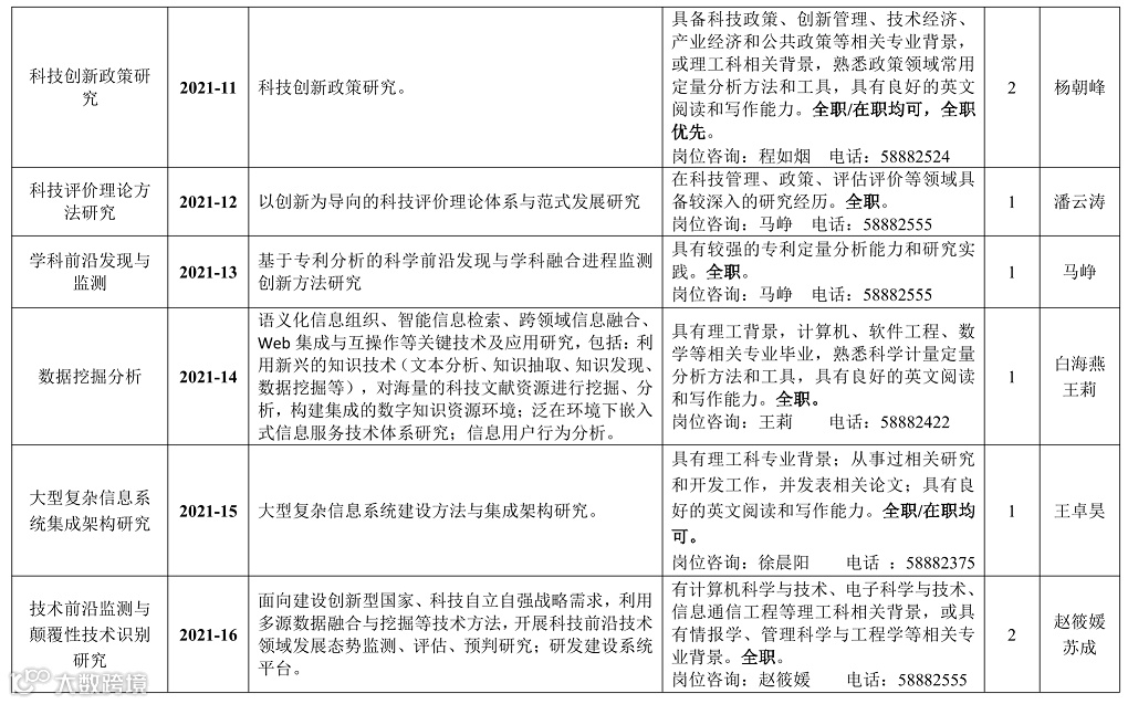
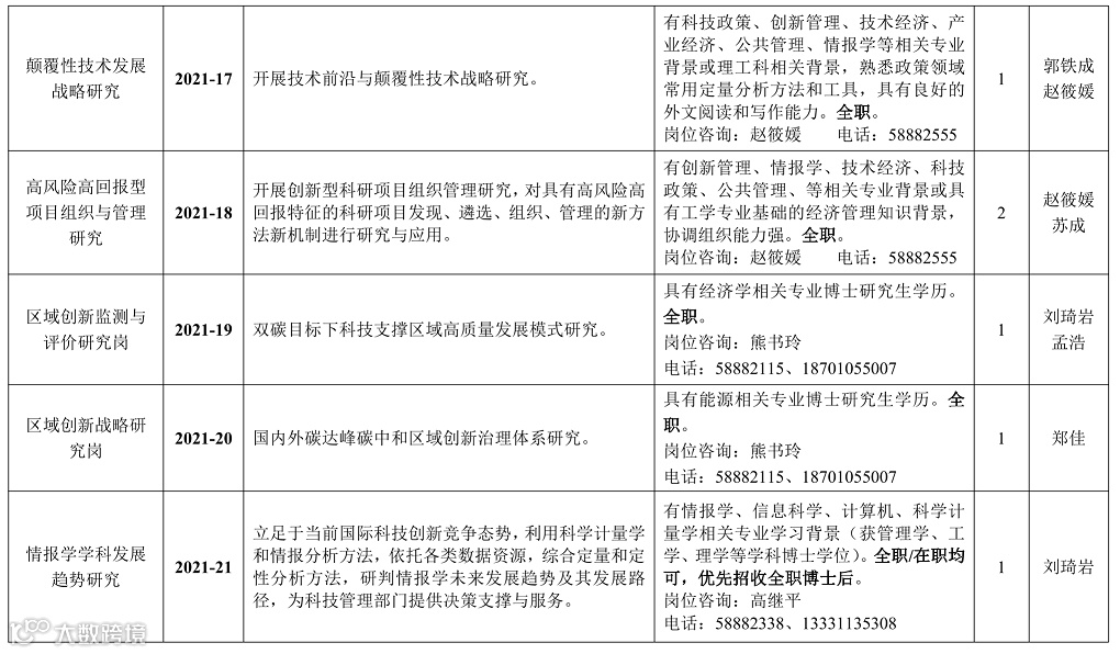
二、招收信息




三、招收流程
四、联系方式
点击文末阅读原文可查看中国科学技术信息研究所官方网站内页详细信息,及下载相关附件

