
科情智库
王罗汉,王伟楠
(中国科学技术发展战略研究院,北京 100038)
亨宁·卡格曼和沃尔夫冈·沃尔斯特在2021年3月撰写了《十年工业4.0》,对他们在十年前写的《工业4.0:依靠物联网走向第四次工业革命》进行了回顾,同时就十年来工业4.0这一概念的发展和全球表现进行了梳理概括,并面向未来提出了新的愿景。德国“工业4.0”战略是对“工业1.0”(机械制造设备的引入)、“工业2.0”(电气化的应用)和“工业3.0”(信息化的发展)的延伸。“工业4.0”战略是主要以物联网( Internet of Things,IoT)和务联网(Internet of Service,IoS)为基础,以迅速发展的新一代互联网技术为载体,加速向制造业等工业领域全面渗透的技术革命。特别是自金融危机之后,德国并没有一味地寻求前沿制造技术的突破,而是将政策的着力点聚焦在优先突破并使用先进的制造技术及工艺。在学术界,德国“工业4.0”计划对工业革命的划分标准,与流行的“第三次工业革命”既有共同点,也有差异。早在20世纪90年代,学术界就有人认为,德国的产业创新模式有别于英美,主要以创新产品的质量为核心进行熊彼特式非价格竞争。因此,在政策的制定方面,德国的产业政策也有别于其他国家,政策制定的本质是激励创新,但该创新模式的劣势也十分明显,难以激励0到1式的颠覆性或激进式创新,而更适合于1到N的渐进式创新。德国的产业政策根源于本国制度体系,该国在涉及企业就业及预防企业间过度竞争等方面的限制也非常严苛。如保障工人基本福利,政府对劳动者的工资、工作条件、社会保险甚至裁员数量、性别歧视等均有严格管制,其目的就是要迫使企业重视产品制造的质量,不断提升制造创新的能力。
德国提出工业4.0的演变脉络
1.1 历史脉络
工业4.0概念最先在德国于2011年提出。此后,德国相关行业协会、中小企业、政府及高校和科研机构等官产学研专家构成“工业4.0”工作小组,并进一步开展对本国以及全球相关工业化情况的研究。2013年4月,该工作小组就曾向德国联邦政府提交了最终报告《保障德国制造业的未来:关于实施“工业4.0”战略的建议》(以下简称《实施建议》)。进而在随后由德国联邦政府推出的《高技术战略2020》中,把工业4.0纳入到十大未来项目中,将工业4.0打造成国家战略的重要内容,进一步表明了德国各界对工业4.0的高度重视。
1.2 基本构想
工业4.0是德国首次将自己在高技术领域的创新理念推向全球的重大尝试,同时也是针对全球第四次工业革命的基本方向拿出的德国方案。到2025年,“工业4.0”预计可使德国在工业制造、汽车、化学、IT、电子、农业6个行业的产值增加787亿欧元,使德国整体产值增加2670亿欧元。到2030年前后,德国企业劳动生产率预计还可进一步提升30%至300%。
德国提出这一构想的意图是要把虚拟空间和现实空间连接在所谓的“网络-实体生产系统”中,以便利用数字化的进步来建设下一代工厂。在生产更加灵活且高效的基础上,德国更加注重在保证个性化产品质量的同时,实现成本的进一步下降,从而把德国企业数字化转型模式打造为企业追求产品个性化与高附加值相结合的标杆。
从当时提出概念的愿景看,德国希望继续保持本国中小微企业在可出口产品方面更便利地享有国际市场,同时确保欧洲的技术主权、技术标准、技术规范和技术证书在国际上的权威。因此,德国在经济、社会、生态、安全等诸多方面,进行了根本性的改造和升级,从而更好地与“2030工业4.0”愿景相配套。
1.3 战略意图
一方面,德国急需通过智能技术赋能生产自动化,来进一步替代过高的人力成本。目前德国的自动化工业生产程度已接近饱和,再替代生产一线劳动力已无可能。而要继续保持高质量的生产,就必须转向生产性服务领域,例如能源储备及管理、调配仓储及运输、强化产品测试、开展市场分析与营销等配套环节。
另一方面,德国寄希望新技术赋能传统优势产业,来争夺新一轮全球“互联网时代”的主导权。德国自身经济规模的局限性,造成其在互联网时代已明显落后中国和美国。从历史发展上看,搜索引擎、电子商务、IT、社交网络、互联网金融等一整套建立在互联网层面的商业模式创新,都首先在美国孕育出来。德国要改变这种被动局面,只能发挥其制造业的技术优势,重点发展工业互联网和家用物联网等“依托线上赋能线下”模式。从产品的生产和销售上看,德国则希望打造从车间直接面向客户需求的大批量定制化生产模式。从制造业生存环境上看,自2008年金融危机以来,发达国家市场需求疲软,虽然广大的发展中国家有大量需求,但受经济发展水平的限制,这些国家购买力又偏弱。供给方面,中国等新兴经济体依托国内庞大市场,不断升级迭代产品的新技术。德国要继续保持在产业高端环节的引领,就只能依靠智能技术,通过研发新的设计平台,将“德国制造”进行升级,在不断抢占全球价值链最高点的同时,继续树立德国制造的技术标准,巩固德国品牌在全球的影响力。
工业4.0近十年的进展评估
2.1 工业4.0取得一定成效
尽管提出“工业4.0”概念的亨宁·卡格曼认为工业4.0的潜力远远没有被完全应用,德国工业4.0战略不论是对德国还是对其他国家/地区,都在不同程度上产生了影响。众多政府机构、组织、企业、工会、行业协会、学术界对其概念的传播做出了贡献。根据德国信息技术、电信和新媒体协会(Bitkom)2017年提供的报告,在2016—2017年间,德国所有工业4.0相关行业中,硬件解决方案增长了14%以上,软件解决方案增长了23%,IT服务增长了22%。德国是向工业4.0过渡的唯一欧洲国家,使用资本回报率获得了显著提高,从2000年的12%上升到2014年的30%以上。在过去的十年中,人工智能、区块链、5G等新技术为工业4.0开辟了新机遇,全球越来越多的工业企业也在进行数字化生产、服务甚至商业模式的改造。
2.2 工业4.0发展陷入困境
尽管德国早在2011年就提出了工业4.0概念和愿景,但10年后从成效来看,并未达到他们的预期目标。2019年10月,德国经济研究所(DIW Berlin)、德国伊福经济研究所(Ifo)、基尔世界经济研究所(IfW Kiel)、莱威经济研究所(RWI)和哈雷经济研究所(IWH)等多家智库机构联合发布了题为《德国经济面临停滞,工业可能已陷入衰退》的报告,报告指出,欧洲最大经济体德国的制造业状况正在迅速恶化,这是导致欧元区制造业下滑的主要原因。
2.2.1 中小企业接受工业4.0成最大困难
一方面,先进工业4.0技术如何加快推广,是德国需要面对的直接难题。2018年,德国政府发布《德国人工智能发展战略》,推动本国在人工智能全领域的产品开发应用及产业转型升级。德国经济与能源部部长阿特迈尔也表示,政策的落脚点在于让工业4.0技术在本国中小企业实现全覆盖。但是欧洲经济研究中心(ZEW)和应用社会科学研究所(Infas)的研究表明,只有21%的中小企业在生产中使用了数字技术。相比之下,如果中小企业能更一致地使用工业4.0,德国的GDP增长率还可以再增加0.3%。此外,德国尽管拥有高质量的数字基础设施,但该国在工业和企业数字化方面的表现相对其他国家较弱,在信息通信技术(ICT)初创企业以及创业文化等领域的表现也较差。
另一方面,工业4.0数据安全隐忧成最大“卡脖子”环节。工业4.0是靠数据和软件驱动开展工业全领域转型,这就带来一个开放、跨越组织边界的全新命题。在此生态体系下,企业既要有全新的系统依赖性,又要具备新形式的攻击手段,这让信息安全暴露出巨大的软肋。中小企业受限于技术和资金问题,数据泄露的可能性更大,一旦泄露将无法补救。网络不安全还会造成知识产权泄露,这对企业来说更是致命的打击。波恩中小企业研究所的研究表明:德国还有很大一部分企业由于缺乏评估数字化技术的有效途径,对数字化转型能否给企业自身带来积极影响的评价偏低,因此德国中小企业群体还处在数字化转型的起步阶段。同时,更多的企业对数字化可能带来的风险预估过低,也存在较大IT安全隐患。很多公司不愿意充分发掘大数据,就是因为他们觉得自己无法保护所生成数据的安全。
2.2.2 专业人才缺失是最大短板
根据德国机械设备制造业联合会(VDMA)的调查结果,2019年有30%的德国企业对工业4.0方面的人才需求增加了一倍,这种趋势还将持续攀升。越来越多的企业需要具有相关领域附加资格的工程师,例如具有附加IT知识的机械和电气工程师。针对人才结构性问题,德国政府也在不遗余力地完善职业教育。事实上,早在2015年4月份,巴州就宣布拨款400万欧元经费,在各大职业技术学校内兴建12座“学习工厂4.0”,以应对数字化转型的劳动力需求变化。此外,根据德国联邦政府《联邦研究与创新报告2020》的最新数据,2018年德国就在研发领域投入约1050亿欧元,占GDP比重已达3.13%。其目标是到2025年将德国科研投入占GDP比例提高至3.5%,其中的重点就是培养未来所需的IT人才和熟练网络工程师。
2.2.3 全球推广“工业4.0”水土不服越发凸显
尽管德国“工业4.0”在政府和企业的推动下获得广泛的认同,在世界经济论坛发布多个相关报告或专著,但各国工业互联网参考架构存在明显差异,在面向全球推广的过程中“工业4.0”异质化倾向越发明显。
一是名称表述与发展重点不同。美国称为“工业互联网”,日本称为“互联工业”,在中国则“工业互联网”与“智能制造”均有使用。名称的差异反映了各国都想建立自己的工业互联网标准,从而在强化本国产业优势的同时,推动本国智能制造技术、装备和系统解决方案在全球的推广。同时主要工业大国的工业互联网参考架构的侧重点也存在诸多差异,反映出各国的制造业和产业发展条件和目标存在差异。例如,美国的工业互联网参考架构从IT出发,强调互联网的作用;德国“工业4.0”参考架构强调设备,侧重于现有工业标准的对接;日本的工业价值链参考架构强调连接;中国则强调新一代信息技术与制造业的深度融合,落脚在提高制造业的发展水平上。
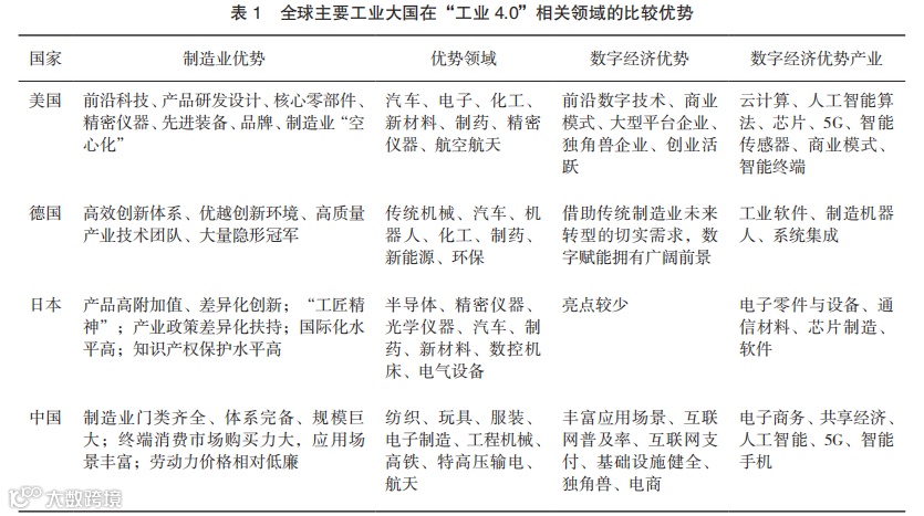
二是各国在该领域的优势不同。不同地区、不同企业间的发展水平非常不均衡,发展理念和产业条件、优势的差异决定了几个国家在此领域各具特色(见表1)。

三是德国的经济体量在全球化推行“工业4.0”中也不具有太大优势,比如中国与德国经济体量就差异太大,发展路径决定了中国不可能“照搬照抄”德国经验。工业4.0是从德国的国情出发提出的概念。一方面德国是长期以制造业立足的国家;另一方面德国体量较小,产业链短而且较为单一,必须通过全球化把自己嵌入全球工业体系里。而中国和美国是庞大的单一经济体,要从整个经济体的运营角度去考虑。目前我国工业等级代差较大,有些行业已经追平发达国家,但大量的落后工厂依然存在,全面推进工业4.0也存在很大问题。
03
启示与建议
3.1 启示
德国所倡导的工业4.0,无论是其工业新思维,还是创新发展模式,我国都应积极借鉴,但冷静思考发现,我们仍需走符合中国国情的工业信息化和智能化道路。
一是工业4.0的转型还非常漫长,并不是立刻就能完成的颠覆性的变革。成功开展工业4.0转型的企业在全世界是少数,且无疑都是行业中的翘楚。各行业对工业4.0的需求程度也存在巨大差异,是否进行智能化转型需要行业根据自己的判断自主决定,坚决避免“照搬照抄”德国工业4.0的做法。二是从转型的发展态势上看,“工业4.0”连德国本国的中小企业都尚且难以推广,其他国家和地区要跟上德国的步伐必将更为缓慢。三是工业1.0到4.0之间并不存在相互取代的必然关系,而是共生且并行发展的关系。“工业4.0”或者说智能制造并非技术发展规律的必然结果,毕竟制造业的发展本身并没有什么必然规律。即便是欧美,也存在大量工业1.0时代的制造技术、设备、理论和生产方式。生产方式只有适合不适合,并没有落后不落后的说法。制造不能脱离产品而存在,不能只看制造过程本身,更要关注产品质量和工艺的提升。
3.2 建议
一是在跟跑前沿技术的同时,仍应重视工业3.0的全覆盖。我国工业化起步较西方晚,存在工业基础底子薄、产业工人队伍素质弱、长期忽视职业教育等诸多问题。这些问题造成我国很多地方的生产还比较粗放低端,工业化水平不高,相关企业仍需要对产业的信息化甚至机械化进行补课。即使在东部发达地区,按照发达国家的信息化标准看,尚未实现工业3.0全覆盖。主要表现为,企业管理体系落后,国际化管理水平不足。未来,我国除了需要选准工业4.0的发展方向外,还需要打好基础,弥补一部分技术短板,在适合信息化数字化的产业,尽快实现“工业3.0”高水平信息化全覆盖。
二是深挖中德合作潜力,实现中国版“工业互联经济”快速发展。在工业4.0发展进程中,我国的比较优势是应用场景多层级多生态,终端消费群体庞大,新技术、新产品、新业态、新模式层出不穷,资金周转快;设计、研发、制造、销售等各类人才充足,成本较低。如能与德国先进的工业4.0理念相结合,则有望形成一个具有国际竞争力的工业4.0产业链。应推动中德产业技术联盟、产业工程师联盟、科技金融联盟等建设,引导中德企业联合试点构建工业软件、工业机器人、系统集成、工业App、工业“互联网+”等多种“新业态”。
三是尽可能与德国乃至其他发达国家互联互通,同时做到数据资源与技术利用的自主可控。在适合智能制造的央企,应坚持提升基础研发的比例,尽早攻克一批共性“卡脖子”技术,加快行业发展方向的引领和技术标准的制定;在配套发展领域,通过互联互通,深入挖掘德国及其他发达国家客户需求,在信息通信、人工智能、生物医药、创业文化等领域培育德式“隐形冠军”。在数据运营方面构建自主可控的安全体系。加强在市场运营领域的科技部署,深入研判各行业重大数据监管、数据安全、信息泄密等时间情境,加大基础性、前瞻性、系统性科技储备。建立制度化、常规化的数据风险监测、预警评估和应急处理监测,跟踪监测主要国家、国际和区域组织对华科技政策、技术出口管制行为、投资审查、专利布局、标准战略等,科学评估潜在的风险点,及时给予预警和有效应对。加快对人工智能、服务机器人、自动驾驶等领域的行业规范的制定及立法工作,切实保障企业运营的信息安全。
来源:《全球科技经济瞭望》2021年12月第36卷第12期
推荐阅读 >

