科情智库
摘 要:脑机接口作为脑科学和类脑智能研究的重要方向受到广泛关注。本文基于2010—2021年科学引文索引平台(SCIE)的脑机接口相关论文数据,以及德温特创新平台(DI)收录的相关专利数据,从脑机接口论文和专利的数量、国家分布、顶尖机构以及研究热点等角度,分析了脑机接口领域的研究发展趋势、研发实力分布以及研究热点演变等。结果表明,近十余年来,全球脑机接口相关论文发表和专利申请数量均呈现逐年增长趋势,研究热点也有了明显的变化,目前以卷积神经网络为代表的算法研究较多。中国的脑机接口论文和专利数量居于世界前列,但是相关论文的学术影响力较低,而专利质量亦有待提高,并应提升企业在研发中的参与程度。
关键词:脑机接口;论文;专利;研发态势分析
脑机接口(Brain Computer Interface,BCI)是指在没有外周神经系统和肌肉组织参与的条件下,通过计算机等电子设备采集转化大脑活动信号为输出控制信号,进而在人或动物与外界设备之间创建的直接连接,目的是实现脑与设备的信息交换。脑机接口是脑科学和类脑智能研究的重要内容,受到各国政府、企业的高度重视。2021年9月,中国科学技术部发布《科技部关于发布科技创新2030—“脑科学与类脑研究”重大项目2021年度项目申报指南》,指出新型无创/微创脑机接口技术以及柔性脑机接口技术等是重要研究方向。随着神经科学、生物兼容材料、传感器和大数据等技术的进步,脑机接口技术取得了很多突破性进展。2021年4月,马斯克的Neuralink公司通过植入脑机接口技术,让一只猴子可以仅依靠大脑意念控制就能玩游戏。结合人工智能、神经生物学以及外部技术的快速发展,脑机接口更将取得长足进步。本文基于论文和专利分析,对脑机接口领域的发展态势进行了阐释。
数据来源与处理
本文采用科睿唯安公司的科学引文索引(Science Citation Index Expanded,SCIE)数据库对脑机接口领域的论文进行检索和分析。该数据源目前收录自然科学领域8200余种全球高影响力的学术期刊,数据最早可以回溯到1900年,内容涵盖计算机科学、物理学、材料科学等150多个学科。本研究以该库论文数据为基础,分析脑机接口领域的基础研究情况。同时,本文采用科睿唯安公司德温特创新平台(Derwent Innovation,DI)对脑机接口领域的专利进行检索和分析。该数据源收录全球100多个国家/地区的专利信息,包括6000多万个专利和近3000万个同族专利等,可以帮助了解世界最前沿的技术态势和最具竞争力的对手,预测诸多商业发展态势等。本研究以该库专利数据为基础,分析脑机接口领域的技术研发情况。检索时间范围为2010年1月1日—2021年8月2日,检索日期为2021年8月2日。
研究结果
2.1 脑机接口研究的发展趋势
2.1.1 脑机接口相关论文的发表情况
学术论文是重要的科技情报源,期刊文献记载的一般都是学科领域的基础研究成果。SCIE收录的期刊中共发表脑机接口相关论文8444篇。如图1所示,2010—2021年,全球脑机接口相关论文的发表数量呈现逐年增长趋势,从最初发表的272篇直至2020年首次超过1000篇。而论文数量的年增长率,则出现起伏波动趋势。2011年的年增长率达到最高值38%,这可能与之前的基数较低有关;2013和2015年均达到20%的高增长率,这可能与脑机接口研究及其成果在当年的快速增长有关。而且,全球首个专门的学术期刊《脑机接口》(Brain—Computer Interfaces)在2013年创刊;2015年,国际脑机接口协会成立,旨在促进研发使人们能够通过大脑信号与世界交互的技术。
2.1.2 脑机接口相关专利的申请情况
专利是技术研发的成果和载体,能够体现技术创新的水平和能力。在脑机接口领域,全球所有类型专利的申请数量均呈现逐年增长趋势。共检索到脑机接口相关专利7452件。由图2可见,从2014年开始,专利数量增加速度加快,而在2017年之后增加速度更加迅猛。由于各国/地区的知识产权监管部门通常在收到专利申请的18个月后才将相关信息公开,故2020年的部分专利申请尚未统计入内,导致可检索到的专利申请数量较上一年稍有下降。
在发明专利、实用新型专利和外观设计专利三种类型专利中,发明专利最具有创新价值和技术含量。脑机接口领域的发明专利占到所有专利的89.16%,表明该领域的专利成果整体上创造性、新颖性较高。而一个领域的发明专利授权率可以表征该领域专利技术创新的质量高低,脑机接口领域发明专利的平均授权率为45.53%,略高于中国国内所有技术类别的授权率(41.61%)。从图2中可见,自2016年开始,专利授权数量与专利申请数量的差距加大,且逐年明显,这应该与专利平均2~5年的授权周期有关,而与专利质量无关。
2.2 脑机接口研发实力分布
2.2.1 脑机接口相关论文的国家分布情况
从图3可见,美国发表的脑机接口相关论文数量居全球首位,十余年间共发表2077篇相关论文;中国居于其后。美国和中国的论文发表数量与其他国家拉开较大差距,表明这两个国家在脑机接口领域的理论研究居世界前列。除中国以外,其他9个国家,包括亚洲的日本和韩国,均为发达国家。
同时,美国在较大的论文发表数量基础上,还保持着较高的篇均被引次数,表明美国在脑机接口领域不仅学术产出较多,而且学术影响力较大。中国的论文发表数量虽然仅次于美国,但其篇均被引用次数为前10位国家中最低,表明中国目前在脑机接口领域的基础研究中,论文产出数量已不应是关注的重点,提升论文的质量和在学术界的影响力将成为下一阶段的主要任务。德国在脑机接口领域既有较多的论文发表,其篇均被引用次数也居全球首位,表明德国的脑机接口研究有着较大优势。
2.2.2 脑机接口相关论文的被引用情况
一般来说,一个国家的论文数量占全球论文总量的比例,与其高被引论文数量占全球高被引论文总量的比例应该是基本持平的。从表1可见,美国发表的脑机接口相关论文数量在全球占比为28.09%,但其高被引论文数量在全球占比达到42.97%,两者相差14.88%,美国发表论文的学术影响力可见一斑。德国的情况与此类似,两者差值达到13.78%。而中国与此正好相反,以全球占比19.43%的论文发表数量,仅占到全球高被引论文的13.24%。西班牙和加拿大的情况与中国类似,以上国家两比例的差值均呈现负值,表明该三个国家所发表的学术成果没有达到预期的平均学术影响力,其中以中国为甚。
2.2.3 脑机接口相关论文的机构发表情况
如图4所示,中国仅有2所机构进入全球脑机接口论文发表数量最多的前15位机构,中国科学院排在第1位;美国有4所机构排名前15位,英国有3所,德国有2所,而奥地利、法国、韩国和加拿大各有1所机构入围。以上机构均为大学和研究机构。中国的脑机接口论文总量虽然居全球第2位,但仅有2所机构突出,比较而言,英国和德国的顶尖机构优势更为明显。不过,日本的论文总量居全球第5位,却没有一个机构入围,表明日本在脑机接口领域的研究更为分散。从论文的被引用情况来看,中国科学院的论文发表数量虽然居全球第1位,但其篇均被引用次数居前15位机构中最低,仅16次/篇。清华大学虽然论文发表数量仅居全球第15位,但其篇均被引次数居全球第3位。篇均被引次数最高的为德国柏林工业大学,达到60次/篇,其次为美国的斯坦福大学。这表明中国机构在加强产出脑机接口领域研究成果同时,还需要进一步提高论文质量及其学术影响力。
2.2.4 脑机接口相关专利的技术来源地情况
根据专利技术的来源地可以获得该技术研发创新的优势国家/地区。从图5可见,中国申请人申请了全球最多数量的脑机接口相关专利,达到3444件,其中发明专利3051件,发明专利率为88.59%,略低于全球平均水平(89.16%)。而美国共申请了1299件专利,发明专利率为91.30%。从专利技术来源地看,亚洲地区在脑机接口领域的研发实力较强,中国、韩国、日本、印度和中国台湾5个国家/地区所申请的专利数量进入了全球前10位。其余的5个国家均为西方发达国家:美国、以色列、加拿大、德国、荷兰。
2.2.5 脑机接口相关专利的国际专利申请情况
一个国家的申请人在本国以外的国家/地区申请的国际专利,一般来说,是具有较高技术含量和较广阔市场前景的专利技术;而且,由于申请国际专利的费用较高,加上翻译等工作流程比较耗时,故国际专利的质量相对较高,因此一个国家的国际专利比例成为专利质量的指标之一。从图6可见,中国的专利申请数量虽然远远高于其他国家,但中国的国际专利比例仅为3.83%,远低于以色列的100%,甚至低于同为发展中国家的印度的12.07%。另外,韩国的国际专利比例也不高。
2.2.6 脑机接口相关专利的机构申请情况
从表2可见,脑机接口专利的前20位申请机构中,美国占到11个,而且第1和第2位全是美国的企业,美国共有7家企业进入全球机构20强。中国有5个机构进入,分别为天津大学、西安交通大学、华南理工大学、杭州电子科技大学、北京工业大学,全部为大学。此外,荷兰、日本、以色列、加拿大各有1家机构的脑机接口专利申请数量进入全球前20位,除日本外,其他3个国家的机构均为企业。企业是将科技成果转化为产品的直接执行者,技术研发应以企业为主体。中国的脑机接口研发占优势的机构全为大学,表明离技术的实际开发应用还有一定距离。
2.3 脑机接口研究热点演变
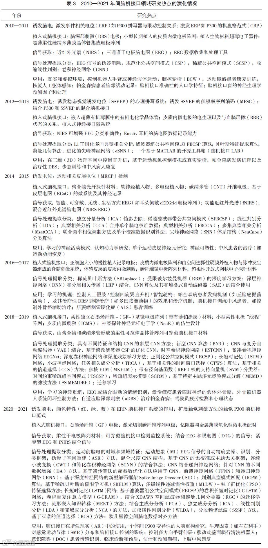
为了了解脑机接口领域在最近十余年间的研究热点及其变化情况,将2010—2021年按每2年一段划分为6个时间段,分别选取该时间段内的高被引论文进行引文耦合分析得到主题类似的聚簇,再对聚簇主题进行解读,获得每个时间段的研究热点(见图7)。脑机接口领域的研究热点随着时间的推移有着明显的变化。诱发脑电在2010年左右的研究热点以P300为主;在2012年左右以稳态视觉诱发电位(SSVEP)为主;其后还有运动相关皮层电位(MRCP)相关研究;近两年以颜色、触觉刺激作用研究为热点。植入式脑机接口一直是脑机接口领域的热点,从2014年开始碳纤维电极获得较多关注;石墨烯纤维电极自2018年开始成为热点内容;生物相容性的柔性有机材料是目前的研发热点。信号获取方面,脑电图(EEG)和近红外光谱(NIRS)开始被分别研究,之后两者被结合使用;越来越多的可穿戴脑机接口被关注。信号处理提取分类的模式和算法占研究热点的比重越来越高,在2010年仅少量的公共空间模式(CSP)和卷积神经网络(CNN)研究是热点,但近两年,更多种类的算法(如深度学习网络和黎曼几何分类器)被关注,而且很多研究将多种算法结合使用以提高分类准确度。最后,在应用方面,脑机接口对运动障碍(如中风、帕金森病、肌萎缩侧索硬化症、意识障碍等疾病)的诊断治疗,轮椅/假肢/机器人等的控制一直是研究的热点;近年,学习机理、情绪识别、脑功能研究如大脑重构等也受到高度关注。具体情况见表3所示。
结论
脑机接口相关论文和专利的数量呈现逐年增长趋势。该领域的研究热点随着时间的推移有着明显的变化,植入式脑机接口热点多为新型生物柔性电极材料;可穿戴脑机接口系统越来越成为关注热点;脑电图、近红外光谱、眼电图等大脑活动信号趋于结合采集使用;多种算法特别是深度学习方法不断提出,而且也趋于结合使用以提高识别准确性。美国、中国和德国发表的相关论文数量较多。其中德国论文的学术影响力较高,高被引论文占比超过10%;美国的高被引论文比例比预期值高出较多;中国论文发表数量虽然仅次于美国,但其篇均被引用次数为前10位国家中的最低。全球脑机接口领域发表论文数量最多的机构为中国科学院,但其篇均被引用次数居全球前15位机构中最低;清华大学的学术影响力较之而言表现更好。中国和美国申请的脑机接口相关专利较多,但中国的国际专利比例过低,且企业参与技术研发程度不够充分。这表明中国目前在脑机接口领域,不论是基础研究还是技术研发方面,论文和专利等成果的产出数量已经不应该再成为关注的重点,而应注重提升学术研究和技术创新的质量,针对脑机接口目前在实际应用中的瓶颈(如有效信号的获取和分类准确性的提高等问题)开展创新性高质量研发。
作者:傅俊英1,剧伟伟2,齐静2,毛军文2
1. 中国科学技术信息研究所,北京 100038;
2. 北京脑科学与类脑研究中心,北京 102206
来源:《全球科技经济瞭望》
2022年7月第37卷 第7期
推荐阅读 >

