科情智库
摘 要:欧盟、美国、日本作为两次工业革命的最主要受益国家(地区),早已实现碳达峰,并在碳中和的战略规划中进行了顶层设计和早期布局。本文梳理欧美日的绿色发展战略,分析其战略取向和布局。欧盟通过政策整合将绿色战略纳入法律体系;美国经过政府更替出现了政策摇摆的情况,但是各州政府的绿色行动从未改变;日本通过清洁电气化构建“零碳社会”,形成了详细的产业发展路线图。最后,本文结合欧美日的绿色战略与中国推动能源革命的进展现状,提出相关建议,为我国实现碳达峰、碳中和目标提供决策支撑。
关键词:欧盟;美国;日本;绿色发展战略;碳达峰、碳中和;清洁能源
应对全球气候变化已成为国际社会的普遍共识,实现碳达峰、碳中和是主要国家(地区)应对气候变化的重要目标。作为两次工业革命受益最大的国家(地区),欧盟、美国、日本分别在1990年、2007年、2013年就已经实现了碳达峰,并陆续提出2050年实现碳中和的目标。欧美日都经历了从促进经济发展而大量排放二氧化碳等温室气体,到重视绿色发展的转变阶段。虽然其绿色发展路线不同,但一系列的绿色战略规划对我国实现碳达峰、碳中和具有一定的参考价值。
欧洲作为工业革命的起源地,在能源消费、能源转型等方面都走在了世界前列,于1990年实现了碳达峰。自1992年以来,欧盟就致力于通过联合解决方案,推动其应对全球气候变化的行动,抢占绿色发展的话语权。
1.1 绿色战略整合,形成法律约束
2011年3月,《欧盟2050低碳经济路线图》提出推动欧盟2050年实现在1990年基础上减排80%~95%的长远目标;12月的《2050年能源路线图》提出了该目标的具体路径。2019年12月,《欧洲绿色协议》覆盖欧盟的全部经济领域,旨在实现欧盟经济的可持续化发展转型。该协议针对欧洲绿色发展的总体战略框架进行了描述,并提出相应的关键政策和落实措施的初步路线图,将通过8个方面的行动改善公民及后代的福祉和健康,如图1所示。2020年9月,《2030年气候目标计划》提出在2030年进一步将温室气体净排放量至少比1990年减少55%,并最终在2050年实现“气候中和”;12月的《欧洲气候公约》确保公民和社会各界都能参与应对气候变化的行动。2021年6月,《欧洲气候法案》将2050年“气候中和”目标纳入欧盟法律。欧盟通过一系列的政策整合,建立不断完善、健全的低碳法律法规体系。
1.2 注重能源转型,创新研发低碳技术
2013年5月,欧盟《能源技术与创新》公报提出需对低碳前沿技术及方案加快创新步伐。2014年,欧盟的《碳捕集、利用与封存(CCUS)技术工作路线图》鼓励通过多渠道金融投资支持开发碳捕集、利用与封存技术,推动该产业发展;《欧洲生物战略》推动开发新的、具有竞争力的生物基价值链的生物燃料,以替代化石燃料需求。2016年,欧盟的《2030年能源改革路线图》提出,在2030年之前实现可再生能源占到能源消费总量的27%。2019年11月,欧盟《氢能与燃料电池联合研究计划实施规划》提出,促进氢能与燃料电池技术的大规模部署和商业化。2020年3月,《欧洲工业战略》引领欧洲工业向气候中立和数字领导的双重过渡;7月,《欧盟能源系统一体化战略》旨在刺激绿色复苏并加强欧盟在太阳能、可再生氢、可持续生物燃料等清洁能源技术方面的领先地位;7月,《欧盟氢能战略》探索清洁氢能的利用,促进欧盟于2050年实现气候中立;10月,《欧盟甲烷减排战略》提出减少欧洲和国际上甲烷排放量的措施,实现整个供应链的减排;11月,《欧盟海上可再生能源战略》推动海洋能和其他新兴技术(例如浮动风能和太阳能)发展。2021年5月,《欧盟行动计划:“实现对空气、水和土壤的零污染”》强调使用数字方案来解决自然生态系统的污染问题。
可见,欧盟正是通过一系列法律法规、战略、计划等举措,并与其国际合作伙伴和工业界合作,为欧盟的绿色转型构建基本框架,旨在最大限度减少能源浪费,并以“最低可能的成本”实现深度脱碳。
美国经历了两次工业革命,其工业化进程决定了能源强度。从1949年到2007年,美国能源消耗所产生的二氧化碳持续增长,在2007年排放量达60.03亿吨,之后稳定下降。奥巴马、拜登政府非常重视应对全球气候变化问题,即使特朗普政府在2017年宣布退出《巴黎协定》,美国各州政府也一直对温室气体减排有持续的政策引导。
2.1 实行政监分离的能源管理体系,确保能源法案有效实施
美国实行政监分离、分级监管的能源管理体系,相关法律法规既有联邦法律系统的,也有州法律系统的,且各州法律又是一个个独立的法律体系,各自的能源立法也不尽相同。其中,美国能源部(DOE)是美国的能源主管部门,于1977年根据《能源部组织法》有关规定成立,旨在促进国家能源系统及时、关键和高效的转型,确保美国在清洁能源技术上的领导地位;联邦能源监管委员会(FERC)是一个内设于美国能源部的独立监管机构,其所有决定直接由联邦法院审议;各州公用事业监管委员会(PUC)实施对资源、产业、市场的有效监管。
美国最早的能源法是1920年的《联邦动力法》,大规模的能源立法是在20世纪70年代能源危机的背景下开始的。2005年8月,美国颁布了适用于能源领域的第一部综合性法律《能源政策法案》,要求在2012年以前每年生产75亿加仑的可再生能源,确保美国能源安全。2007年12月,《能源独立和安全法案》旨在推动美国减少对进口能源的依赖性,并实现供应安全。2009年6月,《美国清洁能源安全法案》致力于降低美国温室气体排放,同时减少对海外石油的依赖。2011年3月,《未来能源安全蓝图》全面勾画美国未来20年的国家能源政策,以确保美国未来能源供应和安全。除此之外,还有《联邦电力法》《天然气法案》《节能建筑法》《全球温室气体减排法》等适用于常规能源与新能源、公用事业、能源利用、能源污染防治等方面的单行法。
2.2 持续实施能源战略,大力发展清洁能源
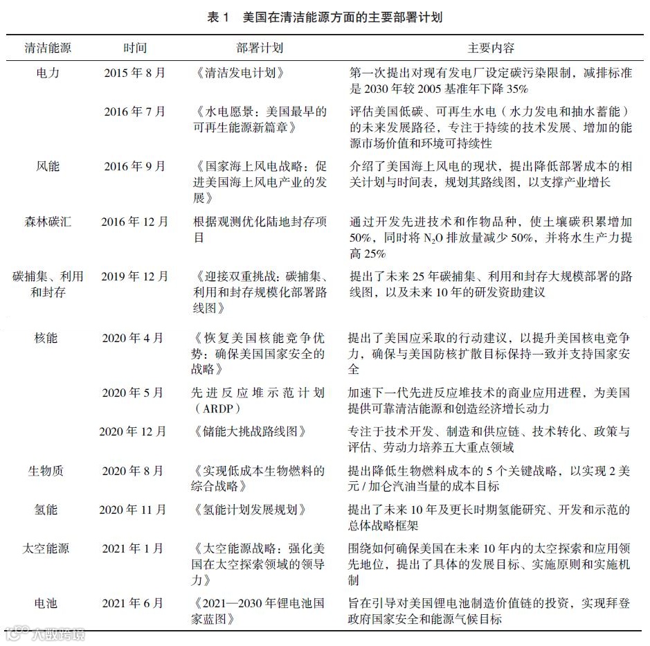
美国的能源消费结构从1949年以来不断优化,煤炭作为美国第一大能源,分别被石油(1950年)、天然气(1958年)、可再生能源(2019年)陆续超越,在2020年的发电用能中只占19%。2014年5月,《综合能源战略是实现可持续经济增长之路》将低碳技术、清洁能源的未来发展作为能源战略支点,特别强调美国要在可再生能源技术上取得领先。2020年10月,《关键技术和新兴技术国家战略》将能源技术确定为20个重点技术领域之一。2021年4月,《综合能源系统(HES):协同研究机遇》指出,综合能源系统通过总体控制或物理方式集成多种能源生产、存储和/或转换技术,以实现节约成本、增强能效和环境效益。美国政府对生态环境的苛刻要求,也刺激了能源产业的技术升级,进而推动美国的持续减排。2020年11月12日,美国能源部发布《氢能计划发展规划》,提出了未来10年及更长时期氢能研究、开发和示范的总体战略框架。美国政府一系列的能源战略涉及清洁能源的多个领域,主要的规划部署如表1所示。2021年5月,白宫公布《2022财年联邦全面预算方案》,将向美国能源部拨款462亿美元,旨在通过推进清洁能源创新、部署清洁能源项目、科学应对气候危机等,解决能源、环境和核安全挑战,保障美国能源安全和经济的持续增长。
日本的资源匮乏,其能源供应严重依赖化石燃料。日本虽然很早就在氢能、核能、清洁电力方面进行了部署,并取得了长足发展,但在碳中和的议题上一直很谨慎保守,直到2020年12月才发布《2050年碳中和绿色增长战略》,明确2050年实现碳中和的目标。
3.1 明确产业发展路线,实现清洁电气化
日本希望通过各个产业部门实现电气化,达到碳中和目标。2008年制定、2013年9月修正的《环境能源技术革新计划》提出提高火力发电效率、开发新一代太阳能发电技术、地热发电等。2009年4月,《未来开拓战略》提出低碳技术创新相关政策目标,涉及低碳能源、环保车、低碳交通和再生资源回收利用等技术领域。2013年6月,《科学技术创新综合战略》提出实现清洁、经济的能源系统,利用革新性技术扩大可再生能源供应。2016年4月,《能源环境技术创新战略2050》提出,到2050年全球温室气体减排和构建新兴能源体系的目标与战略。2018年7月,《第五期能源基本计划》提出,削减能耗、提高零排放电力比例、降低二氧化碳排放量、降低电力成本、提升能源自给率。2020年12月制定并于2021年6月修订的《2050年碳中和绿色增长战略》,为促进日本经济的持续复苏,明确了海上风电、氢/燃料氨、碳循环产业等14项产业的战略定位及路线图,如图2所示。2021年5月,《全球变暖对策推进法》首次将温室气体减排目标写入法律,以立法的形式明确了日本政府提出的“2050年实现碳中和”的目标。
3.2 构建“零碳社会”,缓解能源短缺压力
日本的电气化将贯穿各个部门,非电力能源需求将通过氢能和碳捕集、利用与封存来实现。在氢能方面,2013年5月,《日本再复兴战略》将氢能发展提升为国家战略。2014年4月及2018年7月,《能源基本计划》将氢能确定为与电力、热能相并列的核心二次能源,并提出建设“氢能社会”的愿景。2014年6月及2019年3月,《氢/燃料电池战略路线图》描述了氢能研究、发展、推广的各阶段战略目标。2017年12月,《氢能基本战略》提出,目的是实现氢能与其他燃料的成本平价。2019年3月,《氢能利用进度表》明确了至2030年日本应用氢能的关键目标。当前阶段,日本氢能应用的范围还覆盖到家电热电联供、发电及产业领域的应用、氢能社区试点等领域,并且利用海外可再生能源获得氢能,与挪威、澳大利亚、文莱、沙特阿拉伯等开展氢能合作。在碳捕集、利用与封存方面,2019年2月,日本经济产业省在自然资源和能源厅设立了碳回收室,6月成立“碳回收技术路线图研究小组”;2021年7月,制定了碳回收技术路线图。2021年6月,《2050碳中和绿色增长战略》设立了绿色创新基金,其中碳回收被定位为实现碳中和的关键技术。
综上所述,欧美日在已经碳达峰的基础上,从法律法规、战略规划、计划部署、技术研发等多个维度制定了碳中和相关的发展路线,对我国的碳达峰、碳中和实现具有一定的参考价值。
针对中国碳中和框架路线图,中国科学院院士丁仲礼从排放端、固碳端、政策端进行了梳理,阐述中国未来碳中和发展目标需要从源头替代、过程削减、末端捕集等方面综合考虑。结合欧美日的绿色战略与中国推动能源革命的进展现状,建议如下。
第一,加强顶层设计,将碳达峰、碳中和纳入“十四五”国家科技创新规划及国家中长期科技发展规划(2021—2035)。实现碳达峰、碳中和中长期目标,既是我国积极应对气候变化、推动构建人类命运共同体的责任担当,也是我国贯彻新发展理念、推动高质量发展的必然要求。因此,建议在制定“十四五”国家科技创新规划及国家中长期科技发展规划(2021—2035)时,将碳达峰、碳中和作为重要内容予以重点部署,并与我国推动能源革命的部署相衔接,制定具体技术路线图,实施科技支撑碳达峰、碳中和行动方案,大力调整能源结构,加快推动清洁能源转型,健全政府引导的低碳发展管理体制与完善市场主导的长效机制,增加生态碳汇,推动低碳技术、零碳技术与负碳技术及其产业的规范化、标准化。
第二,加快构建产学研用深度融合的碳中和科技创新体系。为实现碳达峰、碳中和目标,统筹协调国家自然科学基金项目、科技创新2030项目、重点研发项目、基地与人才项目等,适时启动碳中和专项,围绕低碳、零碳、负碳技术的创新链,集聚国内外知名科研院所创新优势,从国外技术动态监测、前沿科学问题探讨、关键技术研发、重大科技成果转化、技术规范与标准推广、知识产权保护等方面,加快部署系列研发项目,形成科技创新2030重大项目与各类国家研发项目远近结合、梯次接续的系统布局,打造产学研深度融合的碳中和科技创新体系,积极开展跨领域、跨学科的交叉融合研究,探索碳中和科技创新的新机制、新模式,突破碳达峰碳中和关键前沿技术与颠覆性技术,抢占碳中和技术的制高点,加快能源低碳转型,助推我国高质量可持续发展。
第三,加强国际科技合作,提升应对气候变化的话语权。进一步拓展国际视野,积极推进与国外知名机构碳中和国际科技合作,围绕碳中和前沿技术、“排放天花板”、“碳收支账”、“碳关税”等核心问题开展深度研究,在“固碳量”“中和程度”上把握住话语权,打造全球治理共同体。积极开展与美国、欧盟、日本等发达国家(地区)的碳中和合作,打造碳中和创新共同体,并借鉴与吸收其先进碳中和技术及管理经验,提升我国碳中和技术及管理水平。通过上海合作组织、亚洲基础设施投资银行、区域全面经济伙伴关系协定、一带一路等多边框架,开展多维度以我国为主的绿色发展合作,打造生态文明共同体,积极引导制定碳中和技术的国际标准与规范,推广我国的碳中和关键技术与模式,加快形成国内、国际互补互助的“双循环”新发展格局。
作者:王大伟,孟浩,曾文,郑佳
(中国科学技术信息研究所,北京 100038)
来源:《全球科技经济瞭望》
2022年5月第37卷 第5期
文章观点不代表主办机构立场。
推荐阅读 >

