科情智库
1►
总体情况及发展现状
1.1 总体情况
尽管加拿大在基础研究领域处于世界领先地位,但近年来其在各种全球创新和技术排名中持续下滑,企业研发投入和集群发展密度在经济合作与发展组织国家中均处于相对落后的位置。如何通过政策创新提升创新绩效和产业化能力,是加拿大政府面临的一项重大挑战。
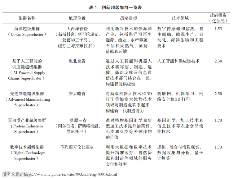
2018年2月,加拿大联邦政府宣布在5年内投资10亿加元,围绕海洋、基于人工智能的供应链、先进制造、数字技术和蛋白质产业,启动五大以企业为主导的创新超级集群(以下简称“超级集群”),以新的方式促进产学研合作,打造世界领先的创新生态系统,提升技术创新和商品化能力,增强重点领域产业优势和国际竞争力,实现促进就业和经济增长的战略目标,在10年内创造5万个工作岗位和500亿加元国内生产总值(GDP)。根据最新发布的《2022年加拿大联邦政府财政预算案》,其将在未来6年内继续向超级集群投资7.5亿加元,以进一步扩大合作,提升国际影响力。
各个超级集群的地理位置、战略目标、技术领域及政府投资等情况详见表1。
1.2 发展现状
截至目前,五大超级集群的成员已由启动时的近700个发展到7100个,组织实施创新项目480个,项目总投资21.6亿加元,其中12.8亿加元来自企业和私营部门,项目合作伙伴超过1840家,其中75%以上为中小企业,创造了850多项知识产权(专利申请、版权、商标和商业秘密)和数千个就业机会。
在运行层面,超级集群在推动产学研合作、促进大中小企业融合、增强产业创新投资和提升创新能力等方面已经取得了初步成效,总体达到或超过了预期目标,详见表2。
在宏观层面,超级集群投资的短期经济影响已经显现。以数字超级集群为例,其主要经济指标(每加元投资创造的总产出、GD和就业岗位)都实现了翻番,投资效益远高于主要行业平均水平,详见表3。
在国际层面,超级集群向全球展示了加拿大领先的创新区域,提升了在相关领域的国际影响力,成为推广加拿大国家品牌、吸引国际投资和推动国际创新合作的重要基地。
布鲁克菲尔德创新创业研究所发布的《为加拿大建设超级集群》报告认为,得益于运行机制的灵活性和适应性特征,超级集群在新冠肺炎疫情暴发伊始就做出快速响应,迅速实现关键抗疫产品的本土开发和制造,为加拿大抗击新冠肺炎疫情发挥了积极作用,也为后疫情时代经济重塑提供了有力支撑。
2►
政策支撑和治理特点
2.1 设立专项计划为超级集群建设提供政策指引和资金支持
超级集群的建设和发展源于创新超级集群计划(Innovation Superclusters Initiative,以下简称“ISI计划”)。作为加拿大长期创新发展战略“创新和技能计划”的核心,ISI计划于2017年5月启动,旨在发挥政策资金的引导作用,支持由企业主导的创新超级集群发展,解决长期存在的创新和产业化能力不足的问题,打造创新生态系统优势,促进经济增长,提升全球竞争力。
ISI计划周期为5年,总预算超过10亿加元(2017年预算9.5亿加元,2021年预算追加6000万加元),由加拿大创新、科学和经济发展部(以下简称创新部)负责日常管理,包括制定和发布指南文件、管理计划资金和监督计划实施等。
ISI计划最显著的特点是通过公共和私营部门的联合投资推动超级集群发展。每个获得ISI计划资助的超级集群由一个企业主导的联盟构成,由代表集群的非营利性“实体”(Entities)负责建设和运营。超级集群(实体)通过与创新部签订资助协议(ISI Contribution Agreements)获得ISI计划无偿支持,并承诺一比一的行业匹配投资(包括现金和实物投资,但后者不得超过匹配资金总额的25%)。
根据资助协议,超级集群要实现以下总体目标:
(1)通过填补空白、整合资源和增强特色,建立集群竞争优势,打造世界领先的创新温床以吸引尖端研究、投资和人才。
(2)增加企业研发支出,推进一系列以企业为主导的创新和技术活动,以应对行业重大挑战,提高优势领域的生产力、绩效和竞争力。
(3)创建新公司,推动创新产品、流程和服务的商业化,助推集群企业扩大规模、嵌入全球价值链、升级产业链并成为全球市场的领导者。
(4)培育大量成长型企业,加强私营、学术和公共部门之间的合作,扩大知识库和资源库,增强集群创新能力。
2.2 竞争性筛选为超级集群高标准起步奠定基础
超级集群的确定包括两个竞争阶段,第一阶段为意向书公开征集,经初步评估,邀请胜出者进入第二阶段提交完整申请,最终基于综合评估结果确定启动建设的超级集群。整个过程具有如下特点:
一是申请主体必须是企业主导的联盟,确保超级集群围绕产业需求推动产学研合作。联盟须由企业牵头,并确保各类创新伙伴的参与,联邦和地方(省、市)政府以及个人不具备申请资格。每个阶段对大公司、中小企业和大专院校及其他机构的数量都有最低要求,其中至少包括一所大专院校,但其不能主导申请,也不要求承诺提供配套资金,具体要求见表4。
二是提案要求明确具体,确保超级集群战略目标清晰。超级集群战略应基于候选集群区域现有的独特资源禀赋和产业优势、创新生态系统缺陷以及相关领域的行业现状和主要挑战,围绕以下五大战略任务构建,包括:(1)提升技术领先性:(2)促进合作和企业发展(为中小企业提供战略合作伙伴对接、业务咨询、融资渠道等);(3)构建多元化专业人才基础(吸引海外人才、专业认证、劳动力再培训);(4)加大创新资源应用(专业技术服务推广、专利权收购与共享);(5)打造全球优势(集群推广、招商引资、国际市场研究、国际标准制定等)。提案必须建立在私营部门伙伴共同承诺的基础上,包括对ISI计划资金提供匹配投资、参与集群管理以及在集群活动中发挥领导作用(例如牵头项目、借调技术人员)等,旨在推动集群成员开展战略合作,实现集体利益最大化。
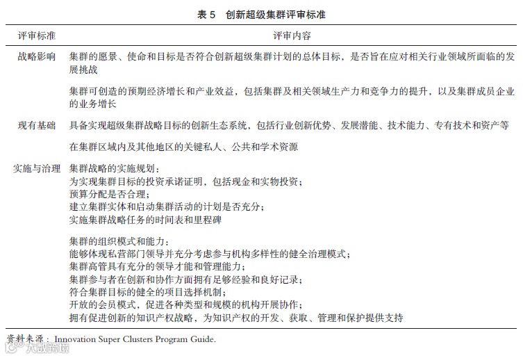
三是评审标准基于效能,确保超级集群高起点建设和发展。提案的评审标准既包括定性指标,又包括定量指标,主要从战略影响、现有基础以及实施与治理三个主要方面,根据ISI计划的战略目标,对拟建超级集群的重要性、相关性和可行性进行评估和比较,详见表5。
四是决策过程科学统筹,确保超级集群发展符合国家战略。超级集群的评审由创新部负责组织管理。第一阶段由联邦机构(如国家研究理事会)对意向书进行初步评估,由创新部长综合考虑评估结果确定胜出者进入下一阶段申请。第二阶段首先由联邦部门和第三方机构对完整提案进行尽职调查,以评估申请资助的合理性,然后由外部专家进行技术评估。根据评估结果并统筹考虑行业和地区发展需求等因素,创新部长确定最终支持的超级集群名单及资助金额。
2.3 独特的治理模式为超级集群可持续发展提供保障
每个超级集群的管理机构都是一个独立的非营利实体,在行业主导的董事会领导下,负责战略制定与实施、运营管理以及集群项目的选择与资助。超级集群在成员结构和资助方式等方面具有独立性,但受资助的活动必须符合ISI计划的总体目标并遵守资助协议条款。按照要求,集群管理机构需履行以下职责:
与集群成员合作,确定旨在完善集群创新生态系统的优先任务;通过组织实施集群项目和活动,对ISI计划资金进行再分配;与集群成员就合作、知识产权和资金签署管理协议;发展和维护与现有和潜在集群成员的关系,并通过参与相关的国内和国际合作实现集群目标;向创新部报告集群开展的活动和取得的成果。
每个超级集群的管理和运营成本不得超过ISI计划资助协议总额的15%,其中ISI计划资金最多不超过75%,其余部分(最低25%)由行业、地方政府和/或非营利机构承担。
3►
建设措施和发展模式
超级集群主要通过项目资助和创新环境建设等措施来实现其战略发展目标,提升集群整体能力,促进创新技术开发和产业化,但每个超级集群都会根据自身特点设计和组织实施集群项目。以下以先进制造超级集群(NGen)为例,介绍超级集群的建设和发展模式。
3.1 以项目资助为牵引,打造集群技术领先优势
为提升产业整体技术创新能力,先进制造超级集群根据不同的战略目标和项目规模,利用ISI计划资金,设立了以下4类资助计划:
(1)超级集群项目:最主要的资助计划,5年预算总额为2亿加元,重点支持可为加拿大先进制造业带来显著变革和全球竞争优势的项目,包括高潜力新技术(工具和测试平台)开发、突破性制造流程、创新技术推广和应用等,单个项目总投资在50万至2000万加元之间,资助比例最高可达44.4%。超级集群项目必须体现协作性(至少3个合作伙伴,其中至少含1家中小企业)、变革性、持久性和应用性的特点,具体要求见《NGen超级集群项目申请指南》。
(2)中试项目:支持对象为超级集群的中小企业成员,以促进先进制造技术或工艺的开发和应用,单个项目总投资在10万至50万加元之间(资本和设备支出不超过30%),资助比例可达50%,最高不超过25万加元,任何一个项目伙伴获得的资助不得超过资助总额的70%,具体要求见《NGen中试项目申请指南》。
(3)可行性研究项目:支持对象为超级集群的中小企业或私营部门非营利机构成员,项目申请者必须包括至少1家中小企业和1家伙伴机构(任何规模的公司、非营利组织、学术和研究机构),单个项目总投资在5万至20万加元之间,资助比例可达50%,但最高不超过10万加元,具体要求见《NGen可行性研究项目申请指南》。
(4)重大挑战项目:为应对新冠肺炎疫情,先进制造超级集群于2020年启动了三批新冠挑战项目征集,旨在加速本土抗疫产品的开发和生产,共投资7150万加元支持33个项目,形成39条抗疫关键产品生产线,为加拿大抗击新冠及应对未来大流行提供了有力支撑。
3.2 以提升创新能力为目标,优化集群创新生态系统
(1)为超级集群成员的能力建设提供资助。NGen专门设立集群建设(Cluster Building)项目,推动创建新的先进制造业集群,同时支持现有集群的能力建设,将先进制造超级集群打造成为由多个小集群构成的创新协作网络。资助对象为新设或现有产业集群,项目参与方必须包括至少5家已是NGen成员的中小企业(员工少于500人),旨在促进集群内中小企业合作,提升集群的整体创新能力。单个项目总投资不超过15万加元,资助比例为50%,具体要求见《NGen集群建设项目申请指南》;
(2)开展人才培训,为超级集群的创新发展构建高素质的人才基础。NGen专门搭建了开源在线教育培训平台,与近20家大专院校和专业培训机构合作,为NGen成员提供企业管理和劳动力技能培训,旨在提升劳动力素质,加强中小企业吸收和应用先进技术的能力。NGen为符合条件的企业成员资助50%的培训费用,每家企业最高可获得1.5万加元。
(3)促进集群成员之间开展优势互补的协同合作。NGen在其官网上开辟了合作角(Collaboration Corner),发布项目合作需求,征集合作伙伴,旨在对接合作资源,共同推进超级集群项目的实施。
(4)加强外部创新资源的整合和利用。通过举办项目研讨会、集群推介会和构建合作渠道等多种手段,为超级集群营造良好的发展环境。截至目前,NGen 已与40多家公共伙伴建立了合作关系,涵盖政府、金融机构以及孵化器等创新服务机构,开展先进制造创新项目的开发、孵化和联合投资等合作。
(5)积极推动国际合作。作为世界制造业论坛咨询委员会和欧盟中小企业合作计划(INNOWIDE)遴选委员会成员,NGen积极利用这些全球平台展示加拿大的先进制造能力。NGen还与欧盟正式签署了集群合作协议,与韩国小企业发展局(TIPA)签署了合作备忘录,与美、日、德、法、意等多个国家对口机构联合组织集群交流活动,为集群成员开展国际合作搭建平台。
4►
经验启示
加拿大创新超级集群在战略布局、政策支撑、发展模式等方面进行了积极的探索,形成了较为鲜明的特色,为我国的创新集群建设工作提供了以下几点经验启示:
一是充分发挥政策引导作用,为超级集群的设立和发展提供战略指导和资金保障。加拿大通过实施《创新超级集群计划》,引导私营部门联合投资推动超级集群发展,发挥政策资金和评价指标体系的导向作用,指南内容明确具体,可操作性强,对符合国家战略目标、通过竞争性筛选确立的超级集群提供资金支持,确保高起点起步和可持续发展。
二是充分发挥企业创新主体作用,确保超级集群在实施层面保持主动性和灵活性。超级集群采取企业主导的集群治理架构,根据行业特点和区域优势,通过组织实施集群创新项目和能力建设活动,对创新超级集群计划资金进行再分配,促进产学研协同创新,构建集群技术领先优势,带动相关产业创新发展。
三是注重能力建设,将打造世界领先的创新生态系统作为超级集群发展的长远目标。创新超级集群计划资金除资助集群创新项目外,也用于支持超级集群及其成员(特别是中小企业)的能力建设,包括集群管理和运营、人才培训、合作对接以及集群推广和国际合作等,以期提升超级集群的整体创新能力和产业竞争力。
作者:钱金秋,彭浩
科技部火炬高技术产业开发中心,北京 100045
来源:《全球科技经济瞭望》 2022年12月第37卷 第12期
文章观点不代表主办机构立场。
推荐阅读 >

