科情智库
人工智能作为引领新一轮科技革命和产业变革的战略性新兴技术,在推动科学技术进步、传统产业优化升级、经济高质量发展等方面发挥了重要作用,正在成为世界各国密切关注并竞相发展的热点领域。近年来,美英德日等国均陆续发布国家层面的人工智能战略,积极推动人工智能研究开发和产业应用。
法国作为欧盟的核心成员国,在人工智能方面拥有深厚的学术研究底蕴,形成了较为活跃的创新创业生态,正在大力推动人工智能在经济中应用,致力于成为人工智能领域领导者。本研究系统梳理了法国人工智能战略部署的总体情况,总结了其推动人工智能发展的重要举措,概括了对中国人工智能发展的有益启示。
/
/
法国人工智能发展概况
早在二十世纪七八十年代,法国就已成立若干人工智能相关的算法、决策辅助等基础研究队伍,在数学和信息科学方面优势突出,集聚了大量人工智能人才和研究机构与团队,极大地推动了人工智能技术进步和创新创业。
1.1 数学领域和人工智能领域科研成果丰硕
法国一直在数学领域人才辈出,并积累了较为丰富的经验,为多项有影响力的人工智能创新成果的发布奠定了良好基础。
1.1.1 拥有十分深厚的数学文化底蕴
具有数学界诺贝尔奖称号的菲尔兹奖,是数学界的最高奖项,其颁发频次为每4年一次,每次仅有2~4个获奖名额。从菲尔兹奖颁发以来,法国至今已有12人获得此奖项,平均年龄为36岁。其获奖人数仅次于美国(18人),占总获奖人数(61人)的20%左右,如果以人口比例来衡量,法国对数学领域的贡献堪称世界第一(见表1)。法国历史上涌现了笛卡尔、费马、拉格朗日、傅里叶、柯西等多位著名数学家,提出了广义函数论、奇点理论、非线性偏微分方程、玻尔兹曼方程等多项数学领域的基本理论,为同时期的人工智能技术发展奠定了重要的数学基础。其中,2010年菲尔兹奖获得者塞德里克·维拉尼(Cedric Villani)证明的玻尔兹曼方程的非线性阻尼并收敛于平衡态为深度学习算法优化提供了重要理论基础。
1.1.2 提出多项有影响力的人工智能创新成果
得益于在数学、信息科学等基础领域深厚的研究基础,法国积极在人工智能创新链和价值链上游开展人工智能基础理论和关键核心技术研究,提出了颇具影响力的卷积神经网络(CNN),推动了神经形态技术等人工智能成果涌现。深度学习先驱杨立坤(Yann LeCun)在20世纪80年代后期就利用手写数字图像训练了第一个卷积神经网络系统,与约书亚·本吉奥(Yoshua Bengio)、杰弗里·辛顿(Geoffrey Hinton)两位数学家共同提出了卷积神经网络,改进了反向传播算法,拓宽了神经网络的视角,于2018年获得图灵奖。卷积神经网络已经广泛应用在计算机视觉、语音识别和自然语言处理等领域并取得显著成效。法国的超低功耗神经形态计算先驱GrAI Matter Labs基于其20多年对人脑的研究在2018年提出了独特的神经形态计算范例,突破了冯·诺依曼计算机的局限性,提供大规模并行处理且完全可编程的传感器分析和机器学习,功耗降低效果显著。奥地利学者于2021年11月在《自然》上发表的一项研究再次证明,神经形态技术的能耗是传统人工智能系统的1/16~1/4。之后法国国家科学研究院主导研究出世界上第一个具有高稳定性的人造纳米神经元,可以识别不同音色,快速处理实时大数据,为制造更节能的微型芯片创造了条件。
1.2 人工智能科研力量较为雄厚
法国培养了大量人工智能专业人才,组建的人工智能联合实验室和人工智能联合研究团体数量位居欧洲前列,拥有较为雄厚的人工智能科研力量。
1.2.1 培养集聚大量人工智能人才
法国良好的教育和科研生态环境为人工智能人才集聚创造了良好条件。从2017年开始,法国一直加快培育人工智能领域人才。根据领英(LinkedIn)发布的《全球AI领域人才报告》显示,截至2017年第一季度,全球人工智能领域专业技术人才数量超过190万人,其中法国人工智能领域专业技术人才总数超过5万人,与中国并列全球第7位。截至2018年,法国人工智能科研团队数量超过250个,设立的人工智能硕士授予点共计35个。2019年,法国新增40所开设人工智能专业的院校,双倍扩招人工智能专业博士研究生,招生人数从250名上升至500名。人工智能跨学科研究中心(Instituts Interdisciplinaires d’Intelligence Artificielle,3IA)积极推动各地区之间开展人工智能人才教育培训。截至2021年,人工智能跨学科研究中心共计培养了454名人工智能相关专业博士和博士后、13000余名人工智能领域专业人才。同时,法国在深度学习、模式识别方面积累了众多高端人才,包括深度学习三巨头之一杨立坤(Yann LeCun)、菲尔兹奖获得者塞德里克·维拉尼(Cedric Villani)和GR22研究团队创始人克罗德-富朗索瓦·皮卡尔(Claude-François Picard)等。
1.2.2 人工智能联合实验室数量世界领先
根据法国经济、财政及工业、数字主权部统计,截至2021年,法国拥有81个高水平、多学科的机构间人工智能联合实验,位居欧洲第一。其中,法国国家科学研究中心(CNRS)是法国乃至整个欧洲最具影响力的科研机构之一,也是人工智能领域的核心研究力量。法国国家科学研究中心与高等院校、科研单位建立了共计51个人工智能联合实验室,形成跨学科、跨院系、跨机构的混合研究单位,研究方向涵盖基础研究、交叉学科研究、技术应用等多个领域,具有代表性的包括法国国家科学研究中心与巴黎第六大学共建的计算机和人工智能实验室LIP6,与蒙彼利尔大学共建的计算机科学、机器人和微电子实验室LIRMM以及数学实验室IMT等。其中,LIP6实验室是法国规模最大的计算机科学实验室之一。法国国家科学研究中心还设立了4个人工智能联合研究团体(GDR),集聚全国顶尖研究团队和研究力量,针对人工智能重点学科研究领域开展合作研究,分别关注模型和算法(GDR IA团体)、图像信息和视觉信号处理(GDR ISIS团体)、数据分析和知识决策(GDR MADICS团体)、自然语言处理(GDR TAL团体)4个领域。
1.3 人工智能领域创新创业十分活跃
近年来,法国人工智能领域的初创企业数量加快增长,吸引了多个全球性的跨国企业来法国建厂,聚集了大量全球优质资源,为人工智能的技术研发和产业应用创造了良好的发展环境。
1.3.1 人工智能领域初创企业数量持续增长
近几年法国人工智能领域初创企业一直保持增长态势,驱动人工智能技术应用落地。法国政府为鼓励科技创新创业,出台了“法国科创”(La French Tech)等长期性扶持计划,为人工智能等新兴技术创新创业营造了良好的政策环境,推动法国人工智能初创企业快速孵化。2019年2月,法国财政部发布的《法国人工智能技术发展水平和前景》报告指出,目前人工智能技术在法国的医疗、制造、交通、金融、农业等行业的应用最为广泛。其中与医疗行业融合最为紧密,特别是在预防医学、医学诊断和医学研究方面的应用尤为突出。截至2021年,法国人工智能初创企业达到502家,比2020年增长11%,其主攻市场涵盖自动驾驶、金融、机器人等多个应用领域,其中在机器人、无人机和3D打印领域拥有较强的竞争力。
1.3.2 吸引多家跨国企业来法国投资建厂
法国已经成为跨国互联网企业开设研究中心的首选之地。法国拥有大量高质量的研究人才、较低的薪酬制度以及鼓励企业研发的研究抵免税等优惠政策,这为众多跨国企业入驻法国创造了先决条件。多家国际顶尖科技公司在法国设立技术研发中心,推动全球创新资源在法国集聚。2018年,脸书(Facebook)在巴黎设立了继美国门洛帕克和纽约的第三家人工智能技术研发中心,也是海外设立的首家从事自动语音识别、图像识别、机器学习等关键技术研发的创新中心,并与法国国家信息与自动化研究所建立长期合作关系,共同开展研发项目;2019年2月,美国微软公司在法国成立人工智能全球发展中心,英特尔公司也宣布在法国开办首家欧洲大数据研究中心。法国本土企业凭借强大的技术创新能力吸引了大量国际IT巨头投资建厂,基于法语的多项自然语言训练项目对谷歌、脸书等跨国企业具有极大的吸引力,其纷纷前来投资发展自身业务,同时,法国的机器学习公司Moodstocks、机器人公司Aldebaran Robotics等优势企业相继被谷歌、日本软银并购,为本国引进了越来越多的全球优质资源。
/
/
法国推动人工智能发展的主要举措
进入21世纪以来,法国一直在欧盟框架下积极发展人工智能。一方面,通过参与欧盟“人类大脑计划”(HBP),法国获得10亿欧元支持,加强自身在神经网络理论、认知神经科学和伦理学等方面的研究;另一方面,与欧洲其他24个国家联合签署《人工智能合作宣言》,明确提出与欧洲其他各国共同解决人工智能在社会、经济和伦理等方面的挑战,提升欧洲人工智能的整体研发水平。在该目标指引下,法国出台国家人工智能发展战略和相关领域智能技术应用计划,将以人为本的人工智能作为发展的基本要求,设立跨学科研究中心、人工智能联合实验室等专门机构推动人工智能研究,通过发布专门的人工智能人才专项计划和增设人工智能相关专业等方式,大力推动人工智能赋能医疗健康、交通运输等重点领域,联合民间力量发布多项有效防范人工智能算法风险和应对伦理安全问题的规范文件,致力于成为欧洲人工智能领域的领导者。
2.1 发布国家层面的人工智能战略部署
近年来,法国高度重视人工智能发展,发布国家层面的人工智能战略,并出台重点领域的人工智能发展规划文件,致力于成为人工智能领域的领导者。
法国政府系统谋划人工智能发展。2017年3月,法国高等教育、研究与创新部发布《法国人工智能战略》,指出法国政府要从战略高度发展人工智能技术,整合人工智能领域的科技力量,确保法国成为欧洲人工智能领域的领导者。该战略将人工智能纳入原有创新战略与举措中,围绕技术研发、人才培养、应用转化、伦理安全等多个领域提出50余项政策举措,全面推动人工智能发展。2021年11月,法国财政部,高等教育、研究与创新部发布《国家人工智能第二阶段发展战略(2021—2025年)》,明确了未来5年人工智能发展的核心任务和主要措施。与第一阶段发展战略相比,该战略加大了资金投入,提出在2021—2025年内投入22.2亿欧元(其中15亿欧元为公共资金,5.06亿欧元为私人资金,2.14亿欧元未公开资金来源),并将战略重点从基础研发建设转向人才技能培育和智能技术与经济社会的融合应用。
围绕技术研发、场景应用和国防发展等重点领域大力推进人工智能发展。2018年3月,法国总统马克龙在法兰西学院召开的“全国人工智能研讨会”上发表题为“AI造福人类”的演说,随后由高等教育、研究与创新部于同年11月整理发布《国家人工智能研发战略》,计划在2018—2022年投入15亿欧元公共资金和5亿欧元非政府资金,围绕构建跨学科人工智能网络、建设世界一流的人工智能研发中心、加强教育和人才培养、投资公共研究的计算能力等方面进行系统部署,力争将法国打造成在人工智能研发方面足以和中国、美国抗衡的世界一流强国。2019年11月,法国国防部出台《人工智能的国防应用路线图》,面向数据硬件需求、创新研发战略、道德法律框架、组织机制和重点任务、国际合作5个方面做出系统部署。法国人工智能国家战略概览如表2所示。
2.2 大力推动人工智能跨学科研究
法国有力整合各方研究资源,通过设立跨学科研究中心、人工智能联合实验室等持续推动人工智能研究机构开展跨学科研究和合作。
设立专门机构统筹推进人工智能跨学科研究。法国围绕“教育培训、基础研究、应用研究”三大核心任务,积极推进跨学科研究。2019年4月,法国高等教育、研究与创新部选取巴黎、格勒诺布尔、图卢兹和尼斯4个基础较好、科研实力较强的地区,分别设立巴黎人工智能跨学科研究中心(PRAIRIE)、格勒诺布尔人工智能跨学科研究中心(MIAI)、图卢兹人工智能跨学科研究中心(ANITI)和尼斯人工智能跨学科研究中心(3IA Côted’Azur)4个人工智能跨学科研究中心,以便更好地集聚地区间的产学研资源,形成具有引领性和凝聚力的联合研究网络。人工智能跨学科研究中心由法国国家信息与自动化研究所负责统筹推进,由政府部门、科研机构与企业共同资助,协调组织区域内顶尖的高校、科研机构和创新企业共同参与构建(见图1)。
集聚全球人工智能发展的优势企业和研究力量,有利于人工智能发展的创新生态的形成。以尼斯人工智能跨学科研究中心为例,该中心集聚了法国南部的主要科研力量和产业资源,包括尼斯大学计算机科学、信号与系统实验室(Laboratoire d’Informatique,Signaux et Systèmes de Sophia Antipolis,I3S)、让·亚历山大·欧仁·迪厄多内实验室(Laboratoire Jean-Alexandre Dieudonnè,LJAD)等在数学、计算机科学、机器人领域具有扎实研究基础的科研单位,以及尼斯大学附属医院等专业医学研究机构,形成了跨学科的研究团体。依托南部医疗产业优势资源,与SKEMA商学院以及60多家公司和初创企业聚焦医学领域和生物学领域,开展人工智能基础理论和技术应用研究,构建形成了良好的科研创新生态(见图2)。
2.3 十分重视人才培养和学科建设
法国十分重视人工智能人才的培养和学科建设,通过发布专门的人工智能人才专项计划、增设人工智能相关专业等方式,不断强化专业化人才的能力和普通公民的智能化素养。
发布人工智能人才专项计划,强化人工智能人才培养。2021年,法国政府投入7.81亿欧元,启动两项为期5年的人工智能人才培育计划,包括“人工智能学科卓越培训计划”和“人工智能大规模培训计划”。其中,“人工智能学科卓越培训计划”旨在支撑高等教育机构强化人工智能教育资源建设,提升法国高校在人工智能学科教育领域的国际影响力,以吸引更多优秀的国际学生和海外人才。“人工智能大规模培训计划”致力于普及人工智能大众化教育,一方面拓展学科种类,在数学和计算机科学等基础学科以外,开发人工智能、机器人和数据技能等多学科培训课程,并强化人工智能与网络安全、人工智能与生命科学、人工智能与云计算等跨学科教育;另一方面完善非专业领域教育体系建设,在工程师、硕士、博士等专业学制体系外,开发面向非专业人员的课程培训,促进人工智能领域的再就业,为人工智能发展提供多元化的人才储备。
增设人工智能相关专业,加强人工智能学科建设。法国推出“210所工程师院校”,在这些院校中开设人工智能相关专业,积极培育人工智能专业人才。例如,巴黎综合理工学院于2018年9月开设人工智能与高级视觉计算硕士专业,每年招收30名学生;巴黎高等矿业学院于2018年10月开设人工智能硕士专业等。
2.4 围绕重点领域强化人工智能应用
法国十分重视人工智能对经济社会带来的赋能作用,聚焦医疗健康等领域,不断加大投资力度,建立技术支撑平台和数据中心等基础设施,加快推动人工智能在民生领域的应用。
在“未来投资计划”框架下,持续加大对人工智能相关项目的资助力度。自2018年以来,法国“未来投资计划”(PIA)组织实施的年度性项目评选资助机制——“构建竞争力的研发项目”(PSPC),相继资助了10个人工智能产业应用项目,包括医疗领域的混合人工智能应用项目、自动驾驶项目等。2020年,法国公共投资银行面向人工智能初创企业发起了“人工智能挑战”(Challenges IA)资助计划,围绕健康、交通运输、环境和国防安全四大应用领域,征集支撑传统企业数字化转型的人工智能技术解决方案,共计资助了13个项目,帮助21家企业和5个公共机构实现智能化转型。同时,法国相继开展了农业(AgDataHub)、物流(IACargo)、自动语音处理(VoiceLab)领域行业数据池项目,并建立了人工智能通用平台(Aleia)。
优先推动人工智能赋能医疗健康领域快速发展。2018年,法国创新委员会(Conseil del’Innovation)发布“人工智能挑战——利用人工智能改善医疗诊断”计划,在3年内投入3000万欧元,推动人工智能在医疗领域的算法开发和技术应用。法国将医疗健康领域作为人工智能应用发展的优先领域,2019年法国政府启动建立健康数据中心(Health Data Hub),与国家健康数据系统(SNDS)相连,对法国全体公民的健康数据进行整合和存储,并向相关科研机构开放,为智慧医疗研发提供了丰富的数据支撑。
2.5 高度关注人工智能算法风险和伦理安全问题
法国对人工智能的伦理治理问题高度关注,发布多项指导人工智能安全应用的指南和条例,联合工业龙头企业发布《工业人工智能宣言》,积极推动人工智能健康发展。
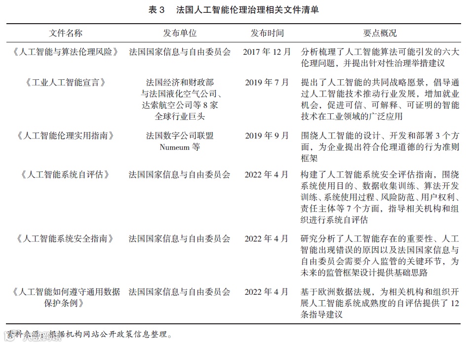
十分重视人工智能应用带来的伦理安全问题。法国国家信息与自由委员会(CNIL)作为法国的数据监管机构,围绕算法和系统安全等方面出台多项条例和安全指南。在算法安全方面,发布了《人工智能与算法伦理风险》,深入分析了人工智能算法可能引发的系列伦理问题,并提出治理举措建议。在系统安全方面,发布了《人工智能系统自评估》《人工智能系统安全指南》,致力于为公众、专业机构和相关领域专家提供有关人工智能系统安全性的知识、理论工具和实施指导,围绕规划设计、数据资源安全性、保护和强化学习过程、使用可靠应用程序、考虑组织战略5个方面,提出强化人工智能系统安全性的操作建议。法国国家信息与自由委员会还发布了《人工智能如何遵守通用数据保护条例》,指导专业机构基于欧洲数据法规进行人工智能系统成熟度的自评估。
政府与民间合作组织共同推动人工智能健康发展。除了法国国家信息与自由委员会从监管的角度开展风险管控之外,政府也积极联合民间力量探索出台一系列保障人工智能健康发展的文件。2019年7月,法国经济和财政部与法国液化空气公司、达索航空公司等8家全球行业巨头签署了《工业人工智能宣言》,旨在通过人工智能技术推动行业发展,增加就业机会,促进可信、可解释、可证明的智能技术在工业领域的广泛应用等。2019年9月,法国数字生态系统专业联盟联合相关研究机构和政府部门发布了《人工智能伦理实用指南》,围绕人工智能的设计、开发和部署过程提出符合伦理道德的行为准则框架,以指导企业开发值得信赖的人工智能系统。法国人工智能伦理治理相关文件清单如表3所示。此外,法国还在2019年12月成立了政府伦理委员会,旨在监督军事人工智能的发展。
/
/
对中国人工智能发展的启示
中国自2017年发布《新一代人工智能发展规划》以来,实施人工智能重大项目,布局创新基地和平台,加强人工智能专业人才培养和全民智能化素质提升,稳步推进人工智能伦理治理,同时也配套出台了一系列政策举措,大力推动人工智能技术研发和赋能经济社会发展。当前,中国人工智能正处于加速发展阶段,在关键核心技术方面实现了突破,与实体经济的融合发展也取得积极进展。但中国人工智能整体发展水平与发达国家相比,在重大原创成果、产业生态、伦理安全等方面,仍有一定差距。通过对法国人工智能战略部署和发展经验的总结分析,结合中国人工智能发展现状,提出以下几点启示:
一是结合发展实际,适时出台具有阶段性特征的人工智能发展行动计划。借鉴法国适时出台第二阶段战略的经验,以《新一代人工智能发展规划》为根本目标,及时总结上一阶段发展所取得的成效,分析当下所处阶段的形势和需求,进一步明确最新阶段的目标和任务,结合本阶段的人工智能发展特点,制订出台新一轮3年行动计划等具体实施方案。
二是加强跨学科研究和跨学科人才培养。鉴于人工智能本身具有学科交叉的性质,以及其在助力科学研究领域的特点,人工智能发展与跨学科研究相辅相成。积极搭建跨学科交流和合作的平台,建资料来源:根据机构网站公开政策信息整理。文件名称发布单位发布时间要点概况《人工智能系统自评估》法国国家信息与自由委员会2022年4月构建了人工智能系统安全评估指南,围绕系统使用目的、数据收集训练、算法开发训练、系统使用过程、风险防范、用户权利、责任主体等7个方面,指导相关机构和组织进行系统自评估《人工智能系统安全指南》法国国家信息与自由委员会2022年4月研究分析了人工智能存在的重要性、人工智能出现错误的原因以及法国国家信息与自由委员会需要介入监管的关键环节,为未来的监管框架设计提供基础思路《人工智能如何遵守通用数据保护条例》法国国家信息与自由委员会2022年4月基于欧洲数据法规,为相关机构和组织开展人工智能系统成熟度的自评估提供了12条指导建议续表立跨学科的研究中心和校企合作基地等,推动不同学科、不同领域的专家、学者、企业家等交流合作,加快推动基础理论研究和关键技术攻关;加强跨学科人才的培养,推动“人工智能+X”多学科协同教学模式,探索校企合作等人才培养模式,培育具备跨学科背景的复合型人才。
三是围绕与人民生产生活密切相关的重要场景,加快推动人工智能融合应用。聚焦与人民生产生活和经济社会发展密切相关的重要领域,明确人工智能可以发挥作用的应用场景,加大资金支持力度,设立专门推动融合发展的项目,鼓励企业带头加强智能化应用,推动人工智能应用场景创新,带动智能产业规模加速发展。
四是加强风险防范和伦理监管。人工智能的伦理治理问题与人工智能的技术发展同等重要,要强化不同主体对人工智能伦理问题的关注和治理意识,在《新一代人工智能治理原则——发展负责任的人工智能》和《新一代人工智能伦理规范》的基础上,围绕自动驾驶等关键领域,制定行业和领域内的治理准则、开发手册等,积极推动人工智能健康发展。
作者:侯慧敏,徐峰,王艺颖,李芳
(中国科学技术信息研究所,北京 100038)
来源:《全球科技经济瞭望》 2023年2月第38卷 第2期
文章观点不代表主办机构立场。
推荐阅读 >

