科情智库
2017年,在国际出版道德委员会(COPE)成立20周年、首届世界科研诚信大会召开10周年之际,《柳叶刀》杂志发表社论文章《科研诚信,我们取得进展了吗?》,其中提到世界各国在提高科研诚信意识、制定科研诚信准则、开展相关研究和提供支持等方面开展了大量工作,但仍存在掠夺性期刊、虚假同行评议、国际合作项目各方标准不一,以及科研环境竞争激烈等突出问题,为此提出科研管理需要提高透明性和责任担当。近年来,科研诚信实践相关问题已引起世界各国的普遍重视,许多实践指南、工具箱和对照清单被陆续开发出来。如英国皇家学会和英国科研诚信办公室(UKRIO)联合发布的《诚信实践工具箱》、由欧盟“促进诚信作为研究卓越一个不可或缺的方面”(PRINTEGER)项目衍生出的《波恩PRINTEGER声明》、欧洲科研诚信办公室网络(ENRIO)的《调查处理科研不端行为指南》,以及欧洲研究型大学联盟(LERU)推出的《在大学培育科研诚信文化:从建议到实施》。在这些实践探索中,欧盟研究理事会最近的实践较为系统全面。欧盟研究理事会在新的一轮研究创新计划——欧盟地平线计划(2021—2027年)中,提出了加强科研诚信建设的实施意见。早在2019年,欧盟在第8轮轮框架计划(即“地平线2020”计划)中资助了“科研诚信标准操作规程”(Standard Operating Procedures for Research Integrity,SOPs4RI)项目。该项目通过提供科研诚信建设“工具箱”(包括思路、措施和工具等),帮助欧洲研究资助机构(RFO)和研究机构(RPO)制订科研诚信促进计划,建立完整的工作体系。该项目执行期为2019年1月—2022年12月,总经费预算近400万欧元,项目承担者包括来自10个国家的13个机构或协会的团队。其最终成果包括其项目网站上的科研诚信管理文件规定、操作规程、实际案例和其他资源,为RFO和RPO相关科研诚信建设提供可操作的指导。
本文主要就欧盟SOPs4RI项目开发的规范指南、操作规程等工具,介绍该项目的主要研究发现和研究方法,分析总结成功经验。在管理策略和实用工具方面,提出中国科研诚信管理中值得借鉴的相关宏观管理原则及具体操作经验。
/
/
SOPs4RI项目的研究目标和主要方法
2020年10月15日,丹麦奥尔胡斯大学政治学教授Niels Mejlgaard带领的20多人团队在《自然》杂志上发文《科研诚信:从口号到实践的9条路径》,公布了其团队关于SOPs4RI项目的研究成果概要。
1.1 研究目标
SOPs4RI项目目标是通过研究科研诚信标准操作程序,即具体有效的科研诚信支撑体系和流程,驱动RPO内部制度变革,包括培育科研诚信文化,完善预防、发现和处理科研不端行为的程序。该项目创建了一个工具箱,用于支持和指导RPO和RFO培养研究诚信文化,预防、发现和处理科研不端行为。该项目提供标准操作程序(SOP)和指南,使RPO和RFO能够创建和实施研究诚信促进计划(RIPP)。
1.2 主要研究方法
SOPs4RI项目开展了实证研究,包括23个面向RPO、科研资助机构和科研诚信委员会探索性专家访谈;1项涉及69位科研诚信政策制定者的专家小组,以共识为导向的多轮德尔菲调查;以及在欧洲各国召集的30个焦点小组座谈。采用多个国家的研究机构联合研究的方式,使项目的研究发现具有广泛的代表性。在项目进行过程中,来自不同国家的12个研究机构作为测试工具箱适用性的试点,促进工具箱进一步补充完善。
SOPs4RI项目预期的最终用户是RPO和RFO中的决策者,例如,大学高级管理层(副校长、院长、行政主管)、大学学术委员会、资助机构的董事会及相关管理层。标准操作规程和指南的制定和修改将考虑国家、学科和组织的差异,最终工具箱将有利于RPO和RFO根据其组织的需要制订科研诚信促进计划。
/
/
SOPs4RI项目的主要研究发现
2.1 研究机构趋向于注重建立自律的研究文化
SOPs4RI项目研究发现,研究机构的改革正从关注个人行为向关注诚信文化转变。一是资助方、研究机构、出版商、科学共同体正在消除障碍,开始公开在研究评估、监督和指导,公众参与,数据管理和信息发布方面进行合作,深入挖掘改革动力。例如,比利时根特大学认为最新的改革可以“让人才得到重视和培养”。在评估聘任科研人员方面,既不再强调定量考核指标(文献数量等),降低了评估频率,也不再明确指定出版期刊名单;提高了大学对人才的管理监督,并强调定性的、整体性的人才评估。二是研究机构在本单位的科研诚信教育与咨询等配套流程也进行了相应改革。例如,丹麦哥本哈根大学不仅为本校的博士生提供专门的学术诚信方面的培训课程,还为不同职业阶段的本校研究人员专门提供相匹配的咨询师。
2.2 研究机构趋向于制订细致周全的科研诚信管理计划
SOPs4RI项目研究发现,研究机构领导者根据不同领域制定不同的科研诚信管理措施。例如,医学上的临床试验、环境影响评估和行为经济学中的行为调查都需要在收集和管理时保持完整性数据,但它们的操作方式大不相同,因此医学院和商学院的科研诚信管理做法大相径庭。此外,还要参考不同的国家法律上的相关要求。该项目组提出,在全面的科研诚信促进计划中,应具体说明如何实施、维护与评价政策;找到政策实施中存在的风险以及如何化解。政策应当根据组织和条件变化进行更新,使之提供连续性、一致性和可问责性的保障。
2.3 科研诚信管理要避免官僚主义
SOPs4RI项目研究发现,自上而下的科研诚信管理实践注定会失败。任何科研诚信管理举措都必须着重考虑受政策影响的科研人员的真正诉求才能有效。如果他们认为科研诚信政策是支持他们,而不是控制他们,有利于他们纠正错误、挽回声誉或获取资金等,就能够促进研究人员完成高质量研究。制定政策措施应避免官僚主义,同时避免破坏研究人员内在动机。例如,荷兰阿姆斯特丹大学制定了一整套面向学科的(Discipline-sensitive)促进科研诚信政策:首先,成立一个跨部门的工作组,组织有经验的研究人员进行了两年的分析,包括范围界定、现有的治理安排,以及与研究人员互动和跨学科咨询;其次,大学董事会征询高级职员和机构研究咨询委员会的意见;最后,落实科研诚信政策。
2.4 科研诚信政策实施要权衡成本收益
SOPs4RI项目研究发现,通过数字化科研诚信和伦理审查策略对科研诚信行为进行监督,确实减少了管理工作量,但在现实的案例中的效果并不明显。英国伦敦大学通过改进数字化文献计量学方法评估科研产出时,广泛征求了该大学的大部分院系管理人员和教师的意见,包括校长和教职员工共计约250人。结果很难断定这些改进政策提高了研究活动质量,更不用说确定这些改进政策所花费的时间和精力是否值得。该项目组认为当前的科研诚信挑战是真实存在的,主要目标是研究活动的质量,研究机构和研究人员必须向社会证明其科研诚信管理和科研产出是值得信赖的。
/
/
SOPs4RI项目不同研究方法的直接结果
3.1 探索性专家访谈结果
SOPs4RI项目组与研究诚信专家进行了半结构化访谈,确定RPO和RFO中新的标准化操作规程和其他促进科研诚信的做法。对访谈的定性分析确定了3个主要主题,即科研文化、促进科研诚信的不同做法和促进科研诚信做法的施行。
(1)关于科研文化,RPO认为“要么发表,要么灭亡”和其他不正当激励导向是研究人员参与科研不端行为的主要原因。与会者讨论了不同国家、不同科学学科和研究体系的不同要素之间在研究完整性方面的差异性,从而得出了上述结论。
(2)关于促进科研诚信的做法,参与者分享了他们对现有做法、创新做法以及未来需要开发做法的相关知识,但对于标准操作规程没有达成共识。标准操作程序和指南数量及其具有操作性的执行细节是非常重要的。这些规程应足够灵活,并能够适应不同的学科和环境。规程应具有合法性,要成为研究人员有力的工具,而不是在进行研究时必须承担的额外负担。
(3)关于促进科研诚信做法的施行,科研诚信培训是促进科研诚信广泛实施最便捷的方法。培训是初级和高级研究人员的必修课,应采用专门针对不同学科的科研诚信培训。科研诚信专家的访谈结果显示,研究人员对什么是标准操作规程,以及研究过程中使用什么样的标准操作规程有不同的认识,这些认识作为该项目组确定促进科研诚信做法如何施行的基础。
3.2 德尔菲法调查结果
SOPs4RI项目组针对RPO和RFO的两项德尔菲调查结果显示,为促进科研诚信,RPO和RFO需要制定严格的程序来处理违反科研诚信和利益冲突的情况。在具体责任方面,RPO在促进科研诚信方面应承担更大的责任。例如,RPO应特别关注为研究人员提供负责任的研究支持(如通过监管政策提供高质量支持)、科研诚信教育和培训、改进监督和指导、良好的数据管理及其基础设施。
3.3 焦点小组座谈结果
SOPs4RI项目组通过对以研究人员为对象的焦点小组座谈,得出以下结论:
第一,关于学科差异。焦点小组研究清楚地表明,RPO和RFO必须考虑学科差异性,研究人员要求制定考虑学科差异的政策。来自不同研究领域的研究人员表示在工作中需要特定学科的支持和指导。在自然科学、生物医学、人文社会科学等不同领域,研究人员处理的数据类型差异性较大。因此,需要利用不同的标准处理规程和指导方针帮助研究人员完成工作。因此,针对不同的RPO和RFO、具有学科优先级的SOPs4RI的工具箱必须包含所有主要研究领域的标准操作规程(SOP)和指南。
第二,关于RPO的责任。焦点小组座谈结果显示,研究人员认为RPO的责任是确保高标准的科研诚信。例如,RPO必须确保研究人员在良好的研究环境中工作,并制造公平的聘用和晋升程序。此外,还须建立伦理和科研诚信治理机制,确保对各级研究人员进行适当的科研诚信培训,并为不同学科准备相关的标准处理规程和指南。
第三,关于科研诚信官僚化。焦点小组座谈结果显示,科研诚信管理要避免官僚作风。RPO和RFO需要严格审查其所有文件和要求,并审查是否可以精简文件,减轻科研人员负担。RPO和RFO必须确保其所有科研诚信要求和工具具有使用意义和实用性,否则这些政策、程序和做法将有失合法性。
第四,关于管理成本。焦点小组座谈结果显示,科研诚信管理要考虑成本。制定政策、建立科研诚信组织结构、监控科研诚信等活动均需要成本(资金、时间、重点等)。因此,制定标准操作规程和指南需要进行成本效益分析,以最大程度提升性价比。
3.4 网上问卷调查结果
网上问卷调查的主要目标之一是考虑不同国家和机构之间存在差异性带来的影响。这项调查将有助于识别不同国家和机构之间的相似性和差异性,并以之前研究成果的调查结果为基础,确认学科领域之间的差异。根据调查结果得出标准处理程序要素的可能成本和收益组合,并提出一系列建议,为最终标准处理程序的制定提供指导(截至2022年10月,该项研究没有完成)。
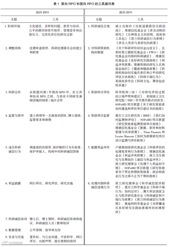
截至2022年9月,在项目网站上展示的成果包括两大类。一是面向RPO的9个主题和144个工具,其中9个主题分别为科研环境、调整结构、科研合作、监督与指导、违反科研诚信行为、利益披露、科研诚信培训、数据管理和发表与交流。在每个主题下,又按不同主体、内容或环节等分为若干分支,例如,“科研环境”主题的分支包括文化建设、多样性问题、教育与培训、公平的聘用和晋升程序、管理竞争与出版压力、支持负责任的研究过程;“调整结构”(科研伦理结构)主题的分支包括伦理审查程序、科研伦理委员会的建立和职责。二是面向RFO的6个主题和25个工具,其中2个主题涉及外部期望:科研诚信合规、对RFO的期望;4个主题涉及内部程序:资助项目评估、资助项目监督、披露利益冲突和内部人员违反科研诚信规定。25个工具中,对RFO的期望主题包括维康信托基金会《良好研究实践指南》《霸凌和骚扰政策》《科研机构如何实施负责任和公平的研究评估方法指南》等工具;“资助项目监督”主题包括《我们如何监控和评估》与《研究资助者监测资助项目的指南》等4项工具。上述每项工具都有详细的操作文件。例如,《研究资助者监测资助项目的指南》的目标在于就如何在科学、研究诚信和财务方面监测提供一般性建议,并启发灵感和展示最佳实践,该指南不是“一刀切”,而是可以灵活使用并适应用户特定需求的工具。详见表1。
/
/
启示与建议
2018年以来,中国学术界的科研诚信和学风作风建设取得了积极进展。根本原因在于,中国陆续出台一系列重要文件,全方位构筑了中国科研诚信建设制度体系。有中国的学者对1949—2017年中国科研诚信政策文献进行了梳理分析,发现中国科研诚信政策正在由近期“宏观为主,政府主导”,到中期的“中观为主,机构主导”,再到长期“微观为主,个人主导”演变。从当前来看,需要进一步强化RPO层面的责任落实,营造良好的科研环境。从欧盟“科研诚信标准操作规程”项目研究及实践,中国可以得到有益的借鉴。
第一,压实单位法人责任,在制度机制层面预防科研不端行为。中国出台的《关于进一步加强科研诚信建设的若干意见》虽然提出了“从事科研活动的各类企业、事业单位、社会组织等是科研诚信建设第一责任主体,要对加强科研诚信建设做出具体安排,将科研诚信工作纳入常态化管理”,但是目前,中国相关研究单位存在监管约束偏弱的问题。其RPO内部的科研诚信管理、教育培训和处理科研失信问题的经验匮乏,从欧盟的“科研诚信标准操作规程”项目来看,在科研诚信管理计划中,提前预防要更重于事后补救,在科研机构内部制定的环节中须将风险前置,从而有效减少相关学术不端行为的发生。建议从立法角度,对承担单位建立预防科研不端行为的制度进行立法,明确承担单位的职责,要求其建立预防的制度。
第二,有破有立,用好科技评价的指挥棒。学者将中国科研诚信政策分成机制改革、学术道德、处理学术不端行为、学术环境、科技评价和科技计划等6个方面。在1981—2020年政府出台的75份科研诚信政策中,针对学术道德的政策共有30项,处于绝对领先位置;其次是处理学术不端行为和机制改革。说明中国科研诚信政策的重点在于要求个人提高科研诚信意识和严肃处理学术不端行为,从而起到震慑作用。而针对科技评价的政策占比最小,这说明中国在科技评价方面缺乏关注。
从欧盟研究成果来看,评价制度的不健全会在一定程度上助长浮躁的不良风气,建议中国采取切实有效的措施尽快解决科技评价工作中存在的主要问题。利用现代信息技术,对中国科技评价现有的体系问题、难点、改进要点等方面进行重点调研,坚持对科研项目、科研单位和科研人员等多主体开展评价,探索“自上而下”和“自下而上”双向评价模式,始终保持自查、自检,持续破除现有评价体系失灵失衡的弊端。
第三,注重科研诚信政策管理成本,不给科研单位和科研人员增添负担。减少繁文缛节,去除官僚主义,减轻科研人员负担,一直是中国近几年科技体制改革的重点领域之一。中国出台的《关于进一步弘扬科学家精神加强作风和学风建设的意见》规定:科研机构和企业等创新主体要切实履行法人主体责任,改进内部科研管理,减少繁文缛节,不层层加码。宏观管理部门在RPO各项评估评价设计方面,通过运用区块链、大数据等新技术了解和掌握基层单位的现状和需求,评估中国大学和RPO科研诚信的现状和需求,增加科研诚信管理责任,可以更有针对性地解决存在的问题。
第四,树立不同研究领域标杆,借鉴国内外科研诚信管理经验,形成我国科研机构科研诚信管理工具箱。各级政府主管部门、科学研究行业协会要发挥管理优势,借鉴国内外一些机构科研诚信建设的做法和成功经验,凝练有效的科研诚信建设举措。中国许多大学和RPO探索或采用许多有特色的举措,包括开发培训教材、练习题库和专业课程等,但由于影响力、传播力与共享共建层面上存在不足,通常不能为其他单位或外部人员所借鉴或利用。政府部门发挥顶层设计和带头具体落实的双重作用,资助公益性研究项目,凝聚科研人员的集体智慧,更加有助于解决中国科研诚信建设资源的共建共享问题。
作者:曾经华1,孙平2,国丽娜1
1. 科学技术部科技经费监管服务中心,北京 100038;
2. 思益迪国际教育咨询服务有限公司,北京 100085
来源:《全球科技经济瞭望》 2023年2月第38卷 第2期
文章观点不代表主办机构立场。
推荐阅读 >

