科情智库
第六代移动通信系统(the sixth generation mobile communication system,6G),是支持宽带蜂窝数据网络的新一代无线移动通信技术、网络和标准体系的统称。相比5G及更早版本的移动通信系统,6G将更好实现通信、计算、感知能力的集成。一般认为,6G技术将不仅在带宽利用率、数据传输和应用支持方面取得巨大进步,其网络体系更加异构,技术集成更加复杂,业务类型更加多样,应用场景更加丰富,运营模式更加分散灵活。如6G最终能够以“万物智联”的方式实现物理世界、数字世界和社会生活的深度融合,其强大的社会基础使能功能和技术集成能力,也将深度改变技术发展与社会进步的互动方式,势必引发经济和社会运行模式的调整,进而成为地缘政治竞争方面关注的重点之一。
/
/
6G将深度影响信息技术发展和产业竞争态势
按照国际电信联盟(ITU)的规划和移动通信标准组织第三代合作伙伴计划(3GPP)等的预测,6G预计在2030年前后形成商用体系,目前尚在需求定义与演进准备阶段。在这一重要时间窗口期,学术界、产业界积极行动,努力创新理论体系、丰富技术供给,并积极推动标准化工作。
1.1 6G的经济社会功能使其受到各方高度关注
自20世纪80年代开始,移动通信技术平均每10年更新一代。6G作为新一代通信技术体系,较以往通信系统已发生很大变化:一是网络性能指标更高。6G系统将具有更加泛在的接入连接、更大的传输带宽、更低的端到端通信时延、更高的可靠性和更智能、更安全、更节能等特点,支持空天陆海一体化覆盖,需要强大的底层技术支撑。能否构建完善的6G网络架构,直接体现了一个经济体在信息领域的科技水平和创新能力。二是驱动技术更多元。6G发展除了通信技术进步自身的驱动外,还将融合边缘计算、人工智能、元宇宙、感知互联、数字孪生等计算技术和信息技术要素。这些技术相互交织嬗变,将催生新的技术增长点,带来更大的科技进步空间。三是应用场景更丰富。按照3GPP预测,6G除支持增强型移动宽带、超高可靠超低时延、海量机器通信升级版等传统场景外,还将在通信感知一体化和普遍智能等方向部署应用,融入并加速农业、工业、交通、医疗、教育等各垂直行业数字转型进程,形成新业态、新服务和新的经济增长点。因此,主要经济体和全球学术界、产业界对6G发展报以极大热情,使其成为新的全球科技热点之一。
1.2 6G关键需求已成为全球理论研究和技术创新的前沿
6G传统应用场景主要承接自5G系统的增强型移动宽带通信(eMBB)、超高可靠性低时延通信(URLLC)、海量机器通信(mMTC)等3种模式,并在速度、容量、可靠性和智能化等方面实现升级,因此被称为增强型移动宽带(eMBB+)、超高可靠性超低时延通信升级版(URLLC+)、海量机器通信升级版(mMTC+)(或2.0版本)。图1汇总了6G主要应用场景和关键技术指标。这些复杂多样的应用需求对6G关键支撑技术及其背后的信息通信理论都提出了新的挑战:一是在无线频谱利用方面,太赫兹频段、毫米波频段以及6GHz频段可能被广泛应用于6G场景,对太赫兹通信、可见光通信、动态频谱共享等提出更高技术要求。二是在硬件基础方面,需要更强基带处理能力、更好射频响应能力和更高能量利用效率的芯片及其相关制程与工艺上的突破。三是在通信容量方面,每秒100Gbps~1Tbps的峰值速率要求在信道编码及调制解调、智能多输入多输出(MIMO)天线、通信感知兼容的无线接入架构等底层共性技术方面进行大尺度创新。四是在超大规模覆盖方面,需要对星地协同网络架构、星间链路方案选择、天基信息处理、卫星系统互联等技术进行深入研究。五是在网络安全与运维方面,涉及大规模深度机器学习、量子加密、区块链技术与无线通信系统的融合集成设计与真实场景实用探索。由此产生的许多新理论和新技术有望引领未来的科学研究热点和前沿。
1.3 6G的技术演进和标准化过程势必引发各方激烈博弈
大型通信设备和终端制造商持续增加研发投入,纷纷发表技术白皮书,阐述各自的6G应用理念,力求在未来产品投放和市场竞争中占得先机。如电信基础运营商和传统数字基础设施与服务提供商对6G应用虎视眈眈,试图推动无线接入网络的架构和信息服务提供模式调整,获取更大市场主动。在信息、计算、加密等领域的一大批新兴中小企业纷纷开展面向6G的细分行业研究,寻求通过颠覆式创新改变技术和市场竞争态势。信息通信领域跨国企业则紧盯国际标准化组织和有影响力的行业团体动向,合纵连横,在频谱释放、需求定义、演进路线、空口标准等各方面展开激烈博弈,努力在标准化方面占据有利地位,以期主导6G发展进程。
/
/
6G领域已成为欧盟、美国政策和技术竞逐的关键场所之一
面对激烈的国际竞争,包括欧盟、美国在内的主要发达经济体都将6G作为关键战略方向,一直在提前规划6G网络发展路径,启动6G研发计划,超前布局研发应用,将高额国家资金投入6G研究和人才培养中,以期在前沿科技竞争中占据有利地位。
2.1 欧盟强化政产学研协调,推动实现信息通信技术和产业复兴
在6G演进中,欧盟希望通过结合公共和私人资源以及建立公平监管框架强化技术自主,进而恢复其在这一领域的领导地位。一是结合数字转型和绿色转型,明确6G发展规划。《2030年数字指南针:数字十年的欧洲之路》(2030 Digital Compass: the European way for the Digital Decade),提出以建设新一代的信息网络为基础的安全和可持续数字基础设施发展目标。《新欧洲工业战略》(EU Industrial Strategy)提出,强化工业和战略自主能力,支持发展战略数字基础设施和关键使能技术,努力绘制欧洲经济区6G投资发展蓝图。二是通过研发框架加强研究投入,开展6G前瞻性研究。在“地平线2020”研发框架下,启动了近70项6G相关研究任务,有150余家机构参与,合计经费超过9000万欧元。在欧洲主要电信企业的支持下,整合25家机构资源,启动实施6G旗舰研究项目Hexa-X,创建独特的6G用例和场景,研发6G基础技术,定义智能网络架构。三是创新科研组织方式,集聚成员国和欧洲产业界、学术界优势创新资源。在“地平线欧洲”研发框架下,集成产业界和欧盟委员会、各成员国研究力量,于2021年12月正式启动面向6G的欧洲智能网络和服务(Smart Network and Service,SNS)伙伴关系。设立联合机制(SNS Joint Undertaking,SNS JU),由欧盟委员会作为行政部门代表,欧洲6G智能网络和服务行业协会(6GIA)作为私营部门代表共同负责智能网络和服务重大项目决策。在智能网络和服务预算框架中,欧盟委员会承诺欧盟公共研发经费投入不少于9亿欧元。其中,2021—2022年度投资为2.4亿欧元,主要涉及6G的研发项目,包括6G和物联网设备及软件的前瞻性基础研究以及下一代互联网(NGI)环境下的大规模智能网络平台试验和试点。制定信息网络战略性研究与创新(R&I)路线图,实施战略研究和创新议程(SRIA),承诺在未来7年内提供18亿欧元用于提升欧洲6G系统研发能力。四是重视政策法规引导,为本土企业投资发展6G营造有利环境。完成《数字服务法》(DSA)和《数字市场法》(DMA)立法,强化对全球数字市场行为主体的规制。在《欧洲芯片法案》中设定了欧洲在2030年达到全球芯片生产市场份额20%的目标,并把通过构建“可信”认证体系,提升电信芯片市场份额作为实现这一目标的重要途径。实施欧盟的标准化战略,支持中小企业参与标准化工作。启动标准必要专利(SEP)监管改革咨询,为欧盟中小企业规避新一代通信技术专利壁垒营造政策与舆论氛围。
2.2 美国不断加强投资引导,力求掌控关键技术和标准
在6G研究布局上,美国集合联邦政府和产业界力量,进一步加大了政策和资金支持力度。一是在法规政策上为6G研发测试大开绿灯。美国联邦通信委员会(FCC)早在2019年就在全球率先宣布开放95GHz~3THz太赫兹频段作为6G实验频谱。此外,美国联邦通信委员会还积极协调频谱资源,为星链(Star-link)网络发展提供大力支持,已形成近乎覆盖全球的空天网络服务。二是加大研究投资力度。在美国国防部(DOD)支持下建立太赫兹与感知融合技术研究中心,开展新一代无线传输技术研究。美国国家科学基金会(NSF)加大6G研发投资,通过先进无线研究计划(Platforms for Advanced Wireless Research,PAWR)等建立大型无线测试平台,组织实施弹性和智能下一代网络系统(Resilient & Intelligent Next G Systems,RINGS)等一批项目,以提升网络基础能力,增强6G系统的韧性和安全性。瞄准决定通信性能提升的底层支撑技术,面向下一代网络系统的通信和计算需求,强化在人工智能和机器学习、边缘计算、无线电通信、射频技术和高效的频谱利用方面的技术优势。三是积极发挥行业组织作用。在美国联邦政府推动下,美国电信产业解决方案联盟(ATIS)牵头组建了推进北美6G产业的Next G联盟组织,得到思科、微软、谷歌、英特尔、苹果、高通等北美主要数字巨头支持,于2022年初发布6G路线图,在全球标准、部署、产品、运营和服务等方面提出确保美国在6G领导地位的战略路径,集成政府和产业界力量,打造具有全球引领性的6G市场,面向全球推广“可信”6G技术和服务。Next G联盟也与6G智能网络和服务行业协会(6G-IA)加强联系,签署合作备忘录,加强关键技术事项协调和重要信息交换。四是积极开展技术外交。以七国集团(G7)为核心,加强多边协调,寻求与盟国和伙伴国家建立技术合作关系,协调并促进6G技术发展。加强与日本、韩国等在新一代通信领域具有比较优势的国家在6G方面的合作力度,在标准必要专利、技术研发等方面努力形成新的技术供给体系。
2.3 从欧盟、美国的研发布局看,既有共性也有显著差异
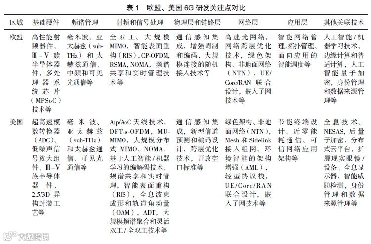
欧盟经历了自身从2G到5G发展进程中由引领到跟随的角色转变,欧洲学术界、产业界对如何主导技术发展有深入的研究和思考。在部署重点上,主要基于自身的设备制造和系统集成优势,通过不断扩大在6G领域的研究投资,寻求关键点位上的突破。如在2022年10月新公布立项的35个SNS项目中,欧盟重点支持了大量面向工业物联网、能源、建筑、汽车、电子、健康、农业和文化教育等产业部门的大规模试验或垂直应用试点项目,实现了从硬件基础到网络应用的全覆盖。与欧洲不同,在信息通信行业,美国的优势不在于系统集成,而在于对关键技术标准和核心芯片等关键组件的控制能力上。自5G网络研发部署开始,美国认为其在通信技术领域的绝对优势已受到挑战。因此,在6G研发部署上,不仅在基础硬件、射频与信号处理等“长板”领域继续加大支持力度,而且更注重在网络层和应用层等非传统优势领域完善研究布局。表1给出了欧盟、美国6G研发关注点对比。
/
/
6G技术发展部署呈现新趋势
3.1 研发布局方面,通信基础研究和关联使能技术较以往更受关注
当前,多学科交叉融合已经成为以6G为代表的信息通信技术发展的关键特征。一是从欧盟研究资助的重点看,较以往通信系统研发项目,通信基础研究占有相当的比例。横向对比“欧盟第七研发框架计划”(FP7)、“地平线2020”(FP8)和“地平线欧洲”(FP9)的项目布局,涉及基础研究的项目占比从13%增长到17%左右。在“地平线欧洲”研发框架日趋强调应用主导的情况下,这一趋势显得非常突出。目前,欧盟、美国部署研究重点包括:频谱分配与共享机制,6G信道模型构建与预测,有效信号波形设计,基于轨道角动量的电波调控机制,适用于THz/Tbps系统中的材料、芯片和器件,支持100GHz以上频率的可控天线阵列设计,实现太赫兹区域通信、传感、物质检测和成像共存和6G射频系统测试机制等。二是面向前沿的关联技术得到更广泛重视。在欧盟、美国近期发表的主要6G预研报告中,都将大规模机器学习和深度学习、人工智能即服务(AIaaS)、虚拟现实/增强现实(AR/VR)和多态交互感知、高效分布式协同计算、穷举计算、后量子加密、多模可信任机制等关联技术作为未来6G研发的重点方向。
3.2 创新链条方面,泛安全化态势进一步凸显
自5G部署开始,信息通信技术地缘政治竞争格局已经显现。尽管产业界注重从创新效率的角度考虑问题,坚持认为通过私人、政府、研究和教育部门的所有关键利益相关者共同努力建立全球统一的6G标准和全球供应链非常重要,但6G技术发展却面临前所未有的地缘政治挑战。美国以“国家安全”等为借口排挤中国技术、设备和标准。欧盟坚定加快信息网络自主可控步伐,引发更加激烈的市场竞争。广大发展中国家希望通过5G/6G实现推进可持续发展,加速经济转型升级呼声更高,渴望参与研发进程。这一趋势可能贯穿于6G研究、演进和部署的全过程,围绕整个产业链条,各方博弈将更趋激烈,出现技术标准和市场碎片化的可能性增大。
3.3 产业格局方面,行业领军企业和技术标准组织的作用更加突出
从全球2G到4G网络发展的成功经验和当前5G网络部署出现巨大差异的教训表明,统一的全球产业生态对通信行业的发展至关重要。可以预见,在深受地缘政治影响的大背景下,产业界特别是行业领军企业作为6G创新投入的主体,如何更好平衡企业利益和政治影响之间的矛盾,最大限度实现技术和标准的包容性,构建新的6G全球生态将成为未来工作的重要方面。同时,出于地缘政治考虑,在双边协调意愿不强或难以达成一致的情况下,国际电信联盟(ITU)、国际电工委员会(IEC)、第三代合作伙伴计划(3GPP)等国际标准组织将有望利用自身优势更好开展协调,为各国政府、产业界、学术界和行业组织搭建沟通对话平台,通过多方对话寻求“最大公约数”,在推动6G全球生态形成方面发挥建设性作用。
/
/
启示与建议
在2022年3月举行的巴塞罗那世界移动通信大会上,沃达丰曾发布数据显示,到2021年底,中国的5G覆盖率已超过60%,美国约为45%,欧洲不到10%。中国和美国的原始设备制造商(OEM)也占据了全球智能手机销量的绝大部分。基于在5G发展和部署方面的成功经验,中国在6G标准规划、专利申请、产品预研和技术测试方面仍处于世界前列。但从6G发展内在规律和国际形势变化看,仍需要进一步加快6G研发部署,完善创新生态,推动国际合作,进而为全球无线移动通信技术进步做出更多贡献。
(1)加强投入支持,引领全球6G技术研发。如按照国际电信联盟初步规划,在2030年前后实现6G商用测算,未来5年将成为6G研发的关键窗口。中国应贯彻落实“十四五”国家科技创新规划要求,牢牢把握这一关键窗口期,面向国际、国内需求细化6G愿景、场景、关键指标和应用。前瞻布局支持高频、高速移动、大容量、低时延的6G网络技术储备,科学有序推进频谱调配和关键技术研发,加快空天一体化网络研究部署。促进先进半导体材料和工艺、人工智能、云计算、物联网、量子技术、测试仪表等关联技术发展,加快6G网络试验测试设施建设进度。
(2)加强多方协同,构建良好6G创新生态。鼓励高校、企业、科研机构在网络建设、产业生态、技术创新、融合应用和安全保障等方面开展协同合作。尽快明确毫米波、太赫兹等候选频段用于6G通信网络实验频谱,遴选典型应用场景率先推进6G应用验证和示范展示。引导通信行业、数字平台和行业领军企业发挥作用,广泛发掘垂直行业应用场景,构建有利于开放创新的技术集聚模式。积极搭建共性技术基础平台和知识传播平台,积极推动面向6G的大众创新创业,促进6G相关科技型中小企业蓬勃发展。推动科技中介服务机构、科技风险投资机构积极关注6G创新动向,及时发现和支持有潜力的市场主体快速成长。
(3)加强国际合作,完善6G科技产业全球布局。推动6G政府间合作,面向特定行业推动联合研究和共同应用示范。加强同广大发展中国家在6G促进可持续发展方面的合作。深度参与6G产业规则和国际技术标准制定,积极向国际电信联盟、第三代合作伙伴计划等国际标准组织输送高质量的研究成果。积极支持举办相关领域高水平国际科技交流会议和活动,加强6G技术安全、6G技术应用服务民生等方面的国际对话交流,为通信技术创新更好地服务人类发展贡献新方案。
作者:霍宏伟
(中国科学技术部,北京 100862)
来源:《全球科技经济瞭望》 2023年4月第38卷 第4期
文章观点不代表主办机构立场。
推荐阅读 >

