科情智库
颠覆性技术作为引领性、前瞻性技术,是创新驱动发展的重要突破口之一。发展颠覆性技术正成为大国博弈的重要抓手,项目制是政府引导和促进该类技术发展的重要手段。本文以颠覆性技术项目管理流程为研究对象,以多案例研究的方式,遵循科技项目管理流程的框架,选取欧洲创新理事会(European Innovation Council,EIC)、日本“登月”研发计划(Moonshot R&D Program)以及美国国防部高级研究计划局(Defense Advanced Research Projects Agency,DARPA)3个机构作为重点研究案例,通过梳理具体政策、申请指南、历年项目申请材料、具体实施方法、项目宣传视频和项目分析报告等,对典型国家的颠覆性技术项目管理的项目发现、项目遴选、项目监督与评估等环节开展分析,总结特点,以期为颠覆性技术项目全周期管理提供借鉴。
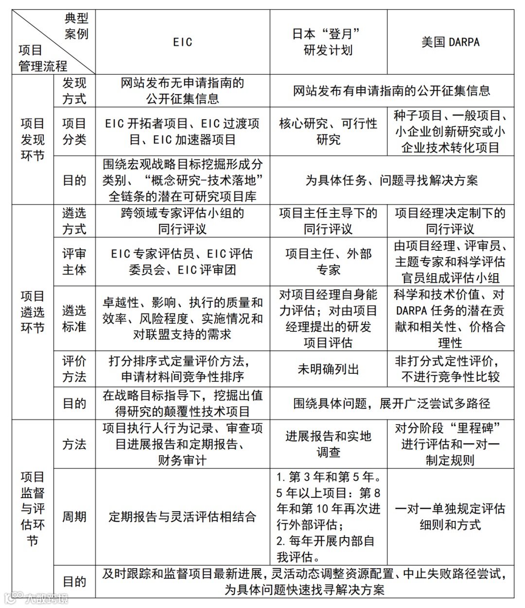
笔者按照项目管理流程对3个案例内容进行对比分析(见表1)。通过多案例分析可以发现,整体上,各机构开展颠覆性技术项目管理过程中往往会受项目设立目标和定位的影响而设置不同的环节和标准。
表1 典型案例实践对比
EIC以欧盟宏观发展目标为指导,多以无申请指南的公开征集信息的方式向研究者收集具有潜在价值的研究问题和实现路径,具有发散性强、约束性低的特征(见表2)。在项目发现和遴选环节以如何高效筛选和区分申请材料为出发点,由跨领域专家采取打分排序式定量评价方法,保障了筛选效率以及结果的广泛性。通过这一类型的项目组织管理方式,自下而上地为以宏观战略目标为导向的颠覆性技术项目寻求研究问题及解决路径。
表2 案例特点总结
美国DARPA和日本“登月”研发计划本质上都是以具体技术和研究问题为指导,通过有申请指南的公开征集信息的方式向研究者征集具体技术的实现路径,具有资源匹配度高、针对性强的特征。在项目发现和遴选环节以如何实现具体技术为出发点,设立拥有决策权的项目经理,采取非打分式定性评价法,保障了多路径的技术实现,提高了容错度。
在项目监督和评估环节,各国在颠覆性技术项目管理上具有较高的共性,以颠覆性技术特征为核心,采取短周期、灵活性评估,及时调整项目进度和资源配置,以报告和实地走访的方法,对项目进展、承担人以及项目经理进行监督和评估。
结合本研究形成以下几点启示:第一,从顶层设计来看,颠覆性技术项目管理需要因地制宜,合理设计。第二,在颠覆性技术项目发起阶段要考虑划分项目类型、区分征集对象。第三,在项目管理全流程中合理利用项目经理和专家小组。第四,在项目遴选环节综合运用多阶段定性评价和定量打分的方法。第五,在项目监督和评估环节上强调灵活、动态监管和财务透明性。
作者:黄雁宁, 赵筱媛, 赵志远, 李艾丹
来源:此文为缩减版《全球科技经济瞭望》2023年12月第11-12期。
文章观点不代表主办机构立场。
推荐阅读 >

