科情智库
伴随全球城市化进程,城市交通发展突飞猛进,经历了“需求增加—拥堵—供给增长—管理滞后—拥堵加剧—城市问题”的怪圈。从1990年开始,以缓解交通拥堵和提高交通能力为目的的交通需求管理(Transport Demand Management,TDM)首先在美国应运而生,并成为其他各国尤其是发达国家最为重要的交通政策类型。交通需求管理强调从改变交通需求角度改善交通拥堵问题,具体政策包括尾号限行、拥堵费收取、公共交通改善、停车管理和错峰上下班等。2000年后,随着全球城市交通问题进一步加剧,以及信息技术的快速发展,自2013年以来,在交通需求管理的基础上,美国率先提出主动交通需求管理(Active Transportation and Demand Management,ATDM)。
国内外学界对交通需求管理政策进行了大量研究,但多是以静态和单一政策工具视角。目前,对新兴、动态的多元主动交通需求管理策略鲜有研究,尤其是对各种不同交通资源的实时调度、交通流量动态监测、乘客行为模式变化、交通系统持续监测和预测方法、多维管理模式框架和原则构建、多元政策工具的整合研究还比较薄弱。本文围绕主动需求管理(Active Demand Management,ADM)、主动交通管理(Active Transportation Management,ATM)、主动停车管理(Active Parking Management,APM)等主动交通需求管理的核心策略,重点研究主动交通需求管理策略的体系框架、工具和方法,并得出经验和启示,以期促进中国城市推广主动交通需求管理的先进理念和科学方法,构建更智能、更快捷、更安全和可持续发展的交通运输系统,提升城市交通管理能力,缓解城市交通拥堵。
/
/
主动交通需求管理的提出
1.1 主动交通需求管理的实施背景
随着交通拥堵日益严重以及信息技术的飞速发展,通过计算机技术、网络技术和信息技术来提高交通管理效率成为交通管理的主要突破方向。2013 年,美国联邦公路管理局(FHWA)率先提出交通系统动态管理方法,即主动交通需求管理。其从出行者的角度出发,着眼于整个交通系统和出行环节,通过提高交通设施的性能,寻求利用交通需求、出行需求和交通流来提高交通效率与交通管理绩效的策略。
主动交通需求管理通过实时、动态的交通管理来最大限度地提升交通能力。自2013年以来,美国和地方交通部门已投入大量资金用以推动主动交通需求管理模式的实施,建立了完善的交通设施设备体系,如交通监控系统、交通通信网络、信息咨询系统(信息符号标志、高速公路咨询系统)、交通管理中心、交通信息门户网站、交通控制系统(交通信号系统、匝道仪、路/车道关闭系统)、业务信息交换系统(计算机辅助调度系统、数据库)以及现场人员和设备(安全服务队)等。美国交通管理部门通过建立和完善智能交通基础设施与项目,改善主动交通需求管理模式,总结经验教训并加以改进,取得了显著的管理成效。
1.2 主动交通需求管理的概念
主动交通需求管理是指对交通需求、交通设施和交通流进行动态管理、控制和影响,融合需求管理、交通管理、停车管理3种管理策略,通过高效利用交通资源来提高交通能力与管理效率的一种交通管理模式。与强调静态、单一领域、单一政策和短期效果的传统交通管理方式不同,主动交通需求管理强调对公众出行需求、交通工具和交通流量的动态监测、实时控制和影响,以此实现交通系统运行效率的最优化。其核心包括:根据实时交通条件,精准分析交通数据,进行动态预测;模拟交通状况,实时管理交通设施容量;通过影响公众出行行为,如出行者的出行时间、方式、路线和目的地的选择等,实现交通高效管理,提高交通管理绩效(如预防或减少交通故障、改善交通安全状况、实施可持续交通模式和减少尾气排放量等)。
主动交通需求管理建立在相应的交通设施设备和系统的基础上,通过“评估—建议—实施—监控”循环周期,实现循环运行。首先,绩效评估系统通过分析历史和实时数据,对交通行为和交通系统绩效进行分析和评估;其次,在绩效分析评估的基础上,运用现有交通工具和设施设备数据对主动交通行为进行评估,并提出交通行为建议;再次,系统根据对交通行为的评估和建议,预先或实时干预主动交通行为;最后,系统对实施过程中的交通行为保持持续监控,以实现交通管理目标。这种循环性的主动交通需求管理可以进行各种时间跨度的操作,用于长期的交通战略或短期的交通战术决策,如图1所示。
主动交通需求管理的优越性体现在其能积极、主动地管理交通系统,为出行者提供科学合理的出行行为选择。主动交通需求管理的核心策略主要有3类:一是主动需求管理。主动需求管理是一种积极管理交通设施和工具的策略,主要包括动态共乘、随需应变运输、动态定价收费和出行信息预测策略。二是主动交通管理。主动交通管理的目的是控制出行需求、实时提供出行需求替代方案或出行路线的策略,包括动态车道使用/路肩控制、动态限速、排队提示和自适应匝道控制策略。三是主动停车管理。主动停车管理的目的在于影响停车需求、停车分布、车位供求及其管理措施,主要包括动态停车/定价收费、动态停车预订、动态导航和动态停车容量调度策略(见表1)。这3类主动交通需求管理策略的协同作用可以获得最佳整体效果。
1.3 主动交通需求管理的影响
主动交通需求管理的范围覆盖整个交通系统的出行需求、交通需求和设施需求,包括出行管理、交通管理、模式选择、路线选择和停车设施选择等策略,通过影响交通参与者对出行方式、时间、路线和目的地等的选择,以主动影响整个交通出行链的交通行为可应用于交通系统的任何环节,如动态收费管理、动态出行线路调度和优化等。在主动交通需求管理实施中,应综合考虑交通系统的其他因素情况,从而取得交通管理的协同效应和最佳效果。
/
/
主动交通需求管理的核心策略
主动交通需求管理的核心策略包括主动需求管理、主动交通管理和主动停车管理,这3类策略覆盖了全交通出行链综合管理系统的所有管理环节。
2.1 主动需求管理
2.1.1 主动需求管理的概念与内涵
传统的交通需求管理模式主要考虑出行方式的选择,如引导公众在交通高峰时段放弃自驾出行而选择乘用高载客量的公交车或共享汽车等交通工具。主动需求管理进一步利用信息和技术来动态地(见图2)。同时,通过交通系统的正向实时分析、评估和反馈,优化交通系统性能,最大限度地发挥交通系统和交通设施的效能,最终提升交通能力。
主动交通需求管理充分利用新兴的计算机技术、网络技术和信息技术与资源,构建一种更加高效的交通综合管理系统,较之以往交通管理的单一政策和策略,它拓展了交通管理服务的对象和范围,提升了交通管理和服务的效率与质量。动态管理亦影响出行需求和选择,通过影响交通流和出行方式来管理交通需求,提高交通运输效率,如引导出行者选择交通畅通的时间段和道路,或影响公众选择合适的交通方式以减少出行车辆总量。
主动需求管理通过对出行车辆在时间和道路上的动态分配,或在拥堵状况下影响通行车辆总量,对主动交通管理、主动停车管理等主动交通需求管理策略起到积极的支持作用,因此主动需求管理是主动交通需求管理策略中十分重要的组成部分。
2.1.2 主动需求管理的主要策略
主动需求管理的主要策略包括动态共乘、随需应变的公交、动态过路费定价/收费、动态停车定价/收费和出行信息预测等,各项策略的实现要求配备相应的动态技术与设施设备(见表2)。
主动需求管理策略有效实施的基础和关键是计算机技术、网络技术和信息技术的运用,相对传统的交通需求管理寻求长期的交通行为变化而言,主动需求管理不仅影响了出行者出行方式的选择,而且实时影响着整个出行行为。这有赖于智能移动设备的广泛应用,由此形成便捷的交通信息网络,并普遍用于交通需求引导和动态交通设施匹配等交通管理中。
激励措施是吸引公众广泛参与及响应需求管理,并取得良好交通管理效果的重要因素。主动需求管理激励政策主要包括引导公众使用大载客量车辆或高容量道路,减少出行时间;采取直接经济激励措施,如提供经济补偿等;以积分或礼券等形式激励提供动态共乘的驾驶人员、公司、出行者和骑行者;交通高峰时期通过打折购买等形式为出行者提供交通服务。主动需求管理与交通需求管理类似,无论是作为惩戒手段还是激励手段,经济手段都是非常重要的一种管理手段,如在交通高峰期适当提高收费标准,可以一定程度上缓解交通拥堵。
主动需求管理策略成功的关键在于其充分利用了高新信息技术,为出行者提供了便捷友好的服务,实施不同的激励政策,以及能满足公共部门、出行者等不同利益相关者的需求。具体而言,主动需求管理策略成功实施的关键取决于以下5个方面的因素:公众积极参与和响应;有效的激励措施;简单适用的实施方法;有效保护公众的安全和隐私;管理政策能满足众多利益相关者的需求。
2.2 主动交通管理
2.2.1 主动交通管理的概念与内涵
主动交通管理是基于对整体交通状况的预测,动态地疏导常发性和偶发性的交通堵塞的策略。主动交通管理通过使用新兴交通管理技术,建立综合交通系统,提升交通系统的动态优化性能,增加设施的交通容量。交通系统通过对实时路况的实时测量,对历史数据和实时数据进行校准和插补,结合经过动态过滤的实时测量数据,并综合地理信息系统(GIS)提供的路况数据、场景状况对交通状况进行综合模拟与短期预测,制定交通出行计划和交通策略,指导出行者的出行选择(见图3)。
2.2.2 主动交通管理的主要策略
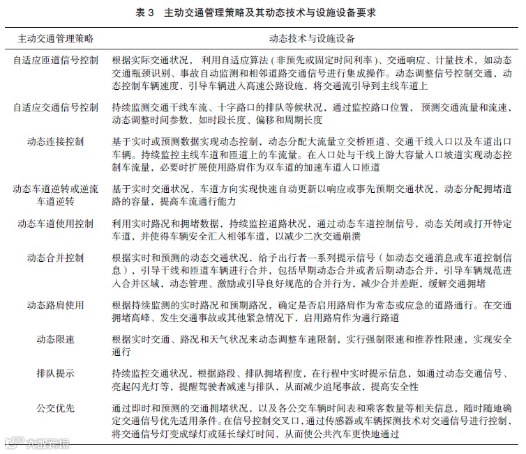
主动交通管理策略的目的是在交通可靠性、安全性的基础上,寻求交通设备运行的效果最优及效率最大化。主动交通管理的主要策略包括自适应匝道信号控制、自适应交通信号控制、动态连接控制、动态车道逆转或逆流车道逆转、动态车道使用控制、动态合并控制、动态路肩使用、动态限速、排队提示、公交优先等,各项策略的实现要求配备相应的动态技术与设施设备(见表3)。
主动交通管理的两个基本原则是与驾驶者直接沟通和实行动态管理,以此影响他们的驾驶决策,如减速、停车和变换车道等。主动交通管理不是简单地被动应对不断变化的交通状况,而是通过交通预测以实现积极管理的交通系统。这一进展是交通管理部门的交通管理策略和公众对动态管理接受度的实质性进步。
主动交通管理的绩效比较明显,包括:在拥堵状况下提醒驾驶者采取适当的行驶速度,减少或避免交通事故;为驾驶者提供交通事故信息、排队等候情况,并主动管理交通事故相邻区域,减少二次交通事故发生;通过减少拥堵时间与一次、二次交通事故的发生,增加交通流量,减少交通流的速度差;在拥堵情况下,通过在必要时使用路肩提高整体交通吞吐能力,均衡路网交通流量分布,提高路网整体运行效率,增加道路容量和吞吐量,并减少交通事故影响时间,提高道路畅通性。
2.3 主动停车管理
2.3.1 主动停车管理的概念与内涵
主动停车管理是通过对出行时间、模式和停车设施的管理来影响出行需求,其总体目标是确保交通基础设施使用效率的最大化,减少交通堵塞,提高安全性能。主动停车管理方法通过对一定区域停车设施的管理,以优化并充分利用设施性能;也可以通过提供实时停车信息对局部交通流量产生积极影响,确保停车空间的可用性,以减少出行者滞留在停车设施和场所的时间。例如,斯坦福大学的停车激励政策提倡停车高峰时期将车辆停于郊区,或提倡不占用便利车位,通过实施动态付费等激励方式促使公众选择相关的其他替代方式。
2.3.2 主动停车管理的主要策略
主动停车管理的主要策略是运用先进设备如停车传感器、无线网络、智能手机信息和应用程序、实时停车引导系统、停车综合管理等实现对车辆进行导航、车位预定和动态定价/收费(见表4)。
主动停车管理是交通管理系统将收集到的停车相关信息,以一定的形式和途径提示驾驶者,使其做出停车选择的过程。因此,主动停车管理的基本组成部分是停车信息,明确、详细、实时和相关的停车信息至关重要,这是出行者做出停车选择的依据。停车管理信息的采集与传递可以通过多种途径和形式实现,如传统静态的路标、传感器、动态通知消息、互联网、智能手机和导航系统等。目前,停车基础设施普遍实现信息化、智能化,用以传递信息、接受预订、停车收费、监控使用和监督执勤。这些技术也适用于主要街道以及背街小巷的停车管理,以优化一定区域内停车设施的管理使用。
主动停车管理通过优化设施使用性能,可以降低成本、提高效率、增加停车利用率,有助于减少停车设施邻近区域的交通拥堵与区域尾气污染、激励使用替代方式、培养公众信任、提高执勤效率、改善应急通行。在很多情况下,亦可运用主动停车管理策略来增加停车容量及创新停车设施设计与建设。
/
/
主动交通需求管理的经验与启示
主动交通需求管理是美国交通管理部自2013年来以来为了应对日益严重的交通拥堵,在借鉴动态交通管理理念基础上,充分利用新兴计算机技术、网络技术和信息技术,提出并广泛实施的交通管理策略。主动交通需求管理模式通过交通实践不断总结经验得以日益完善,为中国推进交通需求管理模式的改革提供了有益的经验和启示。
(1)主动交通需求管理的主要经验。
主动交通需求管理在需求管理、交通管理和停车管理及其交通全出行链的综合管理方面均积累了丰富有益的经验,主要包括以下几点:
一是主动交通需求管理实现了主动需求管理、主动交通管理和主动停车管理3类交通管理策略的有机融合,以及交通全出行链的主动管理。在交通管理中,需求管理、交通管理和停车管理三者之间有着密切的联系,是交通全出行链的有机组成部分,但在现实交通管理中往往将这三者实行独立管理。以往学界和实务界比较关注主动需求管理,随着信息技术的发展,关注的焦点逐渐转移到主动交通需求管理,其将主动需求管理、主动交通管理和主动停车管理3类策略统一起来,并将计算机技术、网络技术和信息技术渗透到每类管理策略中,实现了交通管理系统的智能化、社会化和一体化,这是交通管理领域的一大突破,有利于实现交通参与者、交通工具、交通设施与交通环境之间的有机融合,避免了以往交通管理单一政策、单一领域和单一部门的弊端。
二是主动交通需求管理实现了交通系统从被动管理和静态控制到主动管理和动态控制的转变。与传统的交通需求管理策略实行静态和单一的政策不同,主动交通需求管理将计算机技术、网络技术和信息技术等先进技术充分运用于交通主客体管理、交通运行环境改善、交通通信和交通控制运行等管理中,进而面向多模式交通流,实现了以更加安全、快速、绿色和人性化等为基本特征的智慧主动型交通管理。
传统交通管理模式是在实施交通策略并发现问题后,再被动调整和应对交通问题,主动交通需求管理模式则在系统和政策设计之初便充分考虑实施过程中可能会遇到的交通问题,并于设计阶段主动预先做好应对程序和预案。决策支持系统是根据预测或实时交通状况(包括甄别的测量数据信息),进行即时的交通分析与预测,通过主动控制系统和干预策略对交通行为实施主动管理,为即时或短期内出行者的出行选择或交通策略做出科学合理的方案规划。例如,在缓解交通拥堵方面,主动交通需求管理的3类策略都可以有其相应的措施:主动需求管理可以根据相关信息提醒交通参与者选择合适的出行时间、路线、方式和目的地,如选择公交或动态共乘等;主动交通管理可以根据实时和预测的交通状况,实施相应的管理策略,如路肩动态启用、连接动态控制、道路动态限速和排队动态提示等;而主动停车管理可以通过车位动态预定、寻找和动态定价收费等策略来引导和控制停车车辆,避免停车引发交通拥堵。主动交通需求管理无论是在策略层面还是技术层面上,均可以采取多元化的策略使交通参与者做出合适的交通选择,最大限度的主动避免交通故障和二次交通事故的发生,缓解交通拥堵。
三是将新兴计算机技术、网络技术和信息技术充分运用于交通管理系统中。主动交通需求管理模式将以计算机、互联网为代表的信息技术渗透到交通管理领域的方方面面,首先是建立和完善信息化和智能化的交通管理系统设施设备,如车联网、移动智能设备、车辆导航系统、传感器、智能计费器、射频识别系统、电子钱包、支付信用卡、监控器等技术和设备;其次是将数据、信息和计算机等技术充分运用于交通管理中,对交通系统进行远程检测、交通监控、信息采集、统计分析、路况预测、模拟仿真、信息发布、人机对话、车辆控制、运输管理、事故处理、应急管理、地理信息和出行信息沟通等。
主动交通需求管理创新了交通信息采集内容与方式、控制系统与实现手段,创造了交通控制系统的基础与条件,提升了系统适应能力和响应能力。主动交通需求管理建立起信息化、智能化与社会化的智慧交通系统,突破传统交通信息采集、处理和发布等方面的技术局限,利用大数据、车联网和车路协同系统等技术,有效实现交通控制与出行需求的衔接,以及交通控制系统与道路车流、个人车辆及行驶环境之间的有效对话。高新科技手段的运用,优化了交通系统的运行性能,动态地进行了即时调度和优化,避免了人工调度的时间滞后,提高了交通系统的通行能力和安全性,极大地改变了交通运行管理方式,提升了交通系统的运行效率和管理绩效。
四是制定和实施有效的交通行为激励配套政策。主动交通需求管理模式面对庞大而复杂的交通系统,采取了多样而有效的交通行为激励政策。在激励形式上,既有物质激励,如采取动态定价收费等;也有精神激励,如对于避免高峰时期出行和停车的出行者给予信用积分等。在激励策略上,主动交通需求管理采取“奖励+惩戒”并行的措施。对于出行者动态收取通行费用和停车费用,尤其是对高峰时期出行车辆收取高额费用,而对于乘用大容量公交或使用共享汽车等出行行为给予积分、礼券等奖励。由于主动交通需求管理模式采取形式多样且有效的交通行为激励措施,从而在解决交通拥堵、尾气污染和安全隐患等交通问题方面取得了较好的政策实施效果。
(2)主动交通需求管理对中国交通管理的启示。
当今,交通拥堵、环境污染和交通安全等城市问题是世界各国城市普遍面临的难题。随着中国城镇化的快速推进,城市人口得以急剧膨胀,城市汽车保有量持续增加,而城市交通设施供给不足,在此形势下,城市交通问题也日益严峻。近年来,为应对城市交通拥堵问题,中国各城市陆续制定实施了交通需求管理策略,在交通管理实践中取得了一定的成效,智能交通系统得到一定程度的发展。但中国交通管理多采取静态、单一政策的管理策略,管理的主动性、动态性和系统性不足,交通系统的智能化程度不高,特别是其系统性、融合度和协调性不够,且地区间和城市间智能交通系统发展不平衡,还不能适应当前快速发展的交通形势。
主动交通需求管理给中国城市交通管理提供了有益的经验和启示,未来交通管理策略的改善要注重以下4个方面:
第一,加强主动需求管理、主动交通管理和主动停车管理的技术衔接和政策整合。完善组合管理政策,提高交通管理策略的系统性,加深出行者、交通工具、交通设施与交通环境之间的融合程度,以及增强交通管理政策、领域和部门之间的协调程度,构建一体化的交通全出行链,推动实现交通全出行链系统的综合管理。
第二,推进计算机技术、网络技术和信息技术等新兴技术在交通管理领域中的应用。加快人工智能、车联网、大数据、云计算、通信、传感、地理信息和5G等高新技术与交通行业的融合,发展信息化、智能化和社会化的综合交通管理系统,构建由可感知的交通基础设施、数据决策和管理系统等共同搭建的车路协同系统,借鉴实施主动交通需求管理模式,提高交通管理策略的主动性、动态性和预见性。
第三,建立健全交通管理配套政策体系。交通管理政策要改变以“车”“路”为中心的理念,不仅要关注硬件设施设备的政策制定和实施,也需关注人的政策制定和实施,并且实现以人为中心,制定实施覆盖人、车、路、场的配套政策,特别是需要建立和完善社会公众广泛参与的交通管理与激励政策体系,采取多种交通激励政策和方式,提高社会公众参与交通管理的程度和效果,充分利用社会资源弥补政府公共部门交通管理资源和能力的不足。
第四,建立和完善可持续的交通管理绩效和评估体系。交通管理的目标不能仅局限于通过交通基础设施供给的增长来缓解交通拥堵,而应更加重视科学交通管理政策的实施,促使人们转向更加绿色低碳的出行方式和行为,并通过提高交通管理的智慧化程度缓解交通拥堵程度,减少碳排放,促进交通的可达性、环保性和公平性等。总之,交通管理需将绿色、安全、智慧和可持续发展等作为交通管理绩效和评估的重要指标,最终实现安全、高效、便捷、经济和绿色的出行。
作者:周永根1,冯树勋2,张腾跃3
1. 湖南省社会科学院(湖南省人民政府发展研究中心)城市发展研究中心,长沙 410003;
2. 中国科学技术信息研究所, 北京 100038;
3. 中国电子信息产业发展研究院,北京 100044
来源:《全球科技经济瞭望》 2023年3月第38卷 第3期
文章观点不代表主办机构立场。
推荐阅读 >

