科情智库
近年来,量子信息发展突飞猛进,成为新一轮科技革命和产业变革的前沿领域。但是,目前全球高精尖技术人才严重短缺,各国纷纷出台量子信息领域的人才发展战略,以人才为抓手抢占未来科技产业发展先机。就中国而言,量子信息领域已进入高速发展新阶段,形成了以安徽、北京、广东以及江浙沪地区为代表的量子信息人才高地,以潘建伟、郭光灿等院士团队为代表的科技工作者取得了一批具有国际影响力的重大科技创新成果。中国需加快布局量子信息领域高端人才,夯实量子信息领域发展基础,有力推动其高质量发展,有效保障国家安全。
因此,本文对中外量子信息领域的人才发展状况进行对比分析,充分借鉴美国、英国等国家的有益做法,系统总结中国量子信息领域人才发展的不足之处,找准切入点和突破口,为抢占量子信息国际竞争制高点,构筑发展新优势,提出中国量子信息领域人才发展的建议。
/
/
全球量子信息领域人才发展概况
1.1 全球量子信息领域人才分类
根据主要工作内容,量子信息领域人才可以划分为两类:一是研究型人才,主要从事量子物理学的基础研究;二是应用型人才,主要从事量子信息领域工程化的技术应用。
根据主流细分领域,量子信息领域人才可以划分为3类:一是量子计算领域人才,从事调控量子信息单元进行计算的研究应用工作;二是量子通信领域人才,从事利用量子叠加态和纠缠效应进行信息传递的研究应用工作;三是量子测量领域人才,从事利用量子态的变化直接或间接读取环境物理量大小的研究应用工作。
1.2 全球量子信息领域人才供需现状
目前,全球量子信息领域人才缺口大,预计量子信息科技人才需求会越来越旺盛。2020年,量子经济发展联盟(Quantum Economic Development Consortium)对量子信息行业内57家公司进行调查,结果显示,未来两年内量子算法开发人员将成为量子信息领域人才需求量最大的岗位(见图1)。量子信息本身综合性较强,涉及数学、物理、计算机科学、工程设计等多个学科的知识,企业通常青睐获得博士学位且接受过跨学科培训的高端人才(见图2),而当前博士的培养速度又远低于量子计算行业人才需求的增长速度,人才培养周期过长进一步加剧了人才供不应求的状况。
/
/
国外量子信息领域人才发展经验
2.1 美国量子信息领域人才发展现状
2.1.1 人才需求扩大
根据2021年美国国家科学技术委员会(National Science and Technology Council)发布的《国际人才在量子信息科学中的作用》,量子信息领域人才需求的范围十分广泛,涉及数学、物理学、计算机科学、工程设计等多门学科,并且随着量子信息领域投资的快速增长,人才需求量也将不断增长,但人才短缺问题普遍存在。自2016年以来,美国量子计算领域的岗位数量增加了8倍(见图3),但是多数企业表示难以找到技术熟练的员工,55%的企业需要为新员工提供额外的培训,65%的企业认为雇佣员工具有挑战性。
2018年美国发布的《国家量子倡议法案》提出,将为美国吸引和培养一批量子信息领域人才,但该计划是否能满足美国政府、产业界和学术界的未来人才需求仍然存在不确定性。而且,量子信息领域专业知识的学习周期较长,一般需要接受10年的高等教育和培训,人才培养速度远低于人才需求增长速度。除扩大国内渠道外,美国仍需通过促进国际人才流入的方式解决人才短缺问题。
2.1.2 国际人才占比高
一直以来,国际人才对美国的科技进步做出了巨大贡献。2001—2021年,科学、技术、工程和数学教育(STEM)领域的外国学生和博士后从200多个原籍国移民至美国,期间美国诺贝尔奖获得者中有1/3为外国移民;据统计,在美国拥有博士学位的科学和工程领域的员工中,外籍员工占比高达44%;2014—2018年,在美国获得物理学博士学位的外国人占比约43%,获得计算机和信息科学博士学位的外国人占比约56%,获得电气工程博士学位的外国人占比约64%。
目前,美国量子信息领域的技术发展主要依赖于高校开展的基础研究,除高校学生外,许多进行专业知识教学的教师也是外国人,量子信息人才从世界各地流入美国。数据调查显示,在美国量子信息领域的毕业生中,外国人才占50%;2014—2018年,美国高校授予的物理学、电气工程和计算机信息科学与工程博士学位中,只有不到5%的人从事量子信息领域的相关研究,且约有50%的学位被授予外国人。
2.2 美国量子信息领域人才政策举措
美国是全球最早发展量子信息科技的国家之一,也是最早将量子信息科技纳入国家战略和国防安全规划的国家。自2002年发布《量子信息科学与技术规划》起,美国开始陆续出台量子信息相关的政策举措,持续关注面向未来的量子信息人才吸引与培养。
2.2.1 健全政府与产学界的协调反馈机制
政府和产学界的紧密合作是实现量子信息高质量发展的关键环节,多主体共同协调推进人才发展计划,有助于实现量子信息科技与产业协同高速发展。一是加强量子信息人才发展顶层设计,创建政产学界联合培养渠道。美国国家科学技术委员会量子信息科学分委会设立了一个跨部门量子信息人才工作小组,负责对接产学界及量子经济发展联盟等利益相关部门,协调人才发展方面的相关事项,美国国家科学基金会(National Science Foundation)、美国国家标准与技术研究院(National Institute of Standards and Technology)、美国能源部(United States Department of Energy)、美国国家航空航天局(National Aeronautics and Space Administration)等也设立了量子信息研究中心,机构内部有清晰的人才发展规划。二是启动量子信息人才监测评估工作,美国在2020年发布的《国家量子信息科学战略》和2022年发布的《国家量子信息科技人才发展战略计划》中提出,政府和产学界将从短期和长期的角度对量子信息科技生态系统的劳动力需求进行评估,持续跟踪劳动力数据,合理规划量子信息科技人才发展。
2.2.2 推动将量子信息纳入国民教育体系
国民教育是推动量子信息技术进步的重要方式,推进量子信息梯度人才队伍建设,提高量子信息领域劳动力质量。一是增设量子信息教育相关课程,2018年美国发布的《国家量子倡议法案》明确要求国家科学基金会制定量子信息科学教育计划和目标,2021年发布的《量子网络基础设施和劳动力发展法案》提出将量子力学和量子信息纳入中小学和高等教育课程。二是启动量子信息教育合作计划,美国国家科学基金会和白宫科学与技术政策办公室(Office of Science Technology Policy)牵头启动“美国Q-12教育合作伙伴计划”,量子信息领域科技公司、行业协会等产学研组织参与实施,总投入达100万美元,旨在面向中学生提供量子信息终身教师、量子思维启发课程、量子信息行业就业指导和量子信息行业实习机会等各类学习服务;美国国家科学基金会也设立了量子计算和信息科学人才计划、行业-学术界联合培养研究生计划。三是大力培养量子信息领域科研人才,2018年发布的《国家量子信息科学战略概述》鼓励高中生、大学生、研究生和博士后在量子信息科学方面进行学习深造,美国国家标准与技术研究院和美国能源部通过项目或奖学金的方式资助参与研究的学生和博士后,美国国家科学基金会开设了量子科学博士后培养项目、量子信息科学和工程网络研究生联合培养项目和量子科学暑期学校,《2021年国家量子安全法案》提出将增加获得量子信息相关专业学位的毕业生数量。
2.2.3 扩大面向公众的量子信息科普教育
科普教育是加强未来人才培养的重要手段,有助于提高公众在量子信息科技发展中的参与度,吸引更多人才进入量子信息领域。一是提高量子信息科普教育的战略性地位,2022年美国发布的《国家量子信息科技人才发展战略计划》提出了4项关键行动计划,其中一项就是通过公共宣传和教育材料向公众宣传普及量子信息科技的相关知识。二是明确量子信息科技教育相关的核心概念,如量子比特、量子测量、量子纠缠、量子计算、量子通信和量子传感等,围绕上述核心概念展开量子信息科技教育活动。三是搭建量子信息在线教育平台,建立量子信息科技在线访问学习资源库,为公众提供可获取的相关课程和模拟实验。
2.3 英国量子信息领域人才发展现状
2.3.1 人才短缺严重
目前,英国量子信息领域最缺乏的岗位主要有系统架构师、软件工程师和数据分析师等,虽然与计算机技术岗位并无太大差别,但这并非是将计算机技术简单地转移到量子信息领域,而是需要跨学科领域的复杂知识技能,包括量子物理学、数据分析、工程和建模或编程等。综合性人才的培养周期普遍较长,难以满足短期内快速增长的量子信息人才需求,进一步加剧了人才短缺问题。英国剑桥量子计算公司(Cambridge Quantum Computing)表示,目前公司经营最大的挑战就是难以找到具备合适技能的人才,大部分员工刚入职时缺乏岗位所需的知识技能;英国量子运动公司(Quantum Motion)在2020年初估计,在未来18个月内,量子计算行业还需要150~200名量子工程师,而布里斯托尔大学的博士培训中心每年仅能够培养大约10名符合行业标准的工程师。
2.3.2 人才流出效应显著
英国针对量子信息领域人才的资金投入远不及美国等其他发达国家,导致人才流出效应显著。
美国咨询机构Mind the Bridge调查显示,2012—2016年,共有562家欧洲初创科技企业被美国大型科技企业收购,占同期欧洲初创科技企业总数的44%,如英国深度思维公司(Deepmind)、法国穆德斯托克公司(Moodstocks)和德国费特克公司(Fayteq)均被谷歌(Google)公司收购。英国布里斯托尔大学物理学家杰瑞米·奥布莱恩(Jeremy O’Brien)和伦敦帝国理工学院教授特里·鲁道夫(Terry Rudolph)也赴美国创业,联合成立了美国光量子计算公司(PsiQ),计划5年内制造出商用量子计算机。英国剑桥量子计算公司表示,英国每年大约有几十名博士的研究方向与公司业务相契合,但短期内公司财务不足以支撑聘用这些博士以及开发一大批全新的研究项目。
2.4 英国量子信息领域人才政策举措
量子理论起源于欧洲,英国作为欧洲量子理论研究的先驱,一直以来十分重视量子信息技术的基础研究和规模应用。早在2013年,英国就宣布实施国家量子技术计划,量子信息技术被提升到国家重要战略地位,第一阶段在2019年已经结束,目前正处于第二阶段实施期,该计划将量子信息人才培养列为优先事项,旨在解决技术人才匮乏的瓶颈问题。
2.4.1 加大量子信息人才资金投入力度
研发投入是反映一个国家或地区科技创新活跃程度的主要指标,研发投入的持续增长是夯实人才使用基础、提升关键技术水平的重要保障。增加量子信息领域的资金投入,能有效激发量子信息人才的创新活力,推动量子信息领域关键核心技术突破。一是建立量子技能培训中心,英国工程和物理科学研究理事会(Engineering and Physical Sciences Research Council)投资4900万英镑在全国范围内依托知名高校建立了3个量子技术博士培训中心和3个量子系统工程培训与技能中心,量子技术博士培训中心侧重高端技术研发,量子系统工程培训与技能中心侧重技能培训;二是启动专项人才计划,英国国家量子计算中心(National Quantum Computing Centre)表示已经启动了一个量子人才专项,致力于培育量子信息领域技术人才以及传播共享量子信息领域专业知识;英国工程和物理科学研究理事会已投入1650万英镑支持量子技术人才计划,共计支持了14个专家团队,其中6个为知名教授团队,8个为首次独立建立实验室的青年学者团队。
2.4.2 政产学界联合培养量子信息人才
政产学界共同聚焦人才培养,是量子信息技术向产业化转变的关键,有助于建设一支具有创新能力和适应能力的量子信息人才队伍,推动量子信息产业高质量发展。一是强化量子信息领域产学界合作,促进量子信息领域企业参与博士的培养工作。根据量子计算行业需求设定培养目标,量身定制博士培训计划,由企业提议或赞助博士项目、博士培训中心,第一年培训期采用企业主导的形式。二是优化量子信息领域人才梯队。加强职业技术人才培训,推动量子信息领域大中小企业参与学徒学院(英国教育部下属的非政府部门公共机构)开展的学徒标准制定和“健康与科学”“工程与制造”职业技术教育,鼓励量子信息领域企业提供行业实习机会,确保具有本科学历或学徒级别的专业技术人员均可参与培训计划。三是建立量子信息领域人才平台。英国皇家学会(The Royal Society)下属的量子人力资源和职业服务公司(Quantum Resources & Careers)推出全球第一个量子信息领域的人才招聘和培训平台,为企业量身定制招聘方案,通过最佳候选人才库来筛选应聘者。根据行业所需的专业知识技能,与相应领域的专家合作,设立量子信息技术在线课程,为量子信息领域的求职者提供就业指导服务。
/
/
中国量子信息领域人才发展问题
3.1 量子信息领域人才供需及地域分布不均
目前,中国量子信息技术应用与产业化尚处于起步阶段,量子信息人才需求不断增加,人才供给不足问题突出,在人才规模方面与其他国家相比仍存在差距。2021年3月通过领英平台检索得到,欧洲和美国地区量子信息相关人员共13.3万人,而中国量子信息相关人员仅946人,其中还包括行政人员。从量子信息人才结构来看,中国量子信息人才大部分来自高校和科研院所,以基础研究型人才为主,而企业内量子信息人才数量较少,技术应用型人才远远不足。鉴于量子信息属于新兴技术领域,对技术应用型人才的综合素质要求较高,需掌握计算机科学、数学、物理学、工程学等系统性专业知识,但现有的高等教育目标与行业发展需求还存在一定的差距,职业教育体系尚不完善,进一步加剧了人才供不应求的状况。
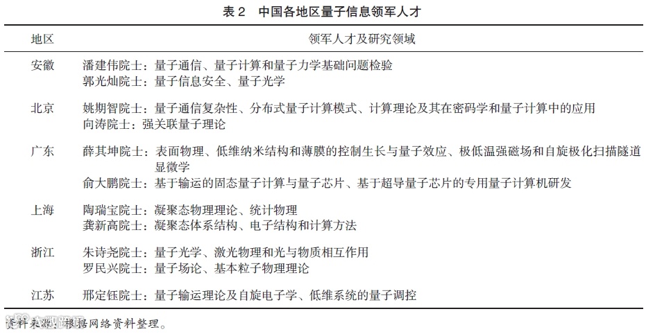
中国已经形成以安徽、北京、广东、江浙沪地区为代表的量子信息人才高地,人才的地理分布较不均衡。中国各地区量子信息领域全球专利申请数据显示(见表1),安徽的专利申请数居中国首位,高达1190件,北京位居全国第二,其次为浙江、江苏、广东和上海。中国量子信息领军人才团队也主要聚集在安徽、北京、广东以及江浙沪地区(见表2),本土院士数量居全国前列,且在量子通信、量子计算领域的研发实力和影响力也属于国际先进水平。中国除安徽、北京、广东、江浙沪地区以外,其他地区量子信息人才较少,尤其是中西部地区,经济基础不如沿海发达地区,对高端人才吸引力不足,缺乏领军人才团队引领创新,并且人才培养力度不够、人才基础薄弱导致创新成果产出少。长此以往,不利于创新资源要素的有效配置和国家创新体制优势的充分发挥,可能加剧区域之间创新能力的两极化问题。
3.2 量子信息领域人才政策有待完善
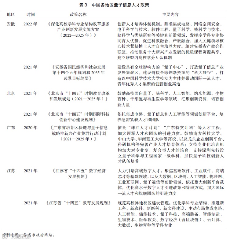
当前,以量子计算、量子通信和量子测量为代表的量子信息技术已成为中国未来科技和产业发展的重要领域之一。《中华人民共和国国民经济和社会发展第十四个五年规划和2035年远景目标纲要》指出,要瞄准人工智能、量子信息等前沿领域,实施一批具有前瞻性、战略性的国家重大科技项目,加快布局量子计算、量子通信等前沿技术。自2020年起,中国各地方政府也纷纷出台有关量子信息人才的相关政策,高度重视未来人才发展,大力培育量子信息创新人才,加快推动量子信息技术创新,抢占量子信息产业制高点。但就目前来看,中国量子信息人才政策普及范围较小、内容覆盖还不够全面,与欧洲、美国等国家和地区相比,整体人才政策体系还有待完善。一是量子信息人才政策出台较少,不利于量子信息领域协同创新发展。如表3所示,仅有安徽、北京、广东、江苏4个省份出台省级层面的量子信息人才政策,其余省份在量子信息人才政策方面几乎一片空白。二是现有量子信息人才政策内容趋同,大多关注人才培养方面,缺乏人才吸引、人才评价方面的政策。广东率先在领军人才团队引进、产学研协同培育和量子信息学科建设等方面提出设想;安徽还提出组建产教合作联盟,推动优质课程资源共享,建立联盟内高校学分互认机制,建设“量子中心”和“科大硅谷”,吸引国际化创新人才聚集等创新举措,而其余省份的人才政策大同小异。三是现有量子信息人才政策尚未出台具体实施细则,各省份量子人才政策出台时间较短,政策还未完全落地。
3.3 量子信息领域人才培养体系有待探索
中国高校、科研院所、企业等创新主体也相继提出量子信息人才培养新模式,但是量子信息人才培养体系的建设仍处于初步探索阶段,还缺乏一定的系统性和针对性。一是开设量子信息专业的高校较少,学科人才培养受限。目前,开展量子信息本科人才培养的高校较少,且基本为“双一流”高校,大部分普通高校还未达到设立量子信息科学专业的条件。自2020年中国科学技术大学首次设立量子信息科学专业起,仅有国防科技大学和长江大学设立了面向本科生的量子信息科学专业,以及清华大学在2021年创办了面向本科生的量子信息班。量子信息研究生人才培养相对深入,共有92所高校或科研院所招收量子信息硕士研究生,但大部分是基于物理学、光学、材料工程、电子信息等学科专业的细分研究方向,单独设立量子信息专业的高校较少,仅北京大学设立量子电子学专业、南方科技大学设立量子科学与工程专业、陕西师范大学设立量子信息学专业。二是中小学量子信息普及教育开展不足,不利于培养未来创新人才。国内仅有两家中学开展了量子信息课程教育,分别是:江苏省锡山高级中学联合产学研界开发了“量子计算理论与实验”课程,天津英华实验学校联合中国科学技术大学、国仪量子(合肥)技术有限公司建立了国内首个面向高中教育阶段量子信息领域的科技创新实验室。三是量子信息企业参与度不高,实质性推动作用较弱。中国量子信息企业数量较少,仅有阿里、腾讯、百度、华为等互联网头部企业以及本源量子、问天量子、国仪量子和量旋科技等新兴量子信息企业探索培养量子信息专业人才。阿里、腾讯、百度、华为各自创建了量子实验室,汇聚中国顶尖量子科学家;本源量子、问天量子、国仪量子和量旋科技这4家企业还推出了“软硬结合”的教育产品体系,与深圳大学、南京大学、清华大学和北京理工大学等多家高校达成战略合作协议,但具体实施效果尚不明显。
/
/
中国量子信息领域人才发展优化建议
中国量子信息领域人才发展仍存在人才供需和地区分布不平衡、人才政策体系不完善、人才培育成效不显著等问题,结合美国、英国在量子信息人才激励、人才培育等方面的举措,提出中国应进一步完善量子信息人才激励机制,推进量子信息人才协同培育,加强量子信息科普教育,从而全面构建集学科领军人才、创新应用人才、高技能人才于一体的多元化、多层次量子信息人才队伍体系。
(1)完善量子信息人才激励机制,吸引领军人才团队。
高端人才是区域创新发展的重要资源,中国应建立健全量子信息领域人才激励机制,强化区域人才吸引力,激发人才创新活力,发挥领军人才的创新引领作用。一是需扩大国内各地区人才计划中量子信息人才的名额数量,加快落实引进人才的奖励性政策,给予顶尖科学家人财物自主权和技术路线决定权。二是开辟引进人才职称评价绿色通道,突破身份、资历、年龄等条件限制,构建以职业能力、业绩贡献和职业道德等为主要指标的人才评价体系。三是建立量子信息人才资源库,定期举办区域人才交流活动,加强量子信息人才与用人单位之间的双向沟通,及时弥补引进人才工作的不足之处,优化量子信息人才服务机制。四是强化与海外量子信息领域高校、科研院所的合作,鼓励海外高水平研究人员与技术人员来中国开展研发活动,为引进国际量子信息高端人才提供支持,同时要增加青年研究人员与优秀学生出国交流学习的机会,提升国内量子信息人才的创新水平。
(2)推进量子信息人才协同培育,培养多元化专业人才。
中国应进一步完善量子信息人才培养体系,形成政产学研界多主体的协同培养模式,共同培育量子信息领域的研究型人才、应用型人才等多层次人才。一是支持“双一流”高校联合顶尖科研院所、知名企业搭建量子信息高层次人才平台,基于量子信息产业前沿需求,提供个性化的培养模式、专业的实验室设备以及丰富的企业实习机会,吸引并培养一批量子信息领域创新应用型人才。二是支持安徽、北京、上海设立量子信息高等教育示范基地,联合中国科学技术大学、清华大学、北京大学、复旦大学和上海交通大学开展教学研究合作和量子信息学科建设,逐步推广至国内其他高校,提升量子信息基础研究实力。三是引导各大高校开设量子信息公共选修课程,鼓励计算机、金融、工程等其他专业的学生了解量子信息基本理论和应用领域,定期举办各学院之间的学术交流会,为培养跨学科领域人才奠定基础。四是举办省市级层面的量子信息行业技能培训班,邀请业内知名专家授课,每年定期开办2~3期,鼓励各地市和各行业企业申报参与,提升量子信息行业从业技术人员的素质和能力。
(3)加强量子信息科普教育,拓展未来人才培养空间。
鉴于量子信息属于新兴技术领域,公众的认知度和参与度不高,中国还需继续推动量子信息教育普及和发展,激发未来人才对量子信息的研究兴趣。一是建设量子信息科普教育基地,联合当地科技馆和图书馆开设量子信息展厅,定期面向中小学学生开展青少年研学、夏令营等科普活动。二是建立量子信息科普专家队伍,邀请量子信息领域知名专家学者开展量子信息公益讲座,以互动的方式向公众普及量子信息基本理论和应用领域。三是完善中小学量子信息课程体系和实验室建设,总结江苏省锡山高级中学、天津英华实验学校等先进学校的优秀经验,鼓励引导其他中小学试点开展量子信息教育。四是丰富量子信息在线教育资源,联合量子信息知名企业,建立量子信息科普教育平台,逐步丰富在线学习资源库,为公众提供免费的量子信息相关课程和实操学习机会。
作者:贺曦子君,广东省科技图书馆(广东省科学院信息研究所),广州 510070
来源:《全球科技经济瞭望》 2023年3月第38卷 第3期
文章观点不代表主办机构立场。
推荐阅读 >

