科情智库
人工智能已经成为大国竞争的最重要领域之一。为了在人工智能竞争中取得优势地位,当前各国积极研究人工智能研发组织与运营模式,以提高研发和成果转化效率,加速人工智能发展。2020年美国推出了人工智能研究院,其是新兴产业研发组织模式的代表之一,在研究定位、领域布局、组织架构、资金支持及决策模式等方面都有一定的创新,对中国人工智能研发创新体系建设具有参考借鉴意义。
/
/
人工智能研究院在美国国家创新体系中的作用与地位
《2021年美国创新和竞争法案》对美国科技产业做出了许多战略性部署,其中国家人工智能研究院是其重要内容。2021年5月,美国国家科学基金会(NSF)按照该法案的要求,新设“技术、创新与合作部”,其新任主管强调将结合新建人工智能研究院项目,探索快速促进新兴产业技术转化的新模式。2020年8月—2023年5月,在新设“NSF国家人工智能研究院”专项下,NSF与农业部、教育部等其他相关政府部门合作,陆续成立了面向10余个主题的25所国家人工智能研究院,概况如表1所示,并已于2023年8月启动了新一批人工智能研究院招标程序。这是美国政府历史上第二次面向国家战略需求大规模组建系列国家研究机构,并在研发组织和运营模式上进行了一定程度的创新,将对美国创新体系产生较大影响。
1.1 人工智能研究院成立背景
1.1.1 建立专门人工智能研发机构承接国家巨额新增经费
人工智能已成为美国应对大国竞争、提高其未来产业竞争力最重要的战略部署方向。2019年2月,时任美国总统特朗普签署第13859号行政命令《维护美国人工智能领导地位》,启动《美国人工智能行动计划》(2021年1月该计划纳入《2020财年国防授权法案》,正式升级为法律),提出大幅增加人工智能研发投入。2019年美国非国防人工智能研发预算11.1亿美元,此后逐年增加,2023年增至18.4亿美元,相比2019年增长率高达66%,其中人工智能基础研发(core AI)由2019年6.3亿美元增加到2023年11.8亿美元,接近翻倍。
要求NSF牵头与联邦机构共同组建国家系列人工智能研究院是《美国人工智能行动计划》提出的另一个重大举措,2020—2023年总计已投入近5亿美元。NSF是美国非国防人工智能预算的最大承担机构,2023年承担了约18.4亿美元的非国防人工智能支出,占当年人工智能总支出的69.7%。2023年新成立的7所人工智能研究院总计投入1.4亿美元,占当年人工智能应用类(AI Crosscut)投入(6.7亿美元)的20%。
1.1.2 建立专门人工智能研发机构承接国家重大任务
上一次美国政府大规模组建研发创新“国家队”,是在二战后组建美国联邦资助研究与发展中心(Federally Funded Research and Development Centers,FFRDCs),至2023年总计42家。FFRDCs在美国的研发体系中占据重要地位,其部分机构,如世界一流的橡树岭国家实验室、阿贡国家实验室、洛斯·阿拉莫斯国家实验室,托马斯·杰弗逊国家加速器实验室等在高能物理、核科学、等离子体科学和计算科学等领域的研究均可代表当今世界最高水平。因此,美国政府此次大规模组建国家人工智能研究院,其目标就是为了在本轮人工智能技术革命中继续保持其领先地位,希望通过建立新的人工智能“国家队”,汇集美国顶尖人才,形成人工智能研发力量“正规军”,全方位推动美国人工智能技术与产业发展。
1.2 人工智能研究院研究定位与领域布局
1.2.1 研究定位
不同于NSF的传统资助,人工智能研究院面向的是研究时间长、前沿交叉学科且需多机构合作完成的人工智能领域,目标是打造出新的研究能力,开拓新的前沿领域或研究范式,实现单个机构无法独立实现的技术突破。人工智能研究院资助时限以5年为1个周期,以1所高校为核心机构,平均4~5家跨学科或跨领域高校共同组成新的研究机构,参与研究人员的专业知识涵盖了广泛的学科,包括计算机和信息科学与工程、认知科学与心理学、经济学与博弈论、工程与控制理论、伦理学、语言学、数学和哲学等。另外,强调面向特定应用的人工智能基础研究(use-inspired AI research),探索性的基础研究不是人工智能研究院资助的重点。每个人工智能研究院聚焦至少2个产业领域的交叉点推动创新,通过多个相关部门的紧密协同,形成一条将实验室科学发现快速转化为产业领域实际应用的路径,进而实现国家和所有参与投资者的高效率回报。建立之初为虚拟研究机构,有利于其快速建立,之后会有实体设施投入。
1.2.2 研究领域总体布局
人工智能研究院在研发领域总体布局上与2019年更新的《国家人工智能研发战略规划》保持一致,寻求理论瓶颈突破与重点领域突破相结合。研究领域布局可以归纳为以下5个方向:一是针对当前人工智能发展的理论和技术瓶颈,包括深度学习理论薄弱、“黑箱”问题和数据依赖等,如机器学习基础研究、值得信赖的人工智能等主题;二是面向特定领域如农业、教育的应用研究,这些领域由于人工智能应用需求明确、领域知识积累深厚以及建模计算简单可行,因此成为当前人工智能大规模应用的突破方向;三是重点支持基于大数据的数据智能的研发路径,如人工智能用于重大科学发现(物理学、分子合成和制造等)、人机交互与协作以及人工智能优化研究等;四是基于脑科学、认知科学或心理学的通用人工智能的可行路径研究;五是人工智能应用于下一代网络基础设施研究和下一代网络安全的研究。
1.3 美国建立人工智能研究院的政策愿景
美国人工智能研究院未来对加快成果转化、促进区域创新发展及人才发展具有重大影响。
1.3.1 带动区域人工智能创新和经济发展
人工智能即将全面渗透经济社会发展,并成为缩小美国地区之间的创新差距、繁荣美国创新体系的重要抓手。按照美国国家人工智能安全委员会(NSCAI)的建议,未来几年人工智能研究院将扩大至40余家,遍布美国各州,最终将在全国形成人工智能区域创新网络,创新网络将有利于人工智能在经济社会领域的全方位渗透,推动建立新的科学、工程和教育社区,极大改善地区创新生态系统,而人工智能研究院将成为激活地方人工智能创新系统的核心枢纽。
1.3.2 加快成果转化
人工智能研究院不同于FFRDCs之处在于具有更高的创新效率和活力,政产学研伙伴关系机制使得人工智能研究院成为产业界、学术界和非营利组织共同参与创新的平台,有效推动研究成果向规模经济转化,加速技术转移过程,减少学术机构推动成果转化的试错成本。人工智能研究院在机构设置上由多所具有不同学科优势、跨州分布的研究型大学或多家科技企业组成,凝聚了某一领域的顶尖人才及机构,就该领域人工智能基础研究及其应用进行联合攻关,政府部门和企业协同提供资金或平台,并合作探讨应用场景。
1.3.3 打造多层次人工智能人才
人工智能研究院利用其前沿交叉学科研发项目、政产学研伙伴关系机制优势,培养下一代人工智能顶尖人才,包括推动美国国内的本科生、研究生和博士后人工智能研究人员的教育创新,通过与社区学院的合作促进人工智能知识普及,培养熟练人工智能技术劳动力等。
/
/
人工智能新型研发组织运营模式分析
人工智能研究院虽然是一个虚拟组织,但却按照实体组织进行管理,其创新性的运营模式主要体现在组织架构、支持资金、成果转化和决策模式等4个方面:
2.1 组织架构:小核心大协作,公私共建
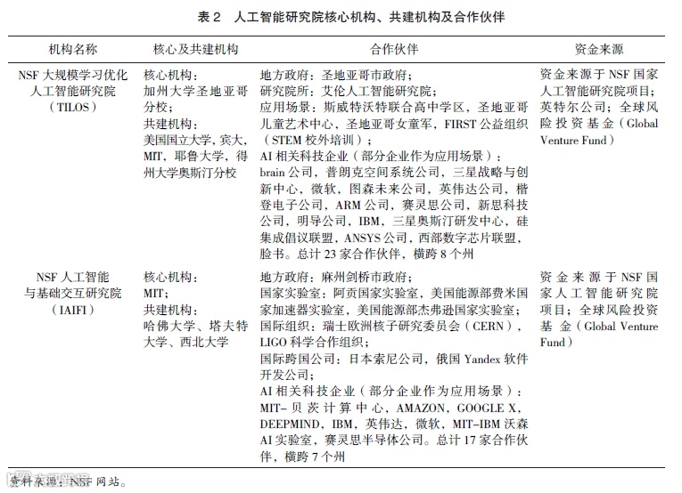
美国人工智能研究院以一个核心机构为主体,多个共建机构强强联合或学科互补,数十家不同地域分布的合作伙伴如美国联邦机构、研究型大学、社区大学、非营利性研究机构、联邦实验室、地方政府及企业等共同参与,少数研究院甚至将国际合作伙伴吸纳。以NSF人工智能与基础交互研究院(IAIFI)和NSF大规模学习优化人工智能研究院(TILOS)为例(见表2),前者代表了人工智能基础研究类机构,侧重人工智能理论研究,共建机构为美国顶尖水平高校,合作伙伴覆盖国内国际研究和产业巨头。后者代表了面向特定领域的应用基础研究机构,合作伙伴覆盖政产学研、大中小企业和社区组织。人工智能研究院非常重视创建知识自由流动的环境,专设会议交流部门,定期组织交流,并将交流活动作为研发重要的环节。核心及共建机构是研究院的研发主体,管理和研究团队主要来自这两类机构。合作伙伴中各类组织发挥不同的作用,美国联邦政府统筹协调,负责前期组织论证;地方政府负责后续资助及政府数据等资源;企业提供数据、资金及应用方向咨询;其他机构提供应用场景等。
2.2 支持资金:多元化投资,确保可持续发展
美国人工智能研究院采取了以政府为主、企业为辅,公私共建的多元化投资方式。除NSF拨款外(平均每家人工智能研究院每年资助400万美元,为期5年),相关专业领域的人工智能研究院分别由相应的政府部门同时资助,例如,美国农业部国家食品和农业研究所、美国国土安全部科学技术局、美国教育科学研究所、美国国防部等;谷歌、亚马逊、英特尔和埃森哲等科技巨头均对其感兴趣的相关研究院给予资助,各企业资助金额不等,除资金支持外,还提供软件(原型或产品)、数据集、计算基础设施等其他实物形式的资助。另外,部分研究院还得到西蒙斯基金会、全球风险投资基金等资助。为了寻求可持续发展的商业模式,部分人工智能研究院还从其他渠道获取资助。龙头科技型企业参与投资与研发,中小型企业作为合作伙伴参与产业链创新。以TILOS为例,为了实现长期增长和可持续发展,TILOS积极寻求对其研究、教育和技术转化活动的额外支持。方法之一是通过与中小企业建立合作关系并收取会员费,TILOS设立了两类不同级别的会员费。第一类称为关联公司,每年缴纳50000美元会员费。可获得以下权益:作为会员受邀参加研究院年度研究审查会议,审查、评估和评论最新研究成果并提出建议;通过海报、演讲、招聘会和简历等形式获得顶尖人才;有机会参与研究所的创业活动和初创公司路演;电子出版物的网络访问许可;与美国政府机构资助的研究所研究人员一起,提出并参与其他联合研究提案的权利;经双方同意后,有机会与研究所研究人员共同赞助和资助单独的项目。第二类称为合作伙伴,每年缴纳200000美元以上会员费。可获得以下权益:所有关联公司的待遇;公司会员董事会(CMB)代表;与学院顶尖教师、学生和其他研究人员组成的跨学科团队直接互动;有资格对共同研发项目提出项目负责人选;有机会向研究院派遣1名产业访问学者参与团队研发;获得由研究院开发的非独家许可、免版税、不可转让和不可撤销的知识产权许可。通过这种合作方式,美国人工智能研究院与企业合作建立了双赢的合作关系,人工智能研究院将获得后续维持运转的资金,企业通过溢出技术和知识产权许可在市场上获得竞争优势,对于中小型企业和初创公司这一点尤其重要。
2.3 成果转化:全创新链覆盖,研发端向应用端靠拢
美国人工智能研究院将研究、开发和应用各方主体都纳入创新链中,研发得以更接近应用端,有利于在研发过程中不断试错和改进迭代软件技术。另外,明确的知识产权制度对于促进成果转化具有重要作用,核心和共建机构拥有并许可知识产权;美国联邦政府(和产业共同赞助者)可以再许可知识产权。
以TILOS为例,其任务是研究人工智能优化技术在芯片设计、机器人、社区网络等领域的应用,并将研究成果应用于教育领域的模块化学习工具、机器人教学演示和社区艺术装置等。由加州大学圣迭戈分校牵头,MIT、耶鲁等5所高校共同构成了核心研发团队。合作伙伴包括软件研发(如英伟达)、系统设计类公司(如楷登电子公司、安谋公司)、制造类企业(如三星奥斯汀研发中心、硅集成倡议联盟)、应用场景类机构(如斯威特沃特联合高中学区、圣迭戈儿童艺术中心),涵盖了从基础研究、软件开发、芯片硬件制造到场景应用的全创新链,形成了一个完整的创新生态圈(见图1)。
2.4 决策模式:多方共同决策
美国人工智能研究院管理结构在一定程度上借鉴了企业管理模式,其是由一个具有业界广泛认可、经验丰富的首席研究员(PI)领导(有时配有双首席研究员,称为CO-PI),同时为其配备1名常务董事或项目经理及管理团队监督研究院的运作。美国人工智能研究院还需组织聘请外部专家作为外部咨询委员会,定期对其重大研究进展给予评估,确保研究院在研究方向、知识产权、资金以及管理流程和要求方面具有最大的科学性和灵活性。
以TILOS为例,TILOS由一个独立的董事会管理,董事会由外部专家委员会和内部专家委员会共同组成。外部专家包括该领域的顶尖专家、商业领袖、当地社区技术或数据安全专家、项目评估和伦理方面的专家等,内部专家则主要包括各部门技术主管。董事会定期进行项目审查和财务监督,确定项目取得成功的衡量标准,并提供战略指导。研究院通过董事会向公众发布年度报告。研究院下设4个部门,分别是研发部、外联部、教育部和成果转化部。研发部下设4个研究方向,分别是基础研究、软件开发、芯片制造和场景应用(见图2)。
/
/
启示与建议
随着中国人工智能技术的快速发展,人工智能应用已经日益成为促进地方经济发展的重要引擎。在这一过程中,政府能否提高人工智能研发与技术转移效率,高效促进产学研融合成为能否决胜未来的关键要素。中国各地方政府近年来积极推动人工智能发展,并不断探索改进运营模式,例如,北京市明确提出“五新”机制,包括实行新的运行体制,实行理事会领导下的院所长负责制,投资主体多元化、运行机制市场化、用人机制灵活的独立法人结构,有效促进了研发产出。例如,杭州之江人工智能实验室实行开放协同、混合所有制的新型科研管理方式,按照“一体、双核、多点”的架构组建,由浙江省政府、高校和阿里集团共同出资、国内外科研机构和央企、民企共同参与,目前已经取得了一批具有影响力的重大共性技术成果。
但总体而言,当前中国人工智能新型研发机构在实际运行期间仍然存在不足,研发效率和技术转移效率不高,研发端与应用端未能充分融合,在国家创新体系中的定位不明确,国家对实验室的财政支持机制尚不健全,部分实验室的财政支持力度不足,研发运营模式中很多细节问题有待深入研究。此外,技术人才与管理人才之间知识体系的鸿沟,导致团队创新效率不足。综合上文分析,研提建议如下:
(1)充分发挥政府统筹协调作用。
美国NSF国家人工智能研究院由NSF与美国国家标准与技术研究院(NIST)、农业部、教育部等政府机构合作,在组建阶段充分发挥了政府的协同作用。前期的领域选择与研发组织及运营模式中,其充分发挥了政府的统筹协调作用,开创了一种全新的研发组织与运营模式,不仅有效汇集了美国国内乃至全球的顶尖研究人才与团队,还为其提供了良好的创新生态环境,极大地提高了研发创新的效率和活力。为了在本轮人工智能技术革命中继续保持领先地位,中国新型人工智能研发机构应进一步开放资金与项目,吸纳国内乃至全球顶尖人才,壮大人工智能研发力量“正规军”。中国政府应在新型研究机构的研究领域、组织架构、商业模式、管理与监管框架等方面发挥统筹协调作用,组织学术界、产业界专家进行广泛认证与研究,形成长期的研讨论证机制。深入研究如何促进新型研发机构参照企业方式设计管理与监管框架,以提高研发效率,促进研发端与应用端衔接。
(2)支持建立开放协作的产业生态,研发与应用端融合,加快迭代速度。
美国NSF国家人工智能研究院是一个开放的产业生态,以一所高校为核心,由4~5所高校共建,大中小企业、地方政府、场景应用机构共同构成了完整的创新生态链,使研发与应用端得以实时高效进行信息沟通,加速了技术迭代。近年来中国积极推动新型人工智能研发机构建设,并已经取得积极成效,但与地方整体产业融合还不够深入。应进一步支持新型研发机构建立协作的产业生态,提高其产业协同能力。缩短研发与市场的距离,把市场端和用户端纳入研发环节,例如,加强研发机构与地方政府、人工智能企业和社区等不同类型组织的合作,鼓励其尝试采用公私共建、多元投资、跨学科和市场化运营等机制,加快技术迭代速度,将其打造成带动区域人工智能创新发展的枢纽。
(3)帮助企业培育初期市场,减少企业创新的市场不确定性。
新技术发展存在一定的规律,特别是以软件为主的人工智能研发,在其发展初期需要市场给予其应用并进行技术迭代的机会。从技术发展周期来看,高科技产品在进入市场过程中遭遇的最大障碍是能否跨越16%市场占有率的鸿沟,其中从0到2.5%是技术不断升级迭代的关键阶段,对产学研的融合与衔接有较高的要求。美国NSF国家人工智能研究院在创新生态系统中嵌入了终端用户,从一定程度上解决了技术迭代问题。中国政府可以在这一特殊阶段发挥作用,帮助企业解决技术转移过程中遇到的早期创新者市场问题,例如,设立“早期市场计划”提供专项创新资金,发布面向新兴技术创新产品的公共采购政策,为应用基础研究的技术产品创建最初的市场,帮助其越过技术与市场之间的鸿沟。
作者:张东
中国科学技术信息研究所,北京 100038
来源:《全球科技经济瞭望》 2024年4月第39卷 第4期
推荐阅读 >

