科情智库
科研诚信是从事科研活动的基本准则,也是科学事业保持创新发展的先决条件。中国一直重视科研诚信建设,尤其是2018年以来加强了科研诚信建设的顶层设计和具体调查处理规则建设。党的二十大对科技强国建设等一系列战略目标进一步给予了重点强调并做出新的重要部署,科研诚信不仅是科技创新的重要基石,更是实现高水平科技自立自强和建设创新型国家的重要保障。
高校作为国家推进科技创新的主力军,是加强科研诚信建设的第一责任主体,在加强科研诚信建设方面责任重大。虽然中国高校也在积极推进科研诚信的宣传与教育,但是仍存在不充分、不全面的问题。在国际上,围绕科研诚信治理主要形成了美国路径和欧洲路径。美国作为科技创新强国,其高校很重视科研诚信的宣传教育,荷兰作为欧洲主要科技强国之一,其高校在科研诚信的宣传教育方面也有值得借鉴之处。因此,本文在美洲和欧洲国家中选取具有代表性的国家——美国与荷兰作为调研对象,并与中国进行对比分析,从高校官网收集整理其科研诚信宣传教育信息,在对比分析的基础上得出值得借鉴的经验,并针对中国高校科研诚信网络宣传教育的不足之处提出有针对性的建议。
/
/
研究框架设计
1.1 研究思路
科研诚信网络宣传教育是指通过互联网平台进行的一系列宣传和教育活动,旨在提升科研人员和公众对科研诚信的认识和理解,强化科研诚信意识,营造良好的科研环境。活动主要包括:发布科研诚信相关的政策、规则和指导原则,宣传科研诚信的典范榜样,披曝学术不端行为的案例,以及提供科研诚信教育和培训资源等。高校官网是各高校对外宣传的门户,也是高校开展科研诚信宣传教育的重要阵地。高校官网科研诚信宣传的教育内容在一定程度上反映了高校科研诚信宣传教育工作的效果,因此,本文从网络宣传教育的视角对中美荷一流高校科研诚信宣传教育现状进行调研并对比分析。首先,利用文献调研法了解相关研究现状,奠定理论基础及分析框架;其次,通过网络调研法,获取相关高校科研诚信网站宣传教育信息;最后,采用内容分析法,梳理调研所获取的信息,并进行分析归纳,凝练对比分析结论。
1.2 调研对象
本文选择中美荷三国具有代表性的一流高校开展调研,以研究其各自官网在科研诚信宣传教育方面的特点和优势。原因有以下几点:对中国自身的情况和国外典型国家进行比较研究,美国是最早开始重视科研诚信问题的国家,具有典型性。荷兰的科研诚信建设与学术不端治理经验值得研究借鉴,在科研诚信领域具有系统性的规范和成熟的处理机制,一是荷兰通过国家层面的立法,制定了《荷兰学术实践行为准则》等政策,确立了科研诚信的基本原则和标准,为科研人员提供了明确的指导和行为规范;二是荷兰的大学普遍建立了专门的科研诚信咨询和调查机构,确保科研诚信问题能够得到及时和有效的解决;三是荷兰在处理学术不端案件时,展现了高度的透明度和公开性,尤其是震惊世界的斯塔佩尔案例的调查处理,体现了荷兰在科研诚信建设上的严谨态度和高效机制,为他国提供了宝贵的借鉴经验。
本文借鉴了前期研究的调研思路,综合采用2023年U.S.News世界大学排行榜中国家排名和学科排名的数据,分别选取中美荷三国在U.S.News45个学科中排名第一位的高校作为调研对象,去重后共得到39所高校。其中,中国高校14所:清华大学、北京大学、上海交通大学、复旦大学、华中科技大学、中山大学、中国科学院大学、西安交通大学、同济大学、北京师范大学、中国农业大学、中国地质大学(武汉)、深圳大学、南方科技大学;美国高校16所:哈佛大学、麻省理工学院、普林斯顿大学、斯坦福大学、加州大学伯克利分校、加州大学戴维斯分校、加州大学圣迭戈分校、加州理工学院、卡耐基梅隆大学、乔治亚理工学院、田纳西大学、密歇根州立大学、马萨诸塞大学、普渡大学、哥伦比亚大学、德州农工大学;荷兰高校9所:阿姆斯特丹大学、乌得勒支大学、瓦赫宁根大学、莱顿大学、代尔夫特理工大学、伊拉斯姆斯大学、埃因霍芬理工大学、拉德堡德大学、格罗宁根大学。
1.3 信息来源
本文信息来源于各高校官网的公开信息,具体检索策略为:首先,在高校官网进行浏览检索和主题检索,对初步获取的内容进行人工判断与选择,剔除与科研诚信宣传教育无关的信息。其次,在搜索引擎中以“科研诚信+某高校”为关键词进行检索,如“科研诚信+清华大学”“research integrity+ Stanford University”等。最后,在数据库中以相同方式进行检索以作为补充。在实际检索过程中使用到的与“科研诚信”相关的中英文关键词还有“学术诚信”“科研不端”“学术不端”“科技伦理”“学术道德”“research misconduct”“academic integrity”“academic misconduct”“scientific integrity”“research ethics”等。调研时间为2023年7月20日—10月20日。多轮检索后,将调研获取的信息进行汇总、整理与分析。
/
/
研究结果
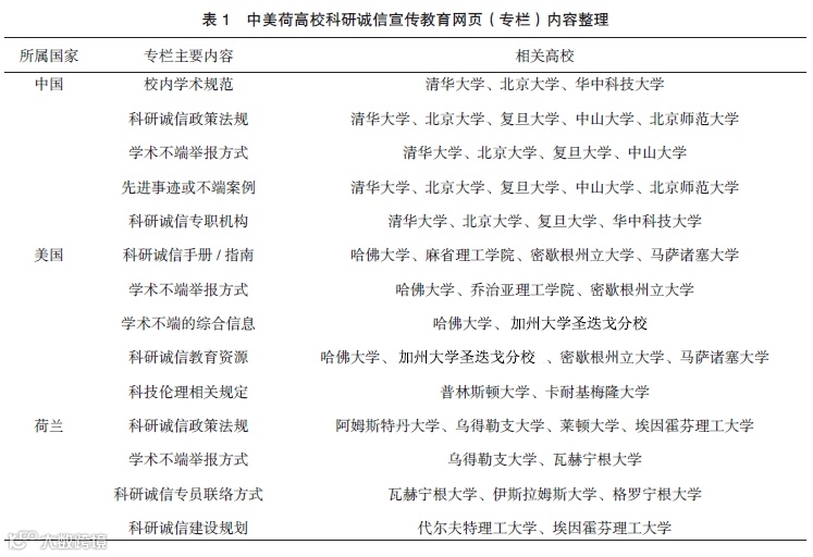
2.1 中美荷高校大多设有科研诚信宣传教育网页(专栏)
调研发现,39所高校中有22所设立了科研诚信宣传教育的网页(专栏),其中美国8所,荷兰8所,中国6所,具体内容见表1。中国高校科研诚信网页(专栏)的名称基本为“学风建设”,栏目内容设置也大致相同,大多包含组织机构、政策制度和规范手册等内容,部分高校制定了本校的科研诚信政策。美国高校科研诚信网页(专栏)内容栏目标题设置不同,公开的政策文件也不同,例如,哈佛大学科研诚信网页(专栏)重点提供了科研诚信教育资源和学术不端举报与申诉方式,而普林斯顿大学科研诚信网页(专栏)更注重从科技伦理的角度强调受试者保护、生物危害防护等问题。美国基本上每所高校都制定了适合本校的科研诚信守则和学术不端查处流程。荷兰不同高校科研诚信网页(专栏)的名称虽然不尽相同,但具体的页面和栏目设置基本相同,其具有两个突出特点,一是特别重视对学术不端的举报和对举报人的保护,二是每所高校都公布了《荷兰科研诚信守则》(The Netherlands Code of Conduct for Research Integrity)这一国家层面的政策。
2.2 美国高校科研诚信宣传教育信息多元且易获取
美国高校除了在科研诚信网页(专栏)宣传科研诚信外,还在二级学院、图书馆等多个部门网页公布科研诚信手册、负责任研究等内容,且页面之间建立超链接,既可以链接到兄弟院校的科研诚信教育资源,也可以链接到美国科研诚信办公室等国家层面的科研诚信宣传网页。以哈佛大学为例,其学术诚信与学生行为办公室官网不仅公布了学术不端举报申诉的方式,还提供了近几年处理案例统计情况,并链接了大量科研诚信教育资源;其副教务长办公室官网对研究数据管理、科研诚信和研究开放性等做出了详细的规定;其艺术与科学学院官网提供了大量负责任研究材料,并设立了博士后科研诚信教育资源模块;其图书馆主页提供了预防剽窃课程、文献引用指南等教学信息;其暑期学校(Harvard summer school)官网还明确指出违反科研诚信的行为将受到审查和纪律处分。中国高校除了在学风建设网页(专栏)公开科研诚信宣传教育内容外,相关信息较少且分布零散,多见于信息公开网、科研院和社会科学部网页,且通常与项目管理、基金申报等其他事务信息混在一起,不便于师生检索与获取。荷兰高校的科研诚信相关信息基本公布在其科研诚信网页(专栏),其他校内相关部门网页对科研诚信的宣传教育则较少。
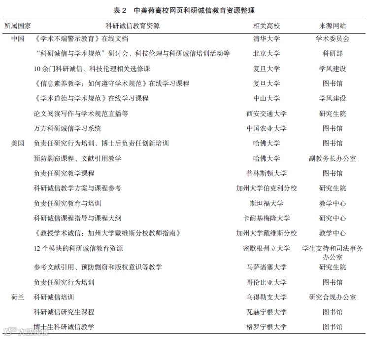
2.3 中美荷高校官网科研诚信教育资源差异较大
对中美荷高校网站科研诚信教育资源进行整理后发现,不同国家高校网站公布的科研诚信教育资源呈现不同的特点(见表2)。中国高校提供的科研诚信教育资源主要有三大类,一是研究生院等开设的科研诚信与科技伦理选修课,如复旦大学根据不同专业特色、依托不同院系开设了“医学科研道德概论”“信息科学学术规范和职业伦理”等10余门选修课;二是学校组织的科研诚信研讨会等培训活动,如北京大学面向教职工组织的“科技伦理与科研诚信培训”活动,截至2023年5月18日已连续举办35期;三是图书馆提供的科研诚信教学服务,如中国农业大学图书馆提供的“万方科研诚信学习系统”,包含学术不端案例库、科研诚信法规库等内容。美国高校网页提供的科研诚信教育资源更注重负责任研究与创新教育培训,在网页上通常会标注国家层面和校级层面提供的不同类型的培训资源,明确表示如果研究人员想要获得基金资助,则必须先接受培训,如加州大学戴维斯分校和哥伦比亚大学规定受资助者必须参加负责任研究培训,且必须通过考核获得证书后才能开展后续研究。斯坦福大学则更进一步地规定本科生、研究生和博士后人员必须在不同阶段完成负责任研究培训,且所有获得美国国家基金会资助的人员必须至少每三年完成一次考核。美国高校网页科研诚信教育资源的另一显著特点是,除了为学生提供丰富的教育资源之外,还为教师提供了大量的科研诚信教学提纲与教学材料,如加州大学伯克利分校和卡耐基梅隆大学均为教师提供了科研诚信教学指导与课程参考,后者还与计算机学院合作,开发了约40个课时的科研诚信课程供教师参考使用。荷兰高校在网页上公开的科研诚信教育资源较少。
2.4 中美荷高校科研诚信宣传教育侧重点不同
中国高校较为重视学术规范方面的宣传教育,宣传教育内容基本为国家的政策法令和校内的规章制度,涉及科技伦理方面的宣传教育较少。美国高校不仅重视学术荣誉制度、行为准则和学术规范方面的教育,而且更加重视负责任研究、科技伦理、生物实验安全和数据安全等方面的宣传教育。尤其是在基金资助方面,强制性要求受助者必须接受相关教育,考核通过并取得合格证书后方可获得资助。此外,美国高校对新兴科技带来的科技伦理挑战反应速度较快,如哈佛大学和哥伦比亚大学就对ChatGPT的使用做出了规定与说明,提醒学生禁止将ChatGPT生成的内容作为自己的作品,或提交有ChatGPT署名的论文/代码,否则将以学术不端行为处理。荷兰高校则十分重视与学术不端行为举报的宣传,几乎每所高校的科研诚信专栏中都醒目地标出了举报途径和查处流程。
2.5 中美荷高校科研诚信负责机构有专兼职的差异
本文对科研诚信负责机构进行整理后发现,虽然中美荷各高校都设立了科研诚信负责机构,但存在专兼职差异(见表3)。中国和美国的高校既有专职机构也有兼职机构,荷兰高校几乎全部为专职机构。具体而言,中国高校科研诚信负责机构数量最多的是学术委员会,其次为学风建设委员会/学风建设领导小组。前者基本为兼职机构,通常下设学术道德专家委员会专项负责科研诚信建设,后者大多为新近成立的专职机构。如华中科技大学学术委员会下设学术道德监督委员会和学术诚信申诉委员会,专项负责学术道德宣传、学术不端行为举报和调查等。中山大学的学术建设委员会为2019年机构调整后设立。此外,中国农业大学和中国地质大学(武汉)也在2021年12月前后成立了“科研诚信部”和“学术诚信与科技伦理委员会”。美国高校的科研诚信负责机构较为分散,也可以分为兼职和专职两种类型。兼职类型如(副)校长办公室、研究政策办公室等,除了负责科研诚信事宜之外,还负责高校其他方面事务。专职类型如科研诚信委员会、学术诚信与学生行为办公室、科研诚信与保障办公室、研究合规与诚信办公室等,虽然名称不同,但是负责的事务基本相同,如密歇根州立大学的科研诚信委员会和哥伦比亚大学的研究合规与诚信办公室均专职负责科研诚信工作。与中国和美国不同的是,荷兰高校的科研诚信工作全部由学术诚信委员会负责,虽然不同高校的学术诚信委员会可能下设不同的专家委员会,但是对学术不端案件的最终裁定权等由学术诚信委员会负责。
2.6 美国、荷兰高校设有科研诚信专员岗,中国高校欠缺
美国、荷兰高校普遍设立了科研诚信专员(Research Integrity Officer)制度。本文调研的高校中,16所美国高校普遍设立了科研诚信专员职位,并在网页上公开了办公电话或电子邮件。如哈佛大学副教务长办公室列出了首席合规官(Chief Research Compliance Officer)的姓名与联系方式,以及各个学院科研诚信专员的联系方式;加州大学伯克利分校校长办公室进一步列出了加州大学各个分校科研诚信专员的姓名与联系方式;密歇根州立大学不仅设立了科研诚信专员,还设立了科研诚信协调员(Research Integrity Coordinator)。荷兰高校在科研诚信专员制度的基础上,设立了诚信保密顾问(Confidential Advisers/Counsellor),其职责是当某人怀疑校内师生可能存在学术不端行为时,可以与诚信保密顾问取得联系,后者在完全保密的原则上提供咨询意见,并告知投诉人应当遵循的举报途径和程序。诚信保密顾问独立于学术诚信委员会,将与举报人一并评估学术不端事件的严重程度,并决定是否向学术诚信委员会提交举报。在科研诚信专职人员方面做得比较出色的是莱顿大学和伊拉斯姆斯大学,后者同时设立了科研诚信保密顾问、科研诚信协调员和教师科研诚信协调员(Faculty Research Integrity Coordinator)3个类别的职位,指定该校2名教授共同担任保密顾问,并明确了科研诚信协调员的职责,即对科研人员和博士生进行科研诚信培训,持续关注科研诚信的行政管理工作、论文查重以及伦理研究咨询等。科研诚信专员、保密顾问和协调员等多名人员与学术诚信委员会共同负责校内学术不端案件的受理查处、科研诚信的教育培训。与美国和荷兰高校相比,中国高校尚未普遍设立科研诚信专员职位,本次调研的高校中只有中国农业大学公开了科研诚信联络人员的姓名与联系方式(但仍然为兼职岗位)。
2.7 美国、荷兰高校举报方式多元化,重视举报人
个人隐私根据调研结果可以得出,中美荷高校公布的学术不端举报途径呈现不同特点:中国高校的学术不端举报方式较为单一,美国与荷兰高校的举报方式较为多元化,且重视保护举报人的个人隐私与合法权益。具体而言,中国高校大多公布了学术不端行为的举报方式,但基本仅列有举报电话或邮箱,缺少举报受理范围、举报须知和处理流程等关键信息。除了举报电话和邮箱之外,美国高校普遍提供在线举报的方式,举报人可以直接点击链接在线填写举报信息,如哈佛大学学术诚信与学生行为办公室官网提供的“Academic Integrity Reporting Form”链接,包含基本信息、涉案人员、补充信息和支撑文件4个部分,个人隐私可以选填,案件描述等为必填。同时,由于科研诚信专员的普遍设置,美国高校中对于学术不端行为的举报还可以直接联系专职人员。荷兰高校在科研诚信专栏醒目位置标出了学术不端举报的方式、联系人以及对举报人的保密政策,并且举报人还可以直接联系所在学院的科研诚信协调员、保密顾问等人员,既丰富了举报渠道,又保证了举报人的隐私与合法权益。
2.8 中美荷高校缺乏对本校学术不端案件的具体披露
调研结果表明,中美荷高校均未公开本校涉学术不端案件人员、调查经过和处理结果等信息,只有极少数高校网站简略提及了本校案件,如《复旦大学2019年科学道德和学风建设工作总结》中简要公布了当年研究生论文剽窃案件的查处结果,北京师范大学在2021年学术委员会年度报告中披露“校学术委员会共受理科研失信行为举报案件7起”,但并未披露其他详细信息。哈佛大学和加州大学圣迭戈分校分别以图表形式简要公布了近些年受理的学术不端案件处理情况,同样也未给出详细信息。荷兰高校网站中未提及任何学术不端案件查处信息。虽然中美荷高校都缺少对本校学术不端案件的详细披露,但有部分中国高校在科研诚信专栏提供了其他高校学术不端典型案例以作为警示教育,同时公开了学风建设优秀科学家事迹等作为正面宣传。如清华大学在学术不端警示教育专栏转发了《国家自然科学基金委员会监督委员会2018年查处的不端行为案件处理决定》,北京大学在科研诚信与学术规范平台公开了国内外著名学术不端案例,北京师范大学在学风建设专栏公布了优秀科学家和优秀团队的事迹。
/
/
中国高校科研诚信的网络宣传教育的建议
本文通过调研并对比分析39所中美荷世界一流高校科研诚信网页宣传教育信息,得出结论,中美荷高校在科研诚信网络宣传教育方面各有特色,具有值得相互借鉴之处。已有研究指出,高校官网是科研诚信宣传教育的重要平台,网络宣传具有及时性、互动性和广泛性等特性,使得科研诚信教育能够迅速响应新的科研挑战和问题,如新兴的科技伦理问题、AI使用问题等,确保科研诚信教育内容的时效性和专指性。通过网络宣传教育,为师生提供一站式的科研诚信学习平台,有效地促进了科研诚信知识的传播和内化,不仅能够扩大科研诚信教育的覆盖范围,还能够提高教育的质量和效果,对于构建风清气正的科研文化环境至关重要。因此,结合已有研究并根据上文对比分析的结果,针对中国高校科研诚信的网络宣传教育提出以下具体完善建议。
3.1 加强科研诚信网页(专栏)建设
由上文的比较分析可知,设置科研诚信网页(专栏)是中美荷多数世界一流高校的基本做法,部分典型高校不仅专栏内容丰富,而且链接了全文或者其他重要资源,便于师生获取全面翔实的科研诚信相关信息。因此,中国高校在推进科研诚信建设中应高度重视科研诚信网页(专栏)的建设,未设立科研诚信专栏的高校应加快设立科研诚信、学风建设等专门网页,详细介绍国家的科研诚信政策、校内的学术规范制度和学术不端行为的查处流程以及举报的详细方式等,便于校内师生及时准确地了解相关信息;已经设立科研诚信专栏的高校应重视栏目内容的及时更新,并在适当的情况下公开校内科研诚信建设推进情况与学术不端案例的处理惩戒情况,如复旦大学学风建设专栏发布的《科学道德和学风建设工作总结》。
3.2 开创校院多部门共同进行科研诚信网络宣传的新局面
美国高校不仅通过网页(专栏)提供丰富的科研诚信宣传教育内容,其下设的各学院依据自身特点也提供更为翔实的教育资源模块与实施方案。中国高校也需要多部门齐抓共管,通过各自的网页全方位开展科研诚信的宣传教育。在校科研诚信网页(专栏)之外,与科研诚信建设相关的校内二级单位网页上也应该设置科研诚信板块进行科研诚信内容的宣传,并相互建立链接,便于师生查阅。例如,在高校的图书馆主页可以提供涉及文献引用、预防剽窃等方面的科研诚信宣传内容;在科技处官方网页也可以提供项目申请者应遵守的科研诚信内容;在研究生院网页可以提供校内开设的科研诚信课程信息,以及对每年本硕博的新生按梯度分别设置科研诚信入学教育专题模块等。根据二级单位的不同工作业务,有针对性地设置不同的科研诚信内容。
3.3 创新高校官网科研诚信宣传教育新形式
本文调研发现,中美荷高校在利用新媒体开展丰富多彩的科研诚信宣传教育方面有待提升。虽然近年中国高校在科研诚信宣传教育实践方面做出了很多探索与努力,如开展“学术诚信周”活动等,但大多流于形式,实际效果有限。基于此,建议中国高校扩大科研诚信教育覆盖范围,根据本校的实际能力和专业特色,举办具有师生参与感的活动,进一步丰富科研诚信教育的方式、方法。例如,开设政法专业的高校可以设立学术不端案件模拟法庭,或针对某一学术不端案件的判罚结果进行法理分析;开设新闻传播专业的高校可以组织科研诚信先进事迹宣传报道,以校内刊物的形式向师生发放;艺术院校可以通过绘画、短视频和书法作品等形式开展科研诚信教育宣传展览;医学院校可以通过实地调研、面对面访谈等形式,开展知情同意、受试者保护等医学伦理教育。以多种形式提升师生参与科研诚信教育的积极性,营造浓厚的校园科研诚信文化氛围。
3.4 强化负责任研究和科技伦理教育
从调研对比可以看出,当前中国高校官网科研诚信宣传教育的主要方向还是学术不端行为的预防与惩戒,对于科研活动中“应当怎么做”的问题阐述的较为明确,但是对于“应不应该做”的问题鲜有提及。现阶段高校预防与惩戒为主的宣传教育还有待加强,应积极强化负责任研究和科技伦理教育。首先,高校管理部门等应积极主导,推动负责任研究教育的开展,通过政策文件的形式规范负责任研究教育的目标、内容、范围和模式等。其次,高校层面应开设相关课程与培训活动,一方面,在现有学术规范教育内容基础上加入科技伦理、知情同意、受试者保护、研究数据管理和人工智能伦理等新内容;另一方面,丰富教育形式,通过课堂教学、网络教学、系列讲座、角色扮演、案例分析、研讨班和工作坊等形式吸引师生参与。尤其是医学院校、工科院校等与科技伦理密切相关的高校,在新生入学/教职工入职、论文开题和项目申报等关键环节应加大教育强度。最后,中国高校可以借鉴美国高校的做法,将负责任研究和科技伦理教育与基金资助挂钩,要求研究人员提交项目申请时,出具参与相关教育培训的书面说明与佐证材料。若研究人员想要获取校内外研究经费,则须先接受教育培训,化“被动的教育”为“主动的接受”。
3.5 深化科研诚信专职机构改革,推进设立科研诚信专员岗位
中美荷很多高校都设立了负责任科研诚信建设的专职机构,美国的高校普遍设立了科研诚信专员,荷兰的高校在此基础上进一步设立了保密顾问、科研诚信协调员等。本文认为,中国高校要深化科研诚信专职机构改革,形成对科研诚信建设强有力的组织保障,可以探索性地设立科研诚信专员制度,科研诚信专员需要集科研诚信专员、科研诚信保密顾问的角色于一身,且必须为专职岗位,至少应承担以下工作职责:一是科研诚信教育宣传,积极联络校内外科研诚信教育资源,邀请专家开展科研诚信讲座、学习科研诚信国家政策制订校内规章相关文档、接受校内师生咨询等。二是学术不端案件的举报受理和调查处理,科研诚信专员应独立于各二级学院,遵循中立客观的原则,在校内学术不端案件调查程序下受理相关举报,协调各方开展调查取证并适时公布处理结果。三是科研诚信专栏的维护与更新,科研诚信专员应负责校内科研诚信专栏建设,及时更新最新国家政策,收集并公开校内外科研诚信与科技伦理教育资源等。在具体实施时,不同高校还要根据自身实际情况,设置具有本校特色的科研诚信专员制度。
3.6 拓展举报渠道,公开披露正反两方面典型案例
美国与荷兰的高校学术不端举报渠道从在线举报、电话举报、邮件举报到向科研诚信专员、协调员面对面举报等,形式十分丰富,而且举报处理流程成熟完备,注重保障当事人的隐私权益。当前中国高校需要完善多元化的举报渠道,并在确保各举报渠道持续畅通有效的情况下,注意保障当事人的合法权益。中美荷高校都缺乏对本校学术不端典型案例的详细披露,一是出于对相关人员的隐私保护,二是出于对本校声誉的保护主义,但是就反面威慑的重要性而言,应对本校学术不端案例给予适当公布。国家自然科学基金委员会、国家卫生健康委员会等部门已经集中通报了涉及高校的学术不端案例处理情况,因此高校应当避免对学术不端案例的隐瞒。鉴于以上情况,建议中国高校在加强科研诚信宣传教育时,不仅要宣传校内科研诚信的优秀案例,也应该主动公开校内学术不端典型案例,勇于“刀刃向内”,正面引导和反面震慑并存并重。高校在公布相关案例时也要注重保障当事人的隐私等各项合法权利,当案例已经过了惩戒期就应该及时撤下,以免对当事人造成额外的不利影响。
/
/
结语
高校官网是科研诚信宣传教育的重要阵地。其公布的科研诚信内容的丰富程度、形式的多样化等在很大程度上体现了其对科研诚信的重视程度,更为重要的是其便于师生及时获取科研诚信相关信息,接受正确引导,避免学术不端,并积极开展负责任的科学研究。当前中国高校的科研诚信建设还处于全面提升阶段,需要关注各种细节全方位地提升高校的科研诚信建设水平,做好高校官网的科研诚信宣传教育工作至关重要。本文分析得出,中美荷一流高校在其官网对科研诚信的宣传教育各具特色,因此在相互借鉴的原则基础上提出的针对性建议将为完善种国高校官网的科研诚信宣传教育提供有益参考。
作者:袁子晗1,曲文澜2,张红伟3
1. 首都师范大学图书馆,北京 100048;
2. 北京理工大学教育学院,北京 100081;
3. 中国农业大学情报研究中心,北京 100083
来源:《全球科技经济瞭望》 2024年9月第39卷 第9期
文章观点不代表主办机构立场。
推荐阅读 >

