一、机器人简介
19世纪后期因为麻醉的发展,外科医生可以从容地给患者做手术,20世纪中期有了腹腔镜手术。腹腔镜的手术优势就是微创,微创等同于医生的眼睛进到肚子中,用一些切割器械可以将组织分离,病变去除,手术创口基本没有什么出血。
到了21世纪进入到机器人辅助腹腔镜手术。机器人手术系统在外科手术的临床应用,使得手术的微创化程度进一步加深,克服了传统腹腔镜的不足,使微创手术更加完美。
手术机器人主要功能模块
机器人技术的发展直接推动外科手术模式产生革命性的变化,同时本身也在经历不断改良的过程。
微创外科手术机器人系统是集临床医学、生物医学工程及人工智能技术等诸多学科为一体的新型交叉研究领域,已经显示出良好的应用前景和社会价值。
目前主要的腔镜机器人包括达芬奇手术机器人、宙斯手术机器人、妙手手术机器人和香港理工大学的NSRS手术机器人。

(一) 达芬奇手术机器人
1. 达芬奇手术机器人的简介、历史背景
达芬奇手术机器人技术源于美国斯坦福研究院(SRI)和MIT等几家机构,后将技术转移出来成立了intuitive surgical公司,并发展壮大,1998年开始销售,后收购了微创手术机器人的先驱computer motion公司的Zeus(宙斯)手术机器人,目前全球范围内微创手术机器人,达芬奇一家独大。

2. 达芬奇手术机器人系统的具体构造
达芬奇手术机器人的工作原理是通过无线操作进行的外科手术,即医生坐在电脑显示屏前,通过显示屏和内窥镜仔细观察病人体内的病灶情况,然后通过机器人手中的手术刀将病灶精确切除(或修复)。

达芬奇手术机器人由三个部分组成:一是医生控制系统,即主刀医生操作控制台;二是机械臂系统;三是高性能的视觉系统。其中机器 人手臂的"内手腕"系统能提供 7 个自由度的活动范围,即常规器械的5个自由度和关节腕左右、上 下方向的 2 个自由度。
达芬奇的四条机械臂
3. 达芬奇手术机器人的技术特点
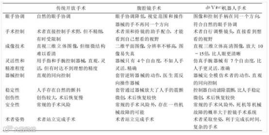
下图是传统开放手术、传统腹腔镜手术和腹腔镜手术机器人对比图。

4. 达芬奇系统申请的专利
达芬奇系统申请的专利主要集中在以下几个方面:
手机械臂设计技术,微小手术器械设计,主从控制策略,三维立体视觉,人机工效学。据不完全统计,达芬奇系统申请相关专利高达700余项,几乎覆盖了外科手术机器人的全部技术保护点,这也奠定了直觉外科机器人公司稳固的垄断地位。
二.AESOP系列外科手术机器人
1994年,美国computer motion公司研发出首个获得FDA认证并用于实际临床外科手术的机器人系统。该系统通过一条具有6个自主度的机械手臂来代替护士调整腹腔镜腔内位姿,以获得稳定的腔内手术场景图像。
三、宙斯手术机器人
在AESOP系列外科手术及机器人系统的基础上,computer motion公司推出了具备更高手术精度的外科手术机器人系统ZEUS。ZEUS为第一代真正意义上的主从遥操作外科机器人系统。2003年,Intuitive Surgical和Computer Motion公司合并后,Zeus系统不再生产。
四、妙手手术机器人
“妙手”是类似于达芬奇的主从式腔镜手术机器人,隶属国家863计划资助项目,主要研发团队来自天津大学。该系统包括主操作手、从操作手、图像系统、控制系统、各种手术器械和其他辅助器械,可以在医生控制下完成切割、分离、剥离、缝合、打结等手术操作。
妙手手术机器人对医生而言主要有以下几方面的价值:
1. 手术舒适度提高,医生可以坐姿执行腹腔镜手术,手臂处于充分支撑,且手部抖动也会被适当减弱,避免疲劳;
2. 成像效果好,相较传统的腹腔镜手术需根据视野内物体形变判断距离,机械臂末端的摄像头带来的直观视觉效果更为准确;
3. 机械臂灵活,反馈率高,延迟微弱,可以完成各种复杂的动作,且活动范围所受的限制小于人手。
根据天津大学机械学院院长王树新的介绍,妙手在三个方面实现了重要突破:
1. 运用了微创手术器械多自由度丝传动解耦设计技术,解决了运动耦合问题,固定、防滑、防松,更有利于精度保持;
2. 实现了从操作手的可重构布局原理与实现技术,使机器人的“胳膊”更轻,更适应手术的需要;
3. 运用系统异体同构控制模型构建技术,解决了立体视觉环境下手-眼-器械运动的一致性。进入人体内部的探视镜头突破了人眼的极限,可以将手术视野放大数倍甚至数十倍。医生只需通过计算机遥控,就能进行需要往常多人才能完成的手术。
即使机器人手术系统已经在全球迅速广泛普及,但其仍有一些有待解决的问题。如触觉反馈缺乏,手术医生只能通过视觉信息反馈弥补触觉反馈的不足,这就要求医生必须经过专业培训和熟悉操作过程;另一个,设备体积庞大,系统安装较长、调试复杂,如果在使用过程中发生各种可能的机电故障,则需要及时改成常规手术继续进行;术前系统准备及术中更换器械操作时间会较长,需要机器人手术医疗小组与机器人系统长期磨合。
二、展望
机器人手术的外科运用对传统手术操作进行了革新,并将会成为主流。虽然进口机器人手术系统的昂贵价格限制了其在国内的广泛发展,但从卫生经济学角度看,机器人手术的精确性使患者术后恢复较快,能够早日投入工作。
目前国内做手术机器人的高校主要由天津大学、哈尔滨工业大学和上海交通大学,在微创手术机器人方面卓有成效,北京航空航天大学在骨科机器人和脑科机器人方面做出很大的贡献。
公司做科研的体制和学校做科研的体制大有不同,公司有明确的目的和方法做一个产品,学校的科研是比较前沿,但是离产品很遥远,我们期盼产学研结合,加快推进手术机器人的发展。

作者:陈静,清华大学在读博士,从药学到政策研究再到生物医学工程。

【往期精彩回顾】
【实录】国内第一台手术机器人是如何炼成的?天智航董事长干货实录

