点击蓝字关注↑↑↑,回复【早报】每天领取医疗行业前沿报告

导语:
上篇,我们聊到了心脏支架领域的奋进者—赛诺医疗,今天我们来聊聊主动脉介入领域的国产龙头—心脉医疗。主动脉疾病主要包括主动脉夹层和主动脉瘤,患病死亡率较高,腔内介入治疗优势较多,近年来发展也非常迅速,越来越受到临床医生和患者的认可。主动脉覆膜支架则是主动脉疾病治疗中经常使用的介入医疗器械。今天要聊的心脉医疗就是深耕在这领域的国产龙头,凭借着不断的技术创新,也在上演着进口替代的故事。
一、公司深耕于主动脉血管介入领域
上海微创心脉医疗科技股份有限公司(简称:心脉医疗)是微创医疗科学有限公司旗下的子公司之一,成立于2012年,公司致力于主动脉及外周血管介入医疗器械的研发、制造和销售,主营产品包括主动脉覆膜支架系统、术中支架系统、外周血管支架系统、外周血管球囊扩张导管等产品。
公司产品广泛用于国内三甲医院,且出口至南美及亚洲其他国家和地区。截至2019年3月31日,公司拥有已授权的境内外专利86项,其中境内发明专利43项、境外发明专利25项。


二、核心产品自主研发
目前,公司主要有9款核心产品,分为主动脉介入类和外周血管介入类。公司核心产品的技术均为自主研发,多个产品实现中国第一甚至全球第一。

在国产主动脉介入器械市场中,心脉医疗位列第一。根据Frost & Sullivan研究报告数据,按照产品应用的手术量排名,2018年国内主动脉腔内介入市场上,心脉医疗仅次于美敦力,排在第二位。随着近几年国家对国产高端医疗器械的扶持,公司的创新能力也不断增强,不断凭借技术创新驱动进口替代。

公司胸主动脉覆膜支架系统具体产品包括Hercules LowProfile直管型覆膜支架及输送系统和Castor分支型主动脉覆膜支架及输送系统等;腹主动脉覆膜支架系统具体产品包括 Hercules 分叉型覆膜支架及输送系统、Aegis分叉型大动脉覆膜支架及输送系统和 Minos 腹主动脉覆膜支架及输送系统等,术中支架类产品主要是 CRONUS 术中支架系统。
公司在主动脉介入器械领域解决了覆膜支架一体化释放、覆膜支架精准释放、小直径(LowProfile)安装工艺等核心技术难题,并成功研发了支架抛光、药物涂层、亲水涂层等多项核心工艺。

公司外周血管介入领域主要产品包括外周血管支架系统(CROWNUS 外周血管支架系统)和外周血管球囊扩张导管(Reewarm 外周球囊扩张导管),主要用于治疗外周血管的狭窄或闭塞性病变的扩张。其中CROWNUS外周血管支架系统的端部直杆连接设计增强了支架轴向的稳定性,避免了支架短缩的问题;采用独特的“V形”开环设计,产品柔顺性强,更贴合血管形态;同时独特的输送器结构有效提升了产品释放定位性。

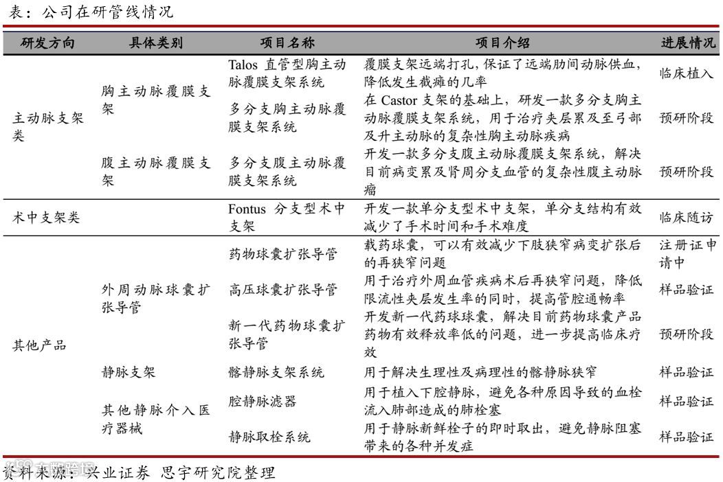
公司在研产品管线主要聚焦主动脉介入领域和外周血管介入领域,主要在研产品有Talos直管型胸主动脉覆膜支架系统、多分支胸主动脉覆膜支架系统、多分支腹主动脉覆膜支架系统、Fontus分支型术中支架、药物球囊扩张导管、高压球囊扩张导管及新一代药物球囊扩张导管、髂静脉支架系统、腔静脉滤器和静脉取栓系统。

三、公司近三年业绩增长强劲
2018年公司实现收入2.31亿元,同比增长40.0%;实现归母净利润0.91亿元,同比增长43.0%,业绩增长强劲。

公司主动脉支架类产品贡献了主要收入及毛利,其2018年收入和毛利占比分别为81.6%和82.3%。

四、主要竞争对手分析
公司主要聚焦于主动脉及外周血管介入医疗器械领域,行业内主要竞争对手包括外资的美敦力、戈尔、库克,以及国产品牌先建科技。
1)美敦力,创立于1949年,总部位于美国明尼苏达州明尼阿波利斯市。主要下辖心脏血管业务集团、恢复性疗法业务集团、微创治疗业务集团、糖尿病业务集团。美敦力业务范围广泛,覆盖主动脉及外周血管介入、心脏节律及心衰、冠脉及结构性心脏病、神经调控、神经血管、骨科、脊柱、外科技术等诸多领域。截至2018年4月27日,美敦力拥有超过86,000名员工,服务客户遍及全球150 多个国家。2018财年,美敦力实现收入299.53亿美元,同比增长0.82%,实现归母净利润31.04亿美元,同比下降22.94%。
2)先健科技,成立于2006年,主要从事心血管及外周血管疾病等介入医疗器械的开发、制造及销售,覆盖结构性心脏病业务、主动脉及外周血管病业务、起搏电生理业务三大领域,产品销往亚洲、北美洲、南美洲及欧洲等地区。2018年,先健科技实现收入5.93亿元,同比增长27.28%,实现净利润1.21亿元,同比下降25.93%。

五、主要风险分析
公司所处的主动脉及外周血管介入医疗器械领域是国内医疗器械行业发展较快的领域之一,行业竞争也日趋激烈。除了强劲的外资,如美敦力、戈尔、库克的竞争,还面临国产品牌的激烈竞争。如果未来公司不能在产品研发、质量管理、营销渠道等方面保持竞争优势,或其他公司改变市场战略,采取降价、收购等手段抢占市场,可能会对公司的市场份额、毛利率等方面产生不利影响。
除此之外,由于公司的核心产品属于高值医用耗材,目前国内医院主要通过省级采购平台进行采购。省级采购平台负责接受国内医用耗材生产企业和进口医用耗材国内总代理商的产品申报或直接投标,并对其进行资质审核或产品评审,最终确定采购平台中的挂网(或中标)品种和价格。公司在参考终端价格的基础上制订自身的出厂销售价格,虽然目前产品销售价格相对稳定,毛利率一直保持在77%以上,但未来随着竞争的加剧,以及国家相关政策对高值医用耗材控费的要求,公司也可能面临产品市场价格下降、毛利率下降等风险。
- END -
作者 Alex | 编辑 王卓逸 | 排版 墨非
- 推荐阅读 -
科创板医械潜力新星(二)| 贝斯达医疗:国产MRI龙头
行业 | 美敦力、强生等医械巨头的百亿R&D费用砸向了哪里?
行业 | FDA:讲真!内窥镜比你想象中还要脏!奥林巴斯,富士影像被点名
行业 | “小而美”的微创医械企业:CONMED康美
关注思宇医械观察,点击名片页右上角“···”
置顶公众号,拒绝漏掉好文章!
项目合作请添加思宇负责人微信
进行深入交流
联系人:Tara
电话 : 13120182839(同微信)
邮箱:tjiang@suribot.com
Suribot医疗机器人社群
学习知识、自我提升、拓展资源
直接添加管理员微信:koi_518
请注明:单位名称-职业-技术方向
详情链接:医疗机器人社群招募

精彩回顾
▌投融资
▌热门行研
康复外骨骼 | 微流控 | 医药冷链 | 临床质谱 | 基因测序 | 康复机器人 | 医生集团 | 听力辅具 | 心电监护仪 | 信息化医疗 | 数字PCR | 家用医械 | 智慧医疗 | 激光美容 | 人工智能 | 液体活检 | 医疗器械融资租赁 | 医院管理集团 | 宠物医疗 | 眼病诊疗 | 骨内植入物螺钉 | 儿童医疗器械 | 记忆合金 | 康复医疗机构 | 心脏瓣膜 | 儿童口腔门诊 | 血糖监测 | 肺癌 | 再生医学 | 血液透析 | 心脏起搏器 | 麻醉机 | 先心病封堵器 | 临床决策支持系统 | 外周血管 | 放疗技术 | 心血管支架 | 超声诊断
▌思宇访谈
泰格捷通 | 致众科技 | 迈迪思创 | 北航生医 | 波士顿大学 | 天智航张送根 | 医用机器人创新中心 | 郑诚功教授 | 汇通医疗 | 术锐机器人


