
【课件分享】数字化计量—低碳供热城镇
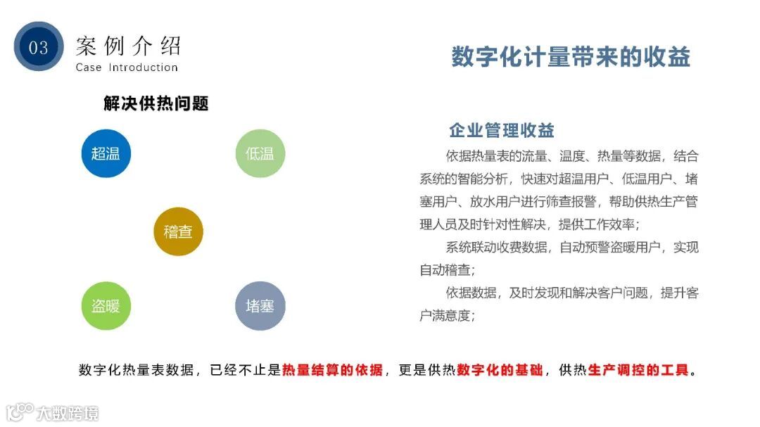
减少能源消耗,降低碳排放,实现节能环保。企业提升运营管理水平,提高工作服务效率,解决居民个性化供热需求,降低运营成本。居民获得自主行为节能的动力,满足个性化供热需要,提高幸福指数,数字化热量表数据,已经不止是热量结算的依据,更是供热数字化的基础,供热生产调控的工具。
2022年7月,于山东省威海市,在由绿色供热|环球表计媒体主办的“第十一届绿色供热国际论坛暨展览会”上,威海市天罡仪表股份有限公司供热事业部项目经理作了“数字化计量—低碳供热城镇”的主题演讲。

下面一起来看看郑经理的演讲课件。






















以上就是郑经理在“第十一届绿色供热国际论坛暨展览会”上的精彩演讲。
我们将陆续发布“第十一届绿色供热国际论坛暨展览会”的专家PPT分享,欢迎大家持续关注。
由绿色供热、环球表计媒体主办的“第三届南方供热供冷年度大会”将于2022年9月28-29日在贵阳格兰云天国际酒店举办,目前各项准备工作正在进行中,详情请点击下图查看,欢迎行业专业人士关注并展开合作。
(点击图片查看会议详情)
会展活动报名:
“助力实现双碳目标 | 推进南方绿色供能”绿色供热|环球表计拟于2022年9月28-29日在贵阳举办“第三届南方供热供冷年度大会”。
拟邀国家有关主管部门及行业协会领导、知名专家、知名企业代表等近30位专家、学者及企业家,从国家政策环境、技术创新、市场发展及商业模式等方面为大家提供一场全方位多角度的学习、交流、展示的专业大会,助力推进南方供暖供冷市场化进程,引领企业绿色创新技术推广,传播先进成功经验,促进南方供暖供冷行业向清洁、绿色、智能化方向发展。
金秋九月,诚邀专业人士和专业企业参会交流,林城贵阳见。
报名联系
厂家参展赞助参会
李洪涛 手机:13801019979(微信同号)
非厂家演讲参会
吉世理 手机:15711286995(微信同号)
办公电话:010-68001603
【往届南方供热供冷大会回顾】
【总结】70余万人次观看,南方供暖需要温度、情怀和思路(附回放)
【大会总结】“市场潜力和需求巨大,商业模式仍需探索”,2019南方供热供冷大会圆满召开!
【大会总结】2017南方供热供冷年度大会圆满落幕!
【详细日程】南方供热(冷)高峰论坛(2017年5月10-11日 合肥)
【相关阅读】
2.【报告征订】超级干货!《中国智慧供热与供热计量行业发展洞察分析报告》
3.【供热标准法规】供热人不可或缺的两本最新标准、法规资料汇编
4.《绿色供热》3月刊免费电子版下载!



