
看完研究结论,问题也来了,所谓的睡眠时间过长是多长?短又是多短?除了时长还有没有其他因素会影响AD风险?经常倒夜班的人风险会不会更高?怎么预防?……别急,“医学界神经病学频道”专门邀请到文章的作者之一郁金泰教授,来全面解读睡眠和AD之间的恩怨情仇,教一教屏幕前的大家,如何“正确地”睡觉!
郁金泰教授介绍,在本次发布的研究中,研究团队所关注的核心指标是Aβ异常沉积,这也是AD的核心病理改变:“循证医学分析和临床研究结果均显示睡眠时长与淀粉样蛋白沉积大致呈现‘U型’关系,睡眠不足或睡眠过量都会增加Aβ沉积,但两者增加沉积的可能机制并不相同。”
郁金泰教授表示:“我们研究所得出结论是:晚间10:00入睡、每晚保持6-8小时左右睡眠时长,人群脑内Aβ沉积的风险最低。虽然其机制目前还不能完全阐明,但可以肯定的是,Aβ的清除依赖于生物钟调节的昼夜节律,而睡眠不足或睡眠过多均会打破这种生理节律。因此,保持良好的睡眠习惯、遵循正常的睡眠节律对身体健康和预防痴呆非常重要。”
此外,郁金泰教授团队还绘制了10种可能促进认知障碍发生的睡眠特征/障碍图谱。这10种睡眠特征对认知障碍风险的影响各有差异:睡眠时长与认知功能障碍呈“U型”关系,其余各种睡眠特征/障碍使认知功能障碍发病风险增加的比率分别为失眠增加27%、睡眠分裂增加11%、日间功能障碍增加16%、潜伏期延长增加7%、快速动眼睡眠行为障碍增加90%、在床时间过多增加15%、睡眠呼吸暂停增加29%、不习惯午睡增加54%、睡眠效率低增加15%。
总结来说,正确的睡觉姿势应该是:晚上十点入睡,早上6点之前起床,养成良好、规律的作息习惯,别躺在床上玩手机……虽然标准答案出来了,但执行起来未免也太难了!

尤其对于每周2个夜班的医护人员来说,妥妥的睡眠不足+节律紊乱,岂不成了AD的高危人群?别慌,郁金泰教授的话还没说完……
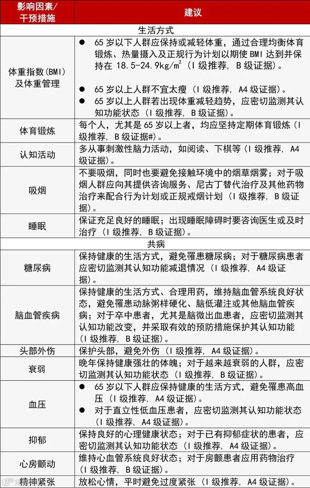
表1:阿尔茨海默病预防指南:初步临床推荐

郁金泰教授告诉“医学界”,中年超重和肥胖患者体内脂肪代谢产物可能造成脑Aβ沉积增多,还会引起高血压等慢性疾病,可使AD风险增高约64%;老年体重丢失可能是脑内病理沉积的AD临床前期表现,体重变化更小的老年人AD的风险降低约40%;体育锻炼能通过改善平衡、减少跌倒次数等提高老年人认知功能,也可促进神经再生、减少脑内Aβ沉积、增加海马体积等使AD风险降低10%。
此外,烟草中含有神经毒素,可直接损伤神经元,造成认知功能下降,因此,吸烟使AD患病风险增加约40%。二手烟也会增加患病风险。认知刺激活动如阅读、下棋等可以提高脑储备,使AD发病风险降低50%,即使痴呆遗传易感个体也是如此。
而对于医护人员这样长期睡眠不规律的特殊人群,郁金泰教授也表示,不需要太紧张:“虽然从现有的临床观察结论来倒推,医生、护士等特殊职业人群熬夜会导致夜间睡眠时长不足,可能在一定程度上增加阿尔茨海默病的发病风险,但目前还没有大规模的临床研究来探讨医务工作者的阿尔茨海默病的发病风险是否会增高。同时,医务工作者往往会接受更长的教育年限,并且参加更多的体育运动、社交和认知活动,所以一定程度上有可能会降低阿尔茨海默病的发病风险。”
对于这些需要上夜班或三班倒的特殊人群,郁金泰教授建议:在无法改变现状的情况下,如果不能保证夜间睡眠时长,应尽量保持生理性睡眠节律,注重健康的生活方式和预防其他相关危险因素,避免靠白天大量补觉来弥补前一天晚上的睡眠不足。
此外,除了夜间睡眠期大脑类淋巴系统对Aβ的清除,眼睛也可以通过特殊的类淋巴系统来清除Aβ,光照下瞳孔收缩会加速其清除速率,故长期熬夜人群可以增加白天的户外运动量来加快脑内Aβ的清除。
没错!郁金泰教授表示,越来越多的证据显示,阿尔茨海默病和其他慢病一样可防可控,通过积极控制相关危险因素,可以让AD的发病率下降40%左右!同时,与其他慢性病相似,AD也已经出现了年轻化态势。
郁金泰教授介绍:“我在门诊和病房里曾接诊过多位20多岁的AD患者。虽然早发型AD大多是家族遗传性的,但也有新发突变(APP、PS1和PS2基因相关突变)引起的。肥胖、睡眠障碍、高血压、糖尿病、脑血管疾病、抑郁等共患病的发病年龄逐渐年轻化,促进了AD病理的早期发生与进展。”
为了不要“英年早呆”,AD也和糖尿病等慢性疾病一样,需要进行严格的三级预防策略:
AD的三级预防策略(郁金泰教授团队绘制/供图)
第一级:对于认知正常并且体内没有AD病理生理改变的健康人群,要注重一级预防,这个阶段强调从小养成良好的生活方式和尽可能长的接受教育,从中年开始加强体育锻炼、健康饮食、认知和社会活动,从而提高认知储备,有效控制血管和相关共病等危险因素(高血压、糖尿病、高同型半胱氨酸血症、心房颤动、肥胖、吸烟、脑血管疾病、头部外伤、听力损伤、衰弱、睡眠障碍、抑郁、精神紧张、直立性低血压),尽量降低阿尔茨海默病的发病风险。
第二级:AD患者在出现临床症状前的15-20年脑内就开始出现了相关的病理生理改变,这个阶段我们称之为AD临床前阶段,这个阶段我们要采取二级预防策略,既要注重健康生活方式和危险因素的调控,同时要考虑靶向Aβ、tau的特异性靶向调修治疗,将病理生理改变恢复到正常,进而避免其引起认知下降。
第三级:一旦患者出现了临床可识别的认知功能减退,我们可以开启三级预防策略,加用神经递质调节剂如胆碱酯酶抑制剂、NMDA受体拮抗剂等对症治疗药物改善患者的临床症状,这一阶段对症处理其他相关临床问题和照料护理也非常重要。
郁金泰教授提示:“越来越多的证据显示,AD和其他慢病一样可防可控,我们要积极地将防治关口前移,采取防慢病、治未病,‘预防为主’的策略。”
专家介绍
郁金泰,教授、主任医师、博士生导师,华山医院神经内科认知障碍和痴呆亚专科带头人,目前担任中华医学会行为医学分会全国委员,中华医学会神经病学分会痴呆和认知障碍学组委员、Ann Transl Med杂志副主编、J Alzheimers Dis高级编委。长期从事神经内科一线临床和科研工作,建立了AD临床数据库和生物样本库,主持多项国家级项目,主要围绕AD的临床和基础进行系列研究工作,在Lancet Neurolog, Alzheimers Dement等本专业顶级期刊发表多篇学术论文。

