

在今年7月6日起对中国340亿美元输美产品加征25%关税之后,美国贸易代表办公室于8月7日,又公布了对价值约160亿美元中国产品加征25%关税的清单,并从8月23日起正式实施。为维护自身正当权益和多边贸易体制,国务院关税税则委员会于昨天2018年8月8日发布公告,正式对此前在6月16日发布的《国务院关税税则委员会关于对原产于美国500亿美元进口商品加征关税的公告》(税委会公告〔2018〕5号)进行调整,决定对160亿美元自美进口产品加征25%的关税,并与美方同步在8月23日12时01分实施。
加征关税商品清单中涉及,光纤、光缆的原产料,光导纤维预制棒等产品,以及废钢铁、废油等多种进口废料。
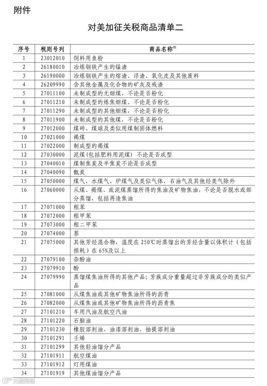
以下是公告全文:
国务院关税税则委员会关于对原产于美国约500亿美元进口商品加征关税的公告
税委会公告〔2018〕7号
根据《国务院关税税则委员会关于对原产于美国500亿美元进口商品加征关税的公告》(税委会公告〔2018〕5号),现将对美加征关税商品清单二有关调整事项公告如下:
一、对美加征关税商品清单二的商品,以本公告附件为准,自2018年8月23日12时01分起实施加征关税。
二、其他事项按照税委会公告〔2018〕5号执行。
国务院关税税则委员会
2018年8月8日










全文完

