
虎
轮次分析
年
虎
热点领域(前5)
年
虎
热点地域(前5)
年
虎
融资事件
年
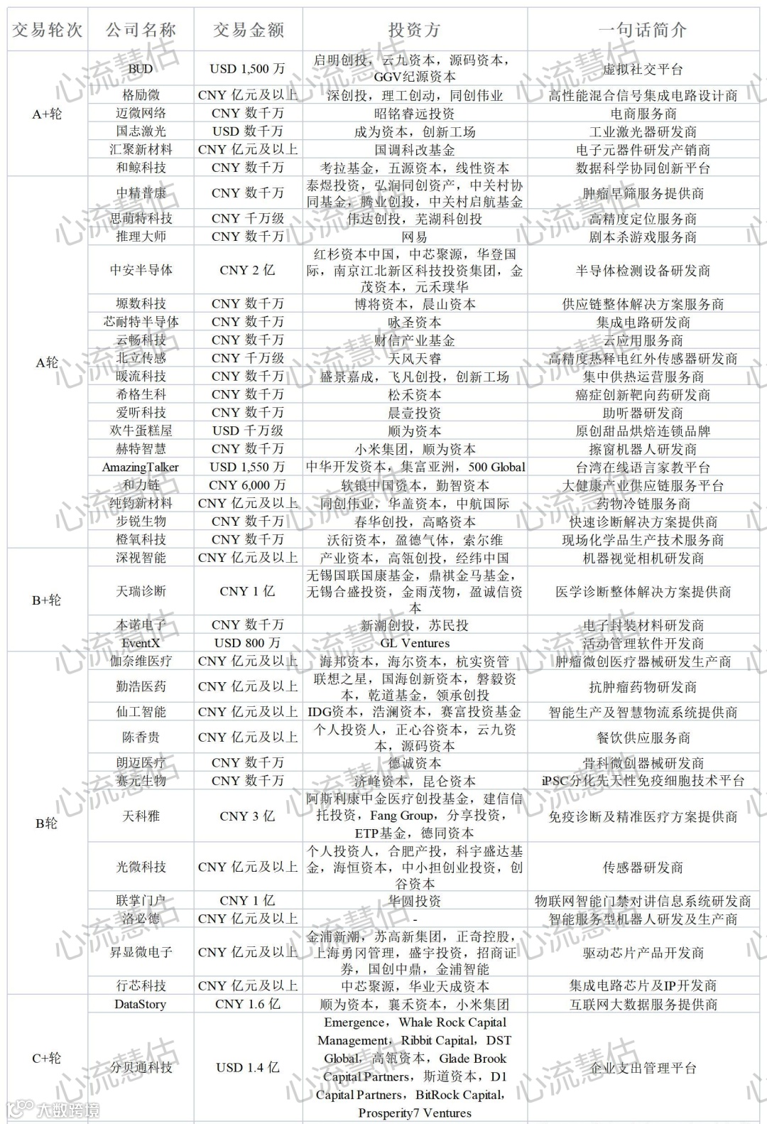
景昱医疗完成3亿元人民币D+轮融资
2月16日,景昱医疗(SceneRay)宣布成功完成3亿元人民币D+轮融资,由红杉中国和高瓴创投共同领投。
据了解,景昱医疗是一家集研发、生产、销售于一体的创新型高科技医疗器械企业,多年来深耕脑深部电刺激(“DBS”)治疗领域,同时引领医疗用侵入式脑机接口的前沿探索。公司汇聚200余位人才,坚持自主研发、全球创新以及自主生产。
天科雅完成3亿元人民币B轮融资
投资方是阿斯利康中金医疗创投基金,建信信托投资,Fang Group,分享投资,ETP基金,德同资本。
天科雅是一家免疫诊断及精准医疗方案提供商,以T细胞为最终靶向,专注于肿瘤免疫治疗技术的创新性研发,以及联合治疗策略的临床验证,主要为肺癌、肝癌、宫颈癌、头颈癌、鼻炎癌等一系列肿瘤提供个体化精准免疫细胞治疗方案及基因修饰产品 。
海心智惠完成数亿元B+轮融资
投资方是启明创投,上海禾沛。
海心智惠是一家智慧医疗服务提供商,将人工智能与循证医学相结合,主要从事肿瘤领域的人工智能辅助诊疗系统的研发,产品还包括海心抗癌APP。
智齿科技获1亿美元D轮融资,专注于一体化“客户联络”
“智齿科技”正式宣布完成1亿美元D轮融资,本轮融资由软银愿景基金2期领投,高瓴创投、云启资本、未来资产跟投,指数资本担任独家财务顾问。据悉,智齿科技自2015年起,累计完成7轮融资,参与投资的包括高瓴创投、用友、云启资本、IDG资本、真格基金等投资机构。
北京智齿博创科技有限公司是一家一体化“客户联络”解决方案提供商。智齿科技致力于将人工智能及大数据技术有效整合,构建包括呼叫中心、“在线+呼入+呼出”机器人、人工在线客服、工单系统等产品,贯穿了“售前+售中+售后”的全流程,覆盖了“服务+营销+协作+管理”全场景的一体化“客户联络”解决方案。
云帐房宣布完成E轮融资
近日,新一代智能财税SaaS提供商云帐房网络科技有限公司宣布完成近亿美元E轮融资。本轮融资由私募股权投资机构安佰深旗下的安佰深数字基金领投。
云帐房成立于2015年,核心业务是用数字化的手段帮助企业管理税务资产。据介绍,本轮融资将主要用于进一步加强云帐房内部运营体系建设、强化云帐房基于底层技术积累和持续创新的多品牌战略,以及帮助代账行业向高端服务升级的产品研发。
魔线科技完成金额为4000万美元上市公司定增融资
魔线科技是一家社交营销及推广服务提供商,专注于通过社交媒体帮助商家进行业务宣传并加快业务发展,并通过使用魔线用户活动数据库中汇总的用户行为数据,促进用户和合作商家的互动,旗下拥有“魔线+”移动社交营销平台。
英诺赛科完成30亿元D轮融资
其中,钛信资本斥资6.5亿元领投,毅达资本、海通创新、中比基金、赛富高鹏、招证投资等机构跟投。钛信资本出资占比超过20%,是投资金额最大的投资人。
英诺赛科(苏州)成立于2017年,专注于8 英寸硅基氮化镓器件的研发和制造,目前立足于珠海和苏州两大生产基地。公司董事长骆薇薇主攻应用数学专业,曾在NASA工作多年。英诺赛科作为一个初创企业,成立仅5年,成绩不凡。
思朗科技完成1亿美金C轮融资
高性能计算芯片企业“思朗科技”完成1亿美金C轮融资,本轮融资由天风天睿、中金资本旗下基金、战略投资集创北方共同投资,老股东远翼投资跟投。
思朗科技脱胎于中国科学院自动化所,自主研发了100%知识产权的高性能计算架构-MaPU架构。基于MaPU架构的超高性能计算芯片、5G通信基带芯片、视频增强芯片等均已成功流片并进入商业交付阶段。
中安半导体完成2亿元A轮融资,中芯聚源、元禾璞华领投
2月15日,半导体材料检测设备研发商中安半导体宣布完成2亿元A轮融资,本轮融资由中芯聚源、元禾璞华领投,江北科投、红杉资本以及老股东华登国际、金茂资本参与跟投。本轮融资资金将主要用于新产品研发。
中安半导体成立于2020年3月,是一个半导体设备研发商。公司致力于打破国外对尖端半导体检测设备的垄断、为“中国芯”崛起助力,专业从事半导体生产线精密检测设备的研发和生产。
兰州牛肉面品牌陈香贵完成B轮亿元融资
兰州牛肉面品牌陈香贵近日披露,已于2021年底完成B轮过亿元融资,由正心谷资本领投,云九资本跟投,老股东源码资本和天使投资人宋欢平继续加持,泰合资本担任独家财务顾问。
陈香贵品牌所属公司为上海陈香贵餐饮管理有限公司,成立于2020年,主打兰州拉面及钢钎牛肉串、手抓羊肉、兰州小吃等产品。
富士丽雅国际酒店获天使轮1亿元战略投资
北京富士丽雅国际酒店管理有限公司近期获得知名投资机构亿级天使轮战略投资,此次投资金额达1亿元。
北京富士丽雅国际酒店管理有限公司成立于2003年10月,是一家中高端酒店连锁品牌,公司业务涉及酒店管理、餐饮管理、供应链管理服务、品牌管理等。
黑马营成员企业联掌门户完成1亿元B轮融资
近日,国内领先的智慧社区全场景运营商联掌门户(黑马营20期、刘纲·深蓝创业资本黑马实验室5期、朱啸虎·新消费+X黑马实验室2期成员企业)完成一亿元人民币B轮融资,本轮融资由厦门华圆创投进行领投。此前,联掌门户已经获得由无锡新投领投的5800多万元人民币A轮融资。
联掌门户正式成立于2014年,通过在中高档的居民社区单元楼门口铺设5G物联网智能门禁终端,利用门禁加手机APP双屏联动的方式,通过对社区家庭生活行为等大数据的深入挖掘与分析运用,实现与政府、物业及合作厂商的优势互补,构建集政府服务、物业服务、平台商业服务为一体的一站式、多元化社区服务平台。目前,公司已经在全国范围铺设门禁屏10万块,覆盖5000多个小区,服务400万户家庭,上千万人群。
佳纳能源完成7亿元战略投资
投资方为赣州发投。
佳纳能源是一家新能源材料制造商,专注于锂电池正极材料的研发、生产和销售,产品包括碳酸钴、硫酸钴、氯化钴、一水硫酸钴、镍钴锰氢氧化物、三元前驱体等,产品可应用于高端智能设备、新能源汽车、磁性材料、航空航天、军工等领域。
季丰电子完成新一轮2亿元融资 沃衍资本、衢州绿发领投
上海季丰电子股份有限公司(简称:季丰电子)完成了新一轮2亿元融资。本次融资由沃衍资本、衢州绿发领投,金浦新潮、绍兴绿杉、俱成投资、江苏新潮联合投资。
季丰电子是一家集芯片高端PCB及仪器设备的研发、芯片级快速封装、ATE测试方案、Bench系统级测试方案、产品工程、可靠性认证、失效分析、材料分析等综合专业技术服务的一站式解决方案供应商。
深视智能获数亿元B+轮融资
近日机器视觉传感器公司深视智能宣布完成数亿人民币B+轮融资,由经纬创投、高瓴创投联合领投,产业资本跟投。本轮资金将主要用于加大研发投入、团队增长、丰富产品线等。
深视智能成立于2014年,主要基于机器视觉、3D算法、光学成像、硬件加速、精密测量等核心技术,研发工业级3D精密测量传感器,广泛应用于3C、锂电等工业生产过程中的检测、量测环节,具有定制化开发、高速检测、高性价比、丰富SDK接口、同时输出3D+2D数据等优势。
虎
一周信息汇总
年
-END-
(如果喜欢本文,请点击下方的“在看”哦!)
2022年第二期培训——专精特新政策解读及申报
(点击上方跳转链接报名参加)
历史文章推荐
张老师原创文章推荐
心流头条
1
2
3
4
5



