01
2022年8月8日,河南省卫健委发布《关于同意河南大学第一附属医院等医疗机构配置乙类大型医用设备的通知》。

2022年8月12日,福建省卫健委发布《乙类大型医用设备配置许可证发放名单(2022年第2季度)》!

一批大三甲医院获乙类大型医用设备配置许可!
河南省批准了126家公立医疗机构配置乙类大型医用设备。其中,64排及以上X线计算机断层扫描仪(CT)83台,1.5T及以上磁共振成像系统(MR)81台,直线加速器(乙类)12台,手术机器人2台。
2022年河南省乙类大型医用设备配置许可汇总表(第二季度) |
|||||
序号 |
单位名称 |
设备名称 |
型号 |
配置方式 |
数量 |
1 |
河南大学第一附属医院 |
手术机器人 |
—— |
新增 |
1 |
2 |
信阳市中心医院 |
手术机器人 |
—— |
新增 |
1 |
3 |
河南省肿瘤医院 |
X线计算机断层扫描仪(CT) |
64排 |
新增 |
1 |
4 |
郑州市中医院 |
X线计算机断层扫描仪(CT) |
64排 |
新增 |
1 |
5 |
登封市人民医院 |
X线计算机断层扫描仪(CT) |
64排 |
新增 |
1 |
6 |
阜外华中心血管病医院 |
X线计算机断层扫描仪(CT) |
64排 |
新增 |
1 |
7 |
郑州人民医院 |
X线计算机断层扫描仪(CT) |
64排 |
新增 |
1 |
8 |
河南省胸科医院 |
X线计算机断层扫描仪(CT) |
64排 |
新增 |
1 |
9 |
尉氏县中心医院 |
X线计算机断层扫描仪(CT) |
64排 |
新增 |
1 |
10 |
洛阳市中心医院(郑州大学附属洛阳中心医院)(万安山新建的医院) |
X线计算机断层扫描仪(CT) |
64排 |
新增 |
1 |
11 |
洛宁县人民医院 |
X线计算机断层扫描仪(CT) |
64排 |
新增 |
1 |
12 |
博爱县人民医院 |
X线计算机断层扫描仪(CT) |
64排 |
新增 |
1 |
13 |
新乡医学院第一附属医院(河南省结核病医院) |
X线计算机断层扫描仪(CT) |
64排 |
新增 |
1 |
14 |
新乡市中心医院 |
X线计算机断层扫描仪(CT) |
64排 |
新增 |
1 |
15 |
原阳县人民医院 |
X线计算机断层扫描仪(CT) |
64排 |
新增 |
1 |
16 |
林州市中医院 |
X线计算机断层扫描仪(CT) |
64排 |
新增 |
1 |
17 |
林州市食管癌医院 |
X线计算机断层扫描仪(CT) |
64排 |
新增 |
1 |
18 |
襄城县人民医院 |
X线计算机断层扫描仪(CT) |
64排 |
新增 |
1 |
19 |
舞阳县人民医院 |
X线计算机断层扫描仪(CT) |
64排 |
新增 |
1 |
20 |
三门峡市陕州区人民医院(三门峡市陕州区中医院) |
X线计算机断层扫描仪(CT) |
64排 |
新增 |
1 |
21 |
渑池县中医院 |
X线计算机断层扫描仪(CT) |
64排 |
新增 |
1 |
22 |
南阳市中心医院 |
X线计算机断层扫描仪(CT) |
64排 |
新增 |
1 |
23 |
南阳市康复医院 |
X线计算机断层扫描仪(CT) |
64排 |
新增 |
1 |
24 |
睢县妇幼保健院 |
X线计算机断层扫描仪(CT) |
64排 |
新增 |
1 |
25 |
信阳市中心医院 |
X线计算机断层扫描仪(CT) |
64排 |
新增 |
1 |
26 |
固始县妇幼保健院 |
X线计算机断层扫描仪(CT) |
64排 |
新增 |
1 |
27 |
鹿邑县人民医院 |
X线计算机断层扫描仪(CT) |
64排 |
新增 |
1 |
28 |
沈丘县中医院 |
X线计算机断层扫描仪(CT) |
64排 |
新增 |
1 |
29 |
周口市川汇区中医院 |
X线计算机断层扫描仪(CT) |
64排 |
新增 |
1 |
30 |
周口市传染病医院(周口市结核病防治所) |
X线计算机断层扫描仪(CT) |
64排 |
新增 |
1 |
31 |
周口市第二人民医院 |
X线计算机断层扫描仪(CT) |
64排 |
新增 |
1 |
32 |
河南省人民医院 |
X线计算机断层扫描仪(CT) |
64排以上 |
新增 |
1 |
33 |
信阳市中心医院(东院区) |
X线计算机断层扫描仪(CT) |
64排以上 |
新增 |
1 |
34 |
郑州大学第二附属医院 |
X线计算机断层扫描仪(CT) |
128排 |
新增 |
1 |
35 |
郑州市第七人民医院 |
X线计算机断层扫描仪(CT) |
128排 |
新增 |
1 |
36 |
尉氏县人民医院 |
X线计算机断层扫描仪(CT) |
128排 |
新增 |
1 |
37 |
宜阳县人民医院 |
X线计算机断层扫描仪(CT) |
128排 |
新增 |
1 |
38 |
平煤神马医疗集团总医院 |
X线计算机断层扫描仪(CT) |
128排 |
新增 |
1 |
39 |
汝州市人民医院 |
X线计算机断层扫描仪(CT) |
128排 |
新增 |
1 |
40 |
长垣市人民医院 |
X线计算机断层扫描仪(CT) |
128排 |
新增 |
1 |
41 |
林州市中医院 |
X线计算机断层扫描仪(CT) |
128排 |
新增 |
1 |
42 |
范县人民医院 |
X线计算机断层扫描仪(CT) |
128排 |
新增 |
1 |
43 |
台前县人民医院 |
X线计算机断层扫描仪(CT) |
128排 |
新增 |
1 |
44 |
黄河三门峡医院 |
X线计算机断层扫描仪(CT) |
128排 |
新增 |
1 |
45 |
南阳市中心医院 |
X线计算机断层扫描仪(CT) |
128排 |
新增 |
2 |
46 |
唐河县人民医院 |
X线计算机断层扫描仪(CT) |
128排 |
新增 |
1 |
47 |
邓州市中心医院 |
X线计算机断层扫描仪(CT) |
128排 |
新增 |
1 |
48 |
镇平县第二人民医院 |
X线计算机断层扫描仪(CT) |
128排 |
新增 |
1 |
49 |
夏邑县中医院 |
X线计算机断层扫描仪(CT) |
128排 |
新增 |
1 |
50 |
民权县人民医院 |
X线计算机断层扫描仪(CT) |
128排 |
新增 |
1 |
51 |
夏邑县人民医院 |
X线计算机断层扫描仪(CT) |
128排 |
新增 |
1 |
52 |
永城市中心医院 |
X线计算机断层扫描仪(CT) |
128排 |
新增 |
1 |
53 |
固始县妇幼保健院 |
X线计算机断层扫描仪(CT) |
128排 |
新增 |
1 |
54 |
项城市第一人民医院 |
X线计算机断层扫描仪(CT) |
128排 |
新增 |
1 |
55 |
商水县人民医院 |
X线计算机断层扫描仪(CT) |
128排 |
新增 |
1 |
56 |
确山县人民医院 |
X线计算机断层扫描仪(CT) |
128排 |
新增 |
1 |
57 |
商丘市第一人民医院 |
X线计算机断层扫描仪(CT) |
128排以上 |
新增 |
1 |
58 |
河南科技大学第一附属医院 |
X线计算机断层扫描仪(CT) |
128排以上 |
新增 |
1 |
59 |
新乡市中心医院 |
X线计算机断层扫描仪(CT) |
128排以上 |
新增 |
1 |
60 |
濮阳市人民医院 |
X线计算机断层扫描仪(CT) |
128排以上 |
新增 |
1 |
61 |
唐河县人民医院 |
X线计算机断层扫描仪(CT) |
128排以上 |
新增 |
1 |
62 |
南阳市第二人民医院 |
X线计算机断层扫描仪(CT) |
128排以上 |
新增 |
1 |
63 |
河南省肿瘤医院 |
X线计算机断层扫描仪(CT) |
256排 |
新增 |
1 |
64 |
河南省人民医院 |
X线计算机断层扫描仪(CT) |
256排 |
新增 |
1 |
65 |
阜外华中心血管病医院 |
X线计算机断层扫描仪(CT) |
256排 |
新增 |
1 |
66 |
河南中医药大学第一附属医院 |
X线计算机断层扫描仪(CT) |
256排 |
新增 |
1 |
67 |
郑州大学第二附属医院 |
X线计算机断层扫描仪(CT) |
256排 |
新增 |
1 |
68 |
中牟县人民医院 |
X线计算机断层扫描仪(CT) |
256排 |
新增 |
1 |
69 |
河南科技大学第一附属医院 |
X线计算机断层扫描仪(CT) |
256排 |
新增 |
1 |
70 |
叶县人民医院 |
X线计算机断层扫描仪(CT) |
256排 |
新增 |
1 |
71 |
宝丰县人民医院 |
X线计算机断层扫描仪(CT) |
256排 |
新增 |
1 |
72 |
浚县人民医院 |
X线计算机断层扫描仪(CT) |
256排 |
新增 |
1 |
73 |
河南省精神病医院(新乡医学院第二附属医院) |
X线计算机断层扫描仪(CT) |
256排 |
新增 |
1 |
74 |
新乡医学院第三附属医院 |
X线计算机断层扫描仪(CT) |
256排 |
新增 |
1 |
75 |
新乡市第一人民医院 |
X线计算机断层扫描仪(CT) |
256排 |
新增 |
1 |
76 |
新乡市第二人民医院 |
X线计算机断层扫描仪(CT) |
256排 |
新增 |
1 |
77 |
安阳市肿瘤医院 |
X线计算机断层扫描仪(CT) |
256排 |
新增 |
1 |
78 |
灵宝市第一人民医院 |
X线计算机断层扫描仪(CT) |
256排 |
新增 |
1 |
79 |
柘城县人民医院 |
X线计算机断层扫描仪(CT) |
256排 |
新增 |
1 |
80 |
郸城县人民医院 |
X线计算机断层扫描仪(CT) |
256排 |
新增 |
1 |
81 |
项城市中医院 |
X线计算机断层扫描仪(CT) |
256排 |
新增 |
1 |
82 |
鹿邑县人民医院 |
X线计算机断层扫描仪(CT) |
256排 |
新增 |
1 |
83 |
河南省中医院(河南中医药大学第二附属医院) |
X线计算机断层扫描仪(CT) |
256排以上 |
新增 |
1 |
84 |
安阳市肿瘤医院 |
X线计算机断层扫描仪(CT) |
256排以上 |
新增 |
1 |
85 |
南阳市中心医院 |
X线计算机断层扫描仪(CT) |
256排以上 |
新增 |
1 |
86 |
郑州人民医院 |
磁共振成像系统(MR) |
1.5T |
新增 |
1 |
87 |
河南中医药大学第一附属医院 |
磁共振成像系统(MR) |
1.5T |
新增 |
1 |
88 |
郑州市第三人民医院 |
磁共振成像系统(MR) |
1.5T |
新增 |
1 |
89 |
河南省生殖妇产医院 |
磁共振成像系统(MR) |
1.5T |
新增 |
1 |
90 |
兰考县第二人民医院 |
磁共振成像系统(MR) |
1.5T |
新增 |
1 |
91 |
洛阳市偃师人民医院 |
磁共振成像系统(MR) |
1.5T |
新增 |
1 |
92 |
洛宁县中医院 |
磁共振成像系统(MR) |
1.5T |
新增 |
1 |
93 |
汝阳县中医院 |
磁共振成像系统(MR) |
1.5T |
新增 |
1 |
94 |
平顶山市中医医院 |
磁共振成像系统(MR) |
1.5T |
新增 |
1 |
95 |
汝州市中医院 |
磁共振成像系统(MR) |
1.5T |
新增 |
1 |
96 |
平顶山市新华区人民医院 |
磁共振成像系统(MR) |
1.5T |
新增 |
1 |
97 |
博爱县中医院 |
磁共振成像系统(MR) |
1.5T |
新增 |
1 |
98 |
淇县人民医院 |
磁共振成像系统(MR) |
1.5T |
新增 |
1 |
99 |
新乡市第二人民医院 |
磁共振成像系统(MR) |
1.5T |
新增 |
1 |
100 |
新乡市传染病医院(新乡市第五人民医院、新乡市肝病医院) |
磁共振成像系统(MR) |
1.5T |
新增 |
1 |
101 |
辉县市第三人民医院 |
磁共振成像系统(MR) |
1.5T |
新增 |
1 |
102 |
林州市肿瘤医院 |
磁共振成像系统(MR) |
1.5T |
新增 |
1 |
103 |
濮阳市人民医院 |
磁共振成像系统(MR) |
1.5T |
新增 |
1 |
104 |
濮阳县人民医院 |
磁共振成像系统(MR) |
1.5T |
新增 |
1 |
105 |
台前县中医医院 |
磁共振成像系统(MR) |
1.5T |
新增 |
1 |
106 |
濮阳县中医医院 |
磁共振成像系统(MR) |
1.5T |
新增 |
1 |
107 |
濮阳市徐镇镇卫生院(濮阳县第三人民医院) |
磁共振成像系统(MR) |
1.5T |
新增 |
1 |
108 |
襄城县中医院 |
磁共振成像系统(MR) |
1.5T |
新增 |
1 |
109 |
漯河市郾城区中医院 |
磁共振成像系统(MR) |
1.5T |
新增 |
1 |
110 |
三门峡市陕州区人民医院(三门峡市陕州区中医院) |
磁共振成像系统(MR) |
1.5T |
新增 |
1 |
111 |
南阳市口腔医院 |
磁共振成像系统(MR) |
1.5T |
新增 |
1 |
112 |
淅川县人民医院 |
磁共振成像系统(MR) |
1.5T |
新增 |
1 |
113 |
南召县中医院 |
磁共振成像系统(MR) |
1.5T |
新增 |
1 |
114 |
南阳市康复医院 |
磁共振成像系统(MR) |
1.5T |
新增 |
1 |
115 |
南阳市第一人民医院西区医院 |
磁共振成像系统(MR) |
1.5T |
新增 |
1 |
116 |
南阳市宛城区中医院 |
磁共振成像系统(MR) |
1.5T |
新增 |
1 |
117 |
夏邑县中医院 |
磁共振成像系统(MR) |
1.5T |
新增 |
1 |
118 |
永城市人民医院 |
磁共振成像系统(MR) |
1.5T |
新增 |
1 |
119 |
睢县妇幼保健院 |
磁共振成像系统(MR) |
1.5T |
新增 |
1 |
120 |
商丘市中医院 |
磁共振成像系统(MR) |
1.5T |
新增 |
1 |
121 |
息县中医院 |
磁共振成像系统(MR) |
1.5T |
新增 |
1 |
122 |
淮滨县第三人民医院 |
磁共振成像系统(MR) |
1.5T |
新增 |
1 |
123 |
周口市淮阳区第三人民医院 |
磁共振成像系统(MR) |
1.5T |
新增 |
1 |
124 |
鹿邑县中医院 |
磁共振成像系统(MR) |
1.5T |
新增 |
1 |
125 |
西平县第二人民医院 |
磁共振成像系统(MR) |
1.5T |
新增 |
1 |
126 |
汤阴县人民医院(安阳市第八人民医院) |
磁共振成像系统(MR) |
1.5T |
更新 |
1 |
127 |
阜外华中心血管病医院 |
磁共振成像系统(MR) |
3.0T |
新增 |
2 |
128 |
郑州市第七人民医院 |
磁共振成像系统(MR) |
3.0T |
新增 |
1 |
129 |
河南中医药大学第一附属医院 |
磁共振成像系统(MR) |
3.0T |
新增 |
1 |
130 |
郑州市第三人民医院 |
磁共振成像系统(MR) |
3.0T |
新增 |
1 |
131 |
开封市中医院 |
磁共振成像系统(MR) |
3.0T |
新增 |
1 |
132 |
河南科技大学第一附属医院 |
磁共振成像系统(MR) |
3.0T |
新增 |
1 |
133 |
洛阳市中心医院(郑州大学附属洛阳中心医院) |
磁共振成像系统(MR) |
3.0T |
新增 |
1 |
134 |
洛阳市第一人民医院(洛阳市红十字会医院、洛阳市康复医院) |
磁共振成像系统(MR) |
3.0T |
新增 |
1 |
135 |
宝丰县人民医院 |
磁共振成像系统(MR) |
3.0T |
新增 |
1 |
136 |
汝州第一人民医院 |
磁共振成像系统(MR) |
3.0T |
新增 |
1 |
137 |
平顶山市中医医院 |
磁共振成像系统(MR) |
3.0T |
新增 |
1 |
138 |
浚县人民医院 |
磁共振成像系统(MR) |
3.0T |
新增 |
1 |
139 |
新乡医学院第一附属医院(河南省结核病医院) |
磁共振成像系统(MR) |
3.0T |
新增 |
1 |
140 |
新乡市中心医院 |
磁共振成像系统(MR) |
3.0T |
新增 |
1 |
141 |
河南省精神病医院(新乡医学院第二附属医院) |
磁共振成像系统(MR) |
3.0T |
新增 |
1 |
142 |
新乡医学院第三附属医院 |
磁共振成像系统(MR) |
3.0T |
新增 |
1 |
143 |
新乡县人民医院 |
磁共振成像系统(MR) |
3.0T |
新增 |
1 |
144 |
原阳县人民医院 |
磁共振成像系统(MR) |
3.0T |
新增 |
1 |
145 |
长垣市人民医院 |
磁共振成像系统(MR) |
3.0T |
新增 |
1 |
146 |
安阳市肿瘤医院 |
磁共振成像系统(MR) |
3.0T |
新增 |
1 |
147 |
汤阴县人民医院(安阳市第八人民医院) |
磁共振成像系统(MR) |
3.0T |
新增 |
1 |
148 |
濮阳市人民医院 |
磁共振成像系统(MR) |
3.0T |
新增 |
1 |
149 |
台前县人民医院 |
磁共振成像系统(MR) |
3.0T |
新增 |
1 |
150 |
舞阳县人民医院 |
磁共振成像系统(MR) |
3.0T |
新增 |
1 |
151 |
黄河三门峡医院 |
磁共振成像系统(MR) |
3.0T |
新增 |
1 |
152 |
南阳市中心医院 |
磁共振成像系统(MR) |
3.0T |
新增 |
1 |
153 |
南阳市第四人民医院 |
磁共振成像系统(MR) |
3.0T |
新增 |
1 |
154 |
桐柏县中心医院 |
磁共振成像系统(MR) |
3.0T |
新增 |
1 |
155 |
柘城县人民医院 |
磁共振成像系统(MR) |
3.0T |
新增 |
1 |
156 |
夏邑县第二人民医院 |
磁共振成像系统(MR) |
3.0T |
新增 |
1 |
157 |
信阳市中心医院 |
磁共振成像系统(MR) |
3.0T |
新增 |
1 |
158 |
信阳职业技术学院附属医院 |
磁共振成像系统(MR) |
3.0T |
新增 |
1 |
159 |
信阳市中医院 |
磁共振成像系统(MR) |
3.0T |
新增 |
1 |
160 |
周口市川汇区中医院 |
磁共振成像系统(MR) |
3.0T |
新增 |
1 |
161 |
周口市淮阳区中医院 |
磁共振成像系统(MR) |
3.0T |
新增 |
1 |
162 |
鹿邑县人民医院 |
磁共振成像系统(MR) |
3.0T |
新增 |
1 |
163 |
扶沟县人民医院 |
磁共振成像系统(MR) |
3.0T |
新增 |
1 |
164 |
商水县人民医院 |
磁共振成像系统(MR) |
3.0T |
新增 |
1 |
165 |
新蔡县人民医院 |
磁共振成像系统(MR) |
3.0T |
新增 |
1 |
166 |
西平县人民医院 |
磁共振成像系统(MR) |
3.0T |
新增 |
1 |
167 |
郑州大学第二附属医院 |
直线加速器(乙类) |
—— |
新增 |
2 |
168 |
林州市肿瘤医院 |
直线加速器(乙类) |
—— |
新增 |
1 |
169 |
嵩县中医院 |
直线加速器(乙类) |
—— |
新增 |
1 |
170 |
汝州市第一人民医院 |
直线加速器(乙类) |
—— |
新增 |
1 |
171 |
息县中心医院 |
直线加速器(乙类) |
—— |
新增 |
1 |
172 |
原阳县人民医院 |
直线加速器(乙类) |
—— |
新增 |
1 |
173 |
叶县人民医院 |
直线加速器(乙类) |
—— |
新增 |
1 |
174 |
武陟县中医院 |
直线加速器(乙类) |
—— |
新增 |
1 |
175 |
夏邑县第二人民医院 |
直线加速器(乙类) |
—— |
新增 |
1 |
176 |
开封市祥符区第一人民医院 |
直线加速器(乙类) |
—— |
新增 |
1 |
177 |
商丘市立医院 |
直线加速器(乙类) |
—— |
新增 |
1 |
178 |
洛阳市孟津区第二人民医院 |
直线加速器(乙类) |
—— |
更新 |
1 |
福建省则批准7家公立医疗机构置乙类大型医用设备。其中,医用直线加速器(LA)6台,X线正电子发射断层扫描仪(PET/CT)1台,以及医用磁共振成像系统(MRI)1台。

随着新一轮乙类大型医疗设备配置许可下发,这批医院必然会尽快配齐相应设备。这也将再次给国产械企带来发展良机。
02
一直以来,我国大型医用设备配置审批都非常严格,医疗机构只有获得《大型医用设备配置许可证》后,方可购置大型医用设备。而其中,甲类大型设备由国家卫计委审批,乙类大型设备由省级卫计部门审批。
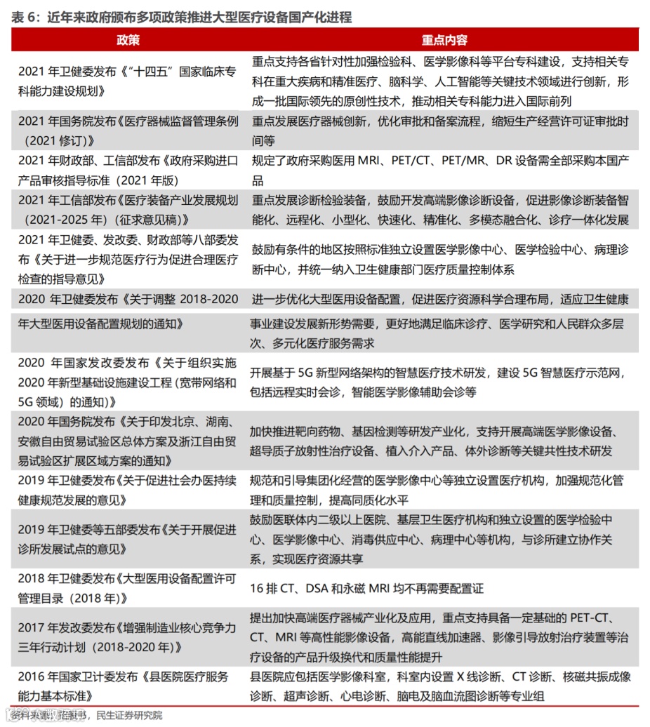
但可以发现,近年来大型医疗设备配置许可正不断放开。国家相关部门连续出台的一系列政策,为大型设备开辟了新的市场空间。
早在2018年,国家就更新了《大型医用设备配置许可管理目录》,正式放开64排以下CT配置限制,并将PET/CT从国家统一规划配置的甲类设备调整为省内统一规划的乙类设备。且将首次配置大型医疗器械纳入甲类管理目录的价格低限由500万元人民币上调至3000万元。
此后,国家卫健委发布了《社会办医疗机构大型医用设备配置“证照分离”改革实施方案》,在全国范围内,社会办医疗机构乙类大型医用设备配置许可正式落地告知承诺制,并且在自由贸易试验区内完全放开,取消行政审批、改为备案制。也就是说,全国社会办医疗机构大型设备配置全面放开。

政策加持,大型医用设备配置规划总量大幅提升,公立医院大型设备配置许可的数量也以肉眼可见的速度逐年增加。

03
在这样的市场爆发下,国产大型医疗设备生产厂商的机会随之到来。
一方面,在国务院办公厅发布的《关于城市公立医院综合改革试点的指导意见》中,明确强调公立医院要优先配置国产医用设备;另一方面,国家财政也在不断收紧。
今年3月,国家卫健委发布了《国家卫生健康委2022年部门预算》,公立医院预算减少了65698.3万元,相比2021年降低了8.96%。
据公开资料显示,很多公立医疗机构获得的财政投入“基本支出”相对较小,医院收入主要依赖经营所得。一些项目支出的财政投入往往只是工程决算的一小部分,医院基本建设和购置大型设备主要靠医务人员共同努力。同时,中央也曾三令五申严厉禁止公立医院举债建设。
因此,国家在财政拨款减少后,公立医院最先要削减的多半是医疗设备配置的预算。也就是说,高性价比的国产设备或将成为医疗机构的第一选择。
以核磁共振为例,有业内人士表示,近年来国内厂家的核磁共振已经有了极大进步。在1.5T的中端产品上可以做到总体性能接近进口产品,甚至部分功能还能实现赶超,完全可以满足医院日常检查需求。
与多年前相比,越来越多的三甲医院对国产高端医疗设备的印象已有很大改观。其高端市场正逐渐被联影、东软、明峰等一系列国产知名械企突破。
不过,从进口到国产的替代仍是一个缓慢的过程。政策的大浪淘沙将倒逼国产医疗器械厂商提升自主研发、创新发展能力,努力钻研新技术,迎合新需求。只有不断向高端制造升级,才能真正打破进口企业在高端器械领域的垄断地位。
资料来源:河南省卫生健康委、福建省卫生健康委员会、医疗器械经销商联盟
原文链接:
河南省https://wsjkw.henan.gov.cn/2022/08-08/2556741.html
福建省https://wjw.fujian.gov.cn/xxgk/gsgg/tzgg/202208/t20220812_5974496.htm


